


2025年中考数学一轮专题复习 专题04 一次函数讲义
展开 这是一份2025年中考数学一轮专题复习 专题04 一次函数讲义,共58页。学案主要包含了一次函数的图象与性质,一次函数的应用等内容,欢迎下载使用。
知识模块一 一次函数的相关概念
一次函数定义:一般地,形如y=kx+b(k,b是常数,k≠0),那么y叫做x的一次函数. 当一次函数y=kx+b中b=0时,y=kx(k为常数,k≠0)称y是x的正比例函数,所以说正比例函数是一种特殊的一次函数.
知识模块二 一次函数的图象与性质
知识点一:一次函数的图象与性质
1.正比例函数的图象与性质
2.一次函数的图象与性质
知识点二:一次函数y=kx+b(k≠0)图象的特殊点及与其他直线的交点问题(难点)
知识点三:一次函数的平移
(1)-次函数y=kx+b的图象向左平移m(m>0)个单位得y=k(x+m)+b的图象;
(2)-次函数y=kx+b的图象向右平移m(m>0)个单位得y=k(x-m)+b的图象;
(3)一次函数y=kx+b的图象向上平移n(n>0)个单位得y=kx+b+n 的图象;
(4)一次函数y=kx+b的图象向下平移n(n>0)个单位得y=kx+b-n的图象.
平移口诀:左加有减,上加下减
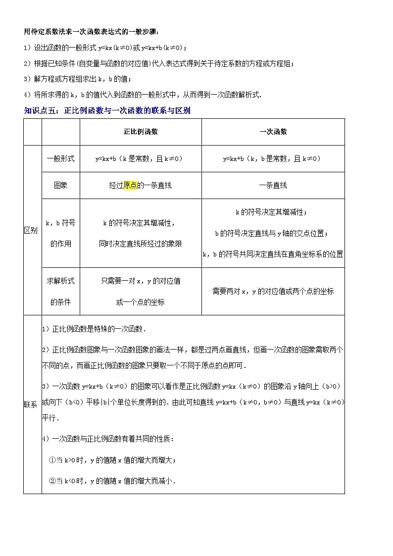
知识点四:用待定系数法确定一次函数解析式
用待定系数法求一次函数表达式的一般步骤:
1)设出函数的一般形式y=kx(k≠0)或y=kx+b(k≠0);
2)根据已知条件(自变量与函数的对应值)代入表达式得到关于待定系数的方程或方程组;
3)解方程或方程组求出k,b的值;
4)将所求得的k,b的值代入到函数的一般形式中,从而得到一次函数解析式.
知识点五:正比例函数与一次函数的联系与区别
知识模块三 一次函数的应用
知识点一:一次函数应用问题的求解思路
①建立一次函数模型→求出一次函数解析式→结合函数解析式、函数性质作出解答;
②利用函数并与方程(组)、不等式(组)联系在一起解决实际生活中的利率、利润、租金、生产方案的设计问题以及经济决策、市场经济等方面的应用。
知识点二:一次函数应用常考题型解析技巧
1.利润(费用)最值问题
通过题中所给条件建立函数模型,再根据函数的增减性及自变量的取值范围确定最值
2.行程问题
(1)将实际问题转化为数学问题,分析横、纵坐标表示的意义;
(2)根据图象确定一次函数的解析式,若是分段函数,注意自变量的取值范围;
(3)关注转折点、交点(两直线的交点或与坐标轴的交点)等特殊点,并弄清该点坐标表示的实际意义。
3.方案选取问题
方案选取问题的解题步骤
(1)建立一次函数模型;
(2)根据限制条件列出不等式(组),求出自变量的取值范围,结合自变量取值范围进行方案设计;
(3)结合实际,利用函数的性质选择最佳方案
【典例1】(2024·河北·中考真题)扇文化是中华优秀传统文化的组成部分,在我国有着深厚的底蕴.如图,某折扇张开的角度为时,扇面面积为、该折扇张开的角度为时,扇面面积为,若,则与关系的图象大致是( )
A.B.C.D.
【典例2】(2024·陕西安康·二模)在同一平面直角坐标系中,一次函数与正比例函数(a,b是常数,且)的图象可能是( )
A. B. C. D.
【典例3】(2024·北京·三模)三名工人加工同一种零件,他们在一天中的工作情况如图所示,其中的横、纵坐标分别为第名工人上午的工作时间和加工的零件数,点的横、纵坐标分别为第名工人下午的工作时间和加工的零件数,.若为第名工人在这一天中平均每小时加工的零件数,则关于,,大小关系的表述中,正确的是( )
A.B.C.D.
【典例4】(2024·河北·模拟预测)下图表示光从空气进入水中的入水前与入水后的光路图,若按如图所示的方式建立平面直角坐标系,并设入水前与入水后光线所在直线的函数解析式分别为,,则关于与的关系,下列说法正确的是( )
A.B.
C.D.
【典例5】(2024·天津·中考真题)若正比例函数(是常数,)的图象经过第一、第三象限,则的值可以是 (写出一个即可).
【典例6】(2024·广东阳江·二模)先从,,0,6四个数中任取一个数记为,再从余下的三个数中任取一个数记为.若,则正比例函数的图象经过第一、三象限的概率是 .
考点二:一次函数解析式的确定(含图象变化)
【典例1】(2024·陕西·中考真题)一个正比例函数的图象经过点和点,若点A与点B关于原点对称,则这个正比例函数的表达式为 ( )
A.B.C.D.
【典例2】(2024·山西·中考真题)生物学研究表明,某种蛇在一定生长阶段,其体长是尾长的一次函数,部分数据如下表所示,则y与x之间的关系式为( )
A.B.
C.D.
【典例3】(2024·山东东营·中考真题)在弹性限度内,弹簧的长度是所挂物体质量的一次函数.一根弹簧不挂物体时长12.5cm,当所挂物体的质量为2kg时,弹簧长13.5cm.当所挂物体的质量为5kg时,弹簧的长度为 cm,
【典例4】(2024·宁夏·中考真题)在平面直角坐标系中,一条直线与两坐标轴围成的三角形是等腰三角形,则该直线的解析式可能为 (写出一个即可).
【典例5】(2024·江苏南通·中考真题)平面直角坐标系中,已知,.直线(k,b为常数,且)经过点,并把分成两部分,其中靠近原点部分的面积为,则k的值为 .
【典例6】(2024·四川乐山·一模)当,是正实数,且满足时,就称点为“友谊点”.已知点与点都在直线上,点、是“友谊点”,且点在线段上.
(1)点的坐标为 ;
(2)若,,则的面积为 .
【典例7】(2024·浙江嘉兴·一模)如图,将八个边长为1的小正方形摆放在平面直角坐标系中.若过原点的直线l将图形分成面积相等的两部分,则直线l的函数表达式为 .
【典例8】(2024·内蒙古·中考真题)如图,在平面直角坐标系中,一次函数的图象与x轴、y轴分别交于A−2,0,两点.
(1)求一次函数的解析式;
(2)已知变量的对应关系如下表已知值呈现的对应规律.
写出与x的函数关系式,并在本题所给的平面直角坐标系中画出函数的大致图象;
(3)一次函数的图象与函数的图象相交于C,D两点(点C在点D的左侧),点C关于坐标原点的对称点为点E,点P是第一象限内函数图象上的一点,且点P位于点D的左侧,连接,,.若的面积为15,求点P的坐标.
【典例9】(2024·广东广州·模拟预测)已知直线过点,.
(1)求直线的函数解析式;
(2)设点在上,抛物线G:与轴交于点,(点在点右侧),与轴交于点.
①当时,试用含的代数式表示四边形的面积;
②当,,中有两点与点,围成的四边形是平行四边形时,求的函数解析式.
考点三:一次函数与方程(组)、不等式的关系
【典例1】(2024·广东·中考真题)已知不等式的解集是,则一次函数的图象大致是( )
A. B. C. D.
【典例2】(2024·山东临沂·模拟预测)在同一平面直角坐标系中,一次函数与的图象如图所示.则下列结论中:①随的增大而增大;②;③.当时,;④关于,的方程组的解为,正确的有( )
A.1B.2C.3D.4
【典例3】(2024·云南昆明·模拟预测)我国著名数学家华罗庚说过“数缺形时少直观,形少数时难入微”,数形结合是解决数学问题的重要思想方法.为了了解关于x的不等式的解集,某同学绘制了与(m,n为常数,)的函数图象如图所示,通过观察图象发现,该不等式的解集在数轴上表示正确的是( )
A.B.
C.D.
【典例4】(2024·江苏苏州·模拟预测)如图,为坐标原点,的两个顶点,,点在边上,,点为的中点,点为边上的动点,则使四边形周长最小的点的坐标为( )
A.B.C.D.
【典例5】(2024·江苏扬州·中考真题)如图,已知一次函数的图象分别与x、y轴交于A、B两点,若,,则关于x的方程的解为 .
【典例6】(2024·山东日照·中考真题)已知一次函数和,当时,函数的图象在函数的图象上方,则a的取值范围为
【典例7】(2024·北京·中考真题)在平面直角坐标系中,函数与的图象交于点.
(1)求,的值;
(2)当时,对于的每一个值,函数的值既大于函数的值,也大于函数的值,直接写出的取值范围.
【典例8】(2024·陕西咸阳·模拟预测)探究函数性质时,我们经历了列表、描点、连线画出函数图象,观察分析图象特征,概括函数性质的过程.结合已有经验,请画出函数的图象,并探究该函数性质.
(1)绘制函数图象
列表:下列是x与y的几组对应值,其中________;
描点:根据表中的数值描点;
连线:请用平滑的线顺次连接各点,在图中画出函数图象;
(2)探究函数性质
请写出函数的一条性质:________________;(写一条即可)
(3)运用函数图象及性质
根据图象,求不等式的解集.
【典例9】(2023·重庆沙坪坝·二模)如图,在四边形中,,,过点A作于点E,,动点P从点B出发,沿运动,到达点D时停止运动.设点P的运动路程为x,的面积为.
(1)请直接写出与x之间的函数关系式以及对应的的取值范围;
(2)请在直角坐标系中画出的图象,并写出函数的一条性质;
(3)若直线的图象如图所示,结合你所画的函数图像,直接写出当时x的取值范围.(保留一位小数,误差不超过0.2)
【典例10】(2024·河北·一模)如图,在平面直角坐标系中,直线:与y轴交于点A,直线与y轴,x轴交于点B,点C,与交于点,连接,已知的长为4.
(1)求点D的坐标及直线的解析式;
(2)求的面积;
(3)若直线上有一点P使得的面积等于的面积,直接写出点P的坐标.
考点四:一次函数的实际应用
【典例1】(2024·广东·模拟预测)综合与实践
生活中的数学:如何确定单肩包的最佳背带长度?
素材1:如图是一款单肩包,背带由双层部分、单层部分和调节扣构成.使用时可以通过调节扣加长或缩短单层部分的长度,使背带的总长度加长或缩短.总长度为单层部分与双层部分的长度和,其中调节扣的长度忽略不计.
素材2:对该款单肩包的背带长度进行测量,设双层部分的长度是,单层部分的长度是,得到几组数据如下表所示.
素材3:单肩包的最佳背带总长度与身高的比为.
素材4:小明爸爸准备购买此款单肩包.爸爸自然站立,将该单肩包的背带调节到最短提在手上(背带的倾斜忽略不计),背带的悬挂点离地面的高度为;如图,已知爸爸的臂展和身高一样,且肩宽为,头顶到肩膀的垂直高度为身高的 .
请根据以上素材,解答下列问题:
(1)如图,在平面直角坐标系中,以所测得数据中的x为横坐标,y为纵坐标,描出所表示的点,并用光滑曲线连接;根据图象思考与x之间的函数表达式,并直接写出x的取值范围;
(2)设人的身高为h,当单肩包的背带长度调整为最佳背带总长度时,此时人的身高h与这款单肩包背带的双层部分的长度x之间的函数表达式;
(3)当小明爸爸的单肩包的背带长度调整为最佳背带总长度时,求此时双层部分的长度.
【典例2】(2024·陕西汉中·三模)在一条笔直的道路上依次有三地,小明从地跑步到达地,休息后按原速跑步到达地.小明距地的距离与时间之间的函数图象如图所示.
(1)从地到地的距离为______;
(2)求出段的函数表达式:
(3)求小明距地时所用的时间.
【典例3】(2024·山东青岛·中考真题)为培养学生的创新意识,提高学生的动手能力,某校计划购买一批航空、航海模型.已知商场某品牌航空模型的单价比航海模型的单价多35元,用2000元购买航空模型的数量是用1800元购买航海模型数量的.
(1)求航空和航海模型的单价;
(2)学校采购时恰逢该商场“六一儿童节”促销:航空模型八折优惠.若购买航空、航海模型共120个,且航空模型数量不少于航海模型数量的,请问分别购买多少个航空和航海模型,学校花费最少?
【典例4】(2024·吉林长春·中考真题)区间测速是指在某一路段前后设置两个监控点,根据车辆通过两个监控点的时间来计算车辆在该路段上的平均行驶速度.小春驾驶一辆小型汽车在高速公路上行驶,其间经过一段长度为20千米的区间测速路段,从该路段起点开始,他先匀速行驶小时,再立即减速以另一速度匀速行驶(减速时间忽略不计),当他到达该路段终点时,测速装置测得该辆汽车在整个路段行驶的平均速度为100千米/时.汽车在区间测速路段行驶的路程(千米)与在此路段行驶的时间(时)之间的函数图象如图所示.
(1)的值为________;
(2)当时,求与之间的函数关系式;
(3)通过计算说明在此区间测速路段内,该辆汽车减速前是否超速.(此路段要求小型汽车行驶速度不得超过120千米/时)
【典例5】(2024·山东日照·中考真题)【问题背景】2024年4月23日是第18个“世界读书日”,为给师生提供更加良好的阅读环境,学校决定扩大图书馆面积,增加藏书数量,现需购进20个书架用于摆放书籍.
【素材呈现】
素材一:有两种书架可供选择,A种书架的单价比B种书架单价高;
素材二:用18000元购买A种书架的数量比用9000元购买B种书架的数量多6个;
素材三:A种书架数量不少于B种书架数量的.
【问题解决】
(1)问题一:求出两种书架的单价;
(2)问题二:设购买a个A种书架,购买总费用为w元,求w与a的函数关系式,并求出费用最少时的购买方案;
(3)问题三:实际购买时,商家调整了书架价格,A种书架每个降价m元,B种书架每个涨价元,按问题二的购买方案需花费21120元,求m的值.
【典例6】(2024·山东东营·中考真题)随着新能源汽车的发展,东营市某公交公司计划用新能源公交车淘汰“冒黑烟”较严重的燃油公交车.新能源公交车有型和型两种车型,若购买型公交车辆,型公交车辆,共需万元;若购买型公交车辆,型公交车辆,共需万元.
(1)求购买型和型新能源公交车每辆各需多少万元?
(2)经调研,某条线路上的型和型新能源公交车每辆年均载客量分别为万人次和万人次.公司准备购买10辆型、型两种新能源公交车,总费用不超过万元.为保障该线路的年均载客总量最大,请设计购买方案,并求出年均载客总量的最大值.
【典例7】(2024·浙江嘉兴·一模)某电脑商城准备购进两种型号的电脑,已知每台电脑的进价型比型多元,用万元购进型电脑和用万购进型电脑的数量相同.
(1)两种型号电脑每台进价各是多少?
(2)随着技术的更新,型号电脑升级为型号,该商城计划一次性购进两种型号电脑共台,型号电脑的每台售价元.经市场调研发现,销售型号电脑所获利润(万元)与销售量台(),如图所示,AB为线段,为抛物线一部分().若这两种电脑全部售出,则该商城如何进货利润最大?(利润销售总价总进价)
易错点1:一次函数的平移
【典例1】(2024·陕西·模拟预测)在同一平面直角坐标系中,直线向上平移个单位长度后,与直线的交点可能是( )
A.B.C.D.
【典例2】(2024·陕西咸阳·模拟预测)将直线向下平移2个单位长度后得到直线,将直线向左平移1个单位长度后得到直线.若直线和直线恰好重合,则k的值为( )
A.B.C.1D.
【典例3】(2024·内蒙古包头·模拟预测)如图,在平面直角坐标系中,一次函数的图像分别与轴,轴交于,两点,将直线向左平移后与轴,轴分别交于点,点.若,则直线的函数解析式为( )
A.B.
C.D.
【典例4】(2024·湖南常德·模拟预测)已知点关于轴的对称点为,且在直线上,把直线的图象向右平移2个单位后,所得的直线解析式为 .
【典例5】(2024·四川眉山·二模)如图,已知直线经过点A且与直线:平行,直线与轴、轴分别交于点、.
(1)求直线的表达式及其与轴的交点的坐标;
(2)判断四边形是什么四边形?并证明你的结论.
易错点2:求直线围成的图形面积
【典例1】(2024·陕西西安·模拟预测)在平面直角坐标系中,O为坐标原点.若直线分别与x轴、直线交于点A、B,则的面积为( )
A.2B.3C.5D.6
【典例2】(2024·西藏·中考真题)将正比例函数的图象向上平移3个单位长度后得到函数图象的解析式为 .
【典例3】(2024·四川凉山·中考真题)如图,正比例函数与反比例函数的图象交于点.
(1)求反比例函数的解析式;
(2)把直线向上平移3个单位长度与的图象交于点,连接,求的面积.
【典例4】(2024·河北唐山·模拟预测)如图,直线的解析式为,且与x轴交于点D,直线经过点、,直线、交于点C.
(1)求直线的解析式;
(2)求的面积;
(3)试问:在直线上是否存在异于点C的另一点P,使得与的面积相等?若存在,请直接写出点P的坐标;若不存在,请说明理由.
【典例5】(2024·河北石家庄·二模)如图,在平面直角坐标系中,直线与x轴交于点,与y轴交于点,直线与x轴交于点C,与y轴交于点E,且与相交于D.点P为线段上一点(不与点D,E重合),作直线.
(1)求直线的表达式及点D的坐标;
(2)若直线将的面积分为两部分,求点P的坐标;
(3)点P是否存在某个位置,使得点D关于直线的对称点恰好落在直线上方的坐标轴上.若存在,直接写出点P的坐标;若不存在,请说明理由.
【典例6】(2023·辽宁沈阳·二模)如图,在平面直角坐标系中,直线y=kx+bk≠0交轴于点,交轴于点,与直线交于点,点是轴正半轴上一动点,过点作轴的垂线,与直线,分别交于点,,设点的横坐标为.
(1)求直线y=kx+bk≠0的函数表达式;
(2)当的面积为时,求的值;
(3)点为轴上一动点,当为等腰直角三角形时,请直接写出的值.
【典例7】(2024·河北衡水·二模)在平面直角坐标系中,直线经过,直线与x轴交于点C,与直线交于点D.
(1)求直线的函数解析式:
(2)求的面积;
(3)嘉淇为了更好观看图象,截屏该问题的图象,如图所示,嘉淇发现屏幕上有一位置固定的黑点M,刚好落在直角坐标系中坐标为的位置上,嘉淇通过手机的触屏功能,在坐标原点的位置与可视范围不改变的情况下,把截屏横向、纵向放大相同的倍数,当直线恰好经过点M时,图中坐标系的单位长度变为原来的a倍,直接写出a的值.
易错点3:一次函数探究性问题
【典例1】(2024·四川内江·中考真题)如图,在平面直角坐标系中,轴,垂足为点,将绕点逆时针旋转到的位置,使点的对应点落在直线上,再将绕点逆时针旋转到的位置,使点的对应点也落在直线上,如此下去,……,若点的坐标为0,3,则点的坐标为( ).
A.B.C.D.
【典例2】(2024·湖北武汉·模拟预测)正方形,,,…按如图所示的方式放置,点,,,…和点,,,…分别在直线和轴上.已知点,点,,则的坐标是( )
A.B.C.D.
【典例3】(2024·四川乐山·模拟预测)如图是直线在第一象限内的一部分,其上有一点,且.过作轴于,以为圆心,为半径作弧交于点,过作于,以为圆心,以为半径作弧交于点;过作于;……,如此重复下去.则:
(1)的纵坐标是 ;
(2)的纵坐标是 .
【典例4】(2024·黑龙江齐齐哈尔·模拟预测)如图,直线上有点,且,,,分别过点作直线的垂线,交y轴于点,依次连接,得到,,,…,,则的面积为 .(用含有正整数n的式子表示)
【典例5】(2024·山东泰安·二模)如图,直线x,点A坐标为0,1,过点A作y轴的垂线交直线l于点以为边作等边三角形,再过点作轴的垂线交直线于点,以为边作等边三角形,……,按此做法进行下去,点的坐标为 .
【典例6】(2024·山东菏泽·模拟预测)如图放置的,,,,,都是以,,,,为直角顶点的三角形,点,,,,都在直线上,,点在轴上,,,则点的坐标是 .
【典例7】(2024·山东东营·二模)如图,在平面直角坐标系中,直线:与直线交于点,过作x轴的垂线,垂足为,过作的平行线交于,过作轴的垂线,垂足为,过作的平行线交于,过作轴的垂线,垂足为按此规律,则点的纵坐标为 .
【典例8】(2024·黑龙江齐齐哈尔·模拟预测)如图,直线的解析式为与轴交于点,与轴交于点,以为边作正方形,点坐标为,过点作交于点,交轴于点,过点作轴的垂线交于点,连接,以为边作正方形,点的坐标为.过点作交于,交轴于点,过点作轴的垂线交于点,连接,以为边作正方形,,则长为 .
【典例9】(2024·山东东营·一模)如图,在平面直角坐标系中,点的坐标为,以点为圆心,以长为半径画弧,交直线于点,过点作轴,交直线于点,以点为圆心,以长为半径画弧,交直线于点;过点作轴,交直线于点,以点为圆心,以长为半径画弧,交直线于点;过点作轴,交直线于点,以点为圆心,以长为半径画弧,交直线于点,…,按照如此规律进行下去,点的坐标为 .
【典例10】(2024·山东临沂·一模)如图,已知直线,直线和点,过点作轴的平行线交直线于点,过点作轴的平行线交直线于点,过点作轴的平行线交直线于点,过点作轴的平行线交直线于点,按此作法进行下去,则点的横坐标为 .
易错点4:一次函数与几何综合
【典例1】(2024·山东济南·模拟预测)如图, 四边形四个顶点的坐标分别是,,,,在该平面内找一点 P,使它到四个顶点的距离之和最小, 则P点坐标为 .
【典例2】(2024·辽宁·模拟预测)如图,已知直线:,直线:,直线与直线交于点A,与直线交于点B,直线与直线交于点C,与直线交于点D,连接,当是等腰直角三角形时,的值为 .
【典例3】(2024·江苏连云港·中考真题)如图,在中,,,.点P在边上,过点P作,垂足为D,过点D作,垂足为F.连接,取的中点E.在点P从点A到点C的运动过程中,点E所经过的路径长为 .
【典例4】(2024·吉林长春·模拟预测)如图,在每个小正方形的边长为1的网格中,A,E为格点,B,F为小正方形边的中点,C为,的延长线的交点.
(1)的长等于___________.
(2)点P在线段上,点Q在线段上,且满足.请你用无刻度的直尺画出点P,点Q(保留作图痕迹,不必写出做法)
【典例5】(2024·河北秦皇岛·一模)在平面直角坐标系中,点,,直线与y轴相交于点C.
(1)如图1,当A,B关于y轴对称,且直线经过点A时,求k的值.
(2)如图2,当时,直线与线段存在交点P(不与点A,B重合),且,求m的取值范围.
【典例6】(2024·河北邢台·模拟预测)如图,已知直线经过点、点,点P是x轴上一个动点,过点C、P作直线.
(1)求直线的表达式;
(2)已知点A9,0,当时,求点P的坐标;
(3)设点P的横坐标为m,点Mx1,y1,Nx2,y2是直线上任意两个点,若时,有,请直接写出m的取值范围.
【典例7】(2024·黑龙江佳木斯·模拟预测)如图,在平面直角坐标系中,矩形的边在x上,在y轴上,的长分别是的两个根(),于点E,交AB于点D.动点P从点A出发,以每秒一个单位长度的速度向点C运动,到点C停止,过点P作的平行线,交于点M,令的面积为s.
(1)求点B的坐标;
(2)求s关于t的函数解析式,并写出自变量t的取值范围;
(3)在直线上是否存在点M,使是等腰三角形?若存在,请直接写出点M的坐标;若不存在,请说明理由.
【典例8】(2024·吉林长春·模拟预测)如图,在平面直角坐标系中,梯形的下底在x轴的正半轴上,线段,的长是方程的两个根,且,,边长为3的正方形在梯形右侧,边也在x轴的正半轴上,点N与点C重合.
(1)求线段所在直线的解析式
(2)点N从点C出发以每秒1个单位长度的速度沿折线段向终点O运动,正方形也随之运动.设运动时间为t秒,连结、,求的面积S与运动时间t的函数关系式,并写出自变量t的取值范围
(3)在(2)的条件下,是否存在使的面积等于的面积的情况?若存在,直接写出运动时间t的值;若不存在,请说明理由
【典例9】(2024·江苏常州·模拟预测)在学习了“中心对称图形…平行四边形”这一章后,同学小明对特殊四边形的探究产生了浓厚的兴趣,他发现除了已经学过的特殊四边形外,还有很多比较特殊的四边形,勇于创新的他大胆地作出这样的定义:有一个内角是直角,且对角线互相垂直的四边形称为“双直四边形”.请你根据以上定义,回答下列问题:
(1)下列关于“双直四边形”的说法,正确的有 (把所有正确的序号都填上);
①双直四边形”的对角线不可能相等:
②“双直四边形”的面积等于对角线乘积的一半;
③若一个“双直四边形”是中心对称图形,则其一定是正方形.
(2)如图①,正方形中,点、分别在边、上,连接,,,,若,证明:四边形为“双直四边形”;
(3)如图②,在平面直角坐标系中,已知点,,点在线段上且,是否存在点在第一象限,使得四边形为“双直四边形”,若存在;求出所有点的坐标,若不存在,请说明理由.
【典例10】(2024·重庆江津·模拟预测)如图,在矩形中,,,E是的中点,点P沿着折线(从A点开始运动到B点结束)运动,当点P的运动路程为x时,记.
(1)直接写出y与x的函数关系式,并写出x的取值范围;
(2)在直角坐标系内画出y的图象,并写出y的性质;
(3)结合函数图象,直接写出当时,x的取值范围.(结果取精确值)
【典例11】(2024·黑龙江哈尔滨·模拟预测)如图,点O为平面直角坐标系的坐标原点,直线 交x轴于点A,交y轴于点 C,点B在x轴负半轴上,连接, .
(1)如图1,求直线 的解析式;
(2)如图1,点P在线段上,点Q在线段上,,点P的横坐标为t,过点Q作 轴交于点 D,连接, 的面积为S,求S与t之间的函数关系式(不需要写出自变量t的取值范围);
(3)如图2,在(2)的条件下,过点P作交于点E,过点D作 于点G,交于点F,连接交y轴于点M,连接, 求点 F的坐标.
【典例12】(2024·黑龙江牡丹江·中考真题)如图,在平面直角坐标系中,直线与x轴的正半轴交于点A,与y轴的负半轴交于点D,点B在x轴的正半轴上,四边形是平行四边形,线段的长是一元二次方程的一个根.请解答下列问题:
(1)求点D的坐标;
(2)若线段的垂直平分线交直线AD于点E,交x轴于点F,交于点G,点E在第一象限,,连接,求的值;
(3)在(2)的条件下,点M在直线DE上,在x轴上是否存在点N,使以E、M、N为顶点的三角形是直角边比为1∶2的直角三角形?若存在,请直接写出的个数和其中两个点N的坐标;若不存在,请说明理由.
【典例13】.(2024·北京·模拟预测)在平面直角坐标系中,的半径为1,对于直线l和线段,给出如下定义:若线段关于直线l的对称图形是的弦(,分别为P,Q的对应点),则称线段是关于直线l的“对称弦”.
(1)如图,点,,,,,的横、纵坐标都是整数.线段,,中,是关于直线的“对称弦”的是
(2)是关于直线y=kxk≠0的“对称弦”,若点C的坐标为,且,直接写出点D的坐标;
(3)已知直线和点,若线段是关于直线的“对称弦”,且,直接写出的最值和相应b的值.
【典例14】(2024·上海·模拟预测)如图,抛物线与轴交于,两点,与y轴交于点C,点D是抛物线的顶点.
(1)求抛物线解析式及点D坐标;
(2)点N是y轴负半轴上的一点且,点Q在对称轴右侧的抛物线上运动,连接,与抛物线的对称轴交于点M,连接,当平分时,求点Q坐标;
(3)如图,直线交抛物线的对称轴于E,P是坐标平面内一点,当与全等时,请直接写出点P坐标.
【典例15】(2024·黑龙江绥化·模拟预测)如图,函数的图像过点和点.
(1)求和的值;
(2)将直线向上平移得到直线,交轴于点,交轴于点,交于点,若,求直线的解析式;
(3)在(2)的条件下,第二象限内是否存在点,使得为等腰直角三角形?若存在,请直接写出点的坐标;若不存在,请说明理由.
【典例16】(2024·四川雅安·模拟预测)将一长方形纸片放在直角坐标系中,O为原点,点C在x轴上,.
(1)如图1,在上取一点E,将沿折叠,使点O落在边上的点D,求线段.
(2)如图2,在边上选取适当的点M,F,将沿折叠,使点O落在边上的点处,过点D,作垂直于于点G,交于点T.
①求证:;
②设,求y与x满足的等量关系式,并将y用含x的代数式表示.
(3)在(2)的条件下,当时,点P在直线上,问:在坐标轴上是否存在点Q,使以M,,Q,P为顶点的四边形是平行四边形?若存在,请直接写出Q点坐标;若不存在,请说明理由.
【典例17】(2024·湖南长沙·模拟预测)在平面直角坐标系中,给出如下定义:图形M上任意两点之间的距离的最大值,称为该图形的“郡园长”,点P为图形M上任意一点,如果点P到直线l的距离恰好等于图形M的“郡园长”,那么点P称为直线l的“郡园点”.
图1 图2
(1)已知图形M为线段,其中,,则该图形M的“郡园长”为______;
(2)如图1,x轴上方有一个等腰直角三角形,,轴,顶点A在y轴上,且在上方,,点P是线段上一点,且点P是x轴的“郡园点”,求的面积;
(3)如图2,以,B−2,0,,为顶点的正方形上始终存在点P,使得点P是直线的“郡园点”.请直接写出b的取值范围.
【典例18】.(2024·甘肃兰州·中考真题)在平面直角坐标系中,给出如下定义:点P是图形W外一点,点Q在的延长线上,使得,如果点Q在图形W上,则称点P是图形W的“延长2分点”,例如:如图1,是线段外一点,在的延长线上,且,因为点Q在线段上,所以点P是线段的“延长2分点”.
(1)如图1,已知图形:线段,,,在中,______是图形的“延长2分点”;
(2)如图2,已知图形:线段,,,若直线上存在点P是图形的“延长2分点”,求b的最小值:
(3)如图3,已知图形:以为圆心,半径为1的,若以,,为顶点的等腰直角三角形上存在点P,使得点P是图形的“延长2分点”.请直接写出t的取值范围.
【典例1】【答案】C
【典例2】【答案】A
【典例3】【答案】B
【典例4】【答案】D
【典例5】【答案】1(答案不唯一)
【典例6】【答案】
考点二:一次函数解析式的确定(含图象变化)
【典例1】【答案】A
【典例2】【答案】A
【典例3】【答案】
【典例4】【答案】(答案不唯一)
【典例5】【答案】/0.6
【典例6】【答案】 /
【典例7】【答案】
【典例8】【答案】(1)解:将点A−2,0,代入得:,
解得,
则一次函数的解析式.
(2)解:由表格可知,,
画出函数图象如下:
.
(3)解:联立,解得或,
∵一次函数的图象与函数的图象相交于,两点(点在点的左侧),
∴,
∵点关于坐标原点的对称点为点,
∴,
设直线的解析式为,
将点,代入得:,解得,
则直线的解析式为,
设点的坐标为,
如图,过点作轴的垂线,交直线于点,则,
∴,点到的距离与点到的距离之和为,
∵的面积为15,
∴,即,
解得或(不符合题意,舍去),
经检验,是所列分式方程的解,
则,
所以点的坐标为1,4.
【典例9】【答案】(1)解:设直线的函数解析式为,把,代入,得:
,解得:,
∴;
(2)①∵点在上,
∴,
∵,
∴当时,,
令,则,解得:,
设直线与轴交于点,
∵,
∴当时,,
∴,
当,即时,,
则:四边形的面积;
当时,
则:四边形的面积;
当,即:时,
则:四边形的面积;
综上:四边形的面积为或或;
②当与两点组成的四边形为平行四边形,且点在原点右侧时,如图,则:,
∴的中点坐标为,
∴,两点中点的纵坐标为,
∴点坐标为,
∴两点的中点坐标为:,
∴,
∴,
∴,
∴,把代入,得:
∴,即:;
当与两点组成的四边形为平行四边形且点在原点左侧时,如图,则:,
同理可得:,,
∴,
∴,把,代入,得:,
∴,即:;
当与两点组成的四边形为平行四边形时,如图,则:,
同理可得:,,
∴,
∴,
∴,把,代入,得:,
∴,即:;
综上:或或.
考点三:一次函数与方程(组)、不等式的关系
【典例1】【答案】B
【典例2】【答案】C
【典例3】【答案】C
【典例4】【答案】C
【典例5】【答案】
【典例6】【答案】
【典例7】【答案】(1)
(2)
【典例8】【详解】(1)把代入,得
,
∴.
如图,
故答案为:;
(2)函数的图象有最低点(答案不唯一).
(3)由图象可知不等式的解集是.
【典例9】(1)解:,,
则,
即,
则四边形为矩形,
在中,,,则,
则矩形为边长为4的正方形,
当点在上运动时,
过点作于点,
则,
当点在上运动时,
同理可得:,
即;
(2)当时,,当时,,当时,;
将上述坐标描点连线绘制图象如下:
从图象看,当时,随的增大而减小,当时,随的增大而增大(答案不唯一);
(3)从图象看,当时的取值范围为:或.
【典例10】【答案】(1),直线的解析式为
(2)
(3)或
考点四:一次函数的实际应用
【典例1】(1)解:描点并作图如图所示:
根据图象可知,变量、满足一次函数关系.
设、为常数,且,
将,和,代入,
得,
解得,
.
当背带都为单层部分时,;
当背带都为双层部分时,,即,
解得,
的取值范围是;
(2)解:∵背带的总长度为单层部分与双层部分的长度和,
总长度为,
当单肩包背带长度调整为最佳背带总长度时,得,
∴;
(3)解:由素材可知,当背包的背带调节到最短时都为双层部分,即,,
背包提在手上,且背包的悬挂点离地面高度为,
手到地面的距离为,
设小明爸爸的身高为.
臂展和身高一样,且肩宽为,
小明爸爸一条胳膊的长度为,
,
解得,
根据任务2,得,
解得,
此时双层部分的长度为.
【典例2】【答案】(1)1500
(2)段的函数表达式为;
(3)小明距地时所用的时间为.
【典例3】(1)解:设航空模型的单价为x元,则航海模型的单价为元,
由题意得,,
解得,
检验,当时,,
∴是原方程的解,且符合题意,
∴,
答:航空模型的单价为125元,则航海模型的单价为元;
(2)解:设购买航空模型m个,花费为y元,则购买航海模型个,
由题意得,,
解得,
,
∵,
∴y随m增大而增大,
∴当时,y有最小值,最小值为,
此时有,
答:当购买航空模型40个,购买航海模型80个时,学校花费最少.
【典例4】(1)解:由题意可得:,解得:.
(2)解:设当时,y与x之间的函数关系式为y=kx+bk≠0,
则:,解得:,
∴.
(3)解:当时,,
∴先匀速行驶小时的速度为:,
∵,
∴辆汽车减速前没有超速.
【典例5】(1)解:设B种书架的单价为x元,则A种书架的单价为元.
由题意得,
解得,
经检验,是分式方程的解,且符合题意,
.
答:两种书架的单价分别为1200元,1000元.
(2)解:购买a个A种书架时,购买总费用,
即,
由题意得,a应满足:,解得.
,
∴w随着a的增大而增大,
当时,w的值最小,最小值为,
费用最少时购买A种书架8个,B种书架12个.
(3)解:由题意得
,
解得.
【典例6】(1)解:设购买型新能源公交车每辆需万元,购买型新能源公交车每辆需万元,
由题意得:,
解得,
答:购买型新能源公交车每辆需万元,购买型新能源公交车每辆需万元;
(2)解:设购买型公交车辆,则型公交车辆,该线路的年均载客总量为万人,
由题意得,
解得:,
∵,
∴,
∵是整数,
∴,,10;
∴线路的年均载客总量为与的关系式为,
∵,
∴随的增大而减小,
∴当时,线路的年均载客总量最大,最大载客量为(万人次)
∴(辆)
∴购买方案为购买型公交车辆,则型公交车辆,此时线路的年均载客总量最大时,且为760万人次,
【典例7】(1)解:设型电脑每台进价元,则型电脑每台进价元,
根据题意得,,
解得,
经检验,是原方程的解,符合题意,
∴,
答:型电脑每台进价元,型电脑每台进价元;
(2)解:∵销售量台,
∴型电脑购进台 ,
∴型电脑购进台,
∴型电脑的利润为万元,
由图象可知,当时,与的函数解析式为,
把代入得,,
∴,
∴,
把代入得,,
解得,
∴,
∴,
设总利润为万 元,
当时,总利润,
∵,
∴随的增大而增大,
∴当时,有最大值,(万元);
当时,总利润,
∵,对称轴为直线,
∴当时,有最大值,(万元);
∵,
∴型电脑总共购进台,型电脑总共购进台时,利润最大.
易错点1:一次函数的平移
【典例1】【答案】C
【典例2】【答案】A
【典例3】【答案】A
【典例4】【答案】
【典例5】(1)解:由题意,设直线的表达式为,
把代入,得:,解得:,
∴;
当时,,解得:,
∴,
(2)四边形是矩形,证明如下:
当时,,
当时,,解得:;
∴
∴,
由(1)知,
∴,
∴,
又∵,
∴,
∴四边形是平行四边形.
又∵,,,
∴,
∴,
∴四边形是矩形.
易错点2:求直线围成的图形面积
【典例1】【答案】B
【典例2】【答案】
【典例3】【答案】(1)
(2)6
【典例4】(1)设直线的解析式是,
根据题意得:,
解得:,
则直线的解析式是;
(2)在中,
令,解得:.
则D的坐标是1,0.
∴,
根据题意得:,
解得:,
则C的坐标是,
∴;
(3)存在,理由:
过点P作轴于点E,
∵,
∴,
∵,
∴,
在中,
当时,,
∴.
【典例5】【答案】(1);
(2)存在,或.
(3)存在.点P的坐标是或.
【典例6】【答案】(1)
(2)4或8
(3)或
【典例7】【答案】(1)
(2)
(3)
易错点3:一次函数探究性问题
【典例1】【答案】C
【典例2】【答案】D
【典例3】【答案】 /
【典例4】【答案】
【典例5】【答案】
【典例6】【答案】
【典例7】【答案】
【典例8】【答案】
【典例9】【答案】
【典例10】【答案】
易错点4:一次函数与几何综合
【典例1】【答案】
【典例2】【答案】或
【典例3】【答案】/
【典例4】(1)解:,
故答案为:.
(2)
如图,与网格线相交,得到P,取格点M,连接,并延长与交于Q,连接,则点即为所求.
理由:以A为原点建立平面直角坐标系,
则,,,,
设直线的解析式为
∴将代入得,
∴直线的解析式,
设直线的解析式为
∴将,代入得,
解得
∴直线的解析式为,
设,,
, ,,
,
,由得,(舍去),
把代入得,
(舍去),
,
.
∴.
【典例5】【答案】(1)
(2)
【典例6】【答案】(1);
(2)或;
(3).
【典例7】【答案】(1)
(2)
(3)点M的坐标为或或
【典例8】【答案】(1)
(2)
(3)存在;9或或
【典例9】(1)解:∵正方形是“双直四边形”,正方形的对角线相等.
故①不正确.
∵“双直四边形”的对角线互相垂直,
∴“双直四边形”的面积等于对角线乘积的一半.
故②正确.
中心对称的四边形是平行四边形,再根据“双直四边形”的定义得到四边形是正方形.
故③正确;
故答案为:②③;
(2)证明:设与交于点,
正方形,
,,
,
,
,
,
,
,
,
,
,
四边形为“双直四边形”.
(3)解:设如图②,设与交于点,
点,,
,,
,,
,
,
,
点,
四边形是“双直四边形”,
,
,
,即点是的中点,
点,,
点,
设直线的表达式为,
,
解得:,
直线的表示为:,
当,点的横坐标为,
,
点,
当时,
,,
是的垂直平分线,
,
,
,
,
点,
当时,如图③,过点作于点,于点,
是的垂直平分线,
,
平分,
,
,
,
设,则,,
即点坐标为,
代入,
得,
为,
综上所述,点的坐标或
【典例10】(1)解:∵矩形中,,,,E是的中点,
∴,
当时,如图1,
∵,
∴,
∴;
当时,如图2,
∵,
∴;
当时,如图3,
∵,,
∴
;
∴;
(2)解:在中,
当时,; 当时,;
连接两点,
得到的图象,
y随x的增大而减小;
在中,当时,;
连接两点,
得到的图象,
y随x的增大而增大;
在中,当时,,
连接两点,
得到的图象,
y随x的增大而减小.如图:
(3)解:当时,
在中,,
解得,,
∴;
在中,,
解得,,
∴;
在中,,
解得,,
∴.
【典例11】【答案】(1)
(2)
(3)
【典例12】【答案】(1)
(2)
(3)存在,12个,
【典例13】.(1)解:如图所示:
∴关于直线的“对称弦”的是线段;
(2)解:设点,关于直线y=kxk≠0的对称点为,,
∴直线y=kxk≠0垂直平分,,
∵是关于直线y=kxk≠0的“对称弦”,
∴,在上,
∵点的坐标为,
∴,
即点在上,
∵直线y=kxk≠0经过圆心,
∴点也在上,
∵,
故点在以点为圆心,为半径的圆上,如图:与交于点与点;
连接,,
∵,
即是等边三角形,
故点的横坐标为,点的纵坐标为0,
同理,点的横坐标为,点的纵坐标为,
综上,点的坐标为或;
(3)解:设点关于直线的对称点为,
∴直线垂直平分,
∵线段是关于直线的“对称弦”,
∴在上,
由(2)可得点在以点为圆心,为半径的圆上,
又∵,即;
令直线与,轴交于点,,如图:
令,则,即点,,
令,则,即点,,
∴,
∴,
记与轴的交点为,而,
∴,
∵,
∴在以为圆心,为半径的圆上,记与格线的切点为,连接,,
∴轴,即轴,
∴,
∴是等边三角形,
过作于,
∴,,
∴,
此时最小,为,
设直线表达式为y=mx+n,
把,代入,
解得,
则直线为,
∴直线与轴的交点坐标为,
由轴对称的性质可得:,
∴,
解得:;
当在的右边时,最大,如图,
同理可得:,
则最大值为:,
此时,
同理可得:,
∴,
解得:.
【典例14】【答案】(1),
(2)或
(3)或或或
【典例15】【答案】(1),;
(2);
(3)点的坐标为或或
【典例16】【答案】(1)4
(2)①见解析;②
(3)存在,或或
【典例17】【答案】(1)
(2)1
(3)或
【典例18】(1)解:作线段以原点为位似中心,位似比为的位似图形,
∵,,
∴,,
∵点是图形的“延长2分点”,
∴点在线段上,
∵在线段上,
∴是图形的“延长2分点”;
故答案为:;
(2)作以原点为位似中心,位似比为的位似图形,如图,
∵,,
∴,,
∵直线上存在点P是图形的“延长2分点”,
∴直线与有交点,
∴当过点时,值最小,
把,代入,得:,
∴的最小值为;
(3)作以原点为位似中心,位似比为的位似,
∵,,,
∴,,,
∵等腰直角三角形上存在点P,使得点P是图形的“延长2分点”,
∴当与有交点时,满足题意,
当与相切时,如图,则:或,
∴时,满足题意;
当与相切时,且切点为,连接,则:,
∵为等腰直角三角形,
∴为等腰直角三角形,
∵,,,
∴轴,
∴,
∵以为圆心,半径为1的,
∴点在直线上,,
∴,
∴,
∴或,
∴;
综上:或.
正比例函数
y=kx(k≠0)
k的符号
k>0
k0
b>0
一、二、三
y随x的增大而
增大
b=0
一、三
b
相关学案
这是一份2025年中考数学一轮专题复习 专题04 一次函数讲义,共58页。学案主要包含了一次函数的图象与性质,一次函数的应用等内容,欢迎下载使用。
这是一份2025年中考数学专项复习讲义专题04 一次函数(3大模块知识梳理+4个考点+4个易错点)解析版,共129页。学案主要包含了一次函数的图象与性质,一次函数的应用等内容,欢迎下载使用。
这是一份中考数学复习专题04一次函数(知识梳理、考点、易错点)讲义,共133页。学案主要包含了一次函数的图象与性质,一次函数的应用等内容,欢迎下载使用。
相关学案 更多
- 1.电子资料成功下载后不支持退换,如发现资料有内容错误问题请联系客服,如若属实,我们会补偿您的损失
- 2.压缩包下载后请先用软件解压,再使用对应软件打开;软件版本较低时请及时更新
- 3.资料下载成功后可在60天以内免费重复下载
免费领取教师福利 




.png)




