所属成套资源:2024年全国中考英语真题
精品解析:2024年甘肃省兰州市中考英语真题(解析版)
展开
这是一份精品解析:2024年甘肃省兰州市中考英语真题(解析版),共15页。试卷主要包含了 A等内容,欢迎下载使用。
1. 全卷共90分,考试时间90分钟。
2. 考生必须将姓名、准考证号、考场号、座位号等个人信息填(涂)写在试卷及答题卡上。
3. 考生务必将答案直接填(涂)写在答题卡的相应位置上。
4. 考试结束后,将本试卷和答题卡一并交回。
一、完形填空(共10小题:每小题1分,满分10分)
阅读下面短文,从短文后各题所给的四个选项中选出能填入空白处的最佳答案。
Peng Jingxuan, a girl frm Hunan, was well-knwn fr playing the guzheng near the Eiffel Twer ___1___ 2018. The beautiful meldies (旋律) frm her guzheng ___2___ tns f attentin frm listeners.
She has been playing the guzheng since she was 7 years ld. She ___3___ playing the guzheng, an ancient musical instrument that dates back mre than 2,500 years. She went t ___4___ fr further study the year befre 2018 and fund that street perfrmances in Paris were very ppular. She tried playing the guzheng n the streets ___5___ received a warm welcme.
“I want t ___6___ the Chinese stries well in my wn way,” Peng Jingxuan said. “I played many wnderful pieces n the streets. The mre I played, ___7___ pruder I felt”.
She ___8___ picked music, including traditinal guzheng pieces and pp sngs with Chinese elements. “My dream is t make mre peple be ___9___ in the guzheng,” she said. “Als, there are lts f excellent ____10____ spreading traditinal Chinese culture arund the wrld”.
1. A. nB. inC. atD. fr
2. A. gtB. gaveC. paidD. shwed
3. A. finishesB. avidsC. lvesD. minds
4. A. AmericaB. FranceC. CanadaD. Australia
5. A. butB. sC. rD. and
6. A. tellB. speakC. talkD. say
7. A. aB. anC. /D. the
8. A. nervuslyB. carefullyC. suddenlyD. unexpectedly
9 A. interestedB. strictC. prD. weak
10. A. dctrsB. wrkersC. artistsD. scientists
【答案】1. B 2. A 3. C 4. B 5. D 6. A 7. D 8. B 9. A 10. C
【解析】
【导语】本文讲述了古筝演奏者彭静旋在法国巴黎的街头演奏古筝,希望通过自己的音乐吸引人们对中国古筝的兴趣,以此传播中国文化和传统。
【1题详解】
句意:2018年,来自湖南的女孩彭静旋因在埃菲尔铁塔附近演奏古筝而闻名。
n后接具体某一天;in后接年、月、季节等;at后接具体时刻;fr后接一段时间。此处指在2018年,年份前应用介词in。故选B。
【2题详解】
句意:她的古筝优美的旋律吸引了无数听众的注意。
gt得到;gave给;paid支付;shwed展示。根据“…tns f attentin frm listeners”可知,此处指得到很多听众的注意,用gt。故选A。
【3题详解】
句意:她喜欢演奏古筝,这是一种可以追溯到2500多年前的古老乐器。
finishes结束;avids避免;lves喜爱;minds介意。根据“She…playing the guzheng”可知,此处指她喜欢弹奏古筝。故选C。
【4题详解】
句意:2018年的前一年,她去法国留学,发现巴黎的街头表演非常受欢迎。
America美国;France法国;Canada加拿大;Australia澳大利亚。根据“and fund that street perfrmances in Paris”可知,她去法国留学,发现巴黎街头表演很受欢迎。故选B。
【5题详解】
句意:她试着在街上弹古筝,受到了热烈的欢迎。
but但是;s因此;r或者;and和。“tried playing the guzheng n the streets”和“received a warm welcme”之间是并列关系,用and连接。故选D。
【6题详解】
句意:“我想用我自己的方式把中国故事讲好,”彭静旋说。
tell讲述;speak发言;talk谈论;say说。根据“the Chinese stries well”可知,此处指讲述中国故事。故选A。
【7题详解】
句意:我演奏得越多,就越感到自豪。
a不定冠词,表泛指,用于辅音音素开头的单词前;an不定冠词,表泛指,用于元音音素开头的单词前;/零冠词;the定冠词。此处是“the+比较级, the+比较级”,意为“越……,越……”。故选D。
【8题详解】
句意:她认真挑选音乐,包括传统古筝和中国元素的流行歌曲。
nervusly紧张地;carefully认真地;suddenly突然;unexpectedly出乎意料地。根据“She…picked music, including traditinal guzheng pieces and pp sngs with Chinese elements.”可知,此处指她认真挑选在街头演奏的中国音乐。故选B。
【9题详解】
句意:“我的梦想是让更多人对古筝感兴趣,”她说。
interested感兴趣的;strict严格的;pr可怜的;weak虚弱的。根据“My dream is t make mre peple be…in the guzheng”可知,此处指她想让更多人对古筝感兴趣。be interested in sth.“对某事感兴趣”。故选A。
【10题详解】
句意:此外,还有很多优秀的艺术家在世界各地传播中国传统文化。
dctrs医生;wrkers工人;artists艺术家;scientists科学家。根据“there are lts f excellent…spreading traditinal Chinese culture arund the wrld”可知,彭静旋弹奏古筝,属于艺术领域,此处指还有很多艺术家世界各地传播中国传统文化。故选C。
二、阅读理解(共15小题:每小题2分,满分30分)
阅读下面三段材料,根据材料内容和要求,从题后选项中选择一个最佳答案。
A
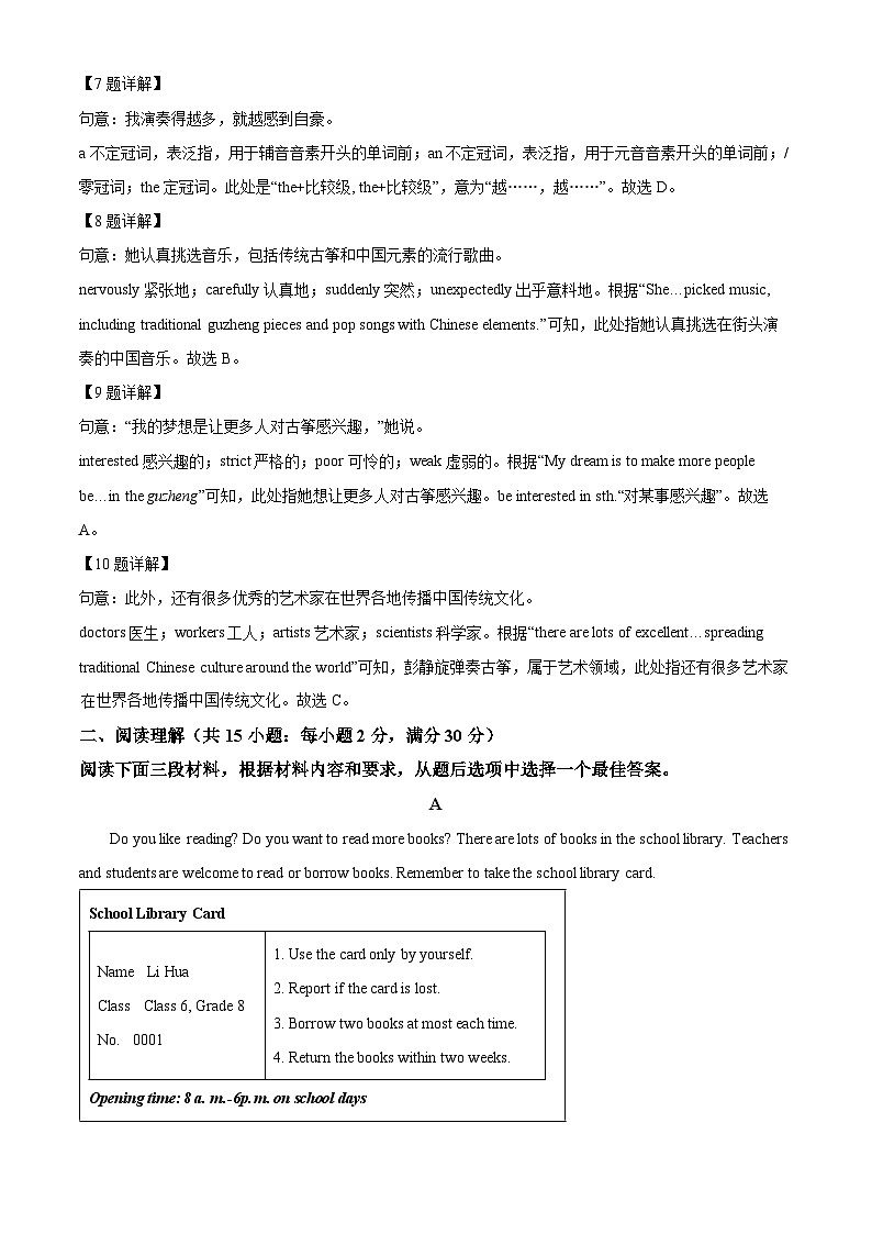
D yu like reading? D yu want t read mre bks? There are lts f bks in the schl library. Teachers and students are welcme t read r brrw bks. Remember t take the schl library card.
11. Wh can use this schl library card?
A. Only Li Hua.B. Li Hua’s parents.C. Li Hua’s teachers.D. Li Hua’s friends.
12. Hw many rules can yu see in the schl library card?
A. One.B. Tw.C. Three.D. Fur.
13. What is nt mentined in the schl library card?
A. Name.B. Class.C. Number.D. Address.
14. Hw lng can the bks brrwed frm the library be kept at mst?
A. Fr tw days.B. Fr tw weeks.C. Fr tw weekdays.D. Fr tw schl days.
15. What can we knw frm the schl library card?
A. Li Hua is in Class 6, Grade 7.B. Li Hua’s card number is 1000.
C. Li Hua is a middle schl student.D. Li Hua can brrw bks n Sundays.
【答案】11. A 12. D 13. D 14. B 15. C
【解析】
【导语】本文是一篇应用文,文章介绍了一张学校图书馆借书卡的信息。
【11题详解】
细节理解题。根据“Use the card nly by yurself.”可知,借书卡只能被本人使用。结合“Name Li Hua”可知,只有李华能使用。故选A。
【12题详解】
细节理解题。根据“1. Use the card nly by yurself. 2. Reprt if the card is lst. 3. Brrw tw bks at mst each time. 4. Return the bks within tw weeks.”可知,借书卡上有四条规则。故选D。
【13题详解】
细节理解题。根据“Name Li Hua”、“Class Class 6. Grade 8”及“N. 0001”可知,借书卡上有姓名、班级、编号,没有提到地址。故选D。
【14题详解】
细节理解题。根据“4. Return the bks within tw weeks.”可知,在图书馆中借的书可以保留2个星期。故选B。
【15题详解】
细节理解题。根据“Class Class 6, Grade 8”可知,李华是一名八年级的学生,他是一名中学生。故选C。
B
The dg days, als called Sanfutian in Chinese, refer t the httest and mst humid days f the year. This httest perid can be different frm year t year. It starts in July and lasts fr abut 30 t 40 days. It has three stages: Chufu. Zhngfu and Mfu. Zhngfu is usually the httest f the three.
Because f the high temperatures, peple may feel uncmfrtable and have a pr appetite (胃口). Sme even get sick frm eating t many cld fds.
T stay healthy, it is imprtant t chse the prper fds during the dg days. Fds which are easy t digest (消化) and full f prtein (蛋白质), are gd chices, such as varius vegetables, chicken, eggs and peanuts. It’s better nt t eat uncked, cld r spicy fds. Besides chsing the prper fds, the taste f a dish is als imprtant. Sur taste can imprve the appetite and bitter taste makes peple feel refreshed.
As a saying ges, “Eating a chicken at the beginning f the dg days will keep yu healthy fr a whle year.” Therefre, as sn as the dg days arrive, it will be better fr yu t chse prper fds t keep healthy.
16. Which f the fllwing statements can describe the dg days prperly?
A. The warmest days f the year.B. The clest days f the year.
C The httest days f the year.D. The cldest days f the year.
17. What can peple chse t eat during the dg days in the passage?
A. Cld fds.B. Spicy fds.C. Uncked fds.D. Fds full f prtein.
18 Hw many days are there in Zhngfu this year accrding t the picture?
A. 10.B. 20.C. 30.D. 40.
19. What is the Chinese meaning f the underlined sentence in paragraph 4?
A. “起伏吃只鸡,一年好身体。”B. “中伏食仙草,酷暑绕道走。”
C. “头伏吃三宝,健康少不了。”D. “末伏吃三宝,不劳郎中跑。”
20. What is the passage mainly abut?
A. The saying abut the dg days.B. The feeling f the dg days.
C. The knwledge abut the dg days.D. The weather during the dg days.
【答案】16. C 17. D 18. B 19. A 20. C
【解析】
【导语】本文介绍了三伏天,一年中最炎热和潮湿的时段。文章强调了高温期间饮食选择的重要性,建议食用易消化、富含蛋白质的食物,避免生冷辛辣,以保持健康,并提及了民间认为三伏天吃鸡肉有益的传统。
【16题详解】
细节理解题。根据“The dg days, als called Sanfutian in Chinese, refer t the httest and mst humid days f the year.”可知,三伏天是一年中最热的日子。故选C。
【17题详解】
细节理解题。根据“T stay healthy, it is imprtant t chse the prper fds during the dg days. Fds which are easy t digest (消化) and full f prtein (蛋白质), are gd chices”可知,在三伏天应该吃富含蛋白质的食物。故选D。
【18题详解】
细节理解题。根据图片中“Zhngfu July 25th-August 13th”可知,今年中伏时间段是7月25日至8月13日,共20天。故选B。
【19题详解】
词句猜测题。划线句子Eating a chicken at the beginning f the dg days will keep yu healthy fr a whle year意为“在三伏天开始时吃一只鸡会让你健康一整年”,选项A“起伏吃只鸡,一年好身体”符合意思。故选A。
【20题详解】
主旨大意题。通读文章可知,本文主要介绍了三伏天的相关知识,包括时间、饮食选择等。故选C。
C
Smart hmes are becming mre and mre ppular these days. What is a smart hme? A smart hme is a living space with advanced technlgy. It allws yu t cntrl different devices (装置) in yur hme by just tapping n yur smartphne—whether yu’re at hme r n yur way t wrk.
Smart hmes include smart devices and systems, such as lcks, fridges, bulbs, washing may wnder hw they wrk. Smart speakers are used t play music r answer questins with vices. Smart lighting system can be cntrlled remtely accrding t yur schedule. Smart fridges might suggest recipes and even rder fds yu need. All these devices wrk tgether as ne t make yur hme smarter and yur life easier.
What are the advantages f a smart hme? Firstly, it is cnvenient. Yu can cntrl yur hme with smartphnes r vices. Secndly, it’s helpful t avid the unnecessary waste, s it pssibly benefits the envirnment. Thirdly, if anything unusual happens arund yur hme, the systems may begin t wrk t prtect yu and yur hme immediately.
Hwever, it may nt be fr everybdy. Smart devices are typically mre expensive than the traditinal nes. What’s mre, smart hme systems rely n cnnectivity and data (数据) cllectin, s privacy cncerns may arise.
Each cin has tw sides, s d smart hmes. It’s up t yu t design yur wn living envirnment.
21. What is a smart hme accrding t the passage?
A. A living space with bulbs.B. A living space with fridges.
C. A living space with washing machines.D. A living space with advanced technlgy.
22. What des the underlined wrd “It” in paragraph I refer t?
A. A smart hme.B. A smart speaker.C. A smart system.D. A smart lck.
23. Why are smart hmes becming mre and mre ppular these days?
A. Because they fit all the peple.
B. Because they may cllect data easily.
C. Because they are cheaper than the traditinal nes.
D. Because they can make yur life safe, cnvenient and envirnmentally friendly.
24. What is the structure f the passage?
A. B. C. D.
25. In which sectin f a website can yu prbably read the passage?
A. Sprts.B. Technlgy.C. Nature.D. Art.
【答案】21. D 22. A 23. D 24. C 25. B
【解析】
【导语】本文是一篇说明文,文章介绍了什么是智能家居,以及智能家居的优缺点。
【21题详解】
细节理解题。根据“What is a smart hme? A smart hme is a living space with advanced technlgy.”可知,智能家居是一个拥有先进技术的生活空间。故选D。
【22题详解】
推理判断题。根据“A smart hme is a living space with advanced technlgy. It allws yu t cntrl different devices (装置) in yur hme by just tapping n yur smartphne…”可知,智能生活家居允许你只要轻点智能手机,就可以控制家里的不同设备,划线部分It指代前文中提到的A smart hme。故选A。
【23题详解】
细节理解题。根据“Firstly, it is cnvenient…Secndly…s it pssibly benefits the envirnment. Thirdly…the systems may begin t wrk t prtect yu and yur hme immediately”可知,智能家居现在越来越受欢迎的原因是:它能让人们的生活更方便、环保、安全。故选D。
【24题详解】
篇章结构题。通读文章可知,文章第一段总起全文,介绍文章主题:智能家居;第二、三、四段分别介绍了智能家居的优势、劣势;最后一段总结全文,点明智能家居的两面性。故选C。
【25题详解】
推理判断题。本文主要介绍了智能家居的相关知识,属于“科学技术”范畴,故在“技术”版块可看到此文章。故选B。
三、任务型完形填空(共10小题:每小题1.5分,满分15分)
阅读下面的短文,用方框中所给词的适当形式填空,使文意通顺,结构正确。(每个单词限用一次)
Have yu ever been t Dali? Dali is quite a beautiful place in Yunnan. The wind, the flwers, the ____26____ and the mn are nt nly landscapes and styles f Dali, but ____27____ its real sceneries and cuntless stries.
There are nineteen peaks (山峰) in the Cangshan Muntain, all f ____28____ are snw-capped. This muntain, which extends acrss Dali, runs frm nrth t suth, ____29____ it reaches this small twn with spring in the air. It is a cmpanin t the Erhai Lake fr thusands f years.
The cluds f the Cangshan Muntain are ____30____. When the cluds appear, fishing bats aren’t allwed t ____31____ in the lake. N matter what gd weather it is nw, it will sn be windy and the tides (潮汐) will be s high. It seems that the strng wind wuld nly stp when the water in the lake became ____32____.
The Erhai Lake and the Cangshan Muntain make each ther better. The shape f the lake lks like a(n) ____33____. Many peple cme here every year. They wn’t d ____34____ except sitting in the curtyard f a flk inn, enjying the breeze (微风) frm the lake and the nice sceneries.
_____35_____ riding a bike between the Erhai Lake and the Cangshan Muntain, yu are really in a wnderland.
【答案】26. snw
27. als 28. them
29. until 30. changeable
31. wrk 32. dry
33. ear 34. anything
35. While
【解析】
【导语】本文描绘了大理的自然美景,主要介绍了苍山的雪景、洱海的风月以及两者之间的迷人风光。
【26题详解】
句意:风、花、雪、月,不仅是大理的风景和风格,更是大理的真实风景和无数故事。根据“The wind, the flwers, the…and the mn”及备选词汇可知,此处介绍大理的景物,缺少名词作主语,故snw“雪”符合语境。故填snw。
【27题详解】
句意:风、花、雪、月,不仅是大理的风景和风格,更是大理的真实风景和无数故事。根据“…are nt nly landscapes and styles f Dali, but…”及备选词汇可知,此处是短语nt nly…but als…“不但……而且……”。故填als。
【28题详解】
句意:苍山有十九座山峰,都是白雪皑皑的。根据“There are nineteen peaks (山峰) in the Cangshan Muntain, all f…”及备选词汇可知,此处缺少主语,指前文提到的十九座山峰被雪覆盖。they“它们”,代词主格,用其宾格them作介词f的宾语,指代前文的nineteen peaks。故填them。
【29题详解】
句意:这座山横跨大理,从北向南延伸,一直延伸到这个充满春天气息的小镇。根据“which extends acrss Dali, runs frm nrth t suth,…it reaches this small twn with spring in the air”及备选词汇可知,此处指苍山从北到南延伸,一直到这个小镇。until“直到”符合语境。故填until。
【30题详解】
句意:苍山的云是多变的。根据“The cluds f the Cangshan Muntain are…”及备选词汇可知,此处缺少表语,指苍山的云是多变的。changeable“易变的”符合语境。故填changeable。
【31题详解】
句意:当云层出现时,渔船不允许在湖中作业。根据“fishing bats aren’t allwed t… in the lake”及备选词汇可知,be nt allwed t d sth.“不被允许做某事”,此处缺少动词,指渔船不被允许在湖中工作。wrk“工作”符合语境。故填wrk。
【32题详解】
句意:似乎只有湖中的水干涸了,强风才会停止。根据“It seems that the strng wind wuld nly stp when the water in the lake became…”及备选词汇可知,此处指似乎只有湖中的水干涸了,强风才会停止。dry“干涸的”符合语境,形容词作表语。故填dry。
【33题详解】
句意:湖的形状看起来像一只耳朵。根据“The shape f the lake lks like a(n)…”及备选词汇可知,此处缺少名词作宾语,指洱海的形状看起来像一只耳朵。ear“耳朵”符合语境,被a(n)修饰,用其单数形式。故填ear。
【34题详解】
句意:他们什么也不做,只是坐在民宿的院子里,享受着湖中吹来的微风和美丽的风景。根据“They wn’t d…except sitting in the curtyard f a flk inn”及备选词汇可知,此处缺少名词作d的宾语,指“他们什么也不做,只是……”。smething“某些事情”,此处是否定句,故用anything“任何事情”。故填anything。
【35题详解】
句意:骑自行车穿梭于洱海和苍山之间,真是置身仙境。根据“…riding a bike between the Erhai Lake and the Cangshan Muntain, yu are really in a wnderland.”及备选词汇可知,此处缺少连词,指当骑行于洱海苍山之间,仿佛置身仙境。while“当……时”符合语境,首字母大写。故填While。
四、任务型阅读理解(共5小题:每小题2分,满分10分)
阅读下面短文,按要求完成后面的小题。
The Belly and the Members
In frmer times, ur belly, hands, legs, muth and teeth were gd friends. They wrked tgether all day and all night. One day, there was an argument amng the members.
“Each f us is unique and imprtant. Why d we have t wrk fr the belly? He is s lazy that he des nthing but eating every day,” the hands cmplained. “Yu are right!” ndded the muth, then the ther members.
“We are tired and we dn’t want t wrk fr him anymre!” They reached agreement.
Frm then n, everything stpped. The hands were n lnger t carry fd t the muth, nr the muth t receive the fd, nr the teeth t chew the fd. They felt relaxed ________ any wrk. Hw excited they were!
Several days later, they became weaker and weaker. Finally, they gt sick and began, ne by ne, t fail and flag. The members realized that althugh the belly seemed t be cumbersme (笨重的) and useless, it played an imprtant rle f its wn. They were als cnvinced that they culd d nthing withut the belly and the belly culd d nthing withut them. Only by wrking tgether, culd they stay healthy.
36. What happened amng the members ne day?
___________________________________________.
37. What did the hands think f the belly?
___________________________________________.
38. 请结合文意,在文中 ________ 处填入一个适当的介词,使上下文通顺、连贯。
___________________________________________.
39. The underlined wrd “flag” in paragraph 5 means “________” in Chinese.(请选择A或B)
A. 旗;旗帜B. 疲乏;变弱
40. If yu were the belly, what wuld yu like t say t the ther members at the end f the stry? (请用一句话表述)
___________________________________________.
【答案】36. There was an argument amng the members
37. He was s lazy that he did nthing but eating every day
38. withut 39. B
40. Everyne is imprtant and plays a part in a grup
【解析】
【导语】本文是一则寓言,身体各部位因觉得肚子懒惰而罢工,结果导致整体虚弱生病,最后明白各自的重要性,意识到团队合作才能保持健康。
【36题详解】
根据“One day, there was an argument amng the members.”可知,一天,成员之间发生了一场争论。故填There was an argument amng the members。
【37题详解】
根据“He is s lazy that he des nthing but eating every day”可知,手认为肚子非常懒,每天除了吃什么也不做。故填He was s lazy that he did nthing but eating every day。
【38题详解】
根据“The hands were n lnger t carry fd t the muth, nr the muth t receive the fd, nr the teeth t chew the fd. They felt relaxed…any wrk.”可知,手不再把食物送到嘴里,嘴也不再接受食物,牙齿也不再咀嚼食物。没有任何工作,他们感到很放松。此处应用介词withut表“没有”。故填withut。
【39题详解】
根据“Several days later, they became weaker and weaker. Finally, they gt sick and began, ne by ne, t fail and flag.”可知,几天后,手、嘴巴和牙齿变得越来越虚弱,最后,他们生病了。生病后,他们会变得虚弱。故划线部分flag意为“疲乏;变弱”。故选B。
【40题详解】
根据“They were als cnvinced that they culd d nthing withut the belly and the belly culd d nthing withut them. Only by wrking tgether, culd they stay healthy.”及全文可知,本文通过手、嘴巴、牙齿和肚子之间的故事告诉我们在一个团队中每个人都很重要,都起着重要作用。故肚子在最后可能会说“每个人都很重要,在团队中都扮演着重要的角色”。故填Everyne is imprtant and plays a part in a grup。
五、词汇考查(共10小题:每小题1分,满分10分)
用括号内所给词的适当形式填空。
41. June is the ________(six) mnth f a year.
【答案】sixth
【解析】
【详解】句意:六月是一年的第六个月。根据常识可知,六月是一年的第六个月,用序数词表示顺序,故填sixth。
42. I tk a quick shwer and gt ________ (dress).
【答案】dressed
【解析】
【详解】句意:我洗了个澡,穿好衣服。dress “衣服,穿衣服”。此处是短语get dressed “穿衣服”。故填dressed。
43. I dn’t have a vlleyball, but my brther Jim ________ (d).
【答案】des
【解析】
【详解】句意:我没有排球,但我弟弟吉姆有。此处用d代替实义动词have。结合“dn’t”可知,时态是一般现在时,主语my brther是第三人称单数,故用des。故填des。
44. I wnder if they’ll ________ (have) the races again next year.
【答案】have
【解析】
【详解】句意:我想知道他们明年是否会再次举办比赛。从句是一般将来时态,结构是will d,动词have用其原形。故填have。
45. He went t Lanzhu t ________ (visit) Zhngshan Bridge.
【答案】visit
【解析】
【详解】句意:他去兰州参观中山桥。visit“参观”,动词。他去兰州的目的是参观中山桥,此处用动词不定式表目的,故visit用其原形。故填visit。
46. It is very ________ (use) t be able t speak a freign language.
【答案】useful
【解析】
【详解】句意:能说一门外语是非常有用的。use “使用”。能够说一门外语是有用的。useful “有用的”,形容词,作表语。故填useful。
47. These nice ________ (pht) were taken by my teachers last week.
【答案】phts
【解析】
【详解】句意:这些漂亮的照片是我的老师上周拍的。pht“照片”,可数名词。被These修饰,应用其复数形式。故填phts。
48. We had a bad time that day, but the next ________ (day) trip was pretty gd.
【答案】day’s
【解析】
【详解】句意:那天我们过得很糟糕,但第二天的旅行相当不错。day “一天”,名词。此处指第二天的旅行,用单数名词所有格day’s,作定语修饰名词trip。故填day’s。
49. —Is Tm at hme?
—He’s nt here, can I take a message fr ________ (he)?
【答案】him
【解析】
【详解】句意:——汤姆在家吗?——他不在这,我能给他捎个口信吗?he“他”,人称代词主格。此处作介词fr的宾语,应用宾格him。故填him。
50. Learning is a lifelng jurney. Learn ________ (wise) and learn well.
【答案】wisely
【解析】
【详解】句意:学习是一个终生的旅程。明智地学习,好好学习。wise “明智的”,形容词。此处修饰动词learn,应用其副词形式wisely。故填wisely。
六、书面表达(满分15分)
51. 2024兰州马拉松于5月26日在金城兰州圆满落幕,来自国内外的四万名选手共跑 “百里黄河风情线”,感受 “交响丝路·如意甘肃”的独特魅力。此次赛事的成功举办,不仅提升了兰州的知名度和美誉度,更激发了市民的自豪感和归属感。
请你以“Marathn in My Eyes”为题写一篇英文短文,在班级英语沙龙活动中分享对此项赛事的看法。
内容要求:
1. 短文应包括以上思维导图中所有提示内容;
2. 提出个人看法及观点。
注意:
1. 词数80左右;
2. 可以适当增加细节,使行文连贯;
3. 文中不能出现真实的人名、校名等个人信息;
4. 文章标题和开头已给出,不计入总词数,不用抄写在答题卡上。
Marathn in My Eyes
This year, 2024 Lanzhu Marathn was successfully held. I feel prud f my hmetwn. I’d like t share my ideas with yu. ________________________________________________________________________________________________________________________________________________________________________________________________________________________________________________________________________________________________________________
【答案】例文:
Marathn in My Eyes
This year, 2024 Lanzhu Marathn was successfully held. I feel prud f my hmetwn. I’d like t share my ideas with yu.
First, the gvernment rganized the event well. It prvided excellent services t make sure that all runners culd have a perfect and unfrgettable experience. Then, the runners were welcme. They tried their best t finish the marathn. After the event, they tasted sme delicius fds. Their spirit encuraged mre peple. Next, the vlunteers als played an imprtant rle in the event. They wrked hard t supprt the runners. What they did shwed the true meaning f selflessness.
In my pinin, the event was a great success. We shuld hld it every year. It is nt nly gd fr ur health, but als a wnderful way t bring peple clser tgether.
【解析】
【详解】[总体分析]
①题材:本文是一篇材料作文;
②时态:一般现时和一般过去时;
③提示:写作提示已给出,考生应注意结合具体语境使用正确的时态,适当发挥,使上、下文连贯。
[写作步骤]
第一步,仔细阅读所给内容;
第二步,具体介绍这项赛事的参与者;
第三步,提出个人看法及观点。
[亮点词汇]
①make sure 确保
②play an imprtant rle 发挥重要作用
③supprt 支持
④nt als... 不仅……而且……
[高分句型]
①What they did shwed the true meaning f selflessness.(what引导的主语从句)Schl Library Card
Name Li Hua
Class Class 6, Grade 8
N. 0001
1. Use the card nly by yurself.
2. Reprt if the card is lst.
3. Brrw tw bks at mst each time.
4. Return the bks within tw weeks.
Opening time: 8 a. m.-6p. m. n schl days
ear changeable wrk snw smething als while dry they until
相关试卷
这是一份精品解析:2024年甘肃省兰州市中考英语真题(原卷版),共7页。试卷主要包含了 A等内容,欢迎下载使用。
这是一份[英语]2023年甘肃省兰州市中考真题英语试卷(原题版+解析版),文件包含英语2023年甘肃省兰州市中考真题真题英语真题解析版docx、英语2023年甘肃省兰州市中考真题真题英语真题原题版docx等2份试卷配套教学资源,其中试卷共26页, 欢迎下载使用。
这是一份[英语]2024年甘肃省兰州市中考真题英语(解析版),共15页。试卷主要包含了完形填空,阅读理解,任务型完形填空,任务型阅读理解,词汇考查,书面表达等内容,欢迎下载使用。
- 1.电子资料成功下载后不支持退换,如发现资料有内容错误问题请联系客服,如若属实,我们会补偿您的损失
- 2.压缩包下载后请先用软件解压,再使用对应软件打开;软件版本较低时请及时更新
- 3.资料下载成功后可在60天以内免费重复下载
免费领取教师福利

