搜索
      上传资料 赚现金

      新高考数学一轮复习题型归纳与强化测试专题66 用样本估计总体(2份,原卷版+解析版)

      • 4.14 MB
      • 2025-03-14 14:59:30
      • 66
      • 0
      • 夏天MOSS
      加入资料篮
      立即下载
      查看完整配套(共2份)
      包含资料(2份) 收起列表
      原卷
      新高考数学一轮复习题型归纳与强化测试专题66 用样本估计总体(原卷版).doc
      预览
      解析
      新高考数学一轮复习题型归纳与强化测试专题66 用样本估计总体(解析版).doc
      预览
      正在预览:新高考数学一轮复习题型归纳与强化测试专题66 用样本估计总体(原卷版).doc
      新高考数学一轮复习题型归纳与强化测试专题66 用样本估计总体(原卷版)第1页
      1/18
      新高考数学一轮复习题型归纳与强化测试专题66 用样本估计总体(原卷版)第2页
      2/18
      新高考数学一轮复习题型归纳与强化测试专题66 用样本估计总体(原卷版)第3页
      3/18
      新高考数学一轮复习题型归纳与强化测试专题66 用样本估计总体(解析版)第1页
      1/43
      新高考数学一轮复习题型归纳与强化测试专题66 用样本估计总体(解析版)第2页
      2/43
      新高考数学一轮复习题型归纳与强化测试专题66 用样本估计总体(解析版)第3页
      3/43
      还剩15页未读, 继续阅读

      新高考数学一轮复习题型归纳与强化测试专题66 用样本估计总体(2份,原卷版+解析版)

      展开

      这是一份新高考数学一轮复习题型归纳与强化测试专题66 用样本估计总体(2份,原卷版+解析版),文件包含新高考数学一轮复习题型归纳与强化测试专题66用样本估计总体原卷版doc、新高考数学一轮复习题型归纳与强化测试专题66用样本估计总体解析版doc等2份试卷配套教学资源,其中试卷共61页, 欢迎下载使用。
      【考纲要求】
      1.会用统计图表对总体进行估计,会求n个数据的第p百分位数.
      2.会用数字特征估计总体集中趋势和总体离散程度.
      【考点预测】
      1.总体百分位数的估计
      (1)第p百分位数的定义
      一般地,一组数据的第p百分位数是这样一个值,它使得这组数据中至少有p%的数据小于或等于这个值,且至少有(100-p)%的数据大于或等于这个值.
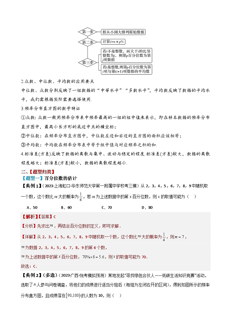
      (2)计算一组n个数据的第p百分位数的步骤
      第1步,按从小到大排列原始数据.
      第2步,计算i=n×p%.
      第3步,若i不是整数,而大于i的比邻整数为j,则第p百分位数为第j项数据;若i是整数,则第p百分位数为第i项与第(i+1)项数据的平均数.
      2.样本的数字特征
      (1)众数:一组数据中出现次数最多的那个数据,叫做这组数据的众数.
      (2)中位数:把n个数据按大小顺序排列,处于最中间位置的一个数据(或最中间两个数据的平均数)叫做这组数据的中位数.
      (3)平均数:把eq \f(a1+a2+…+an,n)称为a1,a2,…,an这n个数的平均数.
      (4)标准差与方差:设一组数据x1,x2,x3,…,xn的平均数为eq \(x,\s\up6(-)),则这组数据的标准差和方差分别是s=
      eq \r(\f(1,n)[(x1-\(x,\s\up6(-)))2+(x2-\(x,\s\up6(-)))2+…+(xn-\(x,\s\up6(-)))2]),
      s2=eq \f(1,n)[(x1-eq \(x,\s\up6(-)))2+(x2-eq \(x,\s\up6(-)))2+…+(xn-eq \(x,\s\up6(-)))2].
      【常用结论】
      1.频率分布直方图与众数、中位数、平均数的关系
      (1)最高的小长方形底边中点的横坐标即是众数.
      (2)中位数左边和右边的小长方形的面积和是相等的.
      (3)平均数是频率分布直方图的“重心”,等于频率分布直方图中每个小长方形的面积乘以小长方形底边中点的横坐标之和.
      2.平均数、方差的公式推广
      (1)若数据x1,x2,…,xn的平均数为eq \(x,\s\up6(-)),那么mx1+a,mx2+a,mx3+a,…,mxn+a的平均数是meq \(x,\s\up6(-))+a.
      (2)若数据x1,x2,…,xn的方差为s2,那么
      ①数据x1+a,x2+a,…,xn+a的方差也为s2;
      ②数据ax1,ax2,…,axn的方差为a2s2.
      【方法技巧】
      1.计算一组数据的第p百分位数的步骤
      2.众数、中位数、平均数的应用要点
      中位数、众数分别反映了一组数据的“中等水平”“多数水平”,平均数反映了数据的平均水平,我们需根据实际需要选择使用.
      3.频率分布直方图的数字特征
      ①众数:众数一般用频率分布表中频率最高的一组的组中值来表示,即在样本数据的频率分布直方图中,最高小长方形的底边中点的横坐标;
      ②中位数:在频率分布直方图中,中位数左边和右边的直方图的面积应该相等;
      ③平均数:平均数在频率分布表中等于组中值与对应频率之积的和.
      4.标准差(方差)反映了数据的离散与集中、波动与稳定的程度.标准差(方差)较大,数据的离散程度越大;标准差(方差)较小,数据的离散程度越小.
      二、【题型归类】
      【题型一】百分位数的估计
      【典例1】(2023·上海虹口·华东师范大学第一附属中学校考三模)从2,3,4,5,6,7,8,9中随机取一个数,这个数比m大的概率为,若m为上述数据中的第x百分位数,则x的取值可能为( )
      A.50B.60C.70D.80
      【典例2】(多选)(2023·广西·统考模拟预测)某地发起“寻找绿色合伙人——低碳生活知识竞赛”活动,选取了人参与问卷调查,将他们的成绩进行适当分组后(每组为左闭右开的区间),得到如图所示的频率分布直方图,且成绩落在的人数为10,则( )
      A.
      B.
      C.若同一组中的数据用该组区间的中点值作代表,则问卷调查成绩的平均数低于70
      D.问卷调查成绩的80%分位数的估计值为85
      【典例3】(2023·福建福州·福州三中校考模拟预测)已知按从小到大顺序排列的两组数据:
      甲组:27,30,37,a,40,50;乙组:24,b,33,44,48,52.
      若这两组数据的第30百分位数、第50百分位数分别对应相等,则a,b的平均数等于 .
      【题型二】众数
      【典例1】(2023·上海普陀·统考一模)已知一组数据3、1、5、3、2,现加入,两数对该组数据进行处理,若经过处理后的这组数据的极差为,则经过处理后的这组数据与之前的那组数据相比,一定会变大的数字特征是( )
      A.平均数B.方差C.众数D.中位数
      【典例2】(多选)(2023·广东潮州·统考二模)根据气象学上的标准,如果连续5天的日平均气温都低于10℃即为入冬.现将连续5天的日平均温度的记录数据(记录数据都是自然数)作为一组样本,则下列样本中一定符合入冬指标的有( )
      A.平均数小于4B.平均数小于4且极差小于或等于3
      C.平均数小于4且标准差小于或等于4D.众数等于5且极差小于或等于4
      【典例3】(2023·四川宜宾·统考二模)2022年中国新能源汽车销量继续蝉联全球第一,以比亚迪为代表的中国汽车交出了一份漂亮的“成绩单”,比亚迪新能源汽车成为2022年全球新能源汽车市场销量冠军,为了解中国新能源车的销售价格情况,随机调查了10000辆新能源车的销售价格,得到如图的样本数据的频率分布直方图:

      (1)估计一辆中国新能源车的销售价格位于区间(单位:万元)的概率,以及中国新能源车的销售价格的众数;
      (2)现有6辆新能源车,其中2辆为比亚迪新能源车,从这6辆新能源车中随机抽取2辆,求至少有1辆比亚迪新能源车的概率.
      【题型三】中位数
      【典例1】(2023·四川德阳·统考一模)某班主任为了了解该班学生暑假期间去图书馆的情况,随机抽取该班15名学生,调查得到这15名学生暑假期间去图书馆的次数分别为(其中有一位学生的数据丢失记为),则下列结论中正确的个数是①这组数据的中位数可能是19;②这组数据的众数可能是18;③的值可以通过中位数的值确定;④的值可以通过全部数据的平均数确定.( )
      A.1个B.2个C.3个D.4个
      【典例2】(多选)(2024·浙江温州·统考一模)在一次数学考试中,某班成绩的频率分布直方图如图所示,则下列说法正确的是( )

      A.图中所有小长方形的面积之和等于1B.中位数的估计值介于100和105之间
      C.该班成绩众数的估计值为97.5D.该班成绩的极差一定等于40
      【典例3】(2023下·上海浦东新·高二上海市洋泾中学校考期末)如图所示的茎叶图记录着甲、乙两支篮球是各6名球员某份比赛的得分数据(单位:分).若这两组数据的中位数相等,且平均值也相等,则 .

      【题型四】平均数
      【典例1】(2023·全国·模拟预测)已知样本数据,,…,的平均数为,方差为,若样本数据,,…,的平均数为,方差为,则( )
      A.5B.C.1或5D.或
      【典例2】(多选)(2023·全国·模拟预测)2023年是共建“一带一路”倡议提出十周年.某校组织了“一带一路”知识竞赛,将学生的成绩(单位:分,满分:120分)整理成如图的频率分布直方图(同一组中的数据用该组区间的中点值为代表),则( )
      A.该校竞赛成绩的极差为70分
      B.的值为0.005
      C.该校竞赛成绩的平均分的估计值为90.7分
      D.这组数据的第30百分位数为81
      【典例3】(2023·浙江嘉兴·统考模拟预测)从某地抽取1000户居民用户进行月用电量调查,发现他们的用电量都在50~650kW·h之间,进行适当分组后(每组为左闭右开的区间),画出频率分布直方图如图所示.若根据图示估计得该样本的平均数为322,则可以估计该地居民月用电量的第60百分位数约为 .
      【题型五】方差、标准差及极差对数据的影响
      【典例1】(2023·全国·模拟预测)已知样本数据的平均数为,方差为,则下列说法正确的是( )
      A.若,则数据的平均数为32
      B.若,则数据的平均数为16
      C.若,则数据的方差为81
      D.若,则数据的方差为25
      【典例2】(多选)(2023上·湖北·高三校联考开学考试)若甲组样本数据(数据各不相同)的平均数为3,乙组样本数据的平均数为5,下列说错误的是( )
      A.的值不确定
      B.乙组样本数据的方差为甲组样本数据方差的2倍
      C.两组样本数据的极差可能相等
      D.两组样本数据的中位数可能相等
      【典例3】(2023·海南·统考模拟预测)从甲、乙两班各随机抽取5名同学,他们最近一次语文考试中作文得分如下:
      甲班:45,45,46,47,48
      乙班:47,48,49,50,a
      若两组样本数据的方差相等,则a的值可以是 .(写出1个a的可能取值即可)
      【题型六】频率分布直方图中的方差、标准差
      【典例1】(2023·陕西咸阳·武功县普集高级中学校考模拟预测)2022年,随着最低工资标准提高,商品价格上涨,每个家庭的日常消费也随着提高,某社会机构随机调查了200个家庭的日常消费金额并进行了统计整理,得到数据如下表:
      以频率估计概率,如果家庭消费金额可视为服从正态分布,分别为这200个家庭消费金额的平均数及方差(同一区间的花费用区间的中点值替代).
      (1)求和的值;
      (2)试估计这200个家庭消费金额为的概率(保留一位小数);
      (3)依据上面的统计结果,现要在10个家庭中随机抽取4个家庭进行更细致的消费调查,记消费金额为的家庭个数为,求的分布列及期望.
      参考数据:;
      若随机变量,则,,.
      【典例2】(2023·重庆万州·统考模拟预测)一水果连锁店的店长为了解本店苹果的日销售情况,记录了过去30天苹果的日销售量(单位:kg),得到如下频率分布直方图.

      (1)求过去30天内苹果的日平均销售量和方差(同一组数据用该组区间中点值代表);
      (2)若该店苹果的日销售量X近似服从正态分布,其中近似为样本平均数,近似为样本方差,试估计360天中日销售量超过79.9kg的天数(结果保留整数);
      (3)该水果店在店庆期间举行“赢积分,送奖品”活动,规定:每位会员可以投掷n次骰子,若第一次掷骰子点数大于2,可以获得100个积分,否则获得50个积分,从第二次起若掷骰子点数大于2,则获得上一次积分的两倍,否则获得50个积分,直到投掷骰子结束.记会员甲第n次获得的积分为,求数学期望.
      参考数据:若,则,,.
      【典例3】(2023·安徽黄山·统考二模)为了深入学习领会党的二十大精神,某高级中学全体学生参加了《二十大知识竞赛》,试卷满分为100分,所有学生成绩均在区间分内,已知该校高一、高二、高三年级的学生人数分别为800、1000、1200现用分层抽样的方法抽取了300名学生的答题成绩,绘制了如下样本频率分布直方图.
      (1)根据样本频率分布直方图估计该校全体学生成绩的众数、平均数、第71百分位数;
      (2)已知所抽取各年级答题成绩的平均数、方差的数据如下表,且根据频率分布直方图估计出总成绩的方差为140,求高三年级学生成绩的平均数,和高二年级学生成绩的方差.
      三、【培优训练】
      【训练一】(2021上·河北保定·高二统考阶段练习)已知一组数据丢失了其中一个,另外六个数据分别是10,8,8,11,16,8,若这组数据的平均数、中位数、众数依次成等差数列,则丢失数据的所有可能值的和为
      A.12B.20C.25D.27
      【训练二】(2023下·安徽亳州·高三蒙城第一中学统考开学考试)现有甲、乙两组数据,每组数据均由六个数组成,其中甲组数据的平均数为,方差为,乙组数据的平均数为,方差为.若将这两组数据混合成一组,则新的一组数据的方差为( )
      A.B.C.D.
      【训练三】(多选)(2022下·浙江绍兴·高二统考期末)已知采用分层抽样得到的样本数据由两部分组成,第一部分样本数据的平均数为,方差为;第二部分样本数据的平均数为,方差为,设,则以下命题正确的是( )
      A.设总样本的平均数为,则
      B.设总样本的平均数为,则
      C.设总样本的方差为,则
      D.若,则
      【训练四】(多选)(2023上·湖北恩施·高二利川市第一中学校联考期中)已知互不相同的30个样本数据,若去掉其中最大和最小的数据,设剩下的28个样本数据的方差为,平均数为;去掉的两个数据的方差为,平均数为﹔原样本数据的方差为,平均数为,若=,则下列说法正确的是( )
      A.
      B.
      C.剩下28个数据的中位数大于原样本数据的中位数
      D.剩下28个数据的22%分位数不等于原样本数据的22%分位数
      【训练五】(2023·吉林·吉林省实验校考模拟预测)若一组样本数据的平均数为10,另一组样本数据的方差为8,则两组样本数据合并为一组样本数据后的平均数是 ,方差是 .
      【训练六】(2020·海南·校联考模拟预测)《中国制造2025》是经国务院总理李克强签批,由国务院于2015年5月印发的部署全面推进实施制造强国的战略文件,是中国实施制造强国战略第一个十年的行动纲领.制造业是国民经济的主体,是立国之本、兴国之器、强国之基.发展制造业的基本方针为质量为先,坚持把质量作为建设制造强国的生命线.某制造企业根据长期检测结果,发现生产的产品质量与生产标准的质量差都服从正态分布N(μ,σ2),并把质量差在(μ﹣σ,μ+σ)内的产品为优等品,质量差在(μ+σ,μ+2σ)内的产品为一等品,其余范围内的产品作为废品处理.优等品与一等品统称为正品.现分别从该企业生产的正品中随机抽取1000件,测得产品质量差的样本数据统计如下:
      (1)根据频率分布直方图,求样本平均数
      (2)根据大量的产品检测数据,检查样本数据的方差的近似值为100,用样本平均数作为μ的近似值,用样本标准差s作为σ的估计值,求该厂生产的产品为正品的概率.(同一组中的数据用该组区间的中点值代表)
      [参考数据:若随机变量ξ服从正态分布N(μ,σ2),则:P(μ﹣σ<ξ≤μ+σ)≈0.6827,P(μ﹣2σ<ξ≤μ+2σ)≈0.9545,P(μ﹣3σ<ξ≤μ+3σ)≈0.9973.
      (3)假如企业包装时要求把3件优等品球和5件一等品装在同一个箱子中,质检员每次从箱子中摸出三件产品进行检验,记摸出三件产品中优等品球的件数为X,求X的分布列以及期望值.
      四、【强化测试】
      【单选题】
      1. (2023·全国·模拟预测)某校高一(3)班的40位同学对班内一名准备参加学校绘画比赛的同学的绘画作品进行打分(满分100分,分数均在内),并绘制出如图所示的频率分布直方图,则下列结论中正确的是( )
      A.打分在内的有2人B.中位数在内
      C.众数是90D.平均数大于90
      2. (2023·全国·模拟预测)有一组样本数据,,,,加入一组新数据,,,,其中,且,则关于加入后的数据的描述正确的是( )
      A.加入后的数据的中位数变大了
      B.加入后的数据的极差变大了
      C.加入后的数据的平均数没变
      D.加入后的数据的方差可能没变
      3. (2023·四川宜宾·统考一模)从某中学甲、乙两班各随机抽取10名同学的数学成绩,所得数据用茎叶图表示如下.由此可估计甲,乙两班同学的数学成绩情况,则下列结论不正确的是( )

      A.甲班数学成绩的极差比乙班大
      B.甲班数学成绩的中位数比乙班大
      C.甲班数学成绩的平均值比乙班小
      D.甲班数学成绩的方差比乙班小
      4. (2023·上海嘉定·统考一模)两位跳水运动员甲和乙,某次比赛中的得分如下表所示,则正确的选项为( )
      A.甲和乙的中位数相等,甲的平均分小于乙
      B.甲的平均分大于乙,甲的方差大于乙
      C.甲的平均分大于乙,甲的方差等于乙
      D.甲的平均分大于乙,甲的方差小于乙
      5. (2023下·江西赣州·高三统考阶段练习)某校举行校园歌手大赛,5名参赛选手的得分分别是9,8.7,9.3,x,y.已知这5名参赛选手的得分的平均数为9,方差为0.1,则( )
      A.0.5B.0.6C.0.7D.0.8
      6. (2023·江西赣州·统考模拟预测)在南极,东南极冰盖被称为“沉睡的巨人”,是世界上最大的大陆冰川,包含了世界上大部分的冰.2022年在英国《自然》杂志发表的一篇论文指出,若《巴黎协定》的控温目标未能达成,东南极冰盖会因气候变化影响而加速融化,到2500年,可能导致海平面上升2到5米.无独有偶,2023年发表于《科学》杂志的新研究中,法国图卢兹空间地球物理学和海洋学研究实验室领衔的国际团队揭示了比之前预测的更大的冰川质量损失,全球温度升高与冰川质量损失之间存在线性相关关系,有如下数据:
      根据数据,绘制如图所示的散点图,则下列说法正确的是①冰川消融百分比与温度上升量存在正相关关系;②由表中数据用最小二乘法得到的线性回归直线一定经过点;③记表中数据的方差为,若控温措施有效,则冰川消融百分比将变为z%,且,那么的方差将变为.( )
      A.①B.③C.①②D.②③
      7. (2023·海南·校联考模拟预测)下面的折线图统计了2017-2022年中国人用疫苗进出口均价,则下述结论不正确的是( )
      A.出口均价最高约为3200美元/千克
      B.2019年至2021年进口均价与出口均价均呈上涨趋势
      C.出口均价的中位数低于1500
      D.进口均价的方差大于出口均价的方差
      8. (2022·北京通州·统考一模)2022年北京冬季奥运会中国体育代表团共收获9金4银2铜,金牌数和奖牌数均创历史新高.获得的9枚金牌中,5枚来自雪上项目,4枚来自冰上项目.某体育院校随机调查了100名学生冬奥会期间观看雪上项目和冰上项目的时间长度(单位:小时),并按,,,,分组,分别得到频率分布直方图如下:
      估计该体育院校学生观看雪上项目和冰上项目的时间长度的第75百分位数分别是和,方差分别是和,则( )
      A.,B.,C.,D.,
      【多选题】
      9. (2023·全国·模拟预测)下列命题中正确的是( )
      A.已知,,则
      B.已知,,则
      C.样本数据6,7,5,8,5,6,9,8的第85百分位数是8
      D.已知随机变量,若,,则
      10. (2023·河南开封·统考一模)气象意义上从春季进入夏季的标志为连续5天的日平均温度均不低于℃,现有甲、乙、丙、丁四地连续5天的日平均温度的记录数据的部分信息(记录数据都是正整数).依据以下信息,能确定进入夏季地区的选项有( )
      A.甲地5个数据的中位数为24,众数为22
      B.乙地5个数据的中位数为25,平均数为24
      C.丙地5个数据的平均数为22,众数为22
      D.丁地5个数据中有一个数据是28,平均数为24,方差为4.8
      11. (2023·广东·东莞市东华高级中学校联考一模)一组互不相等的样本数据其平均数为,方差为,极差为,中位数为,去掉最大值后,余下数据的平均数为,方差为,极差为,中位数为,则下列选项一定正确的有( )
      A.B.C.D.
      12. (2023·广东韶关·统考一模)数据的平均数为,方差为,数据的平均数为,方差为,其中满足关系式:,则( )
      A.
      B.数据的平均数为
      C.若数据,则
      D.若,数据不全相等,则样本点的成对样本数据的样本相关系数为
      【填空题】
      13. (2023·河北保定·河北省唐县第一中学校考二模)由正整数组成的一组数据共有4个,其中位数,平均数,方差均等于4,则这组数据的极差为 .
      14. (2023·全国·校联考模拟预测)已知样本数据都为正数,其方差,则样本数据、、、、的平均数为 .
      15. (2023·福建宁德·校考一模)某学习小组共有20人,在一次数学测试中,得100分的有2人,得95分的有4人,得90分的有5人,得85分的有3人,得80分的有5人,得75分的有1人,则这个学习小组成员该次数学测试成绩的第70百分位数是 .
      16. (2023·江苏南通·统考模拟预测)为了解某大学射击社团的射击水平,分析组用分层抽样的方法抽取了6名老学员和2名新学员的某次射击成绩进行分析,经测算,6名老学员的射击成绩样本均值为8(单位:环),方差为(单位:环2);2名新学员的射击成绩分别为3环和5环,则抽取的这8名学员的射击成绩的方差为 环2.
      【解答题】
      17. (2023·贵州遵义·统考三模)2018年12月8日,我国在西昌卫星发射中心用长征三号乙运载火箭成功发射嫦娥四号探测器,开启了月球探测的新旅程.为了解广大市民是否实时关注了这一事件,随机选取了部分年龄在20岁到70岁之间的市民作为一个样本,将此样本按年龄,,,,分为5组,并得到如图所示的频率分布直方图.

      (1)求图中实数a的值,并估计样本数据中市民年龄的众数;
      (2)为进一步调查市民在日常生活中是否关注国家航天技术发展的情况,现按照分层抽样的方法从,,三组中抽取了6人,再从这6人中任意抽取2人来讲述自己所了解的中国航天的发展历程,求这2人中至少有1人的年龄位于之间的概率.
      18. (2023·四川成都·统考二模)某贫困县在政府“精准扶贫”的政策指引下,充分利用自身资源,大力发展茶叶种植.该县农科所为了对比两种不同品种茶叶的产量,在试验田上分别种植了两种茶叶各20亩,所得亩产数据(单位:千克)都在内,根据亩产数据得到频率分布直方图如下:
      (1)从种茶叶亩产的20个数据中任取两个,记这两个数据中不低于56千克的个数为,求的分布列及数学期望;
      (2)在频率分布直方图中,若平均数大于中位数,则称为“右拖尾分布”,若平均数小于中位数,则称为“左拖尾分布”,试通过计算判断种茶叶的亩产量属于上述哪种类型.
      19. (2023·全国·模拟预测)为了响应政府号召,增加农民收入,某村委会指导当地村民在果园里进行生态鸡的养殖,在2023年8月初,为了解所养殖的生态鸡的质量(单位;kg)情况,养殖负责人随机抓取了一部分鸡进行称重,得到如下频率分布直方图(同一组中的数据用该组区间的中点值代替),以样本估计总体.

      (1)求养殖的生态鸡的质量的平均值.
      (2)该地现养殖有5000只鸡,为了减轻养殖的压力,养殖负责人计划卖掉一部分鸡,另一部分计划春节再卖掉.若现在卖掉,价格为20元/kg,到春节卖掉,预估价格为22元/kg.现有以下两种方案:
      方案一:体重不低于2.5kg的现在卖掉,其余的养殖到春节再卖掉,剩余的鸡平均每只需要10元养殖费用,到春节时,平均质量可以达到2.5kg;
      方案二:体重不低于2kg的现在卖掉,其余的养殖到春节再卖掉,剩余的鸡平均每只需要10元养殖费用,到春节时,平均质量可以达到3kg.
      从经济收益的角度来看,选择哪种方案更合适?
      20. (2023·吉林·统考一模)近几年以华为为代表的中国高科技企业正在不断突破科技封锁.多项技术已经“遥遥领先”.国产光刻机作为芯片制造的核心设备,也已经取得了突飞猛进的发展.已知一芯片生产商用某国产光刻机生产的型芯片经过十项指标全面检测后,分为Ⅰ级和Ⅱ级,两种芯片的某项指标的频率分布如图所示:

      若只利用该指标制定一个标准,需要确定临界值,将该指标大于的产品应用于A型手机,小于或等于的产品应用于型手机.假设数据在组内均匀分布,以事件发生的频率作为相应事件发生的概率.
      (1)求型芯片Ⅰ级品该项指标的第70百分位数;
      (2)当临界值时,求型芯片Ⅱ级品应用于A型手机的概率;
      (3)已知,现有足够多的型芯片Ⅰ级品、Ⅱ级品,分别应用于A型于机、型手机各1万部的生产:
      方案一:直接将型芯片Ⅰ级品应用于A型手机,其中该指标小于等于临界值的芯片会导致芯片生产商每部手机损失700元;直接将型芯片Ⅱ级品应用于型手机,其中该指标大于临界值的芯片,会导致芯片生产商每部手机损失300元;
      方案二:重新检测型芯片Ⅰ级品,Ⅱ级品,会避免方案一的损失费用,但检测费用共需要101万元;
      请从芯片生产商的成本考虑,选择合理的方案.
      21. (2023·全国·模拟预测)鲁班锁是中国一种古老的益智玩具,它与九连环、华容道、七巧板被称为中国民间的四大传统益智玩具.鲁班锁看似简单,却凝结着不平凡的智慧,是榫卯结构的集中展现,一般由六根木条组成,三维拼插,内部榫卯咬合,外观严丝合缝,十字立体,易拆难装,十分巧妙.某玩具公司新开发了两款鲁班锁玩具,记两款鲁班锁玩具所获利润分别为万元、万元,根据销售部市场调研分析,得到相关数据如下表:(成本利润率利润成本)
      款鲁班锁玩具:
      款鲁班锁玩具:
      (1)若两款鲁班锁玩具的投资成本均为20万元,试求投资这两款鲁班锁玩具所获利润的方差;
      (2)若两款鲁班锁玩具的投资成本共为20万元,试求投资这两款鲁班锁玩具所获利润的方差之和的最小值.
      22. (2022·安徽·南陵中学校联考模拟预测)从某酒店开车到机场有两条路线,为了解两条路线的通行情况,随机统计了走这两条路线各10次的全程时间(单位:min),数据如下表:
      将路线一和路线二的全程时间的样本平均数分别记为和,样本方差分别记为和.
      (1)求.
      (2)假设路线一的全程时间X服从正态分布,路线二的全程时间Y服从正态分布,分别用作为的估计值.现有甲、乙两人各自从该酒店打车去机场,甲要求路上时间不超过,乙要求路上时间不超过,为尽可能满足客人要求,司机送甲、乙去机场应该分别选哪条路线?
      专题66 用样本估计总体
      知识梳理
      考纲要求
      考点预测
      常用结论
      方法技巧
      题型归类
      题型一:百分位数的估计
      题型二:众数
      题型三:中位数
      题型四:平均数
      题型五:方差、标准差及极差对数据的影响
      题型六:频率分布直方图中的方差、标准差
      培优训练
      训练一:
      训练二:
      训练三:
      训练四:
      训练五:
      训练六:
      强化测试
      单选题:共8题
      多选题:共4题
      填空题:共4题
      解答题:共6题
      消费金额(千元)




      人数
      40
      60
      40
      30
      20
      10
      年级
      样本平均数
      样本方差
      高一
      60
      75
      高二
      63
      高三
      55
      第一跳
      第二跳
      第三跳
      第四跳
      第五跳

      85.5
      96
      86.4
      75.9
      94.4

      79.5
      80
      95.7
      94.05
      86.4
      温度上升量x(℃)
      0.4
      0.7
      1.0
      1.2
      1.8
      2.4
      冰川消融百分比y(%)
      12
      24
      32
      45
      56
      77
      成本利润率
      概率
      0.3
      0.6
      0.1
      成本利润率
      概率
      0.2
      0.3
      0.5
      路线一
      44
      58
      66
      50
      34
      42
      50
      38
      62
      56
      路线二
      62
      56
      68
      62
      58
      61
      61
      52
      61
      59

      相关试卷

      新高考数学一轮复习题型归纳与强化测试专题66 用样本估计总体(2份,原卷版+解析版):

      这是一份新高考数学一轮复习题型归纳与强化测试专题66 用样本估计总体(2份,原卷版+解析版),文件包含新高考数学一轮复习题型归纳与强化测试专题66用样本估计总体原卷版doc、新高考数学一轮复习题型归纳与强化测试专题66用样本估计总体解析版doc等2份试卷配套教学资源,其中试卷共61页, 欢迎下载使用。

      新高考数学一轮复习考点探究与题型突破训练第64讲 用样本估计总体(2份,原卷版+解析版):

      这是一份新高考数学一轮复习考点探究与题型突破训练第64讲 用样本估计总体(2份,原卷版+解析版),文件包含新高考数学一轮复习考点探究与题型突破训练第64讲用样本估计总体原卷版doc、新高考数学一轮复习考点探究与题型突破训练第64讲用样本估计总体解析版doc等2份试卷配套教学资源,其中试卷共17页, 欢迎下载使用。

      新高考数学一轮复习考点题型归纳讲练第48讲 用样本估计总体(精讲)(2份,原卷版+解析版):

      这是一份新高考数学一轮复习考点题型归纳讲练第48讲 用样本估计总体(精讲)(2份,原卷版+解析版),文件包含新高考数学一轮复习考点题型归纳讲练第48讲用样本估计总体精讲原卷版doc、新高考数学一轮复习考点题型归纳讲练第48讲用样本估计总体精讲解析版doc等2份试卷配套教学资源,其中试卷共55页, 欢迎下载使用。

      资料下载及使用帮助
      版权申诉
      • 1.电子资料成功下载后不支持退换,如发现资料有内容错误问题请联系客服,如若属实,我们会补偿您的损失
      • 2.压缩包下载后请先用软件解压,再使用对应软件打开;软件版本较低时请及时更新
      • 3.资料下载成功后可在60天以内免费重复下载
      版权申诉
      若您为此资料的原创作者,认为该资料内容侵犯了您的知识产权,请扫码添加我们的相关工作人员,我们尽可能的保护您的合法权益。
      入驻教习网,可获得资源免费推广曝光,还可获得多重现金奖励,申请 精品资源制作, 工作室入驻。
      版权申诉二维码
      高考专区
      • 精品推荐
      • 所属专辑61份
      欢迎来到教习网
      • 900万优选资源,让备课更轻松
      • 600万优选试题,支持自由组卷
      • 高质量可编辑,日均更新2000+
      • 百万教师选择,专业更值得信赖
      微信扫码注册
      手机号注册
      手机号码

      手机号格式错误

      手机验证码 获取验证码 获取验证码

      手机验证码已经成功发送,5分钟内有效

      设置密码

      6-20个字符,数字、字母或符号

      注册即视为同意教习网「注册协议」「隐私条款」
      QQ注册
      手机号注册
      微信注册

      注册成功

      返回
      顶部
      学业水平 高考一轮 高考二轮 高考真题 精选专题 初中月考 教师福利
      添加客服微信 获取1对1服务
      微信扫描添加客服
      Baidu
      map