专题07 动词时态01(一般现在时、一般过去时、一般将来时)-2025年中考英语一轮复习知识清单(全国通用)
展开
这是一份专题07 动词时态01(一般现在时、一般过去时、一般将来时)-2025年中考英语一轮复习知识清单(全国通用),文件包含专题07动词时态01一般现在时一般过去时一般将来时-2025年中考英语一轮复习知识清单全国通用原卷版docx、专题07动词时态01一般现在时一般过去时一般将来时-2025年中考英语一轮复习知识清单全国通用解析版docx等2份学案配套教学资源,其中学案共26页, 欢迎下载使用。
TOC \ "1-1" \h \u \l "_Tc14583" ★知识点1 一般现在时 PAGEREF _Tc14583 \h 2
\l "_Tc7633" 1.一般现在时的形式 PAGEREF _Tc7633 \h 2
\l "_Tc20501" 2.一般现在时的用法及时间标志词 PAGEREF _Tc20501 \h 3
\l "_Tc28289" ★知识点2 一般过去时 PAGEREF _Tc28289 \h 6
\l "_Tc11394" 1.一般过去时的形式 PAGEREF _Tc11394 \h 7
\l "_Tc15332" 2.一般过去时的用法及时间标志词 PAGEREF _Tc15332 \h 7
\l "_Tc12797" ★知识点3 一般将来时 PAGEREF _Tc12797 \h 10
\l "_Tc8611" 1.一般将来时的形式 PAGEREF _Tc8611 \h 11
\l "_Tc24785" 2.一般将来时的用法及时间标志词 PAGEREF _Tc24785 \h 11
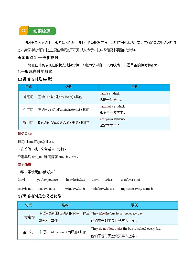
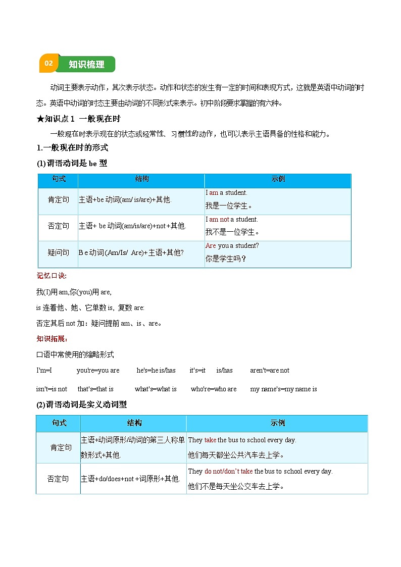
动词主要表示动作,其次表示状态。动作和状态的发生有一定的时间和表现方式,这就是英语中动词的时态。英语中动词的时态主要由动词的不同形式来表示。初中阶段要求掌握的有六种。
★知识点1 一般现在时
一般现在时表示现在的状态或经常性、习惯性的动作,也可以表示主语具备的性格和能力。
1.一般现在时的形式
(1)谓语动词是be型
记忆口诀:
我(I)用am,你(yu)用are,
is连着他、她、它单数is, 复数are:
否定其后nt加:疑问提前am、is、are。
知识拓展:
口语中常使用的缩略形式
I'm=I yu're=yu are he's=he is/has it's=it is/has aren't=are nt
isn't=is nt that's=that is what's=what is wh're=wh are my name's=my name is
(2)谓语动词是实义动词型
2.一般现在时的用法及时间标志词
(1)基本用法
(2)时间标志词
常与一般现在时连用的状语:
频度副词:never、seldm、smetimes、ften、usually、always等。
频率副词:nce a week、twice a mnth、at weekends、n Sundays、every day等。
其他词组:n Mnday、in the mrning、every mnth等。
★典例精析
例I dn't knw if it_______ tmrrw, but if it_______ , I'll stay at hme.
A. will rain; rains B. will rain;will rain C. rains; will rain D. rains; rains
【解析】 句意:我不知道明天是否将会下雨,但是如果下雨,我将待在家里。第一空前的“if”意为“是否”,引导宾语从句,时间状语为“tmrrw”,故宾语从句应使用一般将来时,第一空应填will rain;第二空前的“if”意为“如果”,引导条件状语从句,遵循“主将从现”的原则,故条件状语从句应使用一般现在时,第二空应填rains。故选A。
易错点:在宾语从句中,如果从句表示客观真理或科学事实,其时态不受主句限制,应使用一般现在时。
★专项训练
单项选择
1.(24-25九年级上·四川泸州·期中)We’re nt sure if it ________ tmrrw. If it ________ tmrrw, we will g hiking.
A.will rain; desn’t rainB.will rain; rains C.rains; rainsD.rains; will rain
【答案】A
【解析】句意:我们不确定明天是否会下雨。如果明天不下雨,我们就去徒步旅行。考查时态。根据“tmrrw”可知,第一空所在句的时态为一般将来时,其结构为“will+动词原形”,所以第一空应填will rain;if引导的条件状语从句,遵循主将从现原则,即主句是一般将来时,从句用一般现在时表示将来,所以第二空所在句的时态为一般现在时,主语为it,是第三人称单数,所以第二空应填desn’t rain。故选A。
2.(23-24九年级上·河北唐山·期末)He ________ me every time we meet and I can learn a lt frm him.
A.educatesB.was educatingC.is educatingD.will educate
【答案】A
【解析】句意:每次我们见面,他都会教育我,我可以从他身上学到很多。考查一般现在时。根据“every time we meet”可知,这里用一般现在时。故选A。
3.(24-25九年级上·江苏南通·阶段练习)The palace caught fires three times in the last century and little f the riginal buildings ________ nw.
A.is remainingB.is remainedC.remainsD.has been remained
【答案】C
【解析】句意:这座宫殿在上个世纪发生了三次火灾,现在原有的建筑几乎没有留下。考查一般现在时。分析“little f the riginal ”可知,主语little f the riginal buildings和动词remain“仍然存在”之间是主动关系,且此处表示事实,应用一般现在时。故选C。
4.(2024·江苏泰州·一模)Lk at the timetable. The flight t Shanghai ________ at 10 ’clck. That’s t say, he’s leaving in tw hurs.
A.leftB.is leavingC.leavesD.has left
【答案】C
【解析】句意:看时刻表。飞往上海的飞机10点钟起飞。那就是说,他两小时后离开。考查动词时态。表示按规定或是时间表的安排将要发生某事时,常用一般现在时表示将来。飞机按时刻表起飞,应为一般现在时。故选C。
5.(2023九年级·全国·专题练习)Lk! There ________ sme infrmatin abut traffic safety in this bk.
A.isB.areC.wasD.were
【答案】A
【解析】句意:看!这本书里有一些关于交通安全的信息。考查There be句型和时态。根据“Lk! infrmatin abut traffic safety in this bk.”可知,用一般现在时,主语“sme infrmatin”是不可数名词,故选A。
6.(24-25九年级上·吉林长春·期中)There ________ a 3D printer and tw cmputers n the big desk. They belng t my brther.
A.isB.areC.wasD.were
【答案】A
【解析】句意:大书桌上有一台3D打印机和两台电脑。它们属于我哥哥。考查there be句型。is是be动词的三单形式;are是be动词的第二人称和第一三人称复数形式;was是be动词的一般过去时单数形式;were是are的过去式。根据“belng t my brther”可知,本句使用一般现在时,根据there be句型的就近原则,“a 3D printer”是单数,所以be动词使用is。故选A。
7.(24-25九年级上·上海黄浦·期中)The teacher said light ________ much faster than sund.
A.travelB.travelsC.travelledD.is travelling
【答案】B
【解析】句意:老师说光比声音传播得快。
考查一般现在时。travel一般现在时;travels一般现在时,第三人称单数;travelled一般过去时;is travelling现在进行时。“光比声音传播得快”是科学事实,用一般现在时;主语light是单数。故选B。
8.(24-25九年级上·吉林·阶段练习)Nt nly we Chinese but als freigners ________ interested in Chinese culture nw.
A.isB.areC.wasD.were
【答案】B
【解析】句意:现在不仅我们中国人,外国人也对中国文化感兴趣。考查时态和主谓一致。根据“nw”可知句子用一般现在时;nt als连接并列成分作主语时,遵循“就近一致”原则,根据“freigners”可知,be动词用are。故选B。
★知识点2 一般过去时
一般过去时主要表示过去某一时间或某一时间内发生的动作或存在的状态,及过去经常或反复发生的动作。
1.一般过去时的形式
2.一般过去时的用法及时间标志词
(1)一般过去时的用法
(2)标志词
表示过去某具体时间发生的动作或存在的状态。常见的标志词语有:
1.具体时间词:yesterday、the day befre yesterday等;
2.last+时间名词(last year、last week、last mnth等);
3.时间段+ag(tw weeks ag等):three hurs ag, five days ag...
4.in+过去的年份或月份:in 2001,in 2024...
5.just nw、nce upn a time等。
例—Daniel has gne t Beijing n business.
A. has he left B. was he leaving C. did he leave D. will he leave
【答案】C
【解析】句意:—Daniel 去北京出差了。—哦,我不知道。他什么时候离开的?根据“Daniel has gne t Beijing n business.”可知,“离开”的动作发生在过去,应用一般过去时,疑问句用助动词 did。故选C。
易错点:
一、含有be 动词的肯定句,变否定句或疑问句时,在be动词上变化。没有be 动词时,用助动词did 来帮助。
二、在中考英语中,一般过去时表示过去经常重复的动作时,即使有ften或always等状语,也要用一般过去时态。
1. I ften played basketball after schl last year.去年我经常放学后打篮球。
2. She always did her hmewrk befre dinner when she was a child.她小时候总是在晚饭前做作业。
★拓展练习
单项选择
1.(24-25九年级上·上海崇明·期中)I ________ my bedrm an hur ag, but nw it is in a mess again.
A.cleanedB.cleanC.have cleanedD.will clean
【答案】A
【解析】句意:我一小时前打扫了我的卧室,但现在又一团糟。考查时态。根据“an hur ag”可知,句子时态应为一般过去时,谓语动词clean“打扫”应用过去式cleaned。故选A。
2.(23-24九年级上·云南德宏·期末)I________ t Suth Twer Park a few mnths ag.
A.amB.wentC.have beenD.will be
【答案】B
【解析】句意:几个月前我去了南塔公园。考查动词时态。am用于主语是第一人称单数I的情况,通常是一般现在时;went是g的过去式,用于一般过去时;have been是现在完成时;will be是一般将来时。根据“a few mnths ag”可知,时态为一般过去时,谓语动词用过去式。故选B。
3.(2023·安徽·模拟预测)—Has yur sister cme back frm Yunnan?
—Yes. She ________ there fr tw mnths t help training teachers in the cuntryside.
A.staysB.stayedC.has stayedD.will stay
【答案】B
【解析】句意:——你妹妹从云南回来了吗?——回来了。她在那里待了两个月,帮助培训农村的教师。
考查时态。根据“Yes.”和“there fr tw mnths t help training teachers in the cuntryside”可知,妹妹已经回来了,此处陈述过去发生的事情,要用一般过去时。故选B。
4.(2023·黑龙江哈尔滨·一模)—Didn’t yu hear the serius strm happening utside last night?
—I certainly heard it. As the sun ________, the wind ________.
A.rse; died dwnB.raised; was dying dwnC.rse; dead dwn
【答案】A
【解析】句意:——你没有听说昨晚外面发生了严重的暴风雨吗?——我当然听到了。太阳升起时,风停了下来。考查动词辨析和一般过去时。rise“升起”,不及物动词;raise“提起”,及物动词。第一空应用rise的过去式rse,此处表示“太阳升起”;根据“As the sun…, the wind…”可知太阳升起时,风停了,是两个相继发生的动作,原句是一般过去时,die dwn“逐渐消失”,过去式是died dwn。故选A。
5.(24-25九年级上·吉林长春·期末)My parents used ____ in the city, but nw they are used ______ in the cuntry.
A.t live; t livingB.t live; t liveC.t living; t liveD.t living; t living
【答案】A
【解析】句意:我父母过去住在城市,但是现在他们习惯于住在农村。
考查非谓语动词。used t d sth表示“过去常常做某事”;be used t ding sth表示“习惯于做某事”。根据“My parents the city”和“but nw they are the cuntry”可知,前后两个句子表达的是过去与现在不同情况的对比。前一句是过去的情况,用used t live表示;后一句是现在的情况,用are used t living表示。故选A。
★知识点3 一般将来时
一般将来时主要表示将来某一时刻要发生的动作或存在的状态,也可表示将来某一时间内经常或反复发生或存在的状态。
1.一般将来时的形式
2.一般将来时的用法及时间标志词
(1)一般将来时的用法
(2)一般将来时的标志词
1.具体时间词:tmrrw,the day after tmrrw,this afternn...
2. next+时间词:next week,next mnth,next year,next time...
3.in+一段时间:in three days,in tw mnths...
4.in+将来的时间词:in 2040, in 2050...
⑤其他:sme day,befre lng, Sn...
知识拓展:
一、there be结构的一般将来时
1.含义:there will be表示某地将存在某人或某物,有时可与there is/are ging t be相互转换。
2.there will be结构的三种句式
①肯定句:There will be+主语+其他.
②否定句:There wn't be+主语+其他.
③一般疑问句:Will there be+主语+其他?
答语:Yes,there will./N,there wn't.
易错点:there will be和there is ging t be表将来的区别
表示某地将存在某人或某物,两者有时可以互换。此句型中不能出现表示拥有关系的have或has。
There will be a meeting tmrrw.
明天将有一个会议。
There is ging t be a basketball match next week.
下周将有一场篮球比赛。
二、be ging t d与 “will+动词原形”表将来的区别
1.be ging t d往往表示事先经过考虑或做好安排。
I am ging t visit my grandparents next week.
下周我打算去看望我的祖父母。
2.“will+动词原形”则可表示在说话时才做出的决定,即临时做出决定。
—He is nt in his ffice at the mment.他这会儿不在他的办公室。
—All right.I will call him later.好吧。我随后给他打电话。
注意:
这些规则并不是绝对的,有时两者可以互换使用,根据语境和说话者的意图来决定使用哪种形式。
例 Jhn is waiting fr me.We______ t the bkstre tgether.
A. went B. have gne C.will g D.were ging
【答案】C
【解析】句意:Jhn在等我。我们将一起去书店。根据语境可知,二人将要一起去书店,应用一般将来时,故选C。
★专项训练
1.(24-25九年级上·期末·重点句型、语法)What ________ yu ging t ________ when yu grw up?
A.are; areB.are; dC.d; dD.d; be
【答案】B
【解析】句意:长大后你要做什么?考查动词。d做/助动词;be是;are是。be ging t+动词原形表示一般将来时,主语是yu,be动词用are。故选B。
2.(23-24九年级上·河北保定·期末)I ________ ice skating this Sunday. D yu want t cme?
A.gB.will gC.was gingD.went
【答案】B
【解析】句意:这个星期天我要去滑冰。你想来吗?考查时态。根据“this Sunday. D yu want t cme?”可知,此处表示动作尚未发生,空处所在句的句子时态为一般将来时will d,B项符合。故选B。
3.(23-24九年级上·甘肃张掖·期末)I dn’t knw when he ________ back. When he ________, I will tell yu.
A.cmes, cmes B.will cme, will cmeC.will cme, cmesD.cmes, will cme
【答案】C
【解析】句意:我不知道他什么时候回来。当他回来时,我会告诉你。考查动词时态。第一句when引导的是宾语从句,“回来”的动作发生在将来,应用一般将来时;第二空是when引导的时间状语从句,遵循主将从现原则,从句用一般现在时,主语是he,动词用三单形式。故选C。
4.(22-23九年级上·云南迪庆·期末)—Did Mrs.Green call yu yesterday?
—Yes. I was abut ________ fr dinner when the telephne rang.
A.g utB.ging utC.t g utD.t ging ut
【答案】C
【解析】句意:——格林太太昨天给你打电话了吗?——是的。我正要出去吃饭,这时电话铃响了。考查动词时态。根据“fr dinner when the telephne rang”可知,本题考查固定搭配be abut t d sth.“正要做某事,打算做某事”表示将来,所以填动词不定式t g ut。故选C。
5.(22-23九年级下·全国·课后作业)Either yu r the headmaster ________ the prizes t these gifted students at the meeting.
A.was handing utB.are t hand utC.are handing utD.is t hand ut
【答案】D
【解析】句意:在会议上,你或校长要把奖品分发给这些有天赋的学生。考查主谓一致。根据句中“either ... r”可知,为就近原则,be动词形态由“the headmaster”决定,B、C选项可排除。根据语境可知,会议还没有召开,be t d sth.表将来,故选D。
6.(24-25九年级上·江苏盐城·阶段练习) Culd yu tell me ________ a ftball match in the Mnlight Sprts Center tmrrw?
A.whether there is ging t be B.whether there is ging t have
C.if there was ging t be D.if is there ging t be
【答案】A
【解析】句意:你能告诉我明天月光体育中心是否有足球比赛吗?宾语语从句。宾语从句中需用陈述语序,且根据“tmrrw”可知应用将来时态,此题含有there的一般将来时结构为there is ging t be。选项A“whether there is ging t be"符合时态和语序,故选A。句式
结构
示例
肯定句
主语+be动词(am/ is/are)+其他.
I am a student.
我是一位学生。
否定句
主语+ be动词(am/is/are)+nt +其他.
I am nt a student.
我不是一位学生。
疑问句
Be动词(Am/Is/ Are)+主语+其他?
Are yu a student?
你是学生吗?
句式
结构
示例
肯定句
主语+动词原形/动词的第三人称单数形式+其他.
They take the bus t schl every day.
他们每天都坐公共汽车去上学。
否定句
主语+d/des+nt +词原形+其他.
They d nt/dn’t take the bus t schl every day.
他们不是每天坐公交车去上学。
一般疑问句
D/Des +主语+动词原形+其他?
肯定回答:Yes,主语+ d./des.
否定回答:N,主语+ d/des nt.
—D yu take the bus t schl every day?
—Yes,they d.是的,他们坐公共汽车。/N, they dn’t.不,他们不做公共汽车。
—Des he like ice-cream?他喜欢吃冰激凌吗?
—Yes,he des./N,he desn’t.是的,他喜欢。/不,他不喜欢。
▲注意:当主语是第一、二人称(复数)和第三人称复数时,实义动词用原形;当主语是第三人称单数时,实义动词使用其第三人称单数形式。
用法
示例
表示主语具备的特征、能力或状态等
Pandas are kind f interesting.
熊猫有点有趣。
表示客观真理、科学事实或名言警句等
The earth mves arund the sun.
地球绕着太阳转。
表示经常性、习惯性或反复发生的动作或状态
I usually exercise frm six fifteen t seven.
我通常从六点十五分锻炼到七点。
用在时间状语从句和if、unless、as sn as、when、nce、until条件状语从句中(主将从现)
I'll visit the Great Wall if it desn't rain tmrrw.
如果明天不下雨,我将去游览长城。
表示按时间计划表将要发生的动作
The train leaves at eight in the mrning.
这趟火车早上八点发车。
句式
结构
例句
肯定句
①主语+was/were+其他.
②主语+动词的过去式+其他.
I was lucky t have such a kind friend.
我很幸运拥有这么善良的朋友。
Bb wanted t g t Shanghai last year.
鲍勃去年想去上海。
否定句
①主语+was/were+nt+其他.
②主语+did nt/didn't+动词原形+其他.
My schl trip was nt/wasn’t excellent.
你的学校旅行并不是很好。
We didn't agree with yu.
我们不同意你的观点。
一般疑问句
①Was/Were+主语+其他.?
肯定回答:Yes,+主语+was/were.
否定回答:N,+主语+was/were nt.
—Was yur schl trip excellent?
你的学校旅行好吗?
—Yes,it was./N,it wasn’t.是的,它很好。/不,它并不是很好。
②Did+主语+动词原形+其他.?
肯定回答:Yes,+主语+did.
否定回答:N,+主语+did nt./didn’t.
Did he invite yu t his party?
他邀请你参加他的聚会了吗?
Yes,he did./N,he didn’t.是的,他邀请了。/不,他没有邀请。
用法
例词
表示过去某具体时间发生的动作或存在的状态。
I went t the film museum last weekend.
上周末我去了电影博物馆。
与always、usually ften、smetimes、never、nce a week等表示频度的副词或短语连用时,表示过去一段时间经常或反复发生的动作以及过去的习惯动作。
His grandpa always went fishing last year.
去年他爷爷总是去钓鱼。
用于since、befre、by the time引导的时间状语从句中。
Yu have been at his bedside since he became ill.
自从他生病,你一直守在他的床边。
在时间和条件状语从句中代替过去将来时。
He said that he wuld give her the bk if he saw her.
他说如果他看到她,他将把这本书还给她。
叙述发生在过去,但无过去具体时间的动作或状态。
I left my bag at hme.May I brrw yurs?
我把包落在家里了。我可以借你的(包)吗?
“used t+动词原形”也可表示过去经常或反复发生的动作
The river used t be clean.
这条河以前是干净的。
句式
结构
示例
肯定句
主语+will/shall+动词原形+其他.
They will g t Beijing next week.
他们下周将要去北京。
主语+be(am/is/are)ging t+动词原形+其他.
The painting is s beautiful,s I'm ging t hang it n the wall.
这幅画很好看,所以我打算将它挂在墙上。
否定句
主语+will/shall+nt +动词原形+其他.
I think pllutin wn't be a prblem in 2040.
我认为在2040年污染不会是一个问题。
主语+be(am/is/are) nt ging t+动词原形+其他.
We are nt ging t take singing lessns.
我们将不上声乐课。
一般疑问句
—Will/Shall+主语+动词原形+其他?
肯定回答:Yes,主语+will.
否定回答:N,主语+wn't.
—Will yu visit the museum tmrrw?
你明天会去参观博物馆吗?
肯定回答: Yes, I will.是的,我会。
否定回答: N, I wn't.不,我不会。
Be(Am/Is/Are)+主语+ging t+动词原形+其他?
肯定回答:Yes,主语+be.
否定回答:N,主语+be +nt.
Are yu ging t study abrad next year?
你明年打算出国留学吗?
肯定回答: Yes, I am.是的,我打算。
否定回答: N, I'm nt.不,我不打算。
结构
用法
例句
will / shall +动词原形
表示将来发生的动作或存在的状态。shall只用于第一人称,will可用于各种人称。
We shall have a lt f rain next mnth.
下个月将下很多雨。
I will give my mther a special gift tmrrw.
明天我要给妈妈一份特别的礼物。
“will+动词原形”表示某种必然的趋势。
Fish will die withut water.
鱼没有水会死。
be ging t+动词原形
表示主观计划、打算或安排要做某事,或表示现在已有迹象表明将要发生某种情况。
We're ging t meet utside the schl gate.
我们打算在校门口见面。
be t+动词原形
表示按计划、安排、约定、职责、义务必须要做的事或即将发生的动作。
He is t leave fr Beijing tmrrw.
他决定明天去北京。
be abut t+动词原形
be abut t d表示正要或即将发生的动作,不强调主观。一般不能与具体的时间状语连用。
The plane is abut t take ff.
飞机就要起飞了。
be t d+动词原形
be be t d表示计划中约定的或按职责、义务和要求必须去做的事或即将发生的动作。
Mary is t visit Chengdu in June.
玛丽六月要去成都。
相关学案
这是一份专题06 中考写作常考十大热点话题满分必背句型-2025年中考英语一轮复习知识清单(全国通用),文件包含专题06中考写作常考十大热点话题满分必背句型-2025年中考英语一轮复习知识清单全国通用原卷版docx、专题06中考写作常考十大热点话题满分必背句型-2025年中考英语一轮复习知识清单全国通用解析版docx等2份学案配套教学资源,其中学案共90页, 欢迎下载使用。
这是一份中考英语二轮复习知识点清单(11)动词时态语态,共10页。学案主要包含了动词时态语态的定义,动词的时态,动词的语态,易混易错分析等内容,欢迎下载使用。
这是一份中考英语二轮复习知识点清单(11)动词时态语态,共10页。学案主要包含了动词时态语态的定义,动词的时态,动词的语态,易混易错分析等内容,欢迎下载使用。
相关学案 更多
- 1.电子资料成功下载后不支持退换,如发现资料有内容错误问题请联系客服,如若属实,我们会补偿您的损失
- 2.压缩包下载后请先用软件解压,再使用对应软件打开;软件版本较低时请及时更新
- 3.资料下载成功后可在60天以内免费重复下载
免费领取教师福利

