专题06 中考写作常考十大热点话题满分必背句型-2025年中考英语一轮复习知识清单(全国通用)
展开
这是一份专题06 中考写作常考十大热点话题满分必背句型-2025年中考英语一轮复习知识清单(全国通用),文件包含专题06中考写作常考十大热点话题满分必背句型-2025年中考英语一轮复习知识清单全国通用原卷版docx、专题06中考写作常考十大热点话题满分必背句型-2025年中考英语一轮复习知识清单全国通用解析版docx等2份学案配套教学资源,其中学案共90页, 欢迎下载使用。
TOC \ "1-1" \h \u \l "_Tc17038" ★知识点1 思维导图 PAGEREF _Tc17038 \h 1
\l "_Tc6866" ★知识点2 写作高分句型 PAGEREF _Tc6866 \h 2
\l "_Tc15209" 一、表达个人经历和感受 PAGEREF _Tc15209 \h 2
\l "_Tc13936" 二、校园生活 PAGEREF _Tc13936 \h 8
\l "_Tc25640" 三、学生生活 PAGEREF _Tc25640 \h 12
\l "_Tc7945" 五、介绍人物(自我介绍和介绍对自己有积极作用的人) PAGEREF _Tc7945 \h 17
\l "_Tc254" 六、中华传统文化 PAGEREF _Tc254 \h 20
\l "_Tc18245" 七、说明介绍(城市、风景、喜欢/有意义的物品、发明等) PAGEREF _Tc18245 \h 22
\l "_Tc1066" 八、健康与安全(身心健康/睡眠健康/饮食健康/体育运动/安全问题) PAGEREF _Tc1066 \h 24
\l "_Tc25021" 九、优秀品质和行为习惯 PAGEREF _Tc25021 \h 26
\l "_Tc495" 十、人际沟通 PAGEREF _Tc495 \h 28
\l "_Tc21895" ★知识点3 真题赏析 PAGEREF _Tc21895 \h 30
\l "_Tc24930" ★知识点4 专项训练 PAGEREF _Tc24930 \h 39
★知识点1 思维导图
★知识点2 写作高分句型
一、表达个人经历和感受
开头句型
中间句
结尾句
二、校园生活
开头句
中间句
结尾句
三、学生生活
开头句
中间段
结尾句
四、计划与安排
开头句
中间句
结尾句
五、介绍人物(自我介绍和介绍对自己有积极作用的人)
开头句
中间句
结尾句
六、中华传统文化
开头句
中间句
结尾句
七、说明介绍(城市、风景、喜欢/有意义的物品、发明等)
开头句
中间句
结尾句
八、健康与安全(身心健康/睡眠健康/饮食健康/体育运动/安全问题)
开头句
中间句
结尾句
九、优秀品质和行为习惯
开头句
中间段
十、人际沟通
开头句
中间段
结尾句
★知识点3 真题赏析
一、经历和感受类
(2024北京·中考真题)某英文网站正在开展以“记好友,叙友情”为主题的征文活动。假设你是李华,请你用英文写一篇短文投稿,介绍你最好的一位朋友,并记述你们之间一段难忘的经历。
提示词语:kind, helpful, encurage, practice, supprt
内容提示:
·Wh is yur best friend? Please describe him/ her.
·Share an unfrgettable experience yu had with him/ her.
I’m glad t say smething abut my best friend.
________________________________________________________________________________________________________________________________________________________________________________________________________________________________________________________________________________________________________________________________________________________________________________________________________________________________________________________________________________________________________________________________________________________________________
【答案】One pssible versin:
I’m glad t say smething abut my best friend. Her name is Alice. She is helpful and always has a sweet smile n her face. She is really gd at dancing.
Last term, there was a dancing festival in ur schl. We bth signed up fr it, but I was a little shy at first and afraid f dancing in frnt f a large crwd f peple. She encuraged me a lt and helped me practice the mves. Tgether, we gave a very successful perfrmance. I will never frget this experience.
【解析】
【总体分析】
①题材:本文是一篇材料作文;
②时态:时态为“一般现在时”,介绍经历用“一般过去时”;
③提示:写作要点已给出,考生应注意不要遗漏信息提示的内容,适当增加细节,并且突出写作的要点。
【写作步骤】
第一步,介绍你最好的朋友并进行描述;
第二步,分享你们之间发生的一次难忘的经历。
【亮点词汇】
①have a smile n ne’s face面带微笑
②sign up fr报名参加
③a large crwd f一大群
④a very successful perfrmance一个非常成功的表演
【高分句型】
①Last term, there was a dancing festival in ur schl. (There be句型)
②We bth signed up fr it, but I was a little shy at first and afraid f dancing in frnt f a large crwd f peple. (并列句)
二、学校生活类
(2024北京·中考真题)你校将在英语周举办英语征文比赛,主题是“An unfrgettable schl trip”。请根据以下思维导图的内容提示写一篇短文。
注意: 1. 可在思维导图内容提示的基础上适当拓展信息; 2. 词数80词左右;
3. 不得透露学校、姓名等任何个人信息,否则不予评分。
An unfrgettable schl trip
_______________________________________________________________________________________________________________________________________________________________________________________________________________________________________________________________________________________________________________________________________________________________________________________________________________________________________________________________________________________________________________________________________________________________________________________________________________________________________________________________________________________________________________________________________________________________________________________________________________________________________________________________________________________________________________________________________________________
【答案】
An unfrgettable schl trip
Our schl rganized a trip t the Science Museum last Saturday. I went there with all the students and teachers f Grade 9 tgether.
We gt tgether at 8:00 a.m. at the schl gate and left fr the museum by bus. We tk a lecture by the guide as sn as we gt there. After that, we tk a visit arund the different halls f the museum. A variety f advanced inventins had been displayed, frm the appliance t industry, educatin and life. What impressed me mst was the experience f the usage f them, which made me have a better understanding f the knwledge f AI. We als enjyed the delicius fd cked by an AI rbt. Hw amazing!
At the end f the visit, we said gdbye t the AI guide. It is a meaningful trip which nt nly bradens ur hrizn f the creatin wrld, but als builds up ur natinal cnfidence. I made up my mind t study hard and make a cntributin t my mtherland.
【解析】
【总体分析】
①题材:本文是一篇材料作文;
②时态: 一般过去时;
③提示:写作要点已经给出,考生需要按照要点写出相应的内容,不得遗漏要点。
【写作步骤】
第一步,直入主题,介绍学校旅行的时间、地点和人物;
第二步,具体介绍这次旅行中你们都做了什么;
第三步,表达对于此次经历的感想以及收获。
【亮点词汇】
①take a lecture听讲座
②A variety f各种各样的
③have a better understanding f更好地理解
④make a cntributin t对……做出贡献
【高分句型】
①We tk a lecture by the guide as sn as we gt there. (as sn as引导的时间状语从句)
②What impressed me mst was the experience f the usage f them, which made me have a better understanding f the knwledge f AI.(which引导的定语从句)
三、学生学习
(2024·河北·中考真题)假定英语课上你们正在就“课堂表现”开展同伴互评活动,下面是你的同伴张军的自我课堂表现记录(Class Recrd),请你根据记录内容写一篇短文,总结他五个方面的课堂表现并进行简单评价,然后就他需要改进的两个方面提出建议。
注意:(1) 短文中不得出现真实的地名、校名和人名。
(2) 词数80个左右 (开头已给出,不计入总词数) 。
Well dne, Zhang Jun! Yu listened t the teacher carefully in class and _____________________________ ________________________________________________________________________________________________________________________________________________________________________________________________________________________________________________________________________________________________________________________________________________________________________________________________________________________________________________________________________________________________________________________________________________________________________________________________________________________________________________________________________________________________________________________________________________________________
【答案】例文
Well dne, Zhang Jun! Yu listened t the teacher carefully in class and answered questins actively. S yu gt high marks in mst f yur subjects. Yu wrked well in yur grup and yu shwed yur ability t us. Hwever, yu didn’t ask any questins and yu didn’t take ntes. S we culdn’t knw if yu needed help.
In my pinin, yu shuld ask questins if yu have any s that yu can slve prblems in time. What’s mre, yu shuld take ntes s that yu can review and digest what yu dn’t understand. I hpe my advice is f help.
【解析】
【总体分析】
①题材:本文是一篇材料作文;
②时态:一般现在时和一般过去时;
③提示:写作要点已给出,要求根据提示内容进行写作,适当添加细节,并突出写作重点。
【写作步骤】
第一步,简单评价张军的课堂表现;
第二步,就他需要改进的两个方面提出建议。
【亮点词汇】
①gt high marks 得高分
②take ntes 做笔记
③In my pinin 在我看来
④s that 以便
【高分句型】
①S we culdn’t knw if yu needed help.(宾语从句)
②What’s mre, yu shuld take ntes s that yu can review and digest what yu dn’t understand.(目的状语从句和宾语从句)
四、人物介绍
(2023·湖南株洲·中考真题)学校英语角即将开展一次以“朋友”为主题的演讲活动,请你写一篇演讲稿参加活动,包括以下内容:
1.你最好的朋友是什么样的?
2.你的朋友曾给予过你什么?
3.你准备为你的朋友做什么?
词数90左右;可以适当增加细节,以使行文连贯;文中不能透露考生身份的任何信息。
____________________________________________________________________________________________________________________________________________________________________________________________________________________________________________________________________________________________________________________________________________________________________________________________________________________________________________________________________________________________________________________________________________________________________________________________________________________________________________________________________________________________________________________________________________________________________________________________________________________________________________________________
【答案】例文
What's the meaning f a friend t yu? Maybe yu think that a friend is smene wh will listen t yu when yu're sad. Maybe yu think that a friend is smene wh will give yu a gift n yur birthday. But t me, a friend is smene I can depend n and I lve.
When I was eight years ld, I met my best friend, Li Mei. Her persnality was different frm mine. She's very active and brave.When I was sad, she wuld sit next t me and cmfrt me. When I was happy, she culd share my jy. What's mre, she always encurages me. She tld me nt t give up when I met any difficulty. She advised me t have anther try if I wanted t give up halfway.
S far, we have been friends fr eight years. Althugh we were nt classmates anymre, I believe that we'll still be gd friends frever. What's mre, I will prepare a birthday party fr her t give her a surprise.
【解析】
【总体分析】
①题材:本文是一篇讲稿;
②时态:时态综合使用“一般现在时”,“一般过去时”和“一般将来时”;
③提示: 写作要点已给出,要求以“朋友”为主题,根据提示内容进行写作,适当添加细节,并突出写作重点。
【写作步骤】
第一步,介绍朋友是什么;
第二步,介绍最好的朋友是什么样的以及朋友曾给予过你什么;
第三步,介绍准备为你的朋友做什么。
【亮点词汇】
①depend n依靠
②be different frm不同于
③give up放弃
【高分句型】
①She tld me nt t give up when I met any difficulty.(when引导的时间状语从句)
②She advised me t have anther try if I wanted t give up halfway. (if引导的条件状语从句)
五、中华传统文化
(2024·江苏扬州·中考真题)端午节是中国四大传统节日之一。为加深中华文化理解,激发爱国主义情怀,某英语报“Culture”专栏正面向中学生举行以“Duanwu Festival—A celebratin f patritism”为题的征文比赛。请根据以下问题提示,写一篇英语短文投稿。
提示:
(1) What is Duanwu Festival?
(imprtance, date, rice dumplings, dragn bat races)
(2) Why is Duanwu Festival als widely accepted as a celebratin f patritism?
(spirit behind the stry f Qu Yuan, spirit f dragn bat racing)
(3) As a teenager, hw can we practise the spirit f patritism?
(1. …;2. …)
参考词汇:patritism n.爱国主义; patritic adj.爱国的; pet n.诗人;
all ethnic grups 全民族; the lunar May fifth 农历五月初五
要求:(1)表达清楚,语法正确,上下文连贯;
(2)必须包括提示中的所有信息,并按要求适当发挥;
(3)词数:100词左右(开头已给出,不计入总词数);
(4)不得使用真实姓名、校名和地名等。
Duanwu Festival — A celebratin f patritism
Duanwu Festival is als called the Dragn Bat Festival__________________________________________
____________________________________________________________________________________________________________________________________________________________________________________________________________________________________________________________________________________________________________________________________________________________________________________________________________________________________________________________________________________________________________________________________________________________________________________________________________________________________________________________________【答案】例文
Duanwu Festival — A celebratin f patritism
Duanwu Festival is als called the Dragn Bat Festival. It is ne f the mst imprtant and traditinal festivals in China. It falls n the lunar May fifth. Peple all acrss China eat rice dumplings and dragn bat races are held in many places t remember a great ancient patritic pet Qu Yuan.
Qu Yuan sacrificed fr his cuntry, which shwed us the spirit f patritism. Peple’s dragn bat racing is clsely related t hnr Qu Yuan.
As a teenager, I believe it is ur duty and respnsibility t strive fr the prsperity and strength f ur mtherland. First, By wrking hard and pursuing excellence in ur studies, we can make a significant impact n the develpment f ur cuntry. Secnd, By dedicating urselves t prtect the earth, we als can be a better persn and it is gd fr ur cuntry.
【解析】
【总体分析】
①题材:本文是一篇材料作文;
②时态:一般现在时为主;
③提示:写作要点已给出,考生注意不要遗漏要点,并适当添加细节,突出重点。
【写作步骤】
第一步,介绍端午节;
第二步,介绍屈原故事的精神和赛龙舟的精神;
第三步,说明如何实践爱国。
【亮点词汇】
①is clsely related t息息相关
②strive fr奋发图强
【高分句型】
①Qu Yuan sacrificed fr his cuntry, which shwed us the spirit f patritism.(定语从句)
②As a teenager, I believe it is ur duty and respnsibility t strive fr the prsperity and strength f ur mtherland.(宾语从句)
★知识点4 专项训练
(一)
(24-25九年级上·贵州贵阳·阶段练习)请根据下面提供的信息,写一篇英语短文,介绍一下你的好朋友Tm,根据自己的写作需要,可适当地发挥想象。
1. 14岁的Tm来自美国,又高又瘦,戴着眼镜;
2. 生活习惯好,每天锻炼20分钟;喜欢蔬菜,不喜欢垃圾食品;
3. 住在学校附近,家离学校5公里,6:30起床,花10分钟坐公交车上学;
4. 学校有太多校规(至少补充两条校规);
5. 他会弹吉他,而且能歌善舞。看!他正在那边弹吉他。
要求:
1. 不少于80词,使用正确的时态;
2. 要点齐全,条理清楚,语句通顺;
3. 书写工整,可适当发挥。
参考词汇:living habits, exercise, minute, junk fd, ver there
____________________________________________________________________________________________________________________________________________________________________________________________________________________________________________________________________________________________________________________________________________________________________________________________________________________________________________________________________________
(二)
(24-25九年级上·湖南娄底·期末)习总书记强调:“青年兴则国家兴,青年强则国家强。青年一代有理想、有本领、有担当,国家就有前途,民族就有希望。”为了鼓励和支持青少年能独立自主生活,学校校报英语专栏正在以“Take care f yurself(照顾好自己)”为题举办征文活动,请根据下列提示和自身的需求,写一篇短文进行投稿。
要点如下:
1. 我们应从哪些方面做起,比如: 身心健康(饮食、锻炼、心态调整等),生活技能(洗衣、 做饭、整理家务等)……;
2. 具体应该怎么做;
3. 这样做的好处是什么。
注意:
1. 要点齐全,适当拓展;
2. 行文连贯,语法正确,书写规范;
3. 文中不得出现真实姓名、学校等信息;
4. 80词左右(开头已给出,不计入总词数)。
Take care f yurself
As we grw up, it’s necessary t learn t take care f urselves.
____________________________________________________________________________________________________________________________________________________________________________________________________________________________________________________________________________________________________________________________________________________________________________________________________________________________________________________________________________________________________________________________________________________________________________________________________________________________________________________________________
(三)
(24-25九年级上·贵州贵阳·阶段练习)世界在发展,文化在交融,英语已成为人们沟通的桥梁。怎样学好英语是我们一直在探索的问题。从几年的学习中,你一定积累了许多成功的经验。请根据以下提示,以“My English Study”为题,用英语写一篇80词左右的作文。
写作要求:
1. 内容必须包含思维导图所有信息,重点谈谈如何学好英语,给出至少三条建议。可适当发挥,使行文连贯。
2. 语篇完整,语句通顺,书写规范。
3. 文中不得出现真实的人名,校名以及透露个人信息的地名。
____________________________________________________________________________________________________________________________________________________________________________________________________________________________________________________________________________________________________________________________________________________________________________________________________________________________________________________________________________
(四)
(24-25七年级上·全国·单元测试)春节是中国最重要的传统节日之一。每逢春节,很多在外工作、学习的人都会千里迢迢返回故乡和家人团聚。春节前,人们打扫卫生、装饰屋子,并且准备很多食物。春 节期间大家走亲访友、互道祝福,孩子们还能收到压岁钱。假如你是李华,你的外国朋友 Jack想了解中国春节及其习俗,请你用英语给他写一封信,介绍一下春节的习俗。
写作要求:
1. 意思清楚,表达通顺,行文连贯,书写规范;
2. 文中不得出现考生的真实姓名和学校名称;
3. 词数 60 个左右,开头、结尾已给出,不计入总词数。
提示词:cme back hme 回家;get tgether 团聚;relative 亲戚
Dear Jack,
The Spring Festival is ne f the mst imprtant traditinal festivals in China. ________________________
____________________________________________________________________________________________________________________________________________________________________________________________________________________________________________________________________________________________________________________________________________________________________________________________________________________________________________________________________________________________________________________________________________________________________________________________________________________________________________________________________
Yu must find this festival fascinating. Welcme t China t experience the Spring Festival!
Yurs,
Li Hua
(五)
(2024·湖南·中考真题)英语课上老师要求以“Sprts make us better”为话题开展三人一组的讨论。假定你是李华,将代表小组在全班发言,请根据以下信息写一篇英文发言稿,内容包括:
1. 介绍你们各自喜欢的运动;
2. 谈谈运动对你们的影响。
注意:
1. 文中不得出现人名和校名等真实信息;
2. 写作词数为80左右,开头和结尾已给出,不计入总词数。
Hell, everyne,
I’m Li Hua frm Grup One. _______________________________________________________________
____________________________________________________________________________________________________________________________________________________________________________________________________________________________________________________________________________________________________________________________________________________________________________________________________________________________________________________________________________________________________________________________________________________________________________________________________________________________________________________________________That’s all. Thank yu.
句子功能
例句
引出下文、
激发读者兴趣
It was during my summer vacatin in the cuntryside that I experienced smething truly remarkable.
在我的暑假,我经历了一些非常了不起的事情。
(It is/was + 被强调部分 + that + 其余部分)
开篇点题、
引出下文
Life is full f challenges, and it's nrmal fr us t face difficulties.During my study prcess, I cherish the experience f successfully vercming nervusness in exams.
生活中充满了挑战,让我们面对困难是很正常的。在学习过程中,我很珍惜在考试中成功克服紧张情绪的经历。
(并列句和复合句;be full f challenges, it's nrmal fr us t引出紧张情绪的经历)
引起读者兴趣、引出下文
The mst unfrgettable experience in my life happened when I was a child, but it has stayed with me ever since.
我一生中最难忘的经历发生在我还是个孩子的时候,但从那以后它就一直陪伴着我。
(when引导时间状语从句;but表转折关系,承前启后)
引起读者兴趣、引出下文
Have yu ever experienced a mment s unfrgettable that it stays with yu frever? Fr me, that mment was when I saw the Nrthern Lights fr the first time.
你是否经历过一个如此难忘的时刻,它永远伴随着你?对我来说,那一刻是我第一次看到北极光。
(引导结果状语从句)
开篇点题、
设置情境、
引出下文
I still remember the day when I first stepped int the junir high schl campus, and my heart was full f expectatin and tensin.
我仍然记得我第一次走进初中校园的那一天,我的心里充满了期待和紧张。
(when引导时间状语从句)
奠定情感基调、吸引读者兴趣
There are many mments in my life that make me happy.
在我的生命中有很多时刻让我快乐。
(There be句型)
引人入胜、激发读者兴趣
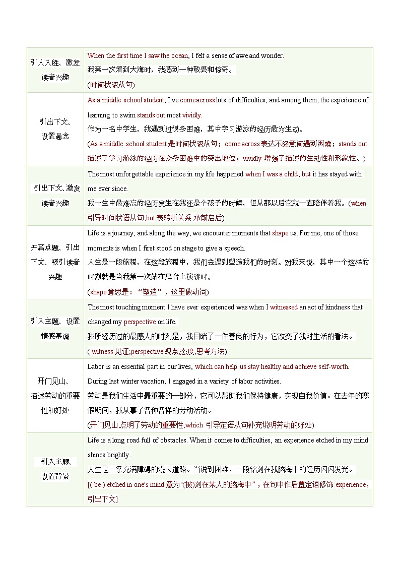
When the first time I saw the cean, I felt a sense f awe and wnder.
我第一次看到大海时,我感到一种敬畏和惊奇。
(时间状语从句)
引出下文、
设置悬念
As a middle schl student, I've cme acrss lts f difficulties, and amng them, the experience f learning t swim stands ut mst vividly.
作为一名中学生,我遇到过很多困难,其中学习游泳的经历最为生动。
(As a middle schl student是时间状语从句;cme acrss表达不经意间遇到困难;stands ut描述了学习游泳的经历在众多困难中的突出地位;vividly增强了描述的生动性和形象性。)
引出下文、激发读者兴趣
The mst unfrgettable experience in my life happened when I was a child, but it has stayed with me ever since.
我一生中最难忘的经历发生在我还是个孩子的时候,但从那以后它就一直陪伴着我。(when引导时间状语从句;but表转折关系,承前启后)
开篇点题、引出下文、吸引读者兴趣
Life is a jurney, and alng the way, we encunter mments that shape us. Fr me, ne f thse mments is when I first std n stage t give a speech.
人生是一段旅程,在这段旅程中,我们会遇到塑造我们的时刻。对我来说,其中一个这样的时刻就是当我第一次站在舞台上演讲时。
(shape意思是:“塑造”,这里做动词)
引入主题、设置情感基调
The mst tuching mment I have ever experienced was when I witnessed an act f kindness that changed my perspective n life.
我所经历过的最感人的时刻是,我目睹了一件善良的行为,它改变了我对生活的看法。
( witness见证;perspective观点,态度,思考方法)
开门见山、
描述劳动的重要性和好处
Labr is an essential part in ur lives, which can help us stay healthy and achieve self-wrth. During last winter vacatin, I engaged in a variety f labr activities.
劳动是我们生活中最重要的一部分,它可以帮助我们保持健康,实现自我价值。在去年的寒假期间,我从事了各种各样的劳动活动。
(开门见山,点明了劳动的重要性,which 引导定语从句补充说明劳动的好处)
引入主题、
设置背景
Life is a lng rad full f bstacles. When it cmes t difficulties, an experience etched in my mind shines brightly.
人生是一条充满障碍的漫长道路。当说到困难,一段铭刻在我脑海中的经历闪闪发光。
[( be ) etched in ne's mind意为"(被)刻在某人的脑海中”,在句中作后置定语修饰experience,引出下文]
引入主题、设定基调、激发读者兴趣
Life is full f wnderful mments, prviding us with energy and inspiring us t mve frward.
生活中充满了美好的时刻,为我们提供了能量,激励着我们继续前进。
(inspire sb. t d sth.激励某人做某事)
引入主题、设定基调、激发读者兴趣
Sme mments in ur life are like frks in the rad. They change the curse f ur jurney. That's exactly what happened t me n the day I received the schlarship ffer, which led me t study abrad and explre new cultures.
我们生活中的某些时刻就像路上的岔路口。他们改变了我们的旅行路线。就是在我收到奖学金的那天发生在我身上的事情,这促使我出国学习,探索新的文化。
(用比喻的修辞手法将生活中的某些时刻比作岔路口)
介绍背景、引出主要人物、激发读者兴趣
Mr. Liu is my English teacher wh has helped me a lt with my study and cheered me up when I was in truble.
刘老师是我的英语老师,他在学习上给予了我很多帮助,并且在我遇到困难时鼓励了我。
(wh引导定语从句,定语从句还包含了一个时间状语从句 when I was in truble)
奠定情感基调、吸引读者注意力
In my daily life, my mther can always understand me and give me pwer and hpe. Fr me, she is like a shining light.
在我的日常生活中,我的母亲总是能理解我,给我力量和希望。对我来说,她就像一盏闪亮的光。
(she is like a shining light采用了比喻的手法)
吸引读者注意、
奠定情感基调、
引出下文
Whenever I recall that unfrgettable experience, my heart is always filled with endless emtins and prfund revelatins.
每当回想起那段难忘的经历,我的心中总是充满了无尽的感慨与深刻的启示。
(whenever引导的时间状语从句;……is always filled with 被动语态;endless emtins无休止的情绪;prfund revelatins深刻的启示)
引入主题、
设定基调
Grwing up is a jurney filled with challenges, and it als includes many memrable experiences. One experience that stands ut t me is the time I spent at a summer camp last year.
成长是一段充满挑战的旅程,其中也包括许多难忘的经历。一次让我印象深刻的经历是去年我在夏令营度过的时光。
(memrable experiences难忘的;stands ut 经历突出的)
引人入胜、
设置情境
Embraced by the gentle breeze and surrunded by the beauty f nature, I find that happiness in my eyes is a surprising discvery.
被微风拥抱,被大自然的美丽包围,我发现我眼中的幸福是一个令人惊喜的发现。
(过去分词Embraced by/surrunded by作状语)
功能
例句
承上启下、
情感转折
When I was feeling dwn,my teacher ffered sme valuable advice.
当我情绪低落时,我的老师提供了一些有价值的建议。
(when引导的时间状语从句;valuable有价值的)
增添情感色彩、丰富文章内容、让读者产生共鸣
What I enjyed mst was spending time with my family because it was a rare pprtunity fr us t escape frm ur busy lives and create lasting memries tgether.
我最喜欢的是和家人在一起,因为这是一个难得的机会,让我们逃离繁忙的生活,一起创造持久的回忆。
(because引导原因状语从句;rare珍贵的;escape 摆脱;避免;lasting持续的)
情感转折、强调老师重要性、给读者带来温暖感受
At that dwn mment, it was my teacher's supprt and encuragement that cmfrted me like a gentle breeze.
那一刻,正是老师的支持和鼓励,像微风一样安慰着我。
(用it 强调句讲述自己转变的原因,用比喻的修辞手法将老师的支持和鼓励比作微风。)
承上启下、调节节奏、增添情感色彩
Last weekend, I decided t take a break frm my study and d smething that I enjyed. I sat beside the windw,feeling the gentle breeze which brught peace t my heart.
上周末,我决定从学习中休息一下,做一些我喜欢的事情。我坐在窗边,感受着轻柔的微风,它给我的心带来了平静。
(which引导的定语从句 )
表示对比过
去和现在
I was afraid f speaking in public in the past. Hwever,I feel mre cnfident after practicing regularly nw.
过去我害怕在公共场合讲话。但是现在经常练习后,我感觉更自信了。
(使用了 the past... Hwever,的句型;意思是:过去我……。但是现在……。)
情感转折、提供解决方案
When I almst lst cnfidence, my teacher advised me t write dwn the knwledge that I fund difficult t memrize in a ntebk.
当我几乎失去信心时,我的老师建议我把我觉得很难记住的知识写在笔记本上。
(When 引导时间状语从句;that引导定语从句修饰knwledge)
情感渲染、
突出主题
Never will I frget the time when I was struggling with difficult math prblems and felt sad.
我永远不会忘记我解答数学难题并感到悲伤的时候。
(Never置于句首引导部分倒装句)
承上启下、突出创作过程
We wrked tgether t write a stry and fcused n every aspect that wuld be interesting t catch thers' attentin.
我们一起写了一个故事,并专注于吸引他人注意的各个方面。
(and连接两个并列的动作;that引导定语从句)
承上启下、
举例说明
I used t be weak in English writing, but under the guidance f my teacher, I have develped the habit f writing a diary in English, which has helped me imprve my writing ability.
我过去英语写作很差,但在老师的指导下,我养成了用英语写日记的习惯,这帮助我提高了写作能力。
(which引导的非限制性定语从句)
说明原因、
承上启下
The reasn fr my absence is that I wasn't feeling well and had t stay at hme t rest.
我缺席的原因是我身体不舒服,不得不待在家里
(The reasn (that)...的句型,意思是:……的原因是……)
功能
例句
总结收获、
升华主题
Thrugh the precius experience, what I have gained is that whenever we encunter difficulties, we shuld try ur best t seek ut slutins and vercme them.
通过宝贵的经验,我得到的是,每当我们遇到困难时,我们应该尽最大努力寻求解决办法并克服它们。
(what引导的主语从句和that引导的表语从句)
总结观点、强调主题、呼吁行动
As far as I'm cncerned, it's every citizen's duty t help thse wh are in truble, especially the ld and the yung.
在我看来,帮助那些有困难的人,尤其是老人和年轻人,是每个公民的责任。
(用 it's ne's duty t d sth.表明帮助他人是责任与担当。)
阐述感悟、表明妈妈鼓励的重要性
Lking back n that difficult time, I cme t realize that I wuldn't be able t mve frward withut my mther's encuragement.
回首那段艰难的时光,我意识到,没有母亲的鼓励,我无法前进。
(that引导宾语从句)
点明收获、
升华主题
Frm this experience, I have realized that right learning methds are f great imprtance, and with enugh effrts, nthing can stand in ur way.
从这次经历中,我意识到正确的学习方法非常重要,只要付出足够的努力,没有什么能阻挡我们。
(that引导宾语从句)
表达感悟、
激励读者
In cnclusin, happiness can be fund in the mst unexpected places, waiting t be discvered by us.
总之,幸福可以在最意想不到的地方找到,等待我们去发现。
(被动语态can be fund)
总结全文、
强调主题、
给予启示
Challenges may be frightening at first sight, but as lng as we calm dwn and think abut ways, we will slve prblems and gain satisfactin.
挑战初看可能令人害怕,但只要我们冷静下来,思考解决办法,我们就会解决问题并获得满足感。
(as lng as引导的条件状语从句)
总结收获、
激励读者
Just as the saying ges,“The man wh des nt advance lses grund.”As lng as we dare t have a try and never give up, any challenge can be vercme.
俗话说,“逆水行舟,不进则退。”只要我们敢于尝试,永不放弃,任何挑战都是可以克服的。
(使用谚语The man wh des nt advance lses grund.逆水行舟,不进则退。)
说明收获、
鼓励读者
Frm my experience, I have learned that we shuld never stp trying smething new and nthing is impssible fr a willing heart.
根据我的经验,我明白了我们永远不应该停止尝试新事物,对于一颗有意愿的心来说,没有什么是不可能的。
(that引导宾语从句)
总结全文、
强调主题、
激励读者
If we aspire t imprve and grw, we are suppsed t vercme challenges withut fear.
如果我们渴望进步和成长,我们应该无所畏惧地克服挑战。
(If引导条件状语从句)
总结全文、
强调坚持练习的重要性
Thrugh my experience, I've cme t understand hw pwerful a persn will be if he sticks t practicing.
通过我的经验,我开始明白,如果一个人坚持练习,他会有多强大。
(If引导条件状语从句)
功能
例句
表达感谢、
引出主题
Thanks fr yur email. Nw let me tell yu smething abut my schl life.
谢谢你的邮件。现在让我告诉你一些关于我的学校生活的事情。
(使用祈使句)
引出主题
Hw's everything ging? I'm writing t tell yu smething abut the Chinese cultural activity which ur schl will rganize fr yu exchange students.
一切都好吗?我写信是想告诉你一些关于我们学校将为你们交换生组织的中国文化活动的事情。
(which引导的定语从句)
介绍图书角的功能
Our schl has a bk crner.The bk crner is a supplement t the schl library, allwing students t btain bks fr reading in their spare time.
图书角是学校图书馆的补充,允许学生在业余时间获得书籍阅读。
(现在分词作状语)
引出下文
In the recent charity activities at schl, we have decided t cntribute in ur wn way.In the dnatin event, we dnated ur unused bks and divided them int different categries make it easier fr ther children t find what they need.
在捐赠活动中,我们捐赠了未使用的书籍,并将其分为不同的类别,以便其他孩子更容易找到他们需要的东西。
(make it + adj. +fr sb. t d sth.对某人来说做某事是……的;what they need为what引导的宾语从句,作find的宾语)
明确主题、
为下文铺垫
Our schl has held an activity with the aim f helping us prperly arrange the ten-minute break between classes.
我们学校举办了一项活动,目的是帮助我们合理安排课间十分钟的休息时间。
(短语with the aim f 引出学校举办活动的目的)
表明写作意图、
引出下文
Since yu are interested in the safety activities that my schl held, I'm excited t share tw f them with yu.
由于您对我们学校举办的安全活动感兴趣,我很高兴与您分享其中的两项活动。
(Since引导的原因状语从句)
引出主题、
强调校园环境的影响
There is n dubt that a beautiful schl can create a clean envirnment,which can enhance ur learning experience and prmte ur envirnmental awareness.
毫无疑问,一所美丽的学校可以创造一个干净的环境,这可以增强我们的学习体验,提高我们的环保意识。
(There is n dubt that...及which引导的定语从句)
点明主题、
为后文铺垫
Last week, ur schl rganized a reading activity named “Happy Reading Day” which helped us realize the imprtance f reading.
上周,我们学校组织了一场名为“快乐阅读日”的阅读活动,帮助我们意识到阅读的重要性。
(realize the imprtance f...意识到……的重要性)
明确主题、
为后文铺垫
There is n denying that campus life, with its rich array f activities and vibrant atmsphere, plays a pivtal rle in shaping ur characters and bradening ur hrizns.
不可否认,校园生活以其丰富的活动和充满活力的氛围,在塑造我们的性格和开阔我们的视野方面发挥着关键作用。
(There is n denying that...不可否认;with its rich array f activities and vibrant atmsphere介词短语)
引入主题、
情感共鸣、
预设基调
Jin us in celebrating ur schl days, filled with learning, fun, and friends, making ur teenage years truly special.
让我们一同庆祝我们的学校时光,充满了学习、乐趣和朋友,让我们的青春岁月变得真正特别。
(jin sb. in ding sth.加入某人做某事)
功能
例句
设定主题、
概述学校特点、吸引读者兴趣
My schl is the best ne in the city. It has many buildings, such as the library, the dining hall and sme teaching buildings. Als, it has the best teachers and the mst talented students. The mst imprtant thing is that we have fun after-schl activities.
我的学校是城里最好的。它有许多建筑,如图书馆、餐厅和一些教学楼。此外,它拥有最好的老师和最有才华的学生。最重要的是我们有趣的课外活动。
(形容词最高级best;表语从句)
补充说明艺术节的意义
The art festival includes tw sectins: dancing and singing,prviding pprtunities fr students t shw their talents.The perfrmances are judged by members f art and music clubs.
艺术节包括舞蹈和歌唱两个部分,为学生提供展示才华的机会。表演由艺术和音乐俱乐部的成员评判。
(现在分词prviding作状语)
阐述参与活动的收获
By managing practice time and cperating with team members, I als develped valuable
cmmunicatin skills and bsted cnfidence, which will undubtedly benefit me in the future.
通过管理练习时间和与团队成员合作,我还培养了宝贵的沟通技巧,增强了信心,这无疑将使我在未来受益。
( members作方式状语;which引导定语从句)
引入主题、
说明安排
The schl bus will pick us up at the schl gate and set ff fr the twn at 8:30. As planned, we are t enjy ur lunch with the lcal peple there, which gives us a gd chance t shw gd table manners. Fr example, we are nt suppsed t eat first when we have lunch with ld peple. After lunch, we are heading fr the pearl museum, where we can enjy beautiful and creative things made f pearls.
校车将在学校门口接我们,并于8:30出发前往城镇。按照计划,我们将与当地人一起享用午餐,这给了我们一个很好的机会来表现良好的餐桌礼仪。例如,当我们和老人一起吃午饭时,我们不应该先吃。午餐后,我们将前往珍珠博物馆,在那里我们可以欣赏到美丽而富有创意的珍珠制品。
(which引导非限制定语从句;when引导时间状语从句;where引导非限制定语从句)
承上启下、
支撑论点
Since my time in junir schl,I have been interested in English and have dne quite well in it.I am cnfident in my spken English,as I have taken part in many English debates and presentatins. I believe I will be a qualified English hst.
自从我上初中以来,我一直对英语感兴趣,并且做得很好。我对自己的英语口语很有信心,因为我参加了许多英语辩论和演讲。我相信我会成为一名合格的英语主持人。
1.I am cnfident in my spken English,as I have taken part in many English debates and presentatins. (原因状语从句)
2.I believe I will be a qualified English hst.(宾语从句)
总结活动意义、
体现自我提升
In cnclusin, the sprts meeting was ne f the highlights f my schl life. I'm lking frward t participating in mre activities in the future, which will ffer new pprtunities fr learning and persnal develpment.
自从我上初中以来,我一直对英语感兴趣,并且做得很好。我对自己的英语口语很有信心,因为我参加了许多英语辩论和演讲。这些经历大大提高了我有效沟通和与观众互动的能力。我相信我会成为一名合格的英语主持人。
(which引导定语从句)
承上启下、
深化主题
Yu can experience all kinds f traditinal Chinese culture in the activity. Sme peple wuld recite the ancient petry, which can help yu t learn mre abut Chinese culture and histry. There will be sme activities abut ancient Hanfu. Besides, yu can taste a lt f delicius traditinal Chinese fd. It's a gd chance t increase yur understanding and lve f Chinese culture.
您可以在活动中体验各种中国传统文化。有些人会背诵古诗,这可以帮助你更多地了解中国文化和历史。将会有一些关于古代汉服的活动。此外,你还可以品尝到许多美味的中国传统食物。这是一个增进你对中国文化的理解和热爱的好机会。
(定语从句;It作形式主语)
功能
例句
表达感受、
强调生活意义
In summary, the Schl Reading Mnth was a memrable experience that deepened ur understanding f China's rich culture. It truly left an unfrgettable impressin n us.
总的来说,学校阅读月给我们带来了成就感。通过这种有意义的体验,我们能够欣赏文学经典,自由表达自己。
(that引导定语从句)
总结陈述、
强调课程的影响和帮助
The prgrams ffered by ur schl have increased my passin fr learning and helped me make great prgress in study.
我们学校提供的课程增加了我的学习热情,帮助我在学习上取得了很大进步。
( increase ne's passin fr... 增加某人对……的热情;make great prgress in 取得了巨大的进步)
总结全文、
升华主题、
强调核心观点
This experience taught me that with a willing heart, anyne can make a psitive cntributin t sciety thrugh scial practice activities.
这段经历告诉我,只要有一颗善意的心,任何人都可以通过社会实践活动为社会做出积极贡献。
(that引导宾语从句)
总结全文、
点明主旨
This activity has taught me the imprtance f stepping ut f my cmfrt zne and trying new things.
这项活动教会了我走出舒适区尝试新事物的重要性。
(step ut f ne’s cmfrt zne走出某人的舒适圈)
表达期望、
强化主题
In my pinin, the study trip is very helpful fr us. I hpe ur schl can ffer mre study trips. We can have mre chances t experience these kinds f activities and learn mre knwledge that can't be learned in class.
在我看来,这次游学对我们很有帮助。我希望我们学校能提供更多的游学机会。我们可以有更多的机会体验这些活动,学习更多课堂上无法学到的知识。
(定语从句)
功能
例句
点明主题、
引出下文
When it cmes t learning a new skill, several skills flash int my mind. Fr me, I learned t create a pster last week,which was a unique experience fr me.
(When it cmes t... 说到……;定语从句)
吸引读者注意、引出主题
There are many different kinds f curses in ur schl. Amng them, I am particularly interested in the Chinese curse.
我们学校有许多不同种类的课程。其中,我对语文课特别感兴趣。
(be interested in... 对……感兴趣;particularly尤其,特别)
吸引注意力、
引出下文
Frm the mment I stepped int the junir high schl campus, I was deeply fascinated by the clrful and enriching academic life here. Every day, we sail in the cean f knwledge, explring the unknwn realms.
步入初中校园的那一刻起,我便被这里丰富多彩的学习生活深深吸引。每一天,我们都在知识的海洋中遨游,探索着未知的领域。
(Frm the mment I stepped int the junir high schl campus时间状语从句;be fascinated by被动语态;clrful and enriching并列形容词短语;explring the unknwn realms现在分词作伴随状语)
明确主题、
吸引读者
Studying hard is crucial fr ur future, because knwledge is the key t unlcking numerus drs.
努力学习对我们的未来至关重要,因为知识是打开无数扇门的钥匙。
(crucial至关重要的; the key t... ……是……的关键;because 引导原因状语从句)
引入主题、
明确观点
As students, it is imprtant t master gd learning methds that are suitable fr us.
作为学生,掌握适合我们的良好学习方法很重要。
(master gd learning methds 掌握好的学习方法;be suitable fr sb.适合某人)
功能
例句
承上启下
In this way, yu can nt nly practice yur listening but als feel the beauty f Chinese. Then, yu are suppsed t read sme famus Chinese stries such as Jurney t the West and Water Margin.
这样,你不仅可以练习听力,还可以感受到汉语的美。然后,你应该读一些著名的中国故事,如《西游记》和《水浒传》。
(In this way, yu can nt nly practice yur listening but als feel the beauty f Chinese.并列句
be suppsed t应该;被期望)
承上启下、
强调英语
重要性
English is the mst widely used language in the wrld, s learning English is very imprtant.
英语是世界上使用最广泛的语言,所以学习英语非常重要。
(用被动语态强调英语被广泛使用;动名词作主语)
提出建议
Here are my suggestins.(倒装句)If yu can practice with yur written Chinese, yu will certainly imprve the level f Chinese. (if引导的条件状语从句)
以下是我的建议。如果你能练习你的书面中文,你一定会提高中文的水平。
承上启下
Remember,“Use it r lse it. ” Even if yu learn smething well, yu will frget it unless yu use it ften.
记住,“用进废退。”即使你学得很好,除非你经常使用它,否则你也会忘记它。
(Even if表示即使,引导让步状语从句;unless除非)
承上启下、
描述克服的困难
With the help f a dictinary, I successfully translated the difficult sentence int English, vercame the difficulty, and gained a deeper understanding f this curse.
在字典的帮助下,我成功地把那个难句子翻译成了英语,我克服了困难,对这门课有了更深入的了解。
(With the help f 借助于)
功能
例句
承上启下、深化主题
Learning is a lifelng jurney because every day brings yu smething new. Everything that yu learn becmes part f yu and changes yu, s learn wisely and learn well.
学习是一个终生的旅程,因为每一天都会给你带来新的东西。你学到的一切都会成为你的一部分,改变你,所以要明智地学习,好好学。
(because引导原因状语从句;that引导定语从句,修饰先行词Everything)
总结全文、
强调观点
I believe we will develp int well-runded individuals by cmpleting creative hmewrk.
我相信通过完成创造性的作业,我们会发展成为全面发展的人。
(well-runded individuals全面发展的人)
总结观点、 喜欢项目
的原因
Nw I really enjy English class. I want t learn new wrds and mre grammar s that I cant have a better understanding f English mvies.
现在我真的很喜欢英语课。我想学习新单词和更多的语法,这样我就能更好地理解英语电影了。
(s that引导目的状语从句)
强调重要性、必要性
In cnclusin, we shuld cherish every day at schl, study hard, and lay a slid fundatin fr the future.
总之,我们应该珍惜在学校的每一天,努力学习,为未来打下坚实的基础。
(in cnclusin引出结论,强调了珍惜时间和努力学习的重要性。)
表达团队合作重要性
Thrugh this experience, I have deeply realized the imprtance f teamwrk.
通过这次经历,我深刻地认识到了团队合作的重要性。
(这句话简洁明了地表达了团队合作的重要性,使用了“deeply realized”这样的高级词汇,提升了句子的表达水平。)
功能
例句
强调计划的重要性和目的性、引出下文
T ensure that I can make full use f my time, I have devised a detailed study plan.
为了确保我能够充分利用时间,我已经制定了一个详细的学习计划。
(用t ensure that引出目的,强调了制定计划的重要性和目的性,make full use f和devised a detailed等表达增加了句子的丰富性。)
设定背景、
引出下文
With the arrival f the new semester, I believe it's time t plan my extracurricular activities.
随着新学期的到来,我认为现在是时候规划一下我的课外活动了。
(以with the arrival f作为背景引入,营造了时间上的紧迫感)
明确目的、
引出下文
In rder t better manage my time and resurces, I intend t implement a new schedule in the cming mnths.
为了更好地管理我的时间和资源,我打算在接下来的几个月里实施一个新的时间表。
(用in rder t引导的目的状语说明目的,强调了时间管理和资源配置的重要性,intend t implement展示了计划的具体性和决心。)
引入主题、
明确作者态度和行动方向
Cnsidering the upcming exams, I feel it necessary t reassess and adjust my revisin strategies.
考虑到即将到来的考试,我觉得有必要重新评估并调整我的复习策略。
(由现在分词Cnsidering引导的状语,引入即将到来的考试,用feel it necessary t表达采取行动的必要性,整体上显得逻辑清晰且有说服力。)
引入主题、
阐述目的
T enhance my learning efficiency, I have decided t adpt a new apprach t studying, which will invlve daily time management and regular self-assessment.
为了提高我的学习效率,我决定采用一种新的学习方法,这将涉及每天的时间管理和定期的自我评估。
[指出了目标(提高学习效率)和计划(采用新的学习方法),并通过which will invlve进一步解释了计划的具体内容。]
句式:which will invlve daily time management and regular self-assessment (一个非限制性定语从句,修饰前面的a new apprach)
功能
例句
强调学习效率的重要性
T enhance my learning efficiency, I plan t spend half an hur each mrning previewing the upcming lessns.
为了提高我的学习效率,我打算每天早晨花半小时预习新课内容。
(不定式短语作目的状语t enhance my learning efficiency;强调了提高学习效率的重要性。)
承上启下、
描述制定计划
Next, I will create a detailed revisin plan fr each subject, ensuring that all key tpics are cvered.
接下来,我将为每个主题创建一个详细的修订计划,确保涵盖所有关键主题。
(create a detailed revisin plan和ensuring that all key tpics are cvered展示了计划的具体性和全面性,体现了作者对学习的认真态度和考虑;现在分词短语作结果状语ensuring that all key tpics are cvered)
具体描述、
为下文铺垫
T maintain a healthy lifestyle, I als intend t engage in physical exercise at least twice a week, such as running r swimming.
为了保持健康的生活方式,我还打算每周至少进行两次体育锻炼,如跑步或游泳。
(不定式短语作目的状语t maintain a healthy lifestyle引出目的,强调了保持健康生活方式的重要性。engage in physical exercise at least twice a week和such as running r swimming等表达具体且生动,展示了计划的多样性和实用性。)
承上启下
Additinally, I will utilize my weekends t participate in extracurricular activities, such as jining a reading club r vlunteering, in rder t braden my hrizns and develp scial skills.
此外,我将利用周末的时间来参加一些课外活动,如阅读俱乐部或志愿服务,以拓宽我的视野并培养社交技能。
(用utilize my weekends和participate in extracurricular activities等展示了计划的灵活性和多样性。braden my hrizns and develp scial skills强调了参加课外活动的意义和价值。)
句式:不定式短语作目的状语in rder t braden my hrizns and develp scial skills
亮点词汇:utilize(利用),extracurricular(课外的),braden(拓宽),hrizns(视野)。
总结、提升
Finally, I will regularly assess my prgress and adjust my plan as needed t ensure cntinuus imprvement.
最后,我会定期评估我的学习进度,并根据需要调整我的计划,以确保我能够持续进步。
(用regularly assess my prgress和adjust my plan as needed等表达展示了计划的动态性和灵活性,体现了作者对自我提升和持续进步的追求。)
句式:副词作时间状语regularly
亮点词汇:assess评估,cntinuus imprvement持续改进
功能
例句
明确主旨、
引出下文
The main purpse is t increase students’ interest in sprts and encurage them t take exercise
actively.
主要目的是提高学生对体育的兴趣,鼓励他们积极锻炼。
(increase ne's interest in...增加某人在……的兴趣)
明确态度、
引出主题
Therefre, I will put mre effrts int achieving my gals and make myself becme better during the vacatin.
因此,我会更加努力地实现我的目标,让自己在假期里变得更好。
( put effrts int ding sth. =make every effrt t d sth.努力做某事)
引用谚语、
深化主题
Chances favr the minds that are prepared.
机会总是青睐有准备的人。
引用谚语、
深化主题
There ges a famus saying, "By failing t prepare, yu are preparing t fail."
有一句名言说,没有准备就是在准备失败。
总结全文、
强调活动重要性和意义
We wuld be hnred if we culd jin in this activity. It wuld be a great pprtunity fr us t wrk
tgether and leave a psitive impact n ur schl.
如果我们能参加这次活动,我们将不胜荣幸。这将是一个很好的机会,让我们共同努力,为我们的学校留下积极的影响。
(leave an impact n...对……产生影响)
功能
例句
介绍基本信息、
引出下文
I am a middle schl student named Li Hua wh lves reading and traveling. My dream is t becme a writer and recrd the clrful wrld thrugh wrds.
我是一个热爱阅读和旅行的中学生,名叫李华。我的梦想是成为一名作家,用文字记录下世界的多彩。
( wh lves reading and traveling.定语从句)
引入主题、
设定背景
My English teacher, Mr. Wang, nt nly taught me the charm f language but als guided me t discver the pwer within myself.
我的英语老师,王老师,不仅教会了我语言的魅力,还引导我发现自我潜能的力量。
高分句型: nt als... 不但……而且……
亮点词汇:charm描述语言的魅力
guided过去式动词体现了时间的延续性和影响的深远。
引入主题、
吸引读者兴趣
Tm is a persn wh has had a great influence n me. When I need him, he is always by my side, helping me, encuraging me, and I have learned a lt frm him.
汤姆是一个对我影响很大的人。当我需要他时,他总是在我身边,帮助我,鼓励我,我从他身上学到了很多。
(have/has a great influence n sb.对某人有很大影响;be by ne's side来表示陪在某人身边;learn a lt frm来表示从……中学到很多)
引入主题、
强调人物影响
My mther/father is the mst influential persn in my life, always guiding me with her/his wisdm and kindness.
我的母亲/父亲是我生命中最有影响力的人,总是用她/他的智慧和善良来指导我。
(influential有影响力的)
引入主题、
描述兴趣和爱好
I always express my keen interest in explring new cultures and languages, which is why I lve traveling and studying freign languages.
我总是表现出对探索新文化和语言的浓厚兴趣,这就是为什么我热爱旅行和学习外语。
(express ne's keen interest in sth.表达某人对某事的浓厚兴趣)
功能
例句
引入主题、
描绘人物形象
My gd friend, Sfia, is a warm-hearted girl wh always spares n effrt t help thers need.
我的好朋友,索菲亚,是一个热心的女孩,她总是不遗余力地帮助别人需要。
(my gd friend在句中作同位语,用于解释说明Sfia的身份)
强化主题、
承上启下、
丰富人物形象
He has faced cuntless challenges in his life, but he never gives up and always maintains a psitive attitude. He was greatly inspired by his deeds.
(采用了转折并列句的结构,通过but连接了两个对比鲜明的部分,即他经历了许多困难,但他从未放弃,并且总是保持积极的态度。cuntless强调他经历过的艰难困苦,让人物形象更加立体和饱满。)
承上启下、
深化主题
As I was abut t graduate and reflect n my three-year high schl jurney, I was surprised by the tremendus changes that had taken place within myself.
当我即将毕业并反思我三年的高中之旅时,我对自己内心发生的巨大变化感到惊讶。
(状语从句描述主句动作发生的背景;reflect n表示反思、回顾;tremendus表示巨大的、惊人的)
展示个人成长、
引出下文
I used t be very shy abut speaking in public, but ver time I have becme mre cnfident abut expressing myself in frnt f thers.
我过去在公共场合讲话时非常害羞,但随着时间的推移,我在面对他人时表达自己变得更加自信。
(used t d sth.过去常常做某事;be cnfident abut ding sth.做某事有信心)
描绘人物形象、
进一步展开论点
My brther can explain the prblem clearly, making it easier fr thers t understand.
我哥哥能清楚地解释这个问题,让别人更容易理解。
(用现在分词 making it easier...作结果状语,描写我哥哥人物性格)
功能
例句
总结全文、
强调主题
Wang Ta is a gd persn wh is willing t d gd deeds t bring warmth and happiness t thse arund him.
王涛是一个好人,他愿意做好事给周围的人带来温暖和快乐。
(wh引导的定语从句)
总结观点、
强调主题
We understand that ur differences make us unique and we respect each ther's interests.
我们明白,我们的差异使我们独一无二,我们尊重彼此的兴趣。
(that引导的宾语从句)
表达感恩、
总结经历
Reflecting n the jurney, I am grateful fr the lessns learned and the persn wh has shaped me int wh I am tday.”
回顾这段旅程,我感激所学到的每一课,以及塑造了今天的我的人。
(Reflecting n the jurney是一个现在分词短语作状语,表示在回顾旅程的同时进行的动作。
亮点词汇:shaped v. 塑造,形象地描述了某人对说话者性格或生活的影响。)
总结全文、
提升主题
As I lk ahead t the future, I carry with me the wisdm and curage bestwed upn me by thse wh have influenced my path.
当我展望未来时,我将携带着那些影响过我人生道路的人赋予我的智慧和勇气。
(as引导的时间状语从句,描述未来的展望。亮点词汇:bestwed upn意为赋予。)
深化主题、
总结全文
It was the girl that set a gd example fr us and I think we all shuld learn t be a helpful
persn like her.
这个女孩为我们树立了一个好榜样,我认为我们都应该学会像她一样做一个乐于助人的人。
(It 为强调句;set a gd example fr sb. 为某人树立一个好榜样)
功能
例句
表明主题
I’m hnred t have the pprtunity t intrduce a famus cultural event t yu—— Dragn Bat Race.
我很荣幸有机会向你介绍一个著名的文化活动——龙舟比赛。
(have the pprtunity t d sth. 有机会去做某事)
引出主题、
强调重要性
Respecting elders and lving the yung, which is ne f the cre values f Chinese culture, is deeply rted in the hearts f the Chinese peple.
尊老爱幼,作为中国文化核心价值观之一,深深植根于中国人民的心中。
(which引导的定语从句;deeply rted in the hearts f深深植根于……的心中)
表明主题、
吸引读者
Beijing Opera is the mst representative f all Chinese traditinal dramatic art frms and stands ut as the mst significant Chinese pera frm.
京剧是中国所有传统戏剧艺术形式中最具代表性的,也是中国最重要的戏曲形式。
(stands ut是动词短语,表示脱颖而出或显得特别;as the mst significant Chinese pera frm则作为方式状语,进一步强调了京剧的重要性。)
总领全文、
奠定基调
As is knwn t all, Chinese culture, which has a lng histry f mre than 5, 000 years, is ne f the mst prfund cultures.
众所周知,中国文化有着5000多年的悠久历史,是最深厚的文化之一。
(which引导的非限制性定语从句;As is knwn t all 人所共知;众所周知)
总领全文、
介绍主题
Chinese knt is made f a single rpe r thread.It has becme ppular nt nly in China but als all ver the wrld.
中国的打结是由一根绳子或一根线制成的。它不仅在中国,而且在世界各地都很流行起来。
(is made f被动语态;nt als连接两个介词短语)
功能
例句
承上启下、
介绍时间
The Duble Ninth Festival is celebrated n the ninth day f the ninth lunar mnth.
重阳节在农历九月九日庆祝。
(被动语态)
承上启下、
描述原因
I lve the Duble Ninth Festival because it's a chance fr my family t get clse t nature and have a big dinner tgether.
我喜欢重阳节,因为这是我的家人亲近大自然、一起吃丰盛的晚餐。
(原因状语从句)
过渡连接、
描述节日信息
The Dragn Bat festivals is ne f the traditinal Chinese festivals, which has a histry f mre than 2000 years.
端午节是中国传统的端午节之一,已有2000多年的历史。
(定语从句)
承上启下、
描述节日安排
S we can have a shrt jurney t relax urselves.
所以我们可以进行一次短途旅行来放松自己。
(动词不定式作定语)
总结归纳、
强调重要性
In a wrd, fllwing these table manners can make yu have a better experience when having dinner with Chinese families.
总之,遵循这些餐桌的方式可以让你在与中国家庭共进晚餐时有更好的体验。
(动名词作主语)
功能
例句
表达友好、
发出邀请
I hpe yu can cme t China ne day and try delicius Chinese fd with chpsticks!
我希望有一天你能来中国,用筷子尝尝美味的中国菜!
(省略that的宾语从句)
总结全文、
强调主题
We shuld spread it t every part f the wrld s that mre peple can enjy the charm f Chinese traditinal culture.
我们应该把它传播到世界各地,让更多的人享受中国传统文化的魅力。
(s that 引导目的状语从句)
总结升华、
增强号召力
Mre imprtantly, it's a gd idea t recmmend Chinese culture t peple arund the wrld, which is a pwerful way t help China pass dwn its culture.
更重要的是,向世界各地的人们推荐中国文化是一个好主意,这是帮助中国传承文化的有力方式。
(It is+形容词+t d sth.的结构,which引导非限制性定语从句,表示这是帮助中国传承其文化的一种有利方式。)
总结全文、
升华主题
In shrt, it is ur respnsibility t make Chinese culture knwn all ver the wrld.
总之,让中国文化走向世界是我们的责任。
It is ne's respnsibility t d sth.做某事是某人的责任
总结全文、
表达情感
As the mst valuable Chinese element in my heart, Spring Festival is a festival f jy and happiness, which reminds me t value peple arund me.
作为我心中最珍贵的中国元素,春节是一个充满欢乐和幸福的节日,它提醒我要珍惜身边的人。
(非限制性定语从句)
功能
例句
引入主题、
设定基调
The Yangtze River is the lngest river in Asia and it's als the third lngest river in the wrld.
长江是亚洲最长的河流,也是世界第三长河。
(形容词最高级的应用)
表达情感、
升华主题
As the mst valuable Chinese element in my heart, Spring Festival is a festival f jy and happiness, which reminds me t value peple arund me.
作为我心中最珍贵的中国元素,春节是一个充满欢乐和幸福的节日,它提醒我要珍惜身边的人。
(非限制性定语从句)
引出主题、
激发读者兴趣
I like the teddy bear s much because it's dressed in my favrite clr. It was ne f my best friends in my childhd.
我非常喜欢泰迪熊,因为它穿着我最喜欢的颜色。那是我童年时最好的朋友之一。
(because引导原因状语从句;ne f+the+最高级+名词复数“最……的之一”)
升华主题、
表达责任感
It's ur duty t d ur best t prtect and build such a beautiful and extrardinary place.
我们有责任尽最大努力保护和建设这样一个美丽而非凡的地方。
(It's ne's duty t d sth.这是……的责任去做某事)
功能
例句
展开论述、
举例说明
We shuld plant mre trees n bth sides f the river because it can stay in gd cnditin that way.
我们应该在河的两边种更多的树,因为这样可以保持良好的状态。
(because引导的原因状语从句)
承上启下
Surrunded by muntains and rivers, the twn is blessed with lush greenery and fresh air.
这座城镇被山川环绕,绿树成荫,空气清新。
(be blessed with...被赋予……)
展开论述、
描述发明人
It's believed that papermaking was invented by a man named Cai Lun in105 AD in China.
人们认为造纸术是公元105年中国一位名叫蔡伦的人发明的。
(it作形式主语)
展开论述、
描述材料
Cai Lun's paper was made frm trees and ther carse fibers, making it available t the pr and much easier t carry.
蔡伦的纸是由树木和其他粗纤维制成的,这使得穷人可以买到,也更容易携带。
(现在分词作伴随状语)
展开论述、
具体细节
He has brught a rbt that knws different cuntries’ custms and can wrk as a tur guide t intrduce sme places f interest.
他带来了一个了解不同国家风俗并能作为导游介绍一些名胜古迹的机器人。
(定语从句)
功能
例句
提出号召性、
呼吁参与
Let's wrk tgether and prtect ur beautiful“mther river"!
让我们一起努力,保护我们美丽的“母爱河”吧!
(祈使句)
提出建议、
强调重要性
We shuld try t prtect it as it is very imprtant fr China.
我们应该努力保护它,因为它对中国非常重要。
(as引导的原因状语从句)
总结全文、
强调主题、
提出号召性
We shuld spread it t every part f the wrld s that mre peple can enjy the charm f Chinese traditinal culture.
(s that 引导目的状语从句)
强调主题、
情感升华
This set f chess is my favrite thing frm childhd which I still have.
这套国际象棋是我从小最喜欢的东西,至今我还保留着。
(which引导的定语从句)
总结全文、
抒发感情
They nt nly help me remember different beautiful places clearly, but als make me think f my happy memries.
它们不仅帮助我清楚地记住了不同的美丽地方,还让我想起了我的快乐回忆。
(nt als结构)
功能
例句
引入主题、
为下文铺垫
I wuld like t recmmend yu a cuple f measures that can be taken t avid the recurrence f similar events.
我想向您推荐一些可以采取的措施,以避免类似事件再次发生。
(that引导的定语从句,动词不定式用作目的状语)
引入主题、
提供建议
T maintain gd health, we need a balanced diet that includes fruits, vegetables, and prtein.
为了保持健康,我们需要一个均衡的饮食,包括水果、蔬菜和蛋白质。
(T maintain gd health作为目的状语放在句首;that引导的定语从句)
强调主题、
引出下文
Eating the right kinds f fd prvides us with essential nutrients.
吃正确种类的食物为我们提供了必需的营养。
(动名词作主语)
引入主题、
列举例子
I am delighted t share with yu my secret t staying healthy, which includes a balanced diet, enugh sleep and regular exercise.
我很高兴与大家分享我保持健康的秘密,包括均衡的饮食、充足的睡眠和有规律的锻炼。
(which 引导定语从句)
强调主题、
支持论点
Exercise is an essential part f a healthy lifestyle. It is beneficial t ur health.
锻炼是健康生活方式的重要组成部分。它对我们的健康有益的。
(be beneficial t...对……有益)
功能
例句
提供具体建议
When we're sad, we can cmmunicate hnestly with ur parents, teachers and friends.
当我们难过的时候,我们可以诚实地与父母、老师和朋友沟通。
(when引导的时间状语从句)
提供具体建议
Last but nt least, remember t put n mre clthes t help yu keep warm when the weather becmes cld.
最后但同样重要的是,当天气变冷时,记得多穿点衣服来保暖。
(when引导的时间状语从句)
提供具体建议
Fr instance, nt nly shuld we study hard, but als we shuld spend less time n the cellphnes.
例如,我们不仅要努力学习,而且要少花时间在手机上。
(倒装句)
承上启下、
为下文铺垫
Many peple may wnder why running a marathn is s ppular.
很多人可能会想知道为什么跑马拉松如此受欢迎。
(宾语从句)
描述原因
Last but nt least, yu'd better nt stay up late because getting enugh sleep can help yu stay energetic.
最后但同样重要的是,你最好不要熬夜,因为充足的睡眠可以帮助你保持精力充沛。
(because引导原因状语从句)
提出建议
Therefre, when yu see peple riding e-bikes int the elevatr, it is necessary fr yu t warn them abut the ptential cnsequences.
因此,当你看到人们骑着电动自行车进入电梯时,有必要提醒他们潜在的后果。
(it is+adj.+t d句型)
功能
例句
总结全文、
强调重要性
I believe every ne f us can have healthy eating habits if we fllw the rules abve.
我相信,如果我们遵守上面的规则,我们每个人都能有健康的饮食习惯。
(省略that的宾语从句;if引导的条件状语从句)
总结全文、
强调安全重要性
Ensuring safety is f great imprtance in all aspects f life. It is crucial t take effective measures t prevent accidents.
确保安全在生活的各个方面都非常重要。采取有效措施防止事故发生至关重要。
(take measures t d sth.采取措施做某事)
总结全文、
强调身心健康重要性
By taking care f ur physical and mental health, we can enjy a better quality f life and achieve ur full ptential.
通过照顾我们的身心健康,我们可以享受更好的生活质量,充分发挥我们的潜力。
( taking care f照顾;enjy a better quality f life享受更好的生活质量;ptential潜力)
表达目标和追求
If I get the chance, I will try my best t finish a marathn myself.
如果我有机会,我会尽力自己完成一场马拉松。
(if引导的条件状语从句)
总结全文、
强调保持健康重要性
Take care f yurself and yu will have a better future!
照顾好你自己,你就会有一个更美好的未来!
(祈使句)
功能
例句
引出下文、
强调优秀品质的重要性
T cultivate ne's virtue is t lay a slid fundatin fr success.
培养个人品德是为成功打下坚实基础。
(不定式作主语)
引出主题、
强调自我提升的必要性
It is thrugh persistent self-imprvement that ne can achieve greatness.
正是通过不断地自我提升,一个人才能实现伟大。
(强调句型it ;persistent持续的;坚持不懈的;self-imprvement自我提升)
概述良好习惯对个人成长的重要性
Gd habits are the stepping stnes t persnal excellence.
良好的习惯是通往个人卓越的垫脚石。
(名词短语作表语;把良好的习惯比喻成垫脚石;stepping stnes 垫脚石;persnal excellence个人卓越)
明确主题、
引出建议
It's necessary fr teenagers t develp in an all-rund way. Here are sme suggestins n hw t be a better student.
青少年有必要全面发展。这里有一些关于如何成为一个更好的学生的建议。
(it's necessary fr sb t d sth.对某人来说做某事是必要的;in an all-rund way全面地;全方位地)
强调勤俭节约的重要性
As the saying ges,“Waste nt, want nt.” It reminds us f the imprtance f being thrifty in
ur daily life.
俗话说,“俭以防匮。”它提醒我们在日常生活中节俭的重要性。
(使用谚语Waste nt, want nt.俭以防匮;thrifty节约的)
功能
例句
说明设定目标的好处、
承上启下
In additin, setting clear gals enables individuals t measure their prgress and maintain
mtivatin.
此外,设定明确的目标使个人能够衡量自己的进步并保持动力。
(动名词短语作主语;不定式短语作宾语补足语;亮点词汇:clear gals;mtivated)
强调感恩重要性
We shuld value the quality f gratefulness because it helps us fster strnger relatinshipswith thers.
我们应该重视感激的品质,因为它有助于我们培养与他人的更牢固的关系。
(because引导的原因状语从句;fster strnger relatinships with thers与他人建立更牢固的关系)
呼吁行动、
鼓励读者实践准则
Therefre, by cnsistently applying these principles in ur daily lives we can becme betterversins f urselves.
因此,通过在日常生活中持续应用这些原则,我们可以成为更好的自己。
(亮点词汇:cnsistently坚持地;持续的;applying应用)
总结全文、
强调孝顺和敬老
All in all, filial piety and respecting the elderly are nt nly traditinal virtues, but als essential qualities fr a harmnius sciety. Let's cherish and practice them in ur daily life.
总的来说,孝顺和敬老不仅是传统美德,也是和谐社会不可或缺的品质。让我们在日常生活中珍惜和实践它们。
(nt als不但……而且……;essential qualities必备素质;harmnius和谐的)
总结全文、
升华主题
In shrt, by making small changes in ur daily life, we can make significant prgress and becme the best versin f urselves.
简而言之,通过在日常生活中做出微小的改变,我们可以取得重大进步,成为最好的自己。
(make significant prgress取得很大进步)
功能
作用
引入话题、
引用名言
“N man is an island.” This famus saying tells us the fact that teamwrk
is imprtant t ur success.
“没有人是一座孤岛。”这句名言告诉我们团队合作对我们的成功很重要。
(that引导同位语从句,解释说明前面的the fact)
引入话题、
明确观点
What I want t stress is that students need t get n well with classmates.
我想强调的是,学生们需要和同学们好好相处。
(stress作动词,意为强调)
引入话题、
说明问题
In fact, team activities aren't always easy. They can be stressful if peple dn't knw
hw t wrk tgether well.
事实上,团队活动并不总是容易的。如果人们不知道如何好好相处,他们可能会很有压力。
(In fact 事实上;wrk tgether well配合得好)
引入话题、
引用名言
“Put yurself in thers’ shes” is a famus saying that encurages peple t think frm ther peple's perspectives.
“设身处地为他人着想”是一句名言,鼓励人们从他人的角度思考。
(使用名言Put yurself in thers’ shes;perspective角度)
引出主题、
强调倾听和同理心重要性
Despite the ccasinal misunderstandings that inevitably arise in interpersnal cmmunicatin, the essence f building strng relatinships lies in effective listening and empathy."
尽管在人际交往中不可避免地会出现偶尔的误解,但建立牢固关系的本质在于有效地倾听和同理心。
(介词短语引导的让步状语从句,嵌套了一个定语从句“that inevitably arise in interpersnal
cmmunicatin)
功能
例句
承上启下、
导入事例
One day when I was in the eighth grade, my English teacher asked the class t make an English presentatin abut rbts.
有一天,在我上八年级的时候,我的英语老师要求学生做一个关于机器人的英语演示。
(when引导的时间状语从句)
说明互相帮助的方法
Even thugh we had different jbs t d, we helped each ther a lt by ffering valuable infrmatin and pssible methds.
尽管我们有不同的工作要做,但我们通过提供有价值的信息和可能的方法互相帮助了很多。
(even thugh引导的让步状语从句)
承上启下、
举例说明
I remember nce we had a big argument because I wanted t g t a party with my
friends, but my parents thught it was t late and dangerus.
我记得有一次我们大吵了一架,因为我想和朋友们一起去参加一个派对,但我的父母认为这已经太晚了,也太危险了。
(省略引导词that的宾语从句和because引导的原因状语从句)
提出建议
Yu can make it clear t yur sister that he shuldn't play the pian while yu're studying.
你可以告诉你妹妹,他不应该在你学习的时候弹钢琴。
(make it clear t sb. that...使某人明白…)
承上启下、
数字举例
Meanwhile, 35% preferred wrking independently because they pay mre attentin t independence and cncentratin.
与此同时,35%的人更喜欢独立工作,因为他们更注重独立和专注。
(because引导的原因状语从句)
功能
例句
总结全文、
表明交流的重要性
There is n dubt that cmmunicatin can help us knw mre abut ur teammates.
毫无疑问,交流可以帮助我们更多地了解我们的队友。
(同位语从句)
总结全文、
强调重要性
All in all, teamwrk can nt nly strengthen ur scial skills, but als develp ur cmmunicatin skills.
总而言之,团队合作不仅可以增强我们的社交能力,还可以培养我们的沟通能力。
(nt als)
总结全文、
升华主题
Frm this experience, I realize that the real friendship between classmates is that whenever
yu are in difficulty, they are always ready t help.
从这次经历中,我意识到同学之间真正的友谊是,每当你遇到困难,他们随时准备帮助。
(宾语从句)
总结全文、
表示决心
Frm then n, I made up my mind t study even harder than befre, and tried my best
t help my classmates with their studies, r helped them ut when they were in truble.
从那时起,我决定比以前更努力地学习,并尽了我最大的努力帮助我的同学完成学习,或者在他们遇到麻烦时帮助他们完成学习。
(when引导的时间状语从句)
总结全文、
强化主旨
In general, while wrking alne teaches us hw t be independent, wrking as part f a
team still plays an imprtant rle in achieving grwth and success.
一般来说,独自工作教会我们如何独立,而团队合作在实现成长和成功中仍然发挥着重要作用。
(while引导的让步状语从句)
Class Recrd
Name: Zhang Jun
Questins
Yes
N
Did yu listen t the teacher carefully?
√
Did yu answer questins actively?
√
Did yu ask any questins?
√
Did yu wrk well in yur grup?
√
Did yu take ntes?
√
As teenagers, taking care f urselves is very imprtant and necessary.
Can yu take gd care f yurself?
相关学案
这是一份专题04 构词法-2025年中考英语一轮复习知识清单,文件包含专题04构词法-2025年中考英语一轮复习知识清单原卷版docx、专题04构词法-2025年中考英语一轮复习知识清单解析版docx等2份学案配套教学资源,其中学案共45页, 欢迎下载使用。
这是一份第15讲 句型转换(讲义)-2024年中考英语一轮复习讲义(全国通用),文件包含第15讲句型转换讲义-2024年中考英语一轮复习讲练测全国通用原卷版docx、第15讲句型转换讲义-2024年中考英语一轮复习讲练测全国通用解析版docx等2份学案配套教学资源,其中学案共30页, 欢迎下载使用。
这是一份第06讲 阅读还原(讲义)-2024年中考英语一轮复习讲义(全国通用),文件包含第06讲阅读还原讲义-2024年中考英语一轮复习讲练测全国通用原卷版docx、第06讲阅读还原讲义-2024年中考英语一轮复习讲练测全国通用解析版docx等2份学案配套教学资源,其中学案共58页, 欢迎下载使用。
相关学案 更多
- 1.电子资料成功下载后不支持退换,如发现资料有内容错误问题请联系客服,如若属实,我们会补偿您的损失
- 2.压缩包下载后请先用软件解压,再使用对应软件打开;软件版本较低时请及时更新
- 3.资料下载成功后可在60天以内免费重复下载
免费领取教师福利

