所属成套资源:教版高中物理(选择性必修一)同步讲与练 (2份,原卷版+解析版)
物理第四章 光4 实验:用双缝干涉测量光的波长当堂检测题
展开 这是一份物理第四章 光4 实验:用双缝干涉测量光的波长当堂检测题,文件包含人教版高中物理选择性必修一同步讲与练44实验用双缝干涉测量光的波长原卷版doc、人教版高中物理选择性必修一同步讲与练44实验用双缝干涉测量光的波长解析版doc等2份试卷配套教学资源,其中试卷共21页, 欢迎下载使用。
02
知识梳理
(一)课前研读课本,梳理基础知识
一、实验思路
1.实验原理:光源发出的光经滤光片(装在单缝前)成为单色光,把单缝照亮。单缝相当于一个线光源,它又把双缝照亮。来自双缝的光在双缝右边的空间发生干涉。遮光筒的一端装有毛玻璃屏,可以在这个屏上观察到干涉条纹,并由λ=eq \f(d,l)Δx计算出光的波长。透镜的作用是使射向单缝的光更集中。
2.物理量的测量(双缝间的距离d已知)
(1)l的测量:双缝到屏的距离l可以用刻度尺测出。
(2)Δx的测量:相邻两条亮条纹间的距离Δx需用测量头测出。测量头由分划板、目镜、手轮等构成。
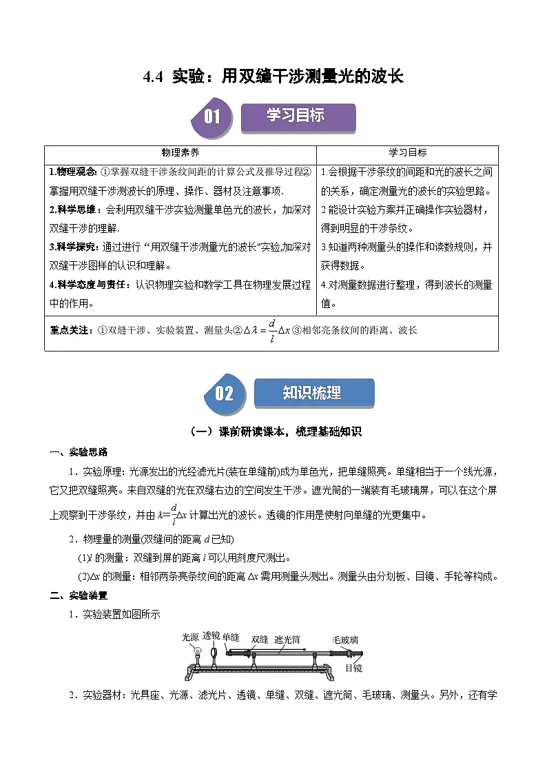
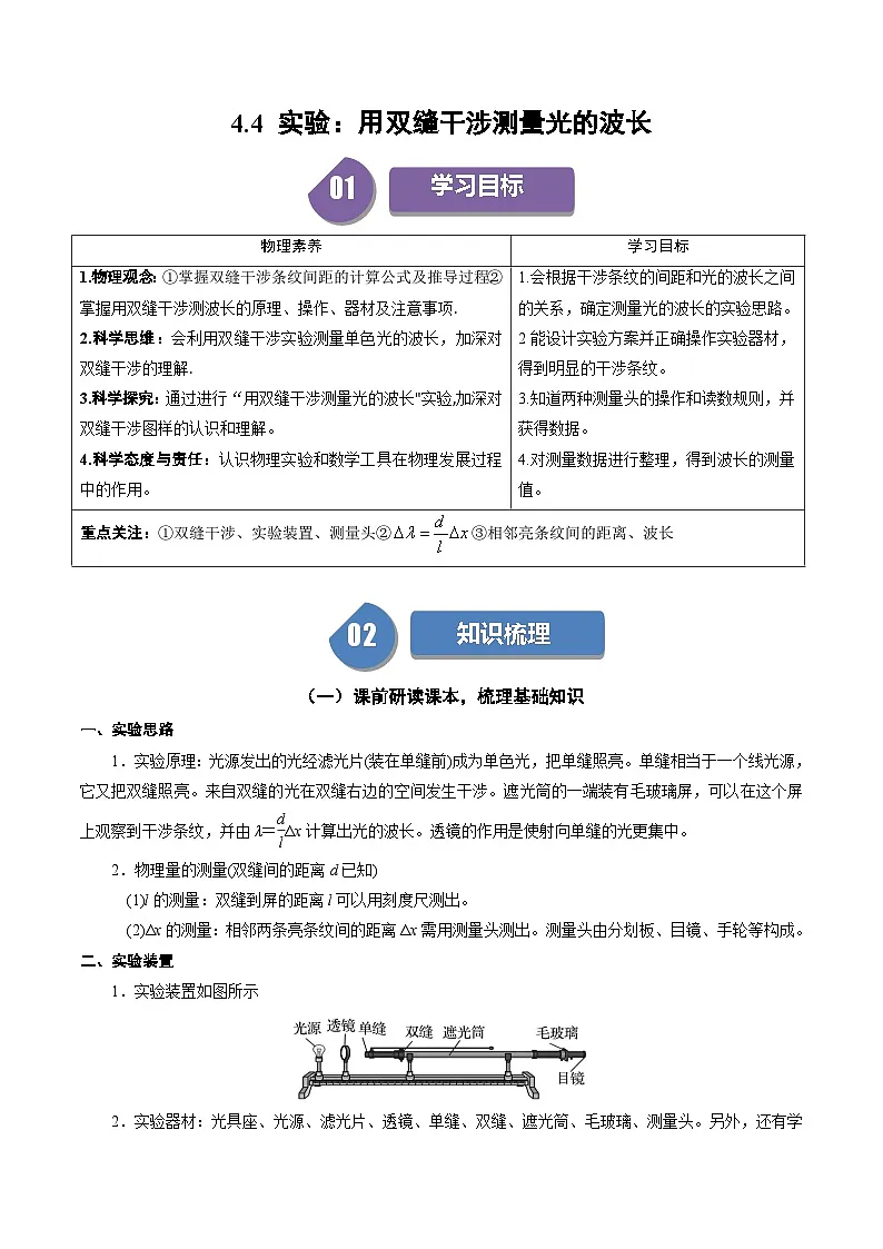
二、实验装置
1.实验装置如图所示
2.实验器材:光具座、光源、滤光片、透镜、单缝、双缝、遮光筒、毛玻璃、测量头。另外,还有学生电源、导线、刻度尺等。
三、进行实验
1.将光源、透镜、遮光筒、毛玻璃依次安放在光具座上。
2.接好光源,打开开关,使灯丝正常发光。
3.调节各器件的高度,使光源灯丝发出的光能沿遮光筒的轴线到达光屏。
4.安装双缝和单缝,中心大致位于遮光筒的轴线上,使双缝与单缝的缝平行,两者间距5~10cm,这时可观察白光的双缝干涉条纹。
5.在单缝和光源间放上滤光片,观察单色光的干涉条纹。
6.测量双缝到屏的距离l和相邻两条亮条纹间的距离Δx。
7.分别改变滤光片的颜色和双缝的距离,观察干涉条纹的变化,并求出相应的波长。
四、数据分析
1.安装测量头,调节至可清晰观察到干涉条纹。如图所示。
2.使分划板中心刻线对齐某条亮条纹的中心,记下手轮上的读数a1,将该条纹记为第1条亮条纹;转动手轮,使分划板中心刻线移动至另一亮条纹的中心,记下此时手轮上的读数a2,将该条纹记为第n条亮条纹,则相邻两亮条纹间距Δx=eq \f(|a2-a1|,n-1)。
3.用刻度尺测量双缝到屏间的距离l(d是已知的)。
4.重复测量、计算,求出波长的平均值。
五、误差分析
1.误差来源:由于光波的波长很小,双缝到光屏的距离l和条纹间距Δx的测量是否准确对波长的测量影响很大,是本实验误差的主要来源。
2.减少误差的方法
(1)l的测量:使用毫米刻度尺测量,可多测几次求平均值。
(2)Δx的测量:使用测量头测量,测出n条亮条纹间的距离a,则Δx=eq \f(a,n-1),同样可以多测几次求平均值,进一步减小实验误差。
六、注意事项
1.双缝干涉仪是比较精密的仪器,应轻拿轻放,不要随便拆解遮光筒、测量头等元件。
2.滤光片、单缝、双缝、目镜等如有灰尘,应用擦镜纸轻轻擦去。
3.安装时,注意调节光源、滤光片、单缝、双缝的中心均在遮光筒的中心轴线上,并使单缝、双缝平行且与遮光筒的中心轴线垂直,间距大约5~10cm。
4.常见问题的成因:照在像屏上的光很弱主要是由于灯丝与单缝、双缝、遮光筒不共轴线所致;干涉条纹不清晰的主要原因一般是单缝与双缝不平行。
5.测量头在使用时应使中心刻线对应着亮(暗)条纹的中心。
6.光源灯丝最好为线状灯丝,并与单缝平行靠近。
七、拓展学习
用光传感器可以更方便地演示双缝干涉现象。
图 4.4-5 是实验装置图(实验在暗室中进行)。光源在铁架台的最上端,中间是刻有双缝的挡板,下面是光传感器。这个实验的光路是自上而下的。
图中带有白色狭长矩形的小盒是光传感器,沿矩形的长边分布着许多光敏单元。传感器各个光敏单元得到的光照信息经计算机处理后,在显示器上显示出来。
根据显示器上干涉图像的条纹间距,可以算出光的波长。
与图4.4-4的方法相比,这种方法除了同样可以测量条纹间距外,它还可以方便、形象地展示亮条纹的分布,并能测出传感器上各点的光照强度。
03
题型精讲
【题型一】实验:用双缝干涉测量光的波长
【典型例题1】(2024·浙江温州·三模)(1)在“用双缝干涉测量光的波长”的实验中,图1中的a、b、c三个位置对应的器材为_______________________;
A.a是滤光片、b是单缝、c是双缝
B.a是单缝、b是双缝、c是滤光片
C.a是双缝、b是单缝、c是滤光片
(2)可以从测量头内看到的图像是_______________________;
A.B.C.
【答案】(1)C (2)B
【详解】(1)图1中的a、b、c三个位置对应的器材分别为双缝、单缝和滤光片.
故选C。
(2)通过旋转测量头应该能使干涉图样里面的亮条纹与分划板竖线对齐,且十字中心线应该在视野的正中央。
故选B。
【典型例题2】(23-24高二下·重庆沙坪坝·期末)物理兴趣小组的同学们用双缝干涉测量光的波长,实验装置如图甲所示。
(1)图甲中,双缝是_______________________(填“A”或“B”);
(2)当分划板的中心刻线对准某亮条纹中心时,手轮示数如图乙所示,其读数为_______________________mm;
(3)若双缝的间距为d,屏与双缝间的距离为l,分划板在图中两处位置时,手轮的读数分别为,则单色光的波长_______________________。
【答案】(1)B (2)7.870 (3)
【详解】(1)图甲中,按照实验器材安装顺序,单缝是A,双缝是B;
(2)手轮读数为7.5mm+37.0×0.01mm=7.870mm
(3)条纹间距为
根据
可得
【对点训练1】(23-24高二下·浙江·期中)(1)在“用双缝干涉测光的波长”实验中,一同学通过测量头的目镜观察单色光的干涉图样时,发现里面的亮条纹与分划板竖线未对齐,如图乙所示,若要使两者对齐,该同学应如何调节__________。
A.仅左右转动透镜 B.仅旋转单缝
C.仅旋转双缝D.仅旋转测量头
(2)实验中,用测量头得到某次条纹读数为,则此测量数据是选用了测量头_______________________(选填“丙”或“丁”)测量得到的。
(3)为了使测得单色光的条纹间距增大,在其他条件不变情况下,以下做法合适的是__________。
A.增大单缝与双缝间距B.增大双缝与毛玻璃屏间距
C.增大两双缝间距离D.增强光源亮度
【答案】(1)D (2)丁 (3)B
【详解】(1)若要使两者对齐,该同学应调节测量头。
故选D。
(2)螺旋测微器读数可以精确到0.01mm,用测量头得到某次条纹读数为x=1.310mm,则此读数,应该是使用的螺旋测微器。故选丁。
(3)依据双缝干涉条纹间距
可知,要使增大,可以增大l,减小d,也可以增大,与单缝和双缝间距及光的强度无关。
故选B。
【题型二】创新实验:用双缝干涉测量光的波长
【典型例题2】(2024·山东潍坊·三模)1834年,洛埃利用平面镜同样得到了杨氏双缝干涉的结果(称洛埃镜实验)。应用洛埃镜测量单色光波长的原理如下:
如图所示,是单缝S通过平面镜成的像,如果S被视为双缝干涉中的一个缝,相当于另一个缝。单色光从单缝S射出,一部分入射到平面镜后反射到光屏上,另一部分直接投射到屏上,在屏上两光束交叠区域里出现干涉条纹。
请回答下列问题:
(1)以下哪些操作能够增大光屏上相邻两条亮纹之间的距离___________;
A.将平面镜稍向上移动一些
B.将平面镜稍向下移动一些
C.将光屏稍向右移动一些
D.将光源由红色光改为绿色光
(2)若光源S到平面镜的垂直距离和到光屏的垂直距离分别为h和D,光屏上形成的相邻两条亮纹(或暗纹)间距离为,单色光的波长_______________________;
(3)实验表明,光从光疏介质射向光密介质,会在界面发生反射,当入射角接近90°时,反射光与入射光相比,相位有π的变化,称为“半波损失”。已知h远小于D,如果把光屏向左平移到非常接近平面镜处,屏上最下方两束光相遇会相互_______________________(选填“加强”或“减弱”)。
【答案】(1)AC (2) (3)减弱
【详解】(1)由双缝干涉条纹间距公式有
若要增大条纹间距,可以增大D,即将光屏向右移动;减小d,即将平面镜稍向上移动一些;或者换用波长更大的单色光,如将光源由绿色改为红色。
故选AC。
(2)由题意结合条纹间距公式有
整理有
(3)如果把光屏移动到和平面镜非常接近,即相当于两者接触,在入射角接近90°时,反射光与入射光相比,相位有π的变化,即“半波损失”,故直接射到光屏上的光和经平面镜反射的光相位差为π,光程差为半波长,所以两束光相遇会减弱。
【基础强化】
1.(23-24高二下·广东潮州·期末)如图所示,某同学对以下实验装置进行调节并观察实验现象。
(1)如图所示,a、b、c、d四个图是不同的双缝干涉或单缝衍射图样。
分析各图样的特点可以得到:c、d是光的图样_______________________(选填“双缝干涉”或“单缝衍射”),若采用的实验装置相同,则形成a图样的光的波长_______________________(选填“大于”“小于”或“等于”)b图样的光的波长。
(2)若实验前已获知的数据有:双缝间的间距为d,双缝到屏的距离为l,经测量,n条亮条纹间的距离为a,写出计算该光波长大小的表达式_______________________。
【答案】(1) 单缝衍射 大于 (2)
【详解】(1)[1]双缝干涉条纹特点是等间距、等宽度、等亮度;衍射条纹特点是中间宽两边窄、中间亮、两边暗,且不等间距。根据此特点知c、d图样是光的单缝衍射图样;
[2]根据双缝干涉条纹间距公式可知,若采用的实验装置相同,则相邻亮(暗)条纹之间的间距越大,则光的波长就越长,所以由图可知形成a图样的光的波大于b图样的光的波长;
(2)根据双缝干涉条纹间距公式,可得
故改波的波长表达式为
2.(2024·山东聊城·三模)在实验室用双缝干涉测光的波长,实验装置如图所示。
(1)双缝、光屏、单缝,依次是图中的_______________________(填图中的字母)。
(2)①图是实验得到的红光双缝干涉图样照片,②图为测量中观察到分划板中心线与①图中亮条纹P中心对齐时的情形,然后转动测量头手轮,当分划板中心线与亮条纹Q中心对齐时,目镜中观察到的图应为③图中的_______________________。
(3)已知单缝与光屏的间距,双缝与光屏的间距,双缝间距d,图①中分划板中心线与亮条纹P中心对齐时手轮读数为,与亮条纹Q中心对齐时手轮读数为(),则实验测得该光的波长的表达式为_______________________
【答案】(1)DFC (2)A (3)
【详解】(1)实验装置中的双缝是D、光屏是F、单缝是C,可知,双缝、光屏、单缝,依次是图中的DFC。
(2)转动测量头手轮,目镜中观察到的条纹宽度不变,即与②图中亮条纹宽度相同,且分划板中心线与亮条纹Q中心对齐时,根据图像可知,第二语第三个图像中的分划板中心线没有与亮条纹Q中心对齐,而第四个图像的条纹宽度明显增大,只有第一个图像符合要求。
故选A。
(3)P、Q条纹中心之间有三条亮条纹,则相邻条纹间距为
根据
解得
3.(23-24高二下·山西太原·期末)某实验小组用双缝干涉实验测量光的波长。
(1)关于本实验下列选项正确的是___________;
A.单缝和双缝必须平行放置
B.干涉条纹与双缝垂直
C.图甲中P处放置双缝
D.图甲中M处放置滤光片,N处放置双缝
E.干涉条纹的疏密程度与单缝宽度有关
(2)将测量头分划板中心刻线与某亮条纹的中心对齐,将该亮条纹定为第1条亮条纹。手轮上的示数为3.730mm,转动测量头,分划板中心刻线与第6条亮条纹中心对齐时,手轮上的示数如图乙所示,读数为mm。已知双缝间距,双缝到光屏的距离,则光的波长λ=_______________________nm;
(3)以下操作,可使条纹间距变大的是___________。
A.将滤光片由红色换成蓝色B.增大单缝与双缝的距离
C.增大双缝与光屏的距离D.换一个间距更大的双缝
【答案】(1)AC (2) 10.330/10.329/10.331)660/659.9/660.1) (3)C
【详解】(1)A.单缝和双缝必须平行放置,故A正确;
B.干涉条纹与双缝平行,故B错误;
CD.本实验应先得到单色光,再得到相干光,所以图甲中M处放置滤光片,N处放置单缝,P处放置双缝,故C正确,D错误;
E.由公式为双缝到光屏的距离,为双缝间距,所以干涉条纹的疏密程度与单缝宽度无关,故E错误。
故选AC。
(2)[1]螺旋测微器的精确度为0.01mm,通过格数的估读到0.001mm,则读数为0mm+33.0×0.01mm=10.330mm.
[2]由题有条纹间距为
由公式
得
(3)根据双缝干涉的间距公式
A.红色换成蓝色,波长变短,则条纹间距变小;故A错误;
B.增大单缝到双缝的距离,不能改变间距,故条纹间距不变;故B错误;
C.增大双缝到光屏的l,则条纹间距变大;故C正确;
D.换一个间距较大的双缝,即增大,故条纹间距变小;故D错误。
故选C。
【素养提升】
4.(23-24高二下·新疆克孜勒苏·期末)在“用双缝干涉测量光的波长”的实验中,用图甲所示装置测量某种单色光的波长。
(1)M、N、P三个光学元件依次为_________。
A.滤光片、单缝、双缝 B.单缝、滤光片、双缝
C.单缝、双缝、滤光片D.滤光片、双缝、单缝
(2)若想增加从目镜中观察到的条纹个数,该同学可以_________。
A.将单缝向双缝靠近B.将毛玻璃屏向靠近双缝的方向移动
C.将毛玻璃屏向远离双缝的方向移动D.使用间距稍大些的双缝
(3)光屏上出现的明暗相间条纹如图所示,光屏上P、P1、P2处是亮条纹,Q1、Q2处是暗条纹,P到S1、S2的距离相等。某同学突发奇想,如果在遮光筒内装满水,其他条件不变,则光屏上________。
A.P处可能出现暗条纹B.不再出现明暗相间的条纹
C.明暗相间的条纹间距变窄D.原P1处的第一级亮条纹向P点靠近
(4)当测量头中的分划板中心刻线对齐某条纹的中心时,手轮上的示数如图乙所示,该读数为_______________________mm。
【答案】(1)A (2)BD (3)CD (4)//
【详解】(1)双缝干涉实验是让单色光通过双缝在光屏上形成干涉图样,所以让白炽灯光通过滤光片形成单色光,再经过单缝形成相干光,再通过双缝形成干涉条纹。故M、N、P三个光学元件依次为滤光片、单缝、双缝。
故选A。
(2)A.根据双缝干涉条纹间距公式
将单缝向双缝靠近,条纹间距不变,对从目镜中观察到的条纹个数无关,故A错误;
B.根据双缝干涉条纹间距公式
将毛玻璃屏向靠近双缝的方向移动,减小,条纹间距减小,从目镜中观察到的条纹个数增加,故B正确;
C.根据双缝干涉条纹间距公式
将毛玻璃屏向远离双缝的方向移动,增大,条纹间距增大,从目镜中观察到的条纹个数减少,故C错误;
D.根据双缝干涉条纹间距公式
使用间距稍大些的双缝,增大,条纹间距减小,从目镜中观察到的条纹个数增加,故D正确。
故选BD。
(3)A.由于P点到两双缝的距离相等,所以P点依然是光的干涉加强点,不可能出现暗条纹,故A错误;
B.当遮光筒内装满水后,光依然可以发生干涉,在光屏上依然会出现明暗相间的条纹,故B错误;
CD.光从空气射入水中波长会变短,根据双缝干涉条纹间距公式
所以干涉条纹间距会变窄,原P1处的第一级亮条纹向P点靠近,故CD正确。
故选CD。
(4)由图乙可知,读数为
【能力培优】
5.(23-24高二下·北京·期中)现用如图甲所示双缝干涉实验装置来测量光的波长。
(1)在组装仪器时单缝和双缝应该相互_______________________放置(选填“垂直”或“平行”);
(2)已知测量头主尺的最小刻度是毫米,副尺上有50分度。某同学调整手轮使测量头的分划板中心刻线与某亮纹中心对齐,并将该亮纹定为第1条亮纹,此时测量头上游标卡尺的读数为;接着同方向转动手轮,使分划板中心刻线与第6条亮纹中心对齐,此时测量头上游标卡尺的示数如图乙所示,则读数为_______________________mm,已知双缝间距,测得双缝到毛玻璃屏的距离,所测光的波长_______________________nm;(保留3位有效数字)
(3)该实验并未直接测量相邻亮条纹间的距离,而是先测量个条纹的间距再求出,这样做的理由是______________________________________________。
(4)埃镜实验的基本装置如图所示,S为单色光源。S发出的光直接照在光屏上,同时发出的光还通过平面镜反射在光屏上。从平面镜反射的光相当于S在平面镜中的虚像发出的,这样就形成了两个一样的相干光源。设光源S到平面镜的距离和到光屏的距离分别为和,光的波长为。写出相邻两条亮纹(或暗纹)间距离的表达式_______________________。
【答案】(1)平行 (2) 15.02 693 (3)利用累积法求平均值的方法减小偶然误差
(4)
【详解】(1)在组装仪器时单缝和双缝应该相互平行放置。
(2)[1]50分度游标卡尺的精确值为,由图乙可知读数为
[2]相邻亮条纹间距为
根据
可得所测光的波长为
(3)该实验并未直接测量相邻亮条纹间的距离,而是先测量个条纹的间距再求出,这样做的理由是:利用累积法求平均值的方法减小偶然误差。
(4)从S发出的光经过平面镜反射后射到屏上的光,相当于从S关于平面镜的像点发出的光射到屏上,也就相当于一个间距为2a的双缝,则在光屏上形成的相邻两条亮纹(或暗纹)间距离为物理素养
学习目标
1.物理观念:①掌握双缝干涉条纹间距的计算公式及推导过程.②掌握用双缝干涉测波长的原理、操作、器材及注意事项.
2.科学思维:会利用双缝干涉实验测量单色光的波长,加深对双缝干涉的理解.
3.科学探究:通过进行“用双缝干涉测量光的波长"实验,加深对
双缝干涉图样的认识和理解。
4.科学态度与责任:认识物理实验和数学工具在物理发展过程中的作用。
1.会根据干涉条纹的间距和光的波长之间的关系,确定测量光的波长的实验思路。
2能设计实验方案并正确操作实验器材,得到明显的干涉条纹。
3.知道两种测量头的操作和读数规则,并获得数据。
4.对测量数据进行整理,得到波长的测量值。
重点关注:①双缝干涉、实验装置、测量头②③相邻亮条纹间的距离、波长
相关试卷
这是一份物理第四章 光4 实验:用双缝干涉测量光的波长当堂检测题,文件包含人教版高中物理选择性必修一同步讲与练44实验用双缝干涉测量光的波长原卷版doc、人教版高中物理选择性必修一同步讲与练44实验用双缝干涉测量光的波长解析版doc等2份试卷配套教学资源,其中试卷共21页, 欢迎下载使用。
这是一份高中物理人教版 (2019)选择性必修 第一册4 实验:用双缝干涉测量光的波长精品一课一练,共18页。试卷主要包含了能适当创新等内容,欢迎下载使用。
这是一份高中物理人教版 (2019)选择性必修 第一册第四章 光4 实验:用双缝干涉测量光的波长当堂检测题,共6页。试卷主要包含了基础巩固,拓展提升等内容,欢迎下载使用。
相关试卷 更多
- 1.电子资料成功下载后不支持退换,如发现资料有内容错误问题请联系客服,如若属实,我们会补偿您的损失
- 2.压缩包下载后请先用软件解压,再使用对应软件打开;软件版本较低时请及时更新
- 3.资料下载成功后可在60天以内免费重复下载
免费领取教师福利 













.png)





