资料中包含下列文件,点击文件名可预览资料内容
还剩5页未读,
继续阅读
所属成套资源:【单元复习】人教版 2019 高中生物高一下学期知识清单+单元复习课件+单元测试+期中期末复习考点专
成套系列资料,整套一键下载
人教版高中生物必修二第1章《遗传因子的发现》(单元测试)(原卷+解析)
展开
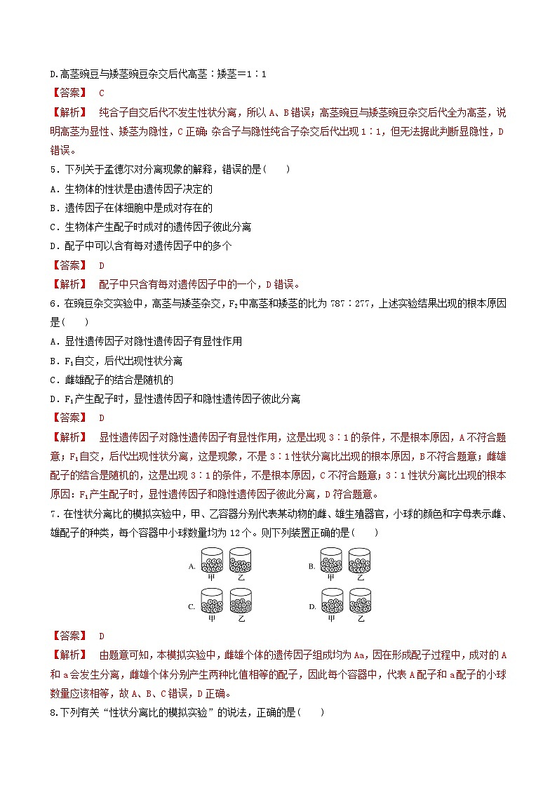
这是一份人教版高中生物必修二第1章《遗传因子的发现》(单元测试)(原卷+解析),文件包含人教版高中生物必修二第1章《遗传因子的发现》单元测试原卷版docx、人教版高中生物必修二第1章《遗传因子的发现》单元测试解析版docx等2份试卷配套教学资源,其中试卷共21页, 欢迎下载使用。
相关资料
更多

