山东省淄博市周村区(五四制)2024-2025学年七年级上期末生物试卷(解析版)
展开
这是一份山东省淄博市周村区(五四制)2024-2025学年七年级上期末生物试卷(解析版),共24页。试卷主要包含了选择题,非选择题等内容,欢迎下载使用。
一、选择题(每小题2分,共40分)
1. “十月胎恩重,三生报答轻”。人体出生前生殖发育过程的顺序是( )
A. 怀孕、受精、分娩B. 受精、怀孕、分娩
C. 受精、分娩、怀孕D. 分娩、受精、怀孕
【答案】B
【分析】精子与卵细胞融合为受精卵的过程叫做受精;生殖细胞包括睾丸产生的精子和卵巢产生的卵细胞,含精子的精液通过阴道进入子宫,在输卵管内与卵细胞相遇,卵细胞与精子结合形成受精卵,受精卵沿着输卵管向子宫移动,同时进行细胞分裂形成胚胎。胚泡缓慢地移动到子宫中,最终植入子宫内膜,这是怀孕;胚泡发育,其中的细胞开始分化成各种组织,由组织再形成各种器官、系统.逐渐发育成胚胎。胚胎进一步发育成胎儿,胎儿在母体的子宫内发育成熟,最后分娩产出新生儿。
【详解】人体生殖发育的过程是:首先是精子进入阴道,缓缓通过子宫,在输卵管内与卵细胞相遇,精子与卵细胞结合形成受精卵。受精卵不断进行分裂,逐渐发育成胚泡;胚泡缓慢地移动到子宫中,最终植入子宫内膜,这是怀孕;胚泡发育,其中的细胞开始分化成各种组织,由组织再形成各种器官、系统。逐渐发育成胚胎。胚胎进一步发育成胎儿,胎儿在母体的子宫内发育成熟,最后分娩产出新生儿。所以正确的顺序是受精、怀孕、分娩,B正确,ACD错误。
故选B。
2. 食物中的维生素C能维持人体正常新陈代谢,增强抵抗力,它主要存在于什么食物中( )
A. 新鲜的蔬菜和水果B. 大米
C. 牛奶D. 动物肝脏
【答案】A
【分析】食物中含有六大类营养物质:蛋白质、糖类、脂肪、维生素、水和无机盐,但并不是所有的食物都含有六类营养物质。一般一种食物都有其主要的营养成分,如米饭主要提供糖类;蔬菜、水果中含维生素C丰富,也含部分无机盐;紫菜、海带等含碘丰富;油脂类食物中不含糖类和蛋白质。
【详解】A.维生素C广泛存在于新鲜的蔬菜和水果中,如柑橘类水果、草莓、辣椒和西兰花等,A正确。
B.大米主要提供碳水化合物,它是能量的来源,但不含有显著的维生素C。经过加工的大米维生素C的含量更少,B错误。
C.牛奶提供丰富的钙、维生素D和蛋白质,但其维生素C含量非常有限,不能被视为维生素C的重要来源,C错误。
D.动物肝脏富含维生素A、维生素B群、铁等营养素,但其维生素C含量较低,无法作为维生素C的主要来源,D错误。
故选A。
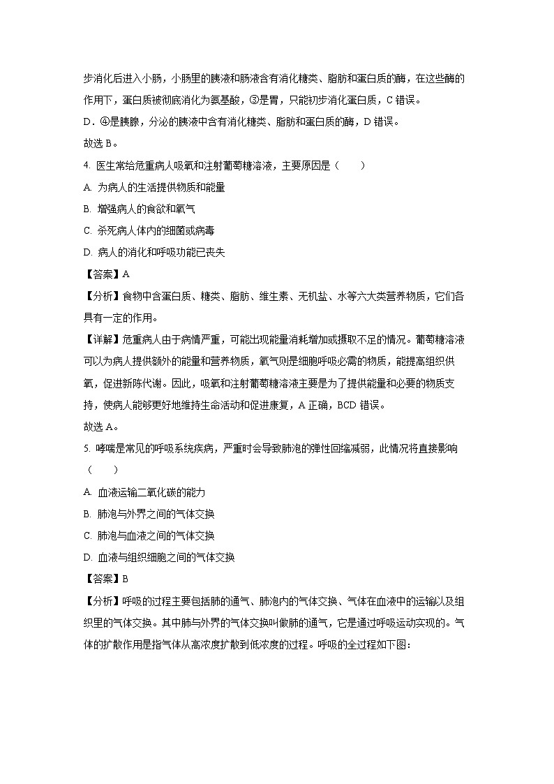
3. 下图是人体消化系统部分器官示意图,下列相关叙述正确是( )
A. 图中①是肝脏,其分泌的胆汁能分解脂肪
B. ②暂时储存胆汁,若发炎会导致脂肪的消化受阻
C. ③是蛋白质彻底消化的场所
D. ④分泌的胰液不含消化酶
【答案】B
【分析】图示为人体消化系统部分器官示意图,其中①是肝脏、②是胆囊、③是胃、④是胰腺。
【详解】A.①肝脏分泌的胆汁中没有消化酶,但它能使脂肪变成微小的颗粒,从而增加脂肪酶与脂肪的接触面积,起到促进脂肪分解的作用,A错误。
B.②是胆囊,胆囊的作用是暂时储存胆汁,如果胆囊发炎,会导致胆汁的储存和排出异常,进而引起脂肪的消化受阻,B正确。
C.蛋白质的消化是从胃开始的,当食物中的蛋白质进入胃以后,在胃液的作用下进行初步消化后进入小肠,小肠里的胰液和肠液含有消化糖类、脂肪和蛋白质的酶,在这些酶的作用下,蛋白质被彻底消化为氨基酸,③是胃,只能初步消化蛋白质,C错误。
D.④是胰腺,分泌的胰液中含有消化糖类、脂肪和蛋白质的酶,D错误。
故选B。
4. 医生常给危重病人吸氧和注射葡萄糖溶液,主要原因是( )
A. 为病人的生活提供物质和能量
B. 增强病人的食欲和氧气
C. 杀死病人体内的细菌或病毒
D. 病人的消化和呼吸功能已丧失
【答案】A
【分析】食物中含蛋白质、糖类、脂肪、维生素、无机盐、水等六大类营养物质,它们各具有一定的作用。
【详解】危重病人由于病情严重,可能出现能量消耗增加或摄取不足的情况。葡萄糖溶液可以为病人提供额外的能量和营养物质,氧气则是细胞呼吸必需的物质,能提高组织供氧,促进新陈代谢。因此,吸氧和注射葡萄糖溶液主要是为了提供能量和必要的物质支持,使病人能够更好地维持生命活动和促进康复,A正确,BCD错误。
故选A。
5. 哮喘是常见的呼吸系统疾病,严重时会导致肺泡的弹性回缩减弱,此情况将直接影响( )
A. 血液运输二氧化碳的能力
B. 肺泡与外界之间的气体交换
C. 肺泡与血液之间的气体交换
D. 血液与组织细胞之间的气体交换
【答案】B
【分析】呼吸的过程主要包括肺的通气、肺泡内的气体交换、气体在血液中的运输以及组织里的气体交换。其中肺与外界的气体交换叫做肺的通气,它是通过呼吸运动实现的。气体的扩散作用是指气体从高浓度扩散到低浓度的过程。呼吸的全过程如下图:
【详解】A.血液包括血浆和血细胞,血细胞包括红细胞、白细胞和血小板,其中的血浆和红细胞能够运输二氧化碳,哮喘不会影响血液运输二氧化碳的能力,A不符合题意。
B.呼吸运动包括吸气和呼气两个过程,肺与外界的气体交换也叫肺的通气,是通过呼吸运动实现的,哮喘导致肺泡的弹性回缩减弱会影响呼吸运动的正常进行,也影响肺与外界的气体交换,B符合题意。
C.肺泡与血液之间的气体交换是指血液流经肺泡周围的毛细血管时,氧气扩散进入血液,血液中的二氧化碳扩散进入肺泡,肺泡与血液之间的气体交换与氧气和二氧化碳的浓度有关,C不符合题意。
D.血液与组织细胞之间的气体交换是指血液流经组织细胞间的毛细血管时,氧气从血液扩散进入细胞,二氧化碳从细胞扩散进入血液,这个过程与氧气和二氧化碳的浓度有关,D不符合题意。
故选B。
6. 胸部X光检查是体检的重要项目之一。在做检查时,医生要求被检查者用力吸气后闭气不动。此时对呼吸运动相关结构变化的叙述,错误的是( )
A. 膈顶上升B. 肺扩张
C. 胸腔变大D. 肋骨向上
【答案】A
【分析】吸气时,肋骨间的肌肉收缩肋骨上升,膈肌收缩而膈的顶部下降;呼气时肋骨间的肌肉舒张肋骨下降,膈肌舒张而膈的顶部上升。
【详解】呼吸运动是指人体胸廓有节律的扩大和缩小的运动,包括吸气过程和呼气过程,吸气时,肋间肌收缩时,肋骨向上向外运动,使胸廓的前后径和左右径都增大,同时膈肌收缩,膈顶部下降,使胸廓的上下径都增大这样胸廓的容积就增大,肺也随着扩张,肺内的气压低于外界大气压,外界空气通过呼吸道进入肺,完成吸气的过程。呼气时相反。可见吸气后闭气不动,膈肌收缩,肺扩张,膈顶下降,肋骨上升,A符合题意,BCD不符合题意。
故选A。
7. 如图所示,将等量的鸡血分别注入四支试管中,其中①、②试管中不加任何物质,③、④试管中加入抗凝剂并轻轻摇动几次。静置一段时间后,可观察到的现象是( )
A. B.
C. D.
【答案】D
【分析】血液由血浆和血细胞组成,血细胞由红细胞、白细胞、血小板组成。
【详解】AB.①、②试管中不加任何物质,静置一段时间后,血液出现凝固现象,周围淡黄色的透明液体是血清,凝结的部分为血块,因此A、B两试管应该为血清和血块,故AB错误。
CD.③、④试管中加入抗凝剂,静置一段时间后,血液出现分层现象,上层是血浆,下层是血细胞,故C错误,D正确。
故选D。
8. 镰刀型细胞贫血症是一种遗传病,患者体内的某种细胞呈镰刀状,导致其运输氧气的能力减弱,推测该细胞是( )
A. 神经细胞B. 红细胞C. 白细胞D. 肌细胞
【答案】B
【分析】血液由血浆和血细胞组成,血细胞包括红细胞、白细胞和血小板。红细胞有运输氧的功能,白细胞对机体有防御和保护作用,血小板有止血和加速凝血的作用。
【详解】A.神经细胞能接受刺激,产生冲动和传导冲动,A错误。
B.镰刀型细胞贫血症是一种遗传性血液病,其特征是红细胞呈镰刀状。红细胞的主要功能是运输氧气,镰刀状的红细胞会导致其运输氧气的能力减弱。因此,推测该细胞是红细胞,B正确。
C.白细胞对机体有防御和保护作用,C错误。
D.肌细胞有收缩和舒张的特性,D错误。
故选B。
9. 在血液成分中,含量最多、具有细胞核和体积最小的依次是( )
A. 血浆、白细胞、血小板B. 红细胞、白细胞、血小板
C 红细胞、血小板、血浆D. 血浆、红细胞、血小板
【答案】A
【分析】血液主要含有血浆和血细胞,血细胞有红细胞、白细胞和血小板。
【详解】血液的上面部分是血浆,呈淡黄色,半透明;下面的部分是血细胞,其中呈暗红色,不透明的是红细胞,红细胞与血浆之间,有很薄的一层白色物质,这是白细胞和血小板。血浆和血细胞的容积大约各占全血的一半,但血浆所占的容积较二分之一多些,血液的成分中含量最多的是血浆。
血细胞包括红细胞、白细胞和血小板,其中红细胞数量最多,成熟的红细胞无细胞核,具有运输氧和部分二氧化碳的功能;白细胞有多种,有细胞核,体积最大,数量最少,白细胞对人体起着防御和保护的功能;血小板无细胞结构,形状不规则,没有细胞核,体积最小,有止血和加速凝血的功能。因此在血液成分中,含量最多、具有细胞核和体积最小的依次是血浆、白细胞、血小板,故A符合题意,BCD不符合题意。
故选A。
10. 中医所说的“切脉”的“脉”和给病人打吊瓶时针头插入的手臂上的“青筋”分别是指( )
A. 动脉和毛细血管B. 动脉和动脉
C. 动脉和静脉D. 静脉和动脉
【答案】C
【分析】静脉血管,管壁较薄、弹性小,血流速度慢,主要是将血液从身体各部分送回到心脏;动脉血管,管壁较厚、弹性大,血流速度快,主要是将血液从心脏输送到身体各部分,大多动脉分布在身体较深的部位。
【详解】心脏收缩和舒张时引起动脉发生弹性扩张和弹性回缩,就形成了脉搏,故脉搏是指动脉的搏动,通常用桡动脉处的脉搏来感知本人的心率;日常采血、注射的都是静脉,是因为静脉在皮下分布较浅,且管腔大、血流慢、管壁薄且易止血。因此,中医所说的“切脉”的“脉”和给病人打吊瓶时针头插入的手臂上的“青筋”分别是指动脉和静脉。由此可见,ABD错误,C正确。
故选C。
11. 手腕部有动脉、静脉和毛细血管三种血管。与腕静脉相比,腕动脉的特点是( )
A. 管壁较厚B. 管壁弹性较小
C. 管腔内有瓣膜D. 管腔较大
【答案】A
【分析】血管类型和特点:①动脉,管壁较厚、弹性大,血流速度快,主要是将血液从心脏输送到身体各部分。②静脉,管壁较薄、弹性小,血流速度慢,主要是将血液从身体各部分送回到心脏。③毛细血管,管壁最薄,只由一层扁平上皮细胞构成,管的内径十分小,只允许红细胞单行通过。
【详解】由分析可知:动脉管壁较厚、管腔较小、弹性大,血流速度快,但动脉血管没有瓣膜,选项A符合题意。
故选A。
12. 如图是血管示意图,“→”代表血流方向,图示中有静脉的是( )
A. ③④B. ①④C. ②③D. ①②
【答案】B
【分析】血管分为动脉、静脉和毛细血管三种。把血液从心脏送到身体各部分去的血管叫做动脉,动脉一般分布较深;静脉是将血液从身体各部分送回心脏的血管,静脉有的分布较浅,有的分布较深;毛细血管是连通于最小的动脉与静脉之间的血管,毛细血管分布最广。
【详解】结合分析可知,判断动脉、静脉和毛细血管的依据是:从较粗的主干流向较细的分支的血管是动脉,由较细的分支汇集而成的较粗的血管是静脉,红细胞单行通过的是毛细血管。据此可知,图中的①是静脉,②是动脉,③是动脉,④是静脉,故ACD错误,B正确。
故选B。
13. 血液在心脏和血管中循环流动。在体循环和肺循环中,血液流动的共同规律是( )
A. 心房→静脉→毛细血管→动脉→心室
B. 心房→动脉→毛细血管→静脉→心室
C. 心室→静脉→毛细血管→动脉→心房
D. 心室→动脉→毛细血管→静脉→心房
【答案】D
【分析】血液循环途径包括体循环和肺循环。体循环:左心室→主动脉→全身各级动脉→全身各处毛细血管→全身各级静脉→上、下腔静脉→右心房;肺循环:右心室→肺动脉→肺部毛细血管→肺静脉→左心房。
【详解】体循环的路线是:左心室→主动脉→各级动脉→身体各部分的毛细血管网→各级静脉→上、下腔静脉→右心房;肺循环的路线是:右心室→肺动脉→肺部毛细血管→肺静脉→左心房。所以,体循环和肺循环的共同规律是心室→动脉→毛细血管网→静脉→心房,故D符合题意,ABC不符合题意。
故选D。
14. 下列结构中,既属于循环系统又属于泌尿系统的是( )
A. 肾小管B. 肾小囊C. 肾小球D. 膀胱
【答案】C
【分析】肾动脉进入肾脏,逐渐分支形成入球小动脉,入球小动脉再分支出数十条毛细血管,弯曲盘绕形成肾小球,肾小球毛细血管再汇集成出球小动脉,出球小动脉再分支成毛细血管,缠绕在肾小管外面,然后再汇集成肾静脉。
【详解】肾动脉进入肾脏,肾脏是形成尿液的器官,每个肾脏包括大约100万个结构和功能单位——肾单位。肾单位由肾小球、肾小囊和肾小管组成。肾小球是血管球,由入球小动脉分出的许多毛细血管互相缠绕而成,这些毛细血管汇集成出球小动脉。肾小囊套在肾小球的外面,下接肾小管。肾小管细长而曲折,周围缠绕着大量的毛细血管。尿液的形成包括肾小球和肾小囊内壁的过滤作用和肾小管的重吸收作用。
膀胱是储存尿液的器官;肾小管、肾小囊参与尿液的生成过程,都属于泌尿系统,不与循环系统直接联系。
故既属于泌尿系统又属于循环系统的是肾小球,C符合题意,ABD不符合题意。
故选C。
15. 太空循环水是国际空间站宇航员在太空中的日常生活饮用水,是通过水循环系统收集、过滤航天员的尿液等转化而成。在此过程中主要需要过滤出尿液中的哪些成分( )
A. 尿素和葡萄糖B. 无机盐和葡萄糖
C. 尿素和无机盐D. 尿素和蛋白质
【答案】C
【分析】代谢废物是指新陈代谢的产物,人体内的一些代谢终产物排出体外的过程叫做排泄,排尿和排汗都属于人体的排泄。
【详解】人体细胞代谢活动产生的废物,如二氧化碳、水、无机盐、尿素等,它们属于代谢终产物,它们排出体外的过程称为排泄,其途径主要有三条:呼吸系统呼出气体、泌尿系统排出尿液、皮肤排出汗液。呼吸系统呼出的气体,主要是二氧化碳和少量的水蒸气;皮肤能产生汗液,排出一部分水、无机盐和尿素;大部分的水、无机盐、尿素和尿酸等通过泌尿系统以尿的形式排出体外,是排泄的主要途径。所以尿液成分中的水被转化为饮用水过程中,去除的成分有无机盐、尿素等,故ABD错误,C正确。
故选C。
16. 血液流经下列器官后,血液中的代谢废物会减少的是( )
A. ①和②B. ②和④C. ①和③D. ②和③
【答案】C
【分析】人体排泄的三条途径,即:①水和无机盐可以通过皮肤以汗液的形式排出体外;②二氧化碳和少量的水通过呼吸系统以气体的形式排出体外;③水、无机盐和尿素等物质通过泌尿系统以尿的形式排出体外。图中①是肺,②是肝脏,③是肾脏,④是心脏。
【详解】人体内物质分解时产生的二氧化碳、尿素和多余的水等废物排出体外的过程叫做排泄。排泄的途径主要有三条:一部分水和少量的无机盐、尿素以汗液的形式由皮肤排出;二氧化碳和少量的水以气体的形式通过呼吸系统的肺排出;绝大部分水、无机盐、尿素等废物以尿的形式通过泌尿系统排出。可见与排出代谢废物有关的器官有皮肤、肾脏和肺,因此流经①和③后,血液中的代谢废物会明显减少,C符合题意,A、B、D均不符合题意。
故选C。
17. 下表是检测到的正常人某血管、肾小囊腔和输尿管内P、Q两种物质的含量(单位:克/100毫 升)。物质P、Q分别是( )
A. 尿素、葡萄糖B. 尿素、无机盐
C. 葡萄糖、氨基酸D. 葡萄糖、无机盐
【答案】A
【分析】肾小囊腔中的液体是原尿,输尿管中的液体是尿液;血浆、原尿、尿液中都会有的物质是尿素,血浆和原尿中具有葡萄糖。
【详解】根据葡萄糖在血液中的浓度为0.1%,可判断Q是葡萄糖,又根据原尿中有葡萄糖,而肾小管的重吸收作用,把全部葡萄糖吸收回血液,可知尿中不含有葡萄糖,因此Q是葡萄糖。血液、原尿、尿液中都有尿素,而且浓度在尿液中含量最高,这是由于肾小管的重吸收作用吸收了大部分的水,由此判断P是尿素。由此可见,A正确,BCD错误。
故选A。
18. 如图为人体的泌尿系统及其所连接血管的示意图,其中乙血管中的氧气含量比甲血管多,有关丙器官的生理功能及血液进出丙的路径正确的是( )
A. 形成尿素,甲→丙→乙B. 形成尿素,乙→丙→甲
C. 形成尿液,甲→丙→乙D. 形成尿液,乙→丙→甲
【答案】D
【分析】图中:甲是肾静脉、乙是肾动脉、丙是肾脏。
【详解】丙器官是肾脏,其主要生理功能是形成尿液。
已知:乙血管中的氧气含量比甲血管多,因此甲是肾静脉、乙是肾动脉。血液通过乙肾动脉进入丙肾脏,经过肾脏处理后,血液通过甲肾静脉流出。即血液进出丙的路径是乙→丙→甲。
故D符合题意,ABC不符合题意。
故选D。
19. 生活中人们会发现,大量食用红心火龙果后会引起尿液变色,这是因为火龙果中的甜菜红素进入了尿液,其排出人体时依次通过的结构是( )
①膀胱 ②输尿管 ③肾脏 ④尿道
A. ①②③④B. ③①②④
C. ③②①④D. ③④②①
【答案】C
【分析】泌尿系统包括肾脏、输尿管、膀胱和尿道等器官。肾脏的主要作用是形成尿液;输尿管的主要作用是输送尿液至膀胱;膀胱的主要作用是暂时储存尿液;尿道的主要作用是排出尿液。当膀胱内的尿液储存到一定量时,人就产生尿意,而尿道的功能是排出尿液。
【详解】人体在生命活动过程中产生的废物由血液运送到肾脏,在肾脏内形成尿液,再经输尿管、膀胱和尿道从人体排出。红心火龙果中的甜菜红素难以分解,大量食用后会引起尿液变红,其排出人体时依次通过的结构是肾脏、输尿管、膀胱、尿道,即③②①④,C正确。
故选C。
20. 如图是某健康人汗液和尿液的分泌量随外界温度变化曲线图,下列有关分析错误的是( )
A. 炎热天气,汗液是人体排出水分的主要途径
B. 人体通过排尿和排汗都能将尿素、多余的水和无机盐排出体外
C. 随外界温度升高,汗液分泌量增多,汗液蒸发时带走身体部分热量,可以调节体温
D. 随外界温度升高,尿液的分泌量减少,会导致体内尿素等废物积累过多,有害人体健康
【答案】D
【分析】出汗是人体调节体温和排出多余水分的重要方式。排汗、排尿对于人体进行正常生命活动具有重要的意义,不仅可以排出废物,而且还可以调节体内水和无机盐的平衡,维持组织细胞的生理功能。
【详解】A.炎热天气,外界温度升高时,汗液分泌量显著增加,成为排出体内水分的主要途径,这是因为汗液可以通过蒸发带走热量,有助于散热,调节体温,A正确。
B.人体通过排汗和排尿都可以排出尿素、多余的水分和无机盐,这些过程有助于维持体内的水盐平衡,B正确。
C.随着外界温度的升高,汗液分泌量增多,汗液的蒸发可以带走体内的部分热量,帮助调节体温,避免人体温度过高,C正确。
D.在高温环境下,虽然尿液分泌量减少,但是人体通过增加排汗弥补了排尿量的减少,并不会导致体内尿素等废物的有害积累,因为机体有调节机制来维持废物的排出平衡,D错误。
故选D。
二、非选择题(每空1分,共60分)
21. 国家实施“全面三孩”政策,完善人口发展战略,应对人口老龄化。因此优生优育再次成为众多家庭关注的话题。请依图回答下列问题:
(1)小乐的母亲已经怀孕了,______是这个新生命的起点。
(2)图中[①]的功能是产生_____;并能分泌______。
(3)图二为男、女的主要性器官发育趋势示意图。下列有关叙述中,正确的是_________。
A. a比b快一到两年开始发育B. a比b晚一到两年开始发育
C. a代表女性的卵巢D. b代表男性的睾丸
(4)某夫妇结婚后女方一直没有怀孕,到医院检查发现女方输卵管堵塞,后来通过“试管婴儿”技术,该夫妇有了自己的孩子。试管婴儿的“试管”相当于图一中的[ ]____。
(5)胎儿生活在图一中[ ]____内半透明的液体——羊水中。胎儿通过______从母体获得所需要的营养物质和氧。
【答案】(1)受精卵 (2)①. 卵细胞 ②. 雌性激素 (3)B
(4)②输卵管 (5)①. ③子宫 ②. 胎盘和脐带(胎盘)
【分析】图中①表示卵巢,②表示输卵管,③表示子宫,④表示子宫内膜。女孩约在9-11岁进入青春期,男孩约在11-13岁进入青春期,在发育上男孩一般比女孩晚两年,因此,图a表示睾丸的发育,b表示卵巢的发育。进入青春期之后,男孩和女孩的性器官都迅速发育,并出现了一些羞于启齿的生理现象:男孩出现遗精,女孩出现月经,遗精是指男孩在睡梦中精液自尿道排出的现象,月经是指进入青春期之后,女子每月一次的子宫内膜脱落引起的出血现象,月经期一般为4到5天。遗精和月经都是正常的生理现象,我们要正确对待。
【详解】(1)人体的产生要经历由雌雄生殖细胞结合,卵细胞和精子都不能进行细胞分裂、分化、发育等生命活动。只有精子与卵细胞结合形成受精卵时,才标志着新生命的起点。受精卵经过细胞分裂、分化,形成组织、器官、系统,进而形成人体,因此,新生命的起点是受精卵。
(2)①卵巢是女性的主要生殖器官,左右各一个,能产生卵细胞并分泌雌性激素。
(3)女孩约在9-11岁进入青春期,男孩约在11-13岁进入青春期,在发育上男孩一般比女孩晚两年,因此,图a表示睾丸的发育,b表示卵巢的发育,睾丸能产生精子。a比b慢一到两年开始发育,ACD错误,B正确。
故选B。
(4)卵细胞与精子结合的场所是输卵管。试管婴儿是指让精子和卵细胞在体外结合,因此“试管”相当于②输卵管。
(5)胎儿生活在③子宫内半透明的羊水中,通过胎盘、脐带与母体进行物质交换,胎儿从母体获得所需要的营养物质和氧气,胎儿产生的二氧化碳等废物,也是通过胎盘经母体排出体外的。
22. 如图一为人体消化系统示意图;图二代表营养物质的消化和吸收的过程,A~C为食物中的营养成分,甲、乙为人体消化系统中的器官,①~③为某种生理过程,据图回答下列问题:
(1)人体最大的消化腺是图一中的[ ]_____,其分泌的消化液对_____有促进消化(乳化)的作用。
(2)图二中,若A为蛋白质,B为多肽(中间产物),则器官甲为图一中的[ ]____;若C为氨基酸,器官乙为____,参与②过程的消化液有_________。
(3)小麦等粮食作物富含淀粉,经过消化最终变为图二中的C_____,在器官乙内经过过程③____进入循环系统。
【答案】(1)①. 1肝脏 ②. 脂肪
(2)①. 3胃 ②. 小肠 ③. 肠液、胰液
(3)①. 葡萄糖 ②. 吸收
【分析】图一中:1肝脏、2 大肠、3胃、4 小肠;图二中,若A是蛋白质,则B是多肽,C是氨基酸,D是血液,甲是胃,乙是小肠,①表示在胃中初步消化,②表示在小肠彻底消化,③表示吸收。
【详解】(1)1肝脏是人体内最大的消化腺,肝脏具有分泌胆汁、代谢功能和解毒等功能。肝脏分泌的胆汁能储藏在胆囊中,在需要消化食物的时候,胆汁经导管流入十二指肠。肝脏分泌的胆汁中没有消化酶,但它能使脂肪变成微小的颗粒,从而增加脂肪酶与脂肪的接触面积,起到促进脂肪分解的作用。
(2)蛋白质在胃中开始被消化,在胃蛋白酶的作用分解成多肽。进入小肠后,在肠液和胰液的作用下被彻底分解成氨基酸。 故A蛋白质在图一中的3胃开始消化为B多肽,然后在乙小肠被彻底分解成C氨基酸, 参与②过程的消化液有肠液和胰液。
(3)淀粉在口腔中开始被消化,在唾液淀粉酶的作用下分解成麦芽糖,然后在小肠中在肠液和胰液的作用下被彻底分解成C葡萄糖。 营养物质通过消化道壁进入血液的过程叫吸收。因此葡萄糖在乙小肠内经过③吸收进入循环系统。
23. 兴趣小组的同学们通过制作呼吸运动模型、绘图等方法学习呼吸过程。图一是呼吸运动模型图,图二是肺内气体交换示意图,图三表示一个人在不同状态下的呼吸情况曲线图。请据图回答下列问题:
第一步:同学们用小气球、塑料瓶、塑料管、橡皮膜等材料,制作出图一所示的呼吸运动模型,模拟呼吸时人体的变化。
(1)从模型可以看出,两个小气球模拟的器官是______。
(2)当轻轻地将瓶底的橡皮膜向下拉,发现瓶中的气球正在_____(填“变大”或“变小”),此时模拟的是的______过程。
第二步:通过画肺内气体交换示意图,了解气体从肺部进入血液的过程。
(3)图二中1表示_____过程,此时膈肌处于_____状态。表示氧气的是_____(填字母),血液从甲血管流向丙血管后,变为______血。
(4)图三中两幅曲线图表示一个人在平静和剧烈运动状态下的呼吸情况,其中表示剧烈运动状态下的曲线图是______(填“甲”或“乙”)。
【答案】(1)肺 (2)①. 变大 ②. 吸气
(3)①. 呼气 ②. 舒张 ③. d ④. 动脉血
(4)乙
【分析】呼吸系统由呼吸道和肺组成;呼吸道包括鼻、咽、喉、气管、支气管,呼吸道是气体的通道,并对吸入的气体进行处理,使到达肺部的气体温暖、湿润、清洁;肺是气体交换的场所,是呼吸系统的主要器官。
图二中:1、2表示肺与外界环境的气体交换(1呼气、2吸气),cd表示肺泡内的气体交换(c可代表二氧化碳、d可代表氧气);血管甲是肺动脉分支血管,乙是肺部的毛细血管网,丙是肺静脉分支血管。
【详解】(1)图一中:玻璃钟罩代表的是胸廓,玻璃管代表的是气管,两个小气球代表的是肺,肺是气体交换的主要场所,是呼吸系统的主要器官。橡皮膜代表的是膈。
(2)膈肌与肋间肌收缩,引起胸腔前后、左右及上下径均增大,膈肌顶部下降,胸廓的容积扩大,肺随之扩张,造成肺内气压减小,小于外界大气压,外界气体进入肺内,完成吸气。可见,当轻轻地将瓶底的橡皮膜向下拉,发现瓶中的气球正在变大,此时模拟的是吸气的过程。
(3)当膈肌和肋间外肌舒张时,肋骨与胸骨因本身重力及弹性而回位,膈肌顶部升高,结果胸廓容积缩小,肺也随之回缩,造成肺内气压大于外界气压,肺内气体排出肺,完成呼气。结合题图可知,图二中1表示呼气过程,此时膈肌处于舒张状态,肺容积减小。图二中的d气体由肺泡中向血液当中移动,说明肺泡中浓度高,血液当中浓度低,故该气体是氧气,血液从甲血管流向丙血管后,血液中的氧气变大,故变为动脉血。
(4)一个人在平静状态时,生命活动变缓,消耗的能量减少,需要的氧气减少,因此呼吸频率较低,呼吸深度较小;剧烈的运动时,由于运动需要消耗更多的能量,需要的氧气多,所以呼吸的频率会增加,呼吸深度也增加。从图三中可以看出:表示剧烈运动状态下的曲线图是乙;由此说明运动使人的呼吸频率增加。
24. 下面是观察血液组成的实验。请根据实验及相关图像回答问题:
实验一:将20mL的人的血液放入装有几滴5%的柠檬酸钠(抗凝剂)的试管中。轻轻振动试管,静置一段时间(甲图)。
实验二:取少量人的血液制成血涂片,在显微镜下观察,图乙是观察到的物像图。
(1)血液静置一段时间后,可以观察到血液有明显的分层现象。③是______,它的主要功能是运输氧气,它的数量少或血红蛋白含量低,会造成_________。
(2)当人患肺炎时,图乙[ ]_____的数量会明显增多,它的主要功能是______。
(3)皮肤轻微划伤后,能促进止血和加速凝血的细胞是_______。
(4)图甲中①是______,它的主要成分有________(写出三种即可)。
【答案】(1)①. 红细胞 ②. 贫血
(2)①. ⑤白细胞 ②. 包围吞噬病菌(吞噬病菌)
(3)血小板 (4)①. 血浆 ②. 水、葡萄糖、氨基酸等(无机盐、尿素)(写出三种即可)
【分析】血液由血浆和血细胞(包括②血小板和白细胞,③红细胞)两部分组成;①血浆呈淡黄色,半透明,血浆中含有大量的水,还含有蛋白质、葡萄糖、无机盐等;血细胞包括④红细胞、⑤白细胞、⑥血小板。
【详解】(1)将20mL的人的血液放入装有几滴5%的柠檬酸钠(抗凝剂)的试管中。轻轻振动试管,静置一段时间,可以观察到血液有明显的分层现象。由甲图可知,上层淡黄色、半透明液体是①血浆,其主要功能是主要功能是运载血细胞,运输养料和废物;下层是暗红色的③红细胞,红细胞中有血红蛋白,血红蛋白具有在氧浓度高的地方与氧结合,在氧浓度低的地方与氧分离,其主要功能为运输氧气;在两层交界处,有很薄的一层白色物质,是②血小板和白细胞。因此,③是红细胞,它的主要功能是运输氧气,它的数量少或血红蛋白含量低,会造成贫血,需要多补充含铁和蛋白质丰富的食物。
(2)白细胞体积最大,有细胞核,数量最少,具有吞噬病菌和防御保护作用,数量过多引起炎症。因此,当人患肺炎时,图乙⑤白细胞的数量会明显增多,它的主要功能是吞噬侵入人体的病菌。
(3)血小板是体积最小的血细胞,无细胞核,形状不规则,有止血和凝血的作用。皮肤轻微划伤后,能促进止血和加速凝血的细胞是⑥血小板。
(4)①血浆,是淡黄色、半透明,主要成分为水(90%),还有血浆蛋白(7%),葡萄糖、氨基酸、无机盐等(3%)。有运载血细胞,运输营养物质和废物的功能。
25. 心脏有规律地收缩和舒张,使血液在心脏和血管组成的管道中循环流动。如图是人的心脏内部结构示意图,请据图回答下列问题:
(1)人的心脏是一个主要由_____组织组成的器官,位于_____的中央偏左下方。
(2)心脏四个腔中,壁最厚的是_____(填标号)。心脏的右心室连通______血管,心脏的左心房连通______血管。
(3)图中[⑦]和[⑪]的功能是:_______。用图中的序号表示,大脑皮层毛细血管的一个红细胞,进入心脏到离开心脏经过的途径:_______。该过程流动的血液属于______血。
【答案】(1)①. 肌肉 ②. 胸部
(2)①. ⑥ ②. 肺动脉 ③. 肺静脉
(3)①. 防止血液倒流 ②. ①③④⑨ ③. 静脉
【分析】图中:①上腔静脉,②肺静脉,③右心房,④右心室,⑤下腔静脉,⑥左心室,⑦房室瓣,⑧左心房,⑨肺动脉,⑩主动脉,⑪动脉瓣。
【详解】(1)心脏为人体的血液循环提供动力,心脏主要由心肌组成,心脏壁主要由肌肉组织构成。心脏有四个腔,左心房、左心室、右心房、右心室,其中左心室壁最厚。 心脏位于胸部的中央偏左下方。
(2) 心脏能将血液泵至全身,主要是心肌收缩与舒张的结果。心脏有四个腔:左心房、右心房、左心室、右心室,其中⑥左心室的壁最厚,这是与左心室收缩把血液输送到全身、输送血液的距离最长相适应的。脏的四个腔分别与不同的血管相连。⑧左心房连通②肺静脉;⑥左心室连通⑩主动脉;③右心房连通①上腔静脉、⑤下腔静脉;④右心室连通⑨肺动脉。
(3)心脏中有防止血液倒流的瓣膜,同侧的心室和心房之间有房室瓣,保证血液从心房流向心室;心室与动脉之间有动脉瓣,保证血液从心室流向动脉。所以,图中[⑦]房室瓣和[⑪]动脉瓣的功能是防止血液倒流。血液循环途径包括:体循环和肺循环。 体循环:左心室→主动脉→全身各级动脉→全身各处毛细血管→全身各级静脉→上、下腔静脉→右心房;经过体循环,血液由动脉血变成了静脉血。 肺循环:右心室→肺动脉→肺部毛细血管→肺静脉→左心房;经过肺循环,血液由静脉血变成了动脉血。大脑皮层毛细血管的一个红细胞,进入心脏到离开心脏经过的途径:①→③→④→⑨,该过程属于体循环一部分,故该过程流动的血液属于静脉血。
26. 图中是人体血液循环及部分生理活动示意图,图中A~D表示心脏腔室,①~⑩表示血管,箭头表示血液流动的方向,a、b表示人体的生理活动,请据图回答问题:
(1)过程a表示_________(选填“组织”或“肺泡”)处的气体交换,血液流经此处后,血液变成了______(选填“静脉血”或“动脉血”)。
(2)图中与心脏相连,且将血液运回心脏的血管有__________(填序号)。
(3)图中流静脉血且尿素等代谢废物含量最低的血管是[ ]_______。
(4)一个人患了急性阑尾炎,则他的血常规报告单中指标偏高的最可能是__________。医生采取上肢静脉点滴青霉素治疗,药物经过心脏四腔的先后顺序是_______________(用字母和箭头表示)。
(5)人体内物质的运输是通过血液循环实现的。其中氧气与红细胞中的___________结合,随血液循环被运输到全身组织细胞处,最终在细胞的____________中被利用。
【答案】(1)①. 肺泡 ②. 动脉血
(2)①⑧⑩ (3)④肾静脉
(4)①. 白细胞 ②. A→B→C→D
(5)①. 血红蛋白 ②. 线粒体
【分析】如图是人体部分生理活动示意图,观图可知:①是下腔静脉、②是肝动脉、③是肝门静脉、④是肾静脉、⑤是身体下部各级动脉、⑥是主动脉、⑦身体上部各级动脉、⑧是肺静脉、⑨是肺动脉、⑩是上腔静脉,A是右心房、B是右心室、C是左心房、D是左心室,b是肺与外界气体的交换、a是肺泡与血液的气体交换。
【详解】(1)由分析可知,过程a表示肺泡与血液之间的气体交换,血液流经此处后,氧气进入血液,二氧化碳进入肺泡,血液由静脉血变成了动脉血。
(2)静脉是把全身各处的血液运回心脏的血管。“图中与心脏相连通”,将血液运回心脏的血管有⑩上腔静脉、①下腔静脉和⑧肺静脉。
(3)肾脏是形成尿液的器官,血液流经肾脏后,血液中的尿酸和尿素等代谢废物会以尿的形式被排出体外,故④肾静脉内的血液中尿酸和尿素等代谢废物含量会减少,且流静脉血。
(4)白细胞有吞噬细菌,防御疾病的作用,身体有炎症时,白细胞的数量会增多,所以一个人患了急性阑尾炎,则他的血常规报告单中指标偏高的最可能是白细胞。医生采取上肢静脉点滴青霉素治疗,药物经过的循环途径是上肢静脉→A右心房→B右心室→肺动脉→肺部毛细血管网→肺静脉→C左心房→D左心室→主动脉→各级动脉→病灶。药物经过心脏四腔的先后顺序是A→B→C→D。
(5)人体内物质的运输是通过血液循环实现的;氧气进入血液后,与红细胞中的血红蛋白结合,随血液循环被运输到全身组织细胞处,最终在细胞的线粒体中被呼吸作用利用。
27. 如图是人体泌尿系统的组成及肾单位结构示意图,请分析回答问题:
(1)人体的泌尿系统中形成尿液的器官是[ ]_____,其结构与功能的基本单位由_____(填数字)构成。
(2)人体尿液的形成是连续的,排出是间断的,这得益于膀胱的功能_______。
(3)图中[ ]____中的液体称为原尿,原尿是通过______作用形成的。
(4)当健康人的原尿流经[ ]_____时,______被重吸收回血液。
(5)若某人检查报告单中出现了大分子蛋白质,推测肾单位中受损部位是[ ]____。
【答案】(1)①. 1肾脏 ②. 5、6、7
(2)暂时储存尿液 (3)①. 6肾小囊 ②. 肾小球(和肾小囊内壁)过滤
(4)①. 7肾小管 ②. 全部的葡萄糖、大部分水和部分无机盐
(5)5肾小球
【分析】图中:1肾脏、2输尿管、3是膀胱、4尿道、5肾小球、6肾小囊、7肾小管、8肾小管处的毛细血管。
【详解】(1)泌尿系统是由肾脏、输尿管、膀胱、尿道组成,其中主要的器官是肾脏。 肾脏主要作用是形成尿液;输尿管能输送尿液至膀胱;膀胱具有暂时储存尿液的作用;尿道的功能是排出尿液。肾单位是肾脏的结构和功能单位,肾单位包括肾小体和7肾小管。肾小体包括呈球状的5肾小球和呈囊状包绕在肾小球外面的6肾小囊,囊腔与肾小管相通。
(2)肾中形成的尿液,经过输尿管流入膀胱,在膀胱内暂时储存。膀胱内储存了一定的尿液后,膀胱就会绷紧,产生尿意。在大脑的支配下,尿经尿道排出体外。因此,人体尿液的形成是连续的,排出是间断的,这得益于膀胱暂时储存尿液的功能。
(3)当血液流经肾小球时,除血细胞和大分子的蛋白质以外,血浆中的一部分水、无机盐、葡萄糖和尿素等物质,都可以经过肾小球(和肾小囊壁)的过滤到肾小囊中,形成原尿。因此,图中6肾小囊中的液体称为原尿,原尿是通过肾小球的过滤作用形成的。
(4)当原尿流经7肾小管时,全部葡萄糖、大部分的水和部分无机盐等被肾小管重新吸收,这些被重新吸收的物质进入包绕在肾小管外面的毛细血管中,送回到血液里,剩下的水和无机盐、尿素等就形成了尿液。
(5)正常情况下肾小球不能过滤血细胞和大分子蛋白质,若5肾小球病变,肾小球的通透性增大。原本不能过滤的血细胞和大分子蛋白质进入了原尿。而肾小管又不重吸收血细胞和大分子蛋白质,因此尿液中会出现大分子蛋白质。
28. 心血管疾病已成为危害我国人民健康的“第一杀手”,高血压是与心血管病关联性最高的风险因素。茶在我国种植并饮用的历史已有近千年,被认为对人体健康有多种益处。为了探究高盐饮食环境下不同浓度富硒绿茶水提取物对大鼠高血压的缓解作用。科研人员选取28只Wistar大鼠,将大鼠随机分为4组,每组7只,按照不同的饲料和饮水配方喂养(如表1),8周后测量Wistar大鼠的血压,结果绘制成图。
表1各处理组大鼠饲料饮水配方表
(1)表格中“?”处应填入________。
(2)本实验中B、C、D三组进行对照,其实验变量是________。
(3)每组7只大鼠的血压数据要________再进行对比。用7只大鼠而不是1只的目的是________。
(4)分析柱形图中的数据,可得出的结论是高盐饮食环境下高浓度富硒绿茶水提取物对大鼠的________作用。
(5)为了进一步探究高盐饮食环境下富硒绿茶叶中茶多酚,茶多糖、黄酮三种成分对大鼠高血压的缓解作用,你们认为科研人员有没有必要按本实验标准另选一批大鼠做实验?________,这遵循________实验原则。
【答案】(1)8%高盐辐照灭菌饲料
(2)富硒绿茶水提物浓度
(3)①. 取平均值 ②. 减少实验偶然性
(4)高血压有缓解作用
(5)①. 有必要 ②. 单一变量
【分析】对照实验:在探究某种条件对研究对象的影响时,对研究对象进行的除了该条件不同以外,其他条件都相同的实验。根据变量设置一组对照实验,使实验结果具有说服力。一般来说,对实验变量进行处理的,就是实验组,没有处理的就是对照组。
【详解】(1)对照实验中,除变量以外其他条件都要相同,因此D组也应加入8%(质量分数)高盐辐照灭菌饲料。
(2)B组加入蒸馏水,无富硒绿茶水提物,C组加入富硒绿茶水提物(100mg.kg.d) D组加入富硒绿茶水提物(1000mgkg•d),因此本实验中B、C、D三组进行对照,其实验变量是富硒绿茶水提物浓度。
(3)每组7只大鼠的血压数据要进行求平均值后再进行对比,这是因为单一数据可能存在误差或异常值,通过统计处理可以减小这些因素的影响,使结果更加准确可靠。同时,用7只大鼠而不是1只的目的是为了排除偶然误差,提高实验的可靠性和准确性。多只大鼠的数据可以提供更多的信息,有助于发现规律和趋势。
(4)分析柱形图中的数据,模型组大鼠血压最高,低剂量组大鼠血压偏低,高剂量组大鼠血压最低,可得出结论:高盐饮食环境下高浓度富硒绿茶水提取物对大鼠高血压有缓解作用。
(5)一次实验存在一定的偶然性和误差,为了使实验结论更准确,在实验过程中,多次重复实验的主要目的是为了避免偶然现象,使结果更真实准确,因此,有必要按本实验标准另选一批大鼠做实验。这遵循了实验设计中的单一变量原则和对照原则,即每次只改变一个因素(茶多酚、茶多糖、黄酮等成分)并设置相应的对照组来观察其效果。
物质
血管
肾小囊腔
输尿管
P
0.03
0.03
2
Q
0.1
0.1
0
处理组别
饲料
饮水
A空白组
普通饲料
蒸馏水
B模型组
8%高盐辐照灭菌饲料
蒸馏水
C低剂量组
8%高盐辐照灭菌饲料
富硒绿茶水提物(100mg·kg-1·d-1)
D高剂量组
?
富硒绿茶水提物(1000mg·kg-1·d-1)
相关试卷
这是一份山东省淄博市周村区2023-2024学年七年级(下)期中生物试卷(含解析),共19页。
这是一份2024年山东省淄博市周村区中考二模生物试题(原卷版+解析版),文件包含2024年山东省淄博市周村区中考二模生物试题原卷版docx、2024年山东省淄博市周村区中考二模生物试题解析版docx等2份试卷配套教学资源,其中试卷共29页, 欢迎下载使用。
这是一份2022-2023学年山东省淄博市周村区七年级(下)期末生物试卷(五四学制)(含解析),共23页。试卷主要包含了选择题,简答题,实验探究题等内容,欢迎下载使用。

