所属成套资源:2025年中考英语二轮复习讲练(浙江专用)
专题06 动词的时态和语态-2025年中考英语二轮复习讲练(浙江专用)
展开
这是一份专题06 动词的时态和语态-2025年中考英语二轮复习讲练(浙江专用),文件包含专题06动词的时态和语态-2025年中考英语二轮复习讲练浙江专用原卷版docx、专题06动词的时态和语态-2025年中考英语二轮复习讲练浙江专用解析版docx等2份试卷配套教学资源,其中试卷共26页, 欢迎下载使用。
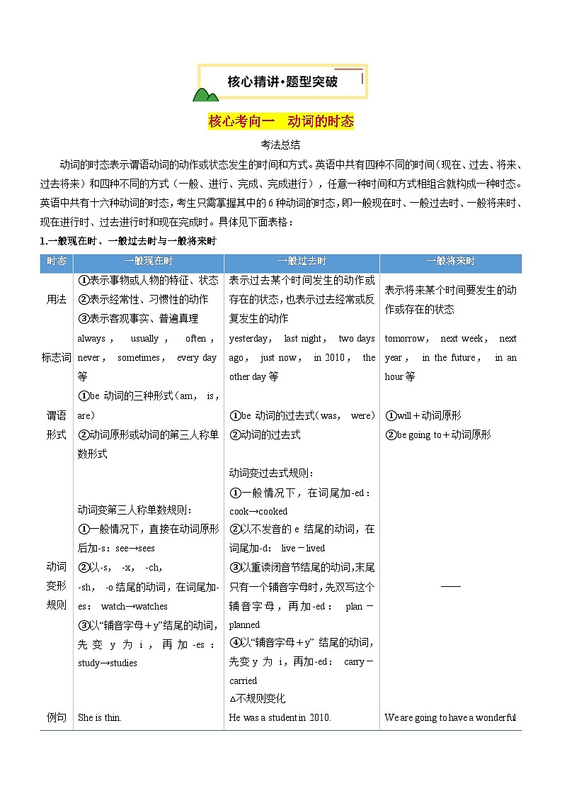
核心考向一 动词的时态
考法总结
动词的时态表示谓语动词的动作或状态发生的时间和方式。英语中共有四种不同的时间(现在、过去、将来、过去将来)和四种不同的方式(一般、进行、完成、完成进行),任意一种时间和方式相组合就构成一种时态。英语中共有十六种动词的时态,考生只需掌握其中的6种动词的时态,即一般现在时、一般过去时、一般将来时、现在进行时、过去进行时和现在完成时。具体见下面表格:
1.一般现在时、一般过去时与一般将来时
2. 现在进行时和过去进行时
3. 现在完成时
【拓展】延续性动词与非延续性动词
现在完成时表示动作从过去某个时候开始一直持续到现在,与一段时间连用时应注意句中的谓语动词应是延续性动词,非延续性动词不可与一段时间连用。如:
我离开北京已经五年了。
误: I’ve left Beijing fr five years.
正: I’ve been away frm Beijing fr five years.
核心考向二 动词的语态
考法总结
初中阶段要求掌握的被动语态分为三类:一般现在时的被动语态、一般过去时的被动语态与一般将来时的被动语态。
1.被动语态的含义
主动语态表示主语是动作的执行者;被动语态表示主语是动作的承受者,动作的执行者由介词by引出,by意为“被,由”。
2.使用被动语态的情况
(1)当不知道动作的执行者或没有必要说明动作的执行者时。如:
Three peple were injured. 三人受伤。
(2)当需要强调或突出动作的承受者时。如:
Yur wrk must be finished tday. 你们的工作必须今天完成。
(3)用于“It’s said/believed/reprted+that...”结构中,意为“据说/据信/据报道……”。如:
It’s believed that there is life in uter space. 人们相信外太空有生命。
(4)动作的发出者不是指人。如:
Many huses were washed away by the fld. 许多房子被洪水冲走了。
(5)有些动词习惯上只用于被动语态中。如:
He was brn in this city. 他在这个城市出生。
3.主动语态变被动语态的方法(【口诀】:宾变主、主变宾、谓语动词用被动。)
(1)“主语+谓语+宾语”结构
(2)“主语+谓语+间接宾语+直接宾语”结构(变被动语态时,原先的间接宾语前用相应的介词t或fr)
(3)“主语+谓语+宾语+宾语补足语”结构
【注意】要变被动语态时,省略“t”的动词不定式(使役动词make和see, watch, hear, feel等感官动词)要加“t”。如:
I saw yu cme int the classrm. → Yu were seen t cme int the classrm.
4.被动语态的构成
基本构成:be+及物动词的过去分词。常考的被动语态有:
5.主动形式表被动意义的情况
(1)begin, clean, clse, cut, lck, pen, read, sell, start, wash, write等作不及物动词且表示主语的某种属性时,通常用主动形式表被动意义。如:
①The pen writes well. 这支钢笔很好用。
②The schlbag washes easily. 这款书包很容易清洗。
③The stre clses at nine. 商店九点关门。
(2)lk, sund, taste, smell, feel等感官动词用主动形式表被动意义。如:
①The new building lks nice. 这栋新楼看起来很棒。
②The idea sunds gd. 这个主意听起来不错。
③I lve the air after it rains. It smells s fresh. 我喜欢雨后的空气。它闻起来很清新。
(3)be wrth ding意为“值得做……”,表被动意义。如:
My hmetwn is wrth visiting. 我的家乡很值得参观。
(4)sth. needs/requires(都表示“需要”)+ding,相当于sth. needs/requires+ t be dne。如:
The car is t dirty. It needs washing/t be washed. 这辆小汽车太脏了。它需要冲洗了。
一、单项选择
1.She tld us that plants ________ sunlight t make fd, which is imprtant fr their survival.
A.neededB.will needC.needsD.need
2.D yu knw a spider ________ abut 2, 000 insects a year?
A.has eatenB.had eatenC.ateD.eats
3.The number f the whales ________ much smaller because f humans activities nw.
A.isB.wasC.are
4.The park is beautiful in spring when the leaves ________ green.
A.will turnB.turnC.were turningD.turned
5.I’m n the schl ftball team, and usually we ________ a match n Saturday.
A.hadB.haveC.are havingD.have had
6.Lk, there ________ sme infrmatin abut the talent shw n the schl message bard.
A.isB.areC.wasD.were
7.—Miss Wang, I haven’t seen yu fr a lng time.
—Yes. I ________ as a vlunteer in Beijing fr a mnth. I came back yesterday.
A.am wrkingB.has wrkedC.wrked
8.Mary ________ every night fr a week befre her math test and gt a very gd grade.
A.studiesB.has studiedC.will studyD.studied
9.All f us ________ big prgress last term and we were prud f it.
A.makeB.has madeC.will makeD.made
10.They _______ at the charity event fr hmeless animals last summer hliday.
A.vlunteerB.vlunteersC.vlunteeredD.will vlunteer
11.Mum has been wrking in this schl since she ________ frm university in 2000.
A.graduatesB.has graduatedC.had graduatedD.graduated
12.Last Sunday, I ________ tw hurs n a delightful city walk.
A.spendB.spentC.spendingD.will spend
13.Paris ________ 2024 Summer Olympics frm July t August with “Games Wide Open” as its slgan (口号) .
A.hstedB.hstsC.will hst
14.If yu take this plane, yu ______ in Sichuan in 2 hurs.
A.arriveB.arrivedC.will arriveD.have arrived
15.There ________ a lecture n Artificial Intelligence (人工智能) in the schl hall next Mnday.
A.isB.hasC.will haveD.will be
16.We ________ a ne-week family trip t Harbin in the cming February.
A.haveB.will haveC.hadD.have had
17.Lily is waiting fr me. We ________ shpping tgether.
A.will gB.wentC.have gneD.were ging
18.Fllw these tips, and yu ________ great prgress.
A.have madeB.will makeC.madeD.make
19.—I haven’t seen yu these days. What are yu busy with?
—I ________ my English Speech Cmpetitin next week.
A.am preparing fr B.prepared fr C.have prepared fr D.will prepare fr
20.— What are yu ding, Linda?
—I _______ a htel rm. My pen friend will cme t Hainan.
A.bkB.will bkC.am bking
21.—Where is my grandma?
—She ________ the flwers in the yard.
A.watersB.has wateredC.is watering
22.Dn’t take the dictinary away. I ________ it.
A.useB.usedC.am usingD.have used
23.—Has ur sn finished his hmewrk yet?
—I dn’t knw, but he ________ it the whle afternn.
A.was dingB.didC.has dneD.will d
24.The cat ______ with a ball f yarn (毛线) when I came int the rm.
A.playsB.has playedC.were playingD.was playing
25.While I ________ cmputer games in my rm, my mm came in.
A.is playingB.was playingC.will playD.plays
26.He ________ his bicycle when it began t rain.
A.ridesB.rdeC.was ridingD.is riding
27.While I was ding husewrk, my little brther _______ games with VR glasses.
A.playedB.was playingC.playsD.has played
28.Jennifer ________ t make a cake when her friend Bella came t see her last night.
A.was learningB.is learningC.learnsD.will learn
29.— Jim is making an effrt t imprve his Chinese.
— He ________ great prgress in it s far.
A.makesB.is makingC.has made
30.—When will yu hand in yur reprt, David?
—Srry, I frget t bring it but I _________ it.
A.finishB.have finishedC.was finishing
31.—Have yu ever been t Shanghai?
—Of curse. Actually, I ________ there fr six years but nw I live in Zhenjiang.
A.wrkedB.was wrkingC.wuld wrkD.have wrked
32.The panda-themed railway statin in Chengdu ________ ppularity amng visitrs since it was put int use ne and a half years ag.
A.winsB.is winningC.has wn
33.Andy ________ t Bangkk with his parents, and they will stay there fr a week.
A.gesB.wentC.has gneD.had gne
34.Jim _________ Beijing twice.
A.has gt tB.has been tC.will get tD.has been in
35.What will yu d if yu ________ t the ld peple’s hme?
A.gB.wentC.gingD.will g
36.On January 17th, 2024, the Tianzhu-7 carg spacecraft (货运飞船) ________ int space successfully.
A.will be sentB.sentC.was sent
37.—High-speed train_________ as ne f the greatest inventins in the 20th century.
—I agree with yu.
A.regardsB.is regardedC.was regarded
38.The new Guangzhu Baiyun Railway Statin, the largest railway statin in Asia, ________ in December, 2023.
A.cmpletedB.was cmpletedC.will be cmpleted
39.The plane ________ fr safety every day. It’s safe fr us t take it.
A.testsB.testedC.is testedD.was tested
40.It’s reprted that the new textbks ________ int use in the cming September.
A.are putB.were putC.will be put
41.—Can yu believe plants ________ n the mn in the future?
—Of curse. Chinese scientists have been explring the pssibility f it.
A.are grwnB.will be grwnC.were grwn
42.He tld me that many rads in the lnely village ________ in 2021.
A.were builtB.wuld be builtC.had been built
43.Shanghai Disney Resrt (度假区) annunced that Disneyland and Disneytwn ________ clsed n Mnday and Tuesday because f COVID-19.
A.has beenB.will beC.wuld beD.is
44.A new library ________ there. We can use it at the beginning f next term.
A.is builtB.is being builtC.has been builtD.shuld be built
45.Shakespeare’s plays n stage mre than a millin times.
A.will be perfrmed B.were perfrmed C.are being perfrmedD.have been perfrmed
46.Mre mistakes ________ if yu g ver the paper carefully fr a secnd time.
A.are fundB.will findC.can be fund
47.The tickets t Jay’s cncert ________ nline, but it is really difficult t get ne because they ________ well.
A.sell;are sld B.are sld;are sld C.are sld;sell D.sell;sell
48.This pair f trusers ________ smth because they are made f Chinese silk.
A.feelsB.feelC.is felt
考点
课标要求
考查频次
命题预测
时态辨析
掌握几种时态的区别,在复杂语境中辨别时态的能力
10年10考
动词的时态是中考的必考点之一。主要有以下命题角度:一般现在时(高频)、一般过去时 (高频)、现在进行时(高频)过去进行时、现在完成时(高频)、一般将来时、过去进行时。主要在单项选择、完型填空、和语篇填空中考查。
不同时态的被动语态
掌握不同时态的被动语态的基本知识
10年10考
被动语态的考点常以单项选择、完形填空、语法填空、词语运用的形式进行考查,考查的命题点有:不同时态被动语态辨析、被动语态的用法、主动形式表被动意义等。
被动语态的用法
掌握被动语态的不同用法
10年10考
主动形式表示被动含义
掌握中考考点中主动形式表示被动含义的动词
10年10考
被动语态易混易错点
掌握被动语态的易错点
10年10考
时态
一般现在时
一般过去时
一般将来时
用法
①表示事物或人物的特征、状态
②表示经常性、习惯性的动作
③表示客观事实、普遍真理
表示过去某个时间发生的动作或存在的状态,也表示过去经常或反复发生的动作
表示将来某个时间要发生的动作或存在的状态
标志词
always, usually, ften, never, smetimes, every day等
yesterday, last night, tw days ag, just nw, in 2010, the ther day等
tmrrw, next week, next year, in the future, in an hur等
谓语
形式
①be 动词的三种形式(am, is, are)
②动词原形或动词的第三人称单数形式
①be 动词的过去式(was, were)
②动词的过去式
①will+动词原形
②be ging t+动词原形
动词
变形
规则
动词变第三人称单数规则:
①一般情况下,直接在动词原形后加-s:see→sees
②以-s, -x, -ch,
-sh, -结尾的动词,在词尾加-es: watch→watches
③以“辅音字母+y”结尾的动词,先变y为i,再加-es: study→studies
动词变过去式规则:
①一般情况下,在词尾加-ed: ck→cked
②以不发音的e 结尾的动词,在词尾加-d: live-lived
③以重读闭音节结尾的动词,末尾只有一个辅音字母时,先双写这个辅音字母,再加-ed: plan-planned
④以“辅音字母+y” 结尾的动词,先变y 为 i,再加-ed: carry-carried
△不规则变化
——
例句
She is thin.
Tm ges t wrk every day.
They usually draw after class.
He was a student in 2010.
Jack played tennis last night.
We are ging t have a wnderful schl trip next week.
时态
现在进行时
过去进行时
用法
表示现在、目前或现阶段正在进行的动作或发生的事情
表示在过去某一时刻、某一段时间内或某个动作发生时正在进行的动作
标志词
(句)
nw, at the mment, lk, listen, at present, these days, when/while引导的时间状语从句
at that time, at this time yesterday, at ten last night,at the time f the rainstrm,when/while引导的时间状语从句
谓语
形式
am/is/are +现在分词
was/were +现在分词
动词
变形
规则
动词变现在分词规则:
①直接在词尾加-ing: ck→cking,play→playing
②以不发音的字母e 结尾的动词,先去e,再加-ing: dance→dancing, hike→hiking
注意:若e发音,则不能去掉,如: see→seeing
③以重读闭音节结尾的动词且词尾只有一个辅音字母的,先双写末尾的辅音字母,再加-ing: begin→beginning, cut→cutting, swim→swimming
易错单词:visit→visiting, listen→listening
④个别以-ie结尾的动词,先变ie为y,再加-ing: die→dying, lie→lying
例句
I am wrking nw.
She is ding her hmewrk at the mment.
I was wrking at that time.
She was ding her hmewrk at ten last night.
时态
现在完成时
用法
强调过去发生或已经完成的动作对现在造成的影响和结果,不强调动作发生的具体时间;也表示某一动作或状态从过去某一时间开始,一直持续到现在,而且还有可能持续下去
标志词
(句)
already, just, yet, ever, befre, s far, up t nw, until nw, in the past ten years, “fr+时间段”, “since+过去时间点/从句”等
谓语形式
have/has+过去分词
动词变形规则
动词变过去分词的规则同变动词过去式的规则
例句
I have finished my hmewrk.
I’ve been at this schl fr ver tw years.
非延续性动词
延续性动词
非延续性动词
延续性动词
becme
be
buy
have
leave
be away
brrw(听力常考)
keep(听力常考)
begin/start
be n
finish
be ver
marry
be married
jin
be in
fall ill
be ill
die
be dead
类别
构成
一般现在时
am/is/are+过去分词
一般过去时
was/were+过去分词
一般将来时
will/shall/be ging t+be+过去分词
情态动词
情态动词+be+过去分词
相关试卷
这是一份中考英语第二轮复习专题07 动词时态 & 语态(讲练)(解析版),共22页。
这是一份专题03 动词时态语态、非谓语动词 (讲练)-2024年中考英语二轮复习讲练测(浙江专用),文件包含专题03动词时态语态非谓语动词讲练解析版docx、专题03动词时态语态非谓语动词讲练原题版docx等2份试卷配套教学资源,其中试卷共60页, 欢迎下载使用。
这是一份初中英语中考复习 专题6 动词的时态和语态(二)-2022年中考英语二轮复习讲练测(解析版),共20页。

