安徽省淮南第一中学2024-2025学年高二下学期开学考试 化学试卷
展开
这是一份安徽省淮南第一中学2024-2025学年高二下学期开学考试 化学试卷,共18页。试卷主要包含了5 Zn-65,3~9,0×10-7,0 3,2,lg =0,即 c=1等内容,欢迎下载使用。
可能用到的相对原子质量:O-16 P-31 Cl-35.5 Zn-65
一、单项选择题(本题共 14 小题,每小题 3 分,共 42 分。在每小题给出的四个选项中,只有
一项是符合题意要求的)
1.下列物质属于强电解质的是( )
A. H2CO3 B. Cl2 C. CaCO3 D. NH3
2.工业上关于合成氨反应,下列有关叙述正确的是( )
A. H2 可全部转化为 NH3 B. 高温可减小反应速率
C. 该反应是可逆反应 D. 高压可减小反应速率
3.反应 mA(g)+nB(g)=qC(g)在高温时能自发进行,反应后体系中物质的总能量升高,
则该反应的ΔH、△S 应为( )
A. ΔH>0,△S>0 B. ΔH>0,△S<0
C. ΔH<0,△S>0 D. ΔH<0,△S<0
4.在某温度下可逆反应:Fe2(SO4)3+6KSCN═Fe (SCN)3+3K2SO4 达到平衡状态后加入少
量下列何种固体物质,该平衡几乎不发生移动( )
A. NH4SCN B. K2SO4 C. NaOH D. FeCl3•6H2O
5.下列关于平衡常数 K 的说法中,正确的是( )
①平衡常数 K 只与反应本身及温度有关
②改变反应物浓度或生成物浓度都会改变平衡常数 K
③加入催化剂不改变平衡常数 K
④平衡常数 K 只与温度有关,与反应的本身及浓度、压强无关.
A. ①② B. ②③ C. ③④ D. ①③
6.常温下甲为 pH=2 的醋酸溶液;乙为 pH=2 的醋酸和盐酸的混合液,等体积的甲乙两溶液相
比,下列说法正确的是( )
A. 乙溶液中 c(OH-)小于甲溶液中 c(OH-)
B. 甲溶液中 c(CH3COO-)一定大于乙溶液中 c(CH3COO-)
C. 乙溶液离子浓度大小关系为:c(Cl-)>c(CH3COO-)>c(H+)>c(OH-)
D. 加入相同浓度的 NaOH 溶液至中性,甲、乙两溶液消耗 NaOH 溶液的体积相同
7. 如图各容器中盛有海水,铁在其中被腐蚀时
由慢到快的顺序是( )
A. ③<①<②<④ B.
②<①<③<④
C. ①<③<②<④ D. ③<②<④<①
8.利用电解法可将含有 Fe、Zn、Ag、Pt 等杂质的粗铜提纯,下列叙述正确的是( )
A. 电解时以精铜作阳极
B. 粗铜接电源的负极,其电极反应是 Cu-2e-═Cu2+
C. 电解后,电解槽底部会形成含少量 Ag、Pt 等金属的阳极泥
D. 以 CuSO4 溶液为电解质溶液,电解一段时间后,CuSO4 溶液的浓度保持不变
9. N2 和 H2 在催化剂表面合成氨的微观历程及能量变化的示意图如图所示,用 、 、 分
别表示 N2、H2、NH3,下列说法正确的是( )
A. 使用催化剂时,合成氨的反应放出的热量减少
B. 使用催化剂能增大反应速率的原因是降低了反应的活化能
C. 在该过程中,N 原子和 H 原子形成了含有非极性键的 NH3
D. 合成氨反应中,反应物断键吸收的能量大于生成物形成新键释放的能量
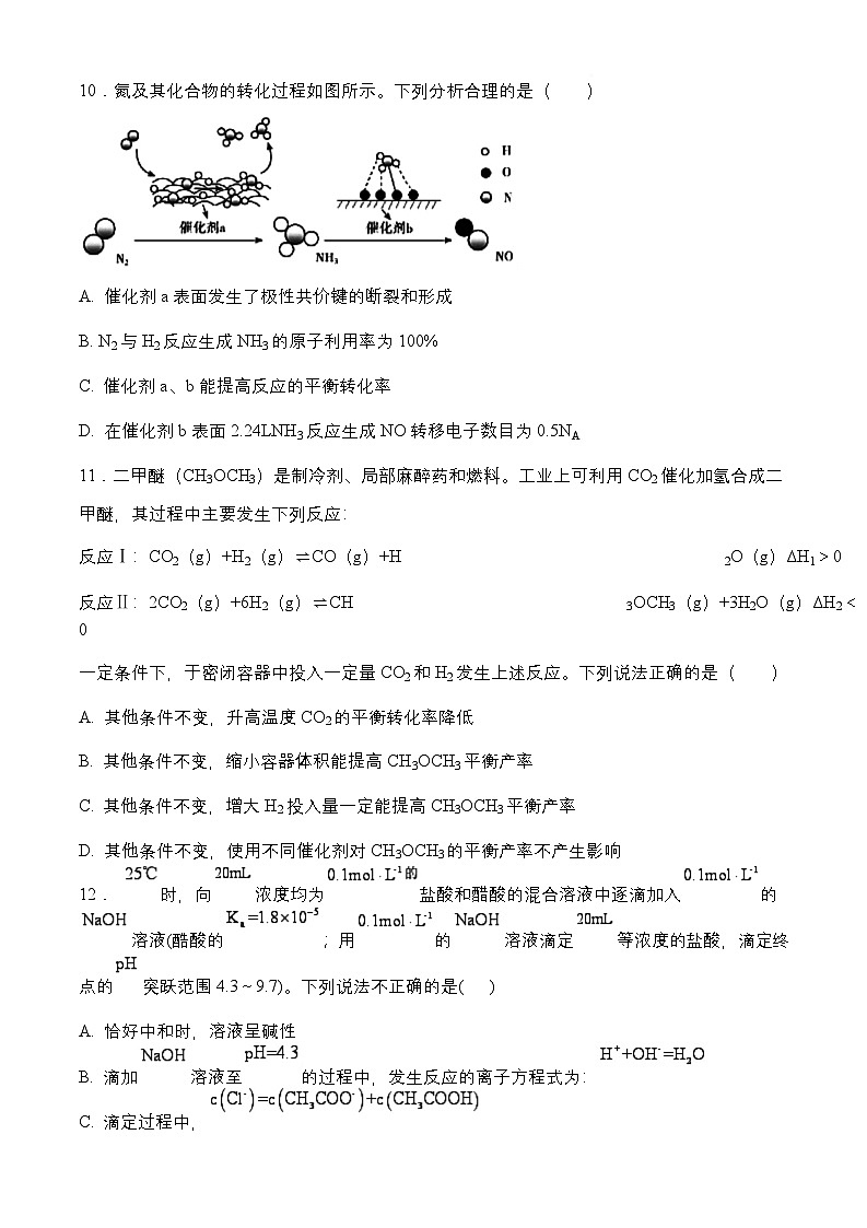
10.氮及其化合物的转化过程如图所示。下列分析合理的是( )
A. 催化剂 a 表面发生了极性共价键的断裂和形成
B. N2 与 H2 反应生成 NH3 的原子利用率为 100%
C. 催化剂 a、b 能提高反应的平衡转化率
D. 在催化剂 b 表面 2.24LNH3 反应生成 NO 转移电子数目为 0.5NA
11.二甲醚(CH3OCH3)是制冷剂、局部麻醉药和燃料。工业上可利用 CO2 催化加氢合成二
甲醚,其过程中主要发生下列反应:
反应Ⅰ:CO2(g)+H2(g)⇌CO(g)+H 2O(g)ΔH1>0
反应Ⅱ:2CO2(g)+6H2(g)⇌CH 3OCH3(g)+3H2O(g)ΔH2<0
一定条件下,于密闭容器中投入一定量 CO2 和 H2 发生上述反应。下列说法正确的是( )
A. 其他条件不变,升高温度 CO2 的平衡转化率降低
B. 其他条件不变,缩小容器体积能提高 CH3OCH3 平衡产率
C. 其他条件不变,增大 H2 投入量一定能提高 CH3OCH3 平衡产率
D. 其他条件不变,使用不同催化剂对 CH3OCH3 的平衡产率不产生影响
12. 时,向 浓度均为 盐酸和醋酸的混合溶液中逐滴加入 的
溶液(酷酸的 ;用 的 溶液滴定 等浓度的盐酸,滴定终
点的 突跃范围 4.3~9.7)。下列说法不正确的是( )
A. 恰好中和时,溶液呈碱性
B. 滴加 溶液至 的过程中,发生反应的离子方程式为:
C. 滴定过程中,
D. 时,
13.现有两正盐的稀溶液,分别是 aꢀ ml•L-1NaX 溶液和 bꢀ ml•L-1NaY 溶液.下列说法不正
确的是( )
A. 若 a>b,测得 c(X-)=c(Y-),可推出溶液中的 c(HX)>c(HY)
B. 若 a>b,测得 c(X-)=c(Y-),可推出溶液中的 c(HX)=c(HY)
C. 若 a=b,且 pH(NaX)>pH(NaY),则相同浓度时,酸性 HX<HY
D. 若 a=b,并测得 a=c(X-)=c(Y-)+c(HY),则 HX 是强酸,HY 是弱酸
14.常温下,用 20mL0.1ml·L-1Na2SO3 溶液吸收 SO2 气体。吸收液的 pH 与 的关系
如图所示。下列说法不正确的是( )
A. 常温下,H2SO3 的第二步电离常数为 1.0×10-7.2
B. b 点对应溶液中:c(Na+)>c(HSO )>c(OH-)
C. c 点对应溶液中:c(Na+)=c(HSO )+c(SO )
D. 通入 SO2 气体的过程中,水的电离平衡逆向移动
二、非选择题(共 4 题,共 58 分)
15.(16 分)Ⅰ.兴趣小组的同学们把铝片投入盛有 500 mL 0.5 ml·L-1 硫酸溶液的烧杯中,该
铝片与硫酸产生氢气的速率与反应时间的关系可用如图曲线来表示。回答下列问题:
(1)用离子方程式解释曲线 0-a 段不产生氢气的原因_____________________________。
(2)曲线 b→c 段,产生氢气的速率增加较快的主要原因是_________________________。
(3)曲线由 c 以后,产生氢气的速率逐渐下降的主要原因是________________________。
Ⅱ.
(4)装置①中负极是:_______,正极反应式为:______________________。
(5)装置②中电子从_______(填“镁片”或“铝片”)流出,该原电池工作一段时间后,溶液
pH_______。(填“增大”或“减小”)。
(6)2022 年北京冬奥会使用氢燃料电池车有利于实现碳达峰和碳中和,下列说法错误的是
_______。
A.电能属于二次能源
B.氢燃料电池是一种具有广阔应用前景的绿色电源
C.氢燃料电池能量的利用率比氢气直接燃烧高
D.氢燃料电池工作时,氢气在正极发生还原反应
16.(12 分)已知 Cr(OH)3 在碱性较强的溶液中将生成[Cr(OH)4]-,铬的化合物有毒,由于
+6 价铬的强氧化性,其毒性是+3 价铬毒性的 100 倍.因此,必须对含铬的废水进行处理,可
采用以下两种方法.
【方法一】还原法 在酸性介质中用 FeSO4 等将+6 价铬还原成+3 价铬.具体流程如下:
有关离子完全沉淀的 pH 如下表:
有关离子 Fe2+ Fe3+ Cr3+
完全沉淀为对应氢氧化物的 pH 9.0 3.2 5.6
(1)写出 Cr2O72-与 FeSO4 溶液在酸性条件下反应的离子方程式_____.
(2)还原+6 价铬还可选用以下的_____试剂(填序号).
A.明矾 B.铁屑 C.生石灰 D.亚硫酸氢钠
(3)在含铬废水中加入 FeSO4,再调节 pH,使 Fe3+和 Cr3+产生氢氧化物沉淀.则在操作②中
可用于调节溶液 pH 的试剂为:_____(填序号);
A.Na2O2 B.Ba(OH)2 C.Ca(OH)2
此时调节溶液的 pH 范围在_____(填序号)最佳.
A.3~4 B.6~8 C.10~11 D.12~14
【方法二】电解法 将含+6 价铬的废水放入电解槽内,用铁作阳极,加入适量的氯化钠进行电
解.阳极区生成的 Fe2+和 Cr2O72 一发生反应,生成的 Fe3+和 Cr3+在阴极区与 OH 一结合生成 Fe
(OH)3 和 Cr(OH)3 沉淀除去.
(4)写出阴极的电极反应式_____.
(5)电解法中加入氯化钠的作用是:_____.
17.(14 分)某兴趣小组围绕乙酸的酸性开展如下实验。
Ⅰ.利用如图所示装置比较乙酸、碳酸、苯酚的酸性强弱。
(1)仪器 X 的名称为 _____,B 中试剂为 _____。
(2)当观察到 A 中 _____(填实验现象,下同)且固体溶解,C 中 _____时,即可证明酸性:
乙酸>碳酸>苯酚。
Ⅱ.利用 0.1ml•L-1CH3COOH 溶液探究浓度、温度对 CH3COOH 电离平衡的影响(忽略液体
混合带来的体积变化)。
(3)小组同学按下表进行实验(已知:实验 i 中溶液浓度为实验ⅱ中所配溶液浓度的 10 倍)。
序号 V(CH3COOH)/mL V(H2O)/mL 温度/℃ pH
i 10.0 0 25 a1
ⅱ 1.0 V1 25 a2
… … … … …
①根据表中信息,补充数据 V1=_____;
②证明 CH3COOH 是弱电解质的依据是:a1>1,或 a2<_____(用含 a1 的代数式表示)。
(4)一般情况下,升高温度有利于弱酸的电离。该小组同学将 0.1ml•L-1CH3COOH 溶液从
15℃升温至 40℃,测定该过程中 CH3COOH 溶液的 pH,并计算出电离度(电离度=
×100%),得到 CH3COOH 的电离度随温度变化的曲线如图所示。
对于以上电离度异常情况,小组同学查阅资料:乙酸溶液中存在 H+、CH3COO-等与水结合成
水合离子的平衡,且转化为水合离子的过程为放热过程。
①水合离子的形成使溶液中CH3COO-的浓度 _____(填“增大”或“减小”),该过程 _____(填“促
进”或“抑制”)乙酸的电离。
②25℃~40℃,乙酸的电离度随温度升高而下降。结合平衡移动原理,分析其可能原因:_____
(不考虑水的电离平衡产生的影响)。
18.(16 分)二氧化碳、甲烷等是主要的温室气体。研发二氧化碳和甲烷的利用技术对治理生态
环境具有重要意义。
已知:常温常压下,一些物质的燃烧热如表所示。
物质 CH4(g) H2(g) CO(g)
燃烧热(△H)/(kJ•ml-1) -890.3 -285.8 -283.0
回答下列问题:
(1)在催化剂作用下,甲烷的催化重整是制备合成气的重要方法,写出 CH4(g)与 CO2(g)反应
生成 CO(g)和 H2(g)的热化学方程式:______。
(2)在恒温恒容密闭容器中,通入一定量的 CH4、CO2 发生催化重整反应。
①下列能说明该反应达到化学平衡状态的是______(填标号)。
A.混合气体的平均相对分子质量不再变化 B.v 正(CH4)=2v 逆(CO)
C.CO 与 H2 浓度的比值不再变化 D.容器内混合气体的密度不再变化
②当投料比 =1.0 时,CO2 的平衡转化率(α)与温度(T)、初始压强(p)的关系如图所示。
由图可知:压强 p1______2MPa(填“>”、“”、“1.0×10-4.3,故用氢氧化钠滴定的过程中,
醋酸也参加了反应,则离子方程式为:H++OH-=H2O 和 CH3COOH+OH-=CH3COO-+H2O,B 错
误;
C.滴定前盐酸和醋酸的浓度相同,故滴定过程中,根据物料守恒可知:
,C 正确;
D.向 浓度均为 的盐酸和醋酸的混合溶液中逐滴加入 的 溶液,
当盐酸的体积为 20ml 时,溶液为氯化钠和醋酸的混合溶液,显酸性,需要再滴加适量的氢氧
化钠,当加入的 NaOH 溶液的体积为 30mL 时,溶液为 NaCl 和等浓度的 CH3COONa、CH3COOH,
根据 Ka=1.8×10-5>Kh= 可知,此时溶液仍然呈酸性,需继续滴加 NaOH 溶液,故
有 ,D 正确;故答案为:B。
13.【答案】B
【解析】A、若 a>b 且 c(X-)=c(Y-),说明 NaX 水解,NaY 不水解或是 NaX 水解程度大
于 NaY;
B、若 a>b 且 c(X-)=c(Y-),说明 NaX 水解,NaY 不水解或是 NaX 水解程度大于 NaY
C、根据盐的水解规律:酸越弱,越水解来回答;
D、若 a=b 且 c(X-)=c(Y-)+c(HY),说明 X-不水解,但是 Y-水解.
解:A、若 a>b 且 c(X-)=c(Y-),说明 NaX 水解,NaY 不水解或是 NaX 水解程度大于 NaY,
酸越弱,越水解,所以酸性 HX<HY,溶液中的 c(HX)>c(HY),故 A 正确;
B、若 a>b 且 c(X-)=c(Y-),说明 NaX 水解,NaY 不水解或是 NaX 水解程度大于 NaY,
酸越弱,越水解,所以酸性 HX<HY,溶液中的 c(HX)>c(HY)故 B 错误;
C、根据酸越弱,越水解可知,若 a=b,则 pH(NaX)>pH(NaY),则酸性:HX<HY,故 C
正确;
D、若 a=b 且 a=c(X-)=c(Y-)+c(HY),则 HX 是强酸,HY 是弱酸,酸性 HX>HY,故 D
正确;
故选:B。
14.【答案】C
【解析】A.b 点溶液 pH=7.2,lg =0,即 c(H+)=1.0×10-7.2,c(HSO )= c(SO ),
,A 项正确;
B.Na2SO3 溶液吸收 SO2 气体,发生反应:SO2+Na2SO3+H2O=2NaHSO3,b 点对应的溶液 pH=7.2,
此时溶质为 Na2SO3 和 NaHSO3 混合物,即溶液中 c(Na+)>c(HSO )>c(OH-),B 项正确;
C.常温下 pH=7.0,溶液呈中性,c(OH-)=c(H+),依据电荷守恒:c(Na+)+ c(H+)= c(HSO )+2 c
(SO )+ c(OH-),c(Na+)= c(HSO )+2 c(SO ),C 项错误;
D.由图可知,在通入 SO2 气体的过程中,溶液的酸性不断增强,对水的电离抑制程度逐渐增
大,故水的电离平衡逆向移动,D 项正确;答案选 C。
15。(16 分,每空 2 分)
【答案】(1)硫酸先与铝片表面的 Al2O3 发生反应:Al2O3+6H+=2Al3++3H2O,不产生 H2
(2)该反应放热,使溶液温度升高,反应速率加快
(3)随着反应的进行,硫酸的浓度不断下降,使反应速率减慢
(4)Mg 2H++2e-=H2↑
(5)铝片 减小
(6)D
【解析】原电池中,还原剂在负极失去电子发生氧化反应,电子从负极流出,电子沿着导线流
向正极,正极上氧化剂得到电子发生还原反应,内电路中阴离子移向负极、阳离子移向正极,
燃料电池中,通入燃料的一极为负极,通入助燃物的一极为正极。
(1)由于铝片表面有一层致密的氧化膜,首先是硫酸与铝片表面的 Al2O3 反应,因此曲线 0-a
段不产生氢气,有关反应的离子方程式为 Al2O3+6H+=2Al3++3H2O;
(2)由于该反应放热,使溶液温度升高,反应速率加快,因此曲线 b→c 段,产生氢气的速率
增加较快;
(3)由于随着反应的进行,硫酸的浓度不断下降,使反应速率减慢,因此曲线由 c 以后,产
生氢气的速率逐渐下降;
(4)装置①中镁比铝活泼,电解质溶液为稀硫酸,则 Mg 为负极、Al 为正极,正极反应为氢
离子得电子变成氢气、电极反应式:2H++2e-=H2↑;
(5)装置②中电解质为 NaOH 溶液,则电池总反应为 2Al+2NaOH+2H2O=2NaAlO2+3H2
↑,铝失去电子被氧化、作负极,电子从铝片流出,该原电池工作一段时间后,由于氢氧化钠
不断消耗,则溶液 pH 减小;
(6)A 项,电能需要由其它能源转化而来,则属于二次能源,正确;B 项,氢燃料电池总反
应为氢气和氧气反应生成水、没有污染,故是一种具有广阔应用前景的绿色电源,正确;C 项,
通常燃料电池能量利用率高,氢燃料电池能量的利用率比氢气直接燃烧高,正确;D 项,氢燃
料电池工作时,氢气在负极发生氧化反应、氧气在正极发生还原反应,不正确。
16.(12 分,每空 2 分)
【答案】(1)Cr2O72-+6Fe2++14H+═2 Cr3++6Fe3++7H2O;
(2)BD;
(3)C; B;
(4)2H++2e-═H2↑或 2H2O+2e-═H2↑+2OH-;
(5)增强溶液导电性;
【解析】Ⅰ.在酸性条件下亚铁离子将重铬酸根还原成铬离子同时生成铁离子,调节 pH 值,
可以使铬离子和铁离子都沉淀,氢氧化铬受热分解得氧化铬,(1)二价铁离子有还原性,Cr2O72
-有强氧化性,二者能发生氧化还原反应;
(2)还原+6 价铬应选用还原剂,且不能引进新的杂质;
(3)根据各种碱的性质分析判断,过氧化钠有强氧化性,钡离子和硫酸根离子能生成沉淀;
根据完全沉淀对应氢氧化物的 pH 值判断,溶液的 pH 值应大于该数值;
Ⅱ.电解法是用铁做阳极电解氯化钠溶液,阳极铁放电生成亚铁离子,还原重铬酸根离子,得
到铁离子和铬离子,阴极氢离子放电溶液中生成氢氧根离子,与溶液中的铁离子和铬离子生成
氢氧化物沉淀,
(4)阴极上氢离子放电生成氢气;
(5)水是弱电解质,导电性能较差,氯化钠是强电解质能增强水的导电性.
解:(1)二价铁离子有还原性,Cr2O72-有强氧化性,二者能发生氧化还原反应,二价铁离子被
氧化成三价铁离子,Cr2O72-被还原为 Cr3+,反应方程式为 Cr2O72-+6Fe2++14H+═2 Cr3
++6Fe3++7H2O,
故答案为:Cr2O72-+6Fe2++14H+═2 Cr3++6Fe3++7H2O;
(2)能还原+6 价铬,说明加入的物质有还原性,且不能引进新的杂质离子,
A.明矾没有还原性,故错误;
B.铁屑能还原+6 价铬,同时本身被氧化成三价铁离子,故正确;
C.生石灰没有还原性,故错误;
D.亚硫酸氢钠能还原+6 价铬,同时本身被氧化成硫酸根离子,故正确;
故答案为:BD;
(3)A.Na2O2 有强氧化性,能把 Cr3+氧化成 Cr6+,从而得不到 Cr(OH)3,故错误;
B.Ba(OH)2 和硫酸根离子能产生硫酸钡沉淀,生成杂质,故错误;
C.Ca(OH)2 使 Fe3+和 Cr3+产生氢氧化物沉淀,且没有其它沉淀杂质生成,故正确;
在含铬废水中加入 FeSO4,再调节 pH,使 Fe3+和 Cr3+产生氢氧化物沉淀,且没有氢氧化亚铁
沉淀,所以溶液的 PH 应大于 5.6 小于 9,所以 B 正确,
故答案为:C;B;
(4)将含+6 价铬的废水放入电解槽内,用铁作阳极,加入适量的氯化钠进行电解,阳极上铁
失电子生成二价铁离子,阴极上氢离子得电子生成氢气,电极反应式为 2H++2e-═H2↑或 2H2O
+2e-═H2↑+2OH-,
故答案为:2H++2e-═H2↑或 2H2O+2e-═H2↑+2OH-;
(5)水是弱电解质,所以蒸馏水的导电能力很小,氯化钠是强电解质,在水中能完全电离导
致溶液阴阳离子浓度增大,所以能增强溶液导电性;
故答案为:增强溶液导电性.
17.(14 分,第一小题每空 1 分,其余每空 2 分)
【答案】 (1)分液漏斗;饱和碳酸钠溶液;
(2)有气泡生成;生成白色沉淀;
(3)9; a1+1;
(4)减小; 促进;
乙酸溶液中存在 H+、CH3COO-等与水结合成水合离子的平衡,且转化为水合离子的过程为放
热过程,温度升高,H+、CH3COO-等与水结合成水合离子的平衡逆向移动,H+、CH3COO-浓
度增大,抑制醋酸电离;
【解析】(1)根据装置图,仪器 X 的名称为分液漏斗;
(2)C 中二氧化碳和苯酚钠溶液反应生成碳酸氢钠和苯酚;
(3)A 中乙酸和碳酸钙反应生成乙酸钙、二氧化碳、水,根据“强酸制弱酸”,当观察到 A 中
有气泡生成且固体溶解,证明酸性:乙酸>碳酸,二氧化碳和硅酸钠溶液反应生成碳酸钠和硅
酸沉淀,C 中生成白色沉淀时,说明酸性:碳酸>硅酸;
(4)①实验 i、ⅱ探究浓度对醋酸电离平衡的影响,将 0.1ml•L-1CH3COOH 溶液稀释 10 倍,
根据表中信息,V1=9;
②加水稀释,醋酸的电离平衡正向移动,电离程度增大;
(5)①水合离子的形成使溶液中 CH3COO-的浓度减小;
②乙酸溶液中存在 H+、CH3COO-等与水结合成水合离子的平衡,且转化为水合离子的过程为
放热过程,温度升高,H+、CH3COO-等与水结合成水合离子的平衡逆向移动,H+、CH3COO-
浓度增大,抑制醋酸电离;
18.(16 分,每空 2 分)
【答案】(1)CH4(g)+CO2(g)=2CO(g)+2H2(g) △H=+247.3kJ•ml-1
(2)A < >
(3)② 催化剂降低了活化能 第Ⅱ步的活化能大,反应速率慢
【解析】【1 详解】根据已知反应① ;②
③ ,根据盖斯定律, ,
;
【2 详解】①在恒温恒容密闭容器中,通入一定量的 发生催化重整反应
,
A.根据 ,混合气体 m 不变,n 变化,平均相对分子质量(M)变化,当平均相对分子质
量不再变化,反应达平衡状态,A 正确;
B.反应速率之比等于化学计量数之比,当 ,反应达平衡状态,B 错误;
C. 与 浓度不再变化时,反应达平衡状态,C 错误;
D.根据 ,m 不变,V 不变,容器内混合气体的密度不变化,不能判断平衡状态,D 错
误;
故选 A;
②该反应为气体分子数增多的反应,增大压强,平衡逆向移动,所以 ,当温度为 T3、
初始压强为 2MPa 时,a 点达平衡, 转化率减小,反应逆向进行, ; 根据三
段式:
, ;
3 详解】催化剂降低了活化能,反应②活化能最低,使用了催化剂,活化能越大,反应速率
最慢,第Ⅱ步的活化能大,反应速率慢,决定了整个反应速率。
相关试卷
这是一份安徽省A10联盟2024-2025学年高二下学期2月开学考试化学试卷(含解析),共7页。
这是一份安徽省淮北市第一中学2024-2025学年高二上学期开学考试+化学试卷,共6页。试卷主要包含了单项选择题,非选择题等内容,欢迎下载使用。
这是一份安徽省淮南第一中学等学校2024-2025学年高三上学期开学考试 化学试题(解析版),共19页。试卷主要包含了满分100分,考试时间75分钟,本卷命题范围, 下列说法正确的是, 下列化学反应表示错误的是, 设NA为阿伏加德罗常数的值, 实验室用如图所示装置制备硝酸等内容,欢迎下载使用。

