所属成套资源:中考物理第一轮复习资料合辑
中考物理第一轮复习专题01 声现象(练习)(解析版)
展开
这是一份中考物理第一轮复习专题01 声现象(练习)(解析版),共29页。试卷主要包含了以下情景中,不能产生声音的是等内容,欢迎下载使用。
TOC \ "1-3" \h \u \l "_Tc21259" 2
\l "_Tc32588" 考点01 声音的产生与传播 PAGEREF _Tc32588 \h 2
\l "_Tc14489" 考点02 声速及相关计算 PAGEREF _Tc14489 \h 4
\l "_Tc14772" 考点03 声音三特性辨析 PAGEREF _Tc14772 \h 7
\l "_Tc14802" 考点04 声现象实验探究 PAGEREF _Tc14802 \h 11
\l "_Tc20438" 考点05 声音的利用 PAGEREF _Tc20438 \h 14
\l "_Tc10398" 考点06 超声波与次声波 PAGEREF _Tc10398 \h 17
\l "_Tc29692" 考点07 噪声及其控制 PAGEREF _Tc29692 \h 18
\l "_Tc24114" 考点08 声现象综合 PAGEREF _Tc24114 \h 19
\l "_Tc4682" PAGEREF _Tc4682 \h 23
\l "_Tc22215" PAGEREF _Tc22215 \h 26
考点01 声音的产生与传播
1.以下情景中,不能产生声音的是( )。
A.被敲击的水瓶B.真空罩中响铃的闹钟
C.振翅飞行的蝴蝶D.关闭的收音机
【答案】D。
【解析】声音是由物体的振动产生,可知产生声音的物体在振动,被敲击的水瓶、真空罩中的闹钟、振翅飞行的蝴蝶均在振动,能产生声音,关闭的收音机不能振动,则不能产生声音,故ABC不符合题意,D符合题意。
故选D。
2.关于声音的产生与传播,下列说法正确的是( )。
A.声音是由物体的振动产生的;
B.声音可以在真空中传播;
C.声音在不同介质中的传播速度相同;
D.敲鼓时,听到鼓声,鼓面不振动
【答案】A。
【解析】A.声音是由物体振动产生,振动停止,声音停止,故A正确;
B.声的传播需要介质,声不能在真空中传播,故B错误;
C.声音需要介质来传播,不同的介质中,声音传播的速度是不同的,一般情况下,声音在固体中传播的最快,在气体中传播的最慢,故C错误;
D.擂鼓时,鼓面振动发出声音。用力越大,鼓面振动的幅度越大,即振幅越大,响度也越大,故D错误。
故选A。
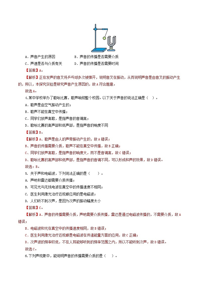
3.如图所示,用悬挂着的乒乓球接触正在发声的音叉,乒乓球会多次被弹开。这个实验是用来探究( )。
A.声音产生的原因 B.声音的传播是否需要介质
C.声速是否与介质有关 D.声音的传播是否需要时间
【答案】A。
【解析】正在发声的音叉将乒乓球多次被弹开,说明音叉在振动,从而说明声音是由音叉的振动产生的,所以,本探究实验是研究声音产生原因的,故A符合题意。
故选A。
4.某中学校举办了歌咏比赛,歌声响彻整个校园。以下关于声音的说法正确是( )。
A.歌声是由空气振动产生的;
B.歌声不能在真空中传播;
C.同学们放声高歌,是指声音的音调高;
D.歌咏比赛的高声部和低声部,是指声音的响度不同
【答案】B。
【解析】A、歌声是由人的声带振动产生的,故A错误;
B、声音的传播需要介质,歌声不能在真空中传播,故B正确;
C、同学们放声高歌,是指声音的响度大,而不是音调高,故C错误;
D、歌咏比赛的高声部和低声部,是指声音的音调不同,可以形成和声的效果,故D错误。
故选:B。
5. 关于声和电磁波,下列说法正确的是( )。
A. 声呐和雷达都需要介质传播;
B. 可见光与无线电波在真空中的传播速度不相同;
C. 医生利用激光治疗近视眼应用的是电磁波;
D. 人们听不到次声,是因为次声的振动幅度太小
【答案】C。
【解析】A.声音的传播需要介质,声呐需要介质传播,雷达是通过电磁波传播的,不需要介质,故A错误;
B.电磁波和光在真空中的传播速度相同,故B错误;
C.医生利用激光治疗近视眼是电磁波在传递能量方面的应用,故C正确;
D.次声波的频率较低,不在人耳能够听到的频率范围之内,所以不能听到次声,故D错误。
故选C。
6.下列声现象中,能说明声音的传播需要介质的是( )。
A.蝙蝠靠超声波发现昆虫 B.倒车雷达
C.超声波清洗机 D.真空罩中的闹钟
【答案】D。
【解析】AB.都是说明声音能够传递信息;
C.说明声波具有能量;
D.说明声音的传播需要介质。
7.小强同学在探究声音的产生与传播时,做了下面的实验;
(1)如图甲所示,用悬挂着的乒乓球接触正在发声的音叉,可观察到乒乓球被弹开,这说明了 ______ 。
(2)如图乙所示,将正在响铃的闹钟放在玻璃罩内,逐渐抽出其中的空气,将听到响铃的声音 ______ ,并由此推理可以得出 ______ 不能传声。
(3)将正在响铃的闹钟用塑料袋包好。放入水中,仍可以听到铃声,说明水可以 ______ 。
【答案】声音是由物体的振动产生的;减弱;真空;传声。
【解析】(1)[1]乒乓球被弹起,说明发声的音叉在振动。
(2)[2][3]空气逐渐被抽出,声音逐渐减小,这说明声音的传播需要介质,真空不能传声。
(3)[4]放入水中能听到铃声,说明水也可以传声。
考点02 声速及相关计算
8.声音在一些介质中的传播情况如图所示,声音在哪种介质中传播速度最慢( )。
A.空气B.水C.尼龙D.冰
【答案】A。
【解析】如图所示,声音在空气中的传播速度为340m/s,声音在水中的传播速度为1500m/s,声音在尼龙中的传播速度为2600m/s,声音在冰中的传播速度为3230m/s,则声音在介质中传播速度大小为
可知声音在空气中传播速度最慢,故A符合题意,BCD不符合题意。
故选A。
9.声音在空气中速度是340m/s,如果我们对着一座高山呼喊,经过2s后听到回声,那么我们可以断定( )。
A.高山距我们680mB.高山距我们340m
C.高山距我们170mD.高山距我们17m
【答案】B。
【解析】声音传到高山的时间为
声音在15℃的空气中的传播速度为340m/s,根据
高山与我们间的距离为
故B符合题意,ACD不符合题意。
故选B。
10.若一根直铁轨长153m,检修工人在它的一端用锤敲一下,另一端某人将耳朵贴在铁轨上听到两次敲击声,两次声音的时间间隔为0.42s,则声音在铁轨中的传播速度为 m/s(声音在空气中的传播速度为340m/s)。
【答案】5100。
【解析】因为铁轨长153m,空气中的声速是340m/s,所以声音在空气中的传播时间
因为两次声响相隔0.42s,且声音在铁轨中的传播时间比在空气中的传播时间少,故声音在铁轨中的传播时间t2=t1-0.42s=0.45-0.42s=0.03s
则声音在铁轨中的传播速度。
11.回声是由声波在传播过程中遇到障碍物反射回来而形成的,当障碍物离声源较远时,发出的声音经过较长时间(大于0.1s)再回到耳畔,我们才能把回声与原声区别开来;当障碍物离声源较近时,声波很快就反射回来了,人们就不能区分回声与原声,只能听到一种比较响亮的声音。求:(声音在空气中传播的速度为340m/s)
(1)要听到自己的回声,人发声时离障碍物至少要多远?
(2)用回声可以帮助船只测量水深,因此在海洋和江河的考察船上都装有声呐。如果声音在水中的传播速度为1500m/s,考察船上的声呐发出声音1.2s后接收到了回声,这里的水深为多少?
【答案】(1)17米;(2)900米。
【解析】(1)回声到达人耳的时间比原声晚0.1秒以上人耳才能把原声和回声区分开来。所以人能把原声与回声区别开的最短时间为0.1s,则人的声音传到障碍物的时间
人到障碍物至少距离s=vt=340m/s×0.05s=17m
(2)声音从水面传到水底的时间
水深h=v′t′=1500m/s×0.6s=900m。
答:(1)发声体至少离障碍物的距离为17米;(2)水的深度为900米。
12.表中是某些介质的声速。
(1)分析表格的信息,推断声速大小可能和哪些因素有关:声速的大小跟 ___________、___________有关(答两种即可)。
(2)设海水温度为25℃,在海面用超声测位仪向海底垂直发射声波,经过4s后收到回波,海水的深度是 ___________。
(3)如图甲,用竖直悬挂的泡沫塑料球接触发声的音叉时,泡沫塑料球被弹起,该现象说明 ___________。若用小锤分别重敲、轻敲与泡沫塑料球接触的音叉,会看到重敲音叉时,泡沫塑料球被弹起的幅度较 ___________,同时听到声音的 ___________(选填“音调”“响度”或“音色”)较大。
(4)如图乙,用小锤去敲打右边的音叉,左边的音叉也能发声,并把泡沫塑料球弹起,该实验能说明声波可以传递 ___________。
(5)如图丙所示是把音叉发出的声音输入到示波器上显示的波形,其中音调相同的是 ___________;响度相同的是 ___________。(均填写丙图中的序号)
【答案】温度;介质种类;3062m;发声体在振动;大;响度;能量;①②;②③。
【解析】(1)[1][2]观察表中数据,可以发现:①声音在 5℃、15℃、20℃的水中的速度不同,说明声速大小和温度有关。②声音在水、海水、冰、铁等不同介质中速度不同,说明声速大小和介质种类有关。
(2)[3]声音在温度为25℃的海水中的速度v=1531m/s
声音从海面到海底时间t=×4s=2s
由v=可得,海水深度为h=s=vt=1531m/s×2s=3062m
(3)[4]如图甲,用竖直的悬挂的泡沫塑料球接触发声的音叉时,泡沫塑料球会被弹起,这个现象说明发声的物体在振动。
[5][6]用不同的力击打音叉,音叉的响度不同,会看到小球被弹开的幅度不同,振幅越大,响度越大,说明响度与物体的振幅有关;泡沫小球的作用是将音叉的振动放大。
(4)[7]如图乙所示,敲击右边的音叉,左边完全相同的音叉把泡沫塑料球弹起,这个现象说明声音能够传递能量。
(5)[8][9]从三幅图可以看出,①②在相同时间内,振动的次数是相同的,因此它们的振动频率是相同的,所以①和②的音调是相同的;②③两种波形的振幅是相同的,因此它们的响度是相同的。
考点03 声音三特性辨析
13.如图所示,小刚在艺术节上用吉他弹奏优美的乐曲.对于吉他发出的声音,下列说法正确的是( )。
A.乐曲的声音是通过空气传入人耳的;
B.变换手指按压弦的位置可以改变声音的响度;
C.用力拨动吉他弦可以提高声音的音调;
D.拨动不同的吉他弦可以改变吉他的音色
【答案】A。
【解析】A.声音靠介质传播,固体液体气体都可以作为传播声音的介质,乐曲的声音是通过空气传入人耳的,故选项A正确;
B.音调是指声音的高低,它与发声体的频率有关系,频率越高,音调越高,变换手指按压弦的位置可以改变弦的长度,改变弦振动的频率,改变声音的音调,故选项B不正确;
C.响度是指声音的大小,跟发声体的振幅、距离发声体的远近有关系,振幅越大,响度越大,距离发声体越近,响度越大,用力拨动吉他弦可以增大吉他弦的振幅,增大声音的响度,故选项C不正确;
D.音色由发声体自身结构、材料等决定,拨动不同的吉他弦可以改变吉他的振动的频率,来改变声音的音调,故选项D不正确。
14.如图所示是中国空间站天河核心舱,从核心舱传来:“太空探索,永无止境。随着不断旋转的陀螺,我们已经从神舟十号任务进入了空间站时代。欢迎来到天空课堂!”小华兴奋地喊道:“那是航天员王亚平老师的声音”。小华能判断出是王亚平的声音是根据声音的( )。
A.响度不同B.音调不同C.音色不同D.音速不同
【答案】C。
【解析】声速与介质的种类和温度有关;音调是指声音的高低,频率越高,音调越高;响度是指声音的强弱,人们以分贝为单位表示声音的强弱,物体振幅越大,响度越强;音色是指声音的特色,与发声体的材料和结构有关。不同的物体的音调、响度尽管都可能相同,但音色却一定不同(辨别是什么物体发的声靠音色)。小华能判断出是王亚平的声音是根据声音的音色不同。故ABD不符合题意,C符合题意。
故选C。
15.小钟琴是一种打击乐器,有16个音,声音优美,携带方便,简单易学,演奏方式丰富灵巧,是非常适合幼儿园的孩子们作为音乐兴趣启蒙的一种乐器,如图所示(小钟琴的一部分)。下列说法错误的是( )。
A.打击乐器靠打击面振动发声;
B.“有16个音”是指有16个不同的音调;
C.“声音优美”是指音色好;
D.从左往右依次敲击图中的E、D、C,音调变高
【答案】D。
【解析】A.声音是由物体的振动产生的,打击乐器是由打击面振动产生的,故A正确,不符合题意;
BD.从左往右小钟琴越来越长,敲击时振动快慢不同,越短的振动越快,音调越高;越长的振动越慢,音调越低,因此从左往右音调变低,“16个音”指的是16个不同的音调,故B正确,不符合题意;D错误,符合题意;
C.小钟琴可以演奏音乐,声音悦耳动听,发出的声音是乐音,则“声音优美”是指音色好,故C正确,不符合题意。
故选D。
16.(2022·广州中考真题)编钟是我国瑰宝,如图,敲M处发出的声音音调比敲N处的高,比敲P处的低,则( )。
A.编钟发出的声音频率只与其质量有关;
B.敲P处发出的声音频率高于敲N处的;
C.敲P处时,钟的振幅一定比敲M处时大;
D.敲N处时,发出的声音响度一定比敲M处时大
【答案】B。
【解析】A.声音频率越大,则物体发出声音的音调越高。由图可知,第一个编钟的质量小,第二个编钟的质量大,敲M处发出的声音的音调比敲N处的高,说明声音的频率与物体的质量有关;在同一个编钟上敲M处发出的声音的音调比敲P处的低,说明声音的频率还与振动物体的长度有关,故A不符合题意;
B.音调的高低与声音频率有关,音调越高,声音频率则越大,P处的音调比N处的音调高,则P处的声音频率比N处的大,故B符合题意;
CD.声音的响度与振幅有关,而振幅的大小与敲击的力度大小有关,与敲击的位置无关,故CD不符合题意。
故选B。
17.如图所示是在其他条件相同时不同的声音信号输入示波器时显示的波形图,下列说法正确的是( )。
A.甲、丁的音调相同、响度不同 B.甲、丙的音调相同、响度相同
C.甲、乙的音色相同、音调不同 D.丙、丁的响度相同、音调不同
【答案】A。
【解析】从图中可以看出,相同时间内,甲、乙、丁的振动频率相同,故音调相同;甲、乙、丙的振幅相同,故响度相同;甲、丙、丁的波形相同,故音色相同。综上分析,A正确,BCD错误。
故选A。
18.某中学校举办了歌咏比赛,歌声响彻整个校园。以下关于声音的说法正确是( )。
A.歌声是由空气振动产生的;
B.歌声不能在真空中传播;
C.同学们放声高歌,是指声音的音调高;
D.歌咏比赛的高声部和低声部,是指声音的响度不同
【答案】B。
【解析】A、歌声是由人的声带振动产生的,故A错误;
B、声音的传播需要介质,歌声不能在真空中传播,故B正确;
C、同学们放声高歌,是指声音的响度大,而不是音调高,故C错误;
D、歌咏比赛的高声部和低声部,是指声音的音调不同,可以形成和声的效果,故D错误。
故选:B。
19.(2021·广州中考真题)如图,甲鼓发声时鼓皮每秒振动的次数比乙的少,甲、乙相比,甲鼓皮( )。
A.发声的响度一定较大B.发声的音调一定较低
C.振动的振幅一定较小D.振动的频率一定较高
【答案】B。
【解析】D.频率是物体在单位时间内振动的次数,根据题意知道,甲鼓发声时鼓皮每秒振动的次数比乙的少,说明甲鼓振动的频率比乙鼓小,故D错误;
B.音调是指声音的高低,音调跟频率有关,频率越大,音调越高;频率越小,音调越低;由于甲鼓振动的频率比乙鼓小,所以甲鼓发声的音调一定较低,故B正确;
AC.响度是由发声体振动的幅度决定的,振幅越大、响度越大,根据题意,不能判断两鼓的振幅,故不能判断响度,故AC不符合题意。
故选B。
20.中国民族乐器二胡发出的声音有着丰富的表现力,它以接近于人声的 (填声音的特性)成为一种富于歌唱性的乐器,因此有人还把它称为“中国式小提琴”。
【答案】音色。
【解析】每个发声体发出声音的音色是不同的,而二胡以接近于人声的音色成为一种富于歌唱性的乐器。
故答案为:音色。
21.如图所示,编钟是我国古代音乐文化的杰作,古代工匠运用高超的工艺铸造出大小不同的编钟,这些编钟在敲击时能发出不同_____(填“音调”、“响度”或“音色”)的声音,从而能演奏出音域宽广的乐曲。
【答案】音调。
【解析】大小不同的编钟,这些钟在敲击时振动的频率不同,因此发出的声音的音调不同。
22.古诗词是我国的文化瑰宝,很多诗句里蕴含着物理知识。例如“夜半钟声到客船”中的“钟声”是根据声音的______判断出来的:唐代诗人白居易的《琵琶行》中的诗句:“转轴拨弦三两声,未成曲调先有情”从物理学的角度来看,弹琴之前“转轴”是为了改变弦的松紧程度,从而改变弦发声的______;“小弦切切如私语”是指声音的______小。(均选填“音调”“响度”或“音色”)
【答案】音色;音调;响度。
【解析】[1] 判断出这是编钟发出的声音“钟声”,是根据声音的特色、品质判断出来的,即根据声音的音色判断的,音色与发声体的材料与结构有关。
[2]改变弦的松紧程度,从而改变弦振动的频率,而音调又与振动的频率有关,故填写音调。
[3]“小弦切切如私语”是指声音较弱,即声音的响度小。
考点04 声现象实验探究
23.下列各图描述的实验中,说法不正确的是( )。
A. 发声的音叉激起水花,说明声是由物体的振动产生的;
B. 音叉发出的声音越响,乒乓球被弹开的越远,说明音调与物体振幅有关;
C. 用相同大小的力拨动钢尺,当钢尺伸出桌边的长度变短,振动时声音的音调变高;
D. 抽取玻璃罩内的空气,听到罩内的音乐声逐渐变小,推理出:真空不能传声
【答案】B。
【解析】A.发声的音叉激起水花,是音叉振动将水花激起,利用了转换法,说明声音由物体振动产生的,故A正确,不符合题意;
B.音叉发出的声音越响,乒乓球被弹开的越远,说明响度与物体振幅有关,故B错误,符合题意;
C.钢尺伸出桌边的长度变短,振动变快,振动时声音音调变高,故C正确,不符合题意;
D.声音的传播需要介质,抽取玻璃罩内的空气,听到罩内的声音变小,可进一步推理得出:真空不能传声,故D正确,不符合题意。
故选B。
24.下列各图描述的实验中,说法不正确的是( )。
A. 发声的音叉激起水花,说明声是由物体的振动产生的;
B. 音叉发出的声音越响,乒乓球被弹开的越远,说明音调与物体振幅有关;
C. 用相同大小的力拨动钢尺,当钢尺伸出桌边的长度变短,振动时声音的音调变高;
D. 抽取玻璃罩内的空气,听到罩内的音乐声逐渐变小,推理出:真空不能传声
【答案】B。
【解析】A.发声的音叉激起水花,是音叉振动将水花激起,利用了转换法,说明声音由物体振动产生的,故A正确,不符合题意;
B.音叉发出的声音越响,乒乓球被弹开的越远,说明响度与物体振幅有关,故B错误,符合题意;
C.钢尺伸出桌边的长度变短,振动变快,振动时声音音调变高,故C正确,不符合题意;
D.声音的传播需要介质,抽取玻璃罩内的空气,听到罩内的声音变小,可进一步推理得出:真空不能传声,故D正确,不符合题意。
故选B。
25.如图所示是河南博物院镇院之宝8000多年前的贾湖骨笛,吹奏它时,若想使吹奏的声音音调更高,应用手指按压 (选填“靠近”或“远离”)嘴的孔,此时由于振动的 较短,音调较高。
【答案】靠近;空气柱。
【解析】吹奏骨笛时,声音是由笛内空气柱的振动产生的,空气柱越短,振动越快,音调越高,故要想使吹奏的声音音调更高,应用手指按压靠近嘴的孔,此时由于振动的空气柱较短,音调较高。
故答案为:靠近;空气柱。
26.用手拨动橡皮筋时,橡皮筋嗡嗡作响;停止拨动,橡皮筋也停止作响。这个现象说明了声音是由物体______ 产生的。用相同的力度拨动仅粗细不同的橡皮筋时,会发现橡皮筋发声时声音的______ 不同。
【答案】振动;音调。
【解析】用手拨动橡皮筋时,橡皮筋嗡嗡作响;停止拨动,橡皮筋也停止作响。这个现象说明了声音是由物体振动产生的。用相同的力度拨动仅粗细不同的橡皮筋时,振动的频率不同,会发现橡皮筋发声时声音的音调不同。
故答案为:振动;音调。
27.为研究声音是如何产生的,小明同学进行系列的实验研究。
(1)如图甲所示,用竖直悬挂的乒乓球接触发声的音叉时,乒乓球会被弹起,这个现象说明___________;乒乓球在试验中起到什么作用?___________。
(2)如图乙所示,敲击右边的音叉,左边完全相同的音叉会把乒乓球弹起,这个现象说明___________。
(3)若在月球上做上述两个实验,___________实验乒乓球会弹起。
(4)石头落入水中,产生的水波向四周传播;发声的音叉接触水面,激起水波向四周传播。通过水波来研究声波,这种研究问题的方法为___________法。
A.推理 B.类比 C.控制变量 D.转化
【答案】声音是由物体振动产生的;将微小振动放大;空气可以传播声音;甲;B。
【解析】(1)[1][2]用竖直悬挂的乒乓球接触发声的音叉时,乒乓球会被弹起,这个现象说明声音由物体的振动产生的,声音是由物体振动产生的,但这种振动往往不易观察,需要将实验效果进行“放大”,乒乓球在实验中起到将微小振动放大的作用。
(2)[3]声音的传播是需要介质的,它可以在气体中传播,敲击右边的音叉,左边完全相同的音叉把乒乓球弹起,这个现象说明空气可以传播声音。
(3)[4]月球上没有空气,处于真空状态,声音不能在真空中传播,因此甲实验乒乓球会被弹起,乙实验乒乓球不会被弹起。
(4)[5]通过水波来类比研究声波,这种研究问题的方法被称为类比法,故选B。
28.小华在观察弦乐团演奏时猜想,在弦张紧程度相同的条件下,发声的音调高低还可能与弦的粗细、长短及弦的材料有关。于是他找来了各种不同的琴弦,设计探究实验,琴弦的编号及材料、长度、横截面积情况如表所示:
(1)如果想探究发声时音调与弦的粗细的关系,应选用表中编号为___________和___________的琴弦。
(2)通过查询资料,小华知道琴弦的振动频率与琴弦长度的关系如图所示。如果小华的实验无误,则可确定的是编号为___________的琴弦一定比编号为___________的琴弦振动时音调低。
【答案】①;②;⑤;③。
【解析】[1][2]在弦张紧程度相同的条件下,探究发声时音调与弦的粗细的关系,应控制琴弦的材料长度相等而弦的粗细(横截面积)不同,由表中实验数据可知,应该选用表中编号为①、②的琴弦。
[3][4]音调的高低取决于声源振动的频率,频率越大,音调越高;如图所示,琴弦越长振动频率越低,在研究琴弦的长度与频率的关系时,应控制琴弦的横截面积与材料相同,综上所述,结合数据表可以确定的是编号为⑤的琴弦一定比编号为③的琴弦振动时音调低。
考点05 声音的利用
29.下列关于声音的利用,与其他三项不同的是( )。
A. 超声波清洗眼镜 B. 收听广播
C. 倒车雷达 D. 大象间的交流
【答案】A。
【解析】超声波清洗眼镜,利用了声音能够传递能量;收听广播、倒车雷达、大象间的交流,都是利用声音传递信息,故A符合题意,BCD不符合题意。
故选A。
30.下列有关声的说法中正确的是( )。
A.只要物体振动,我们就能听到声音;
B.根据响度能分辨出不同乐器的声音;
C.“听诊器”能使人的心脏振动幅度增大,音调升高;
D.用超声波能击碎人体内的结石,说明声波具有能量
【答案】D。
【解析】A.物体只要振动就能发出声,但不是所有的声我们都能听见,声音响度很小或不在人的听觉频率范围内,我们是听不到声音的,故A错误;
B.不同发声体发出的声音音色一般不同,所以根据音色能分辨出不同乐器的声音,故B错误;
C.“听诊器”能减少声音的分散,从而增大响度,而并不是使人的心脏振动幅度增大、音调升高,故C错误;
D.用超声波能击碎人体内的结石,是因为声波具有的能量将结石击碎了,故D正确。
故选D。
31.下列事例中不是利用声传递信息的是( )。
A.利用超声波给金属工件探伤;
B.听到上课铃响同学们都走进教室;
C.通过声学仪器接收到的次声波判断地震的方位;
D.用超声波能粉碎人体内的“小石头”
【答案】D。
【解析】A.利用超声波给金属工件探伤,是利用了声音传递信息,故A不符合题意;
B.听到上课铃响同学们都走进教室,是利用了声音传递信息,故B不符合题意;
C.通过声学仪器接收到的次声波判断地震的方位,是利用了声音传递信息,故C不符合题意;
D.用超声波能粉碎人体内的“小石头”,是利用了声音传递能量,故D符合题意。
故选D。
32.声波既能传递信息也能传递能量。下面事例中,主要利用声波传递能量的是( )。
A.用超声波击碎结石 B.用声呐探测海深
C.利用B超做体检 D.利用倒车雷达确定与车后物体的距离
【答案】A。
【解析】A.用超声波击碎体内的胆结石,利用声音传递能量,故A符合题意;
B.用声呐探测海深,利用声音传递信息,故B不符合题意;
C.医生利用声音传递信息用“B超”诊断疾病,利用声音传递信息,故C不符合题意;
D.利用倒车雷达确定与车后物体的距离,利用声音传递信息,故D不符合题意。
故选A。
33.(2021·广东中考真题)阅读下列短文,回答问题。
超声波测速
超声波是振动频率高于20000Hz的声波,它具有指向性好、反射能力强、能量集中等特点,可用于测距、测速等。
测距是测速的基础,如图甲所示,超声波测速仪向静止的汽车发射超声波信号(简称信号),同时开始计时,信号传播过程中遇到汽车会被反射,测速仪接收到返回的信号就停止计时,根据记录的时间及其与路程、速度的关系,可计算出汽车与测速仪之间的距离,图乙是信号传播过程的s-t图像,s表示信号与测速仪之间的距离,t表示信号传播的时间。
则速仪测量汽车速度的原理是:测速仪向运动的汽车先后发射两次信号,根据汽车在两次遇到信号之间所通过的路程及所用的时间,由速度公式可得出汽车的平均速度测速仪在公路上对某跑车进行测速时,向匀速驶来的跑车发射两次信号,两次发射信号的时间间隔是1.0s,第一次发射信号到接收用时0.6s,第二次发射信号到接收用时0.3s。经测速仪测定,该跑车超速,驾驶员将受到交警部门处罚。(超声波速度取340m/s)
(1)人耳_______(选填“能”或“不能”)听到超声波。超声波测速是利用了超声波的指向性好、能量集中、_______等特点;
(2)如图乙所示,若t0=0.4s,则静止的汽车与测速仪之间的距离为_______m;
(3)通过计算,在下图中,大致画出测速仪对该跑车发射的两次信号传播过程的s-t图像(t从第一次发射信号开始计时)。跑车在两次遇到信号之间通过的路程为_______m,跑车的速度大小为_______m/s。
【答案】不能;反射能力强;68;51;60。
【解析】(1)[1]超声波是指频率超过20000Hz的声音,人的听觉范围是20Hz~20000Hz,人耳不能听到超声波。
[2]根据文中,超声波具有指向性好、反射能力强、能量集中等特点。
(2)[3]如图乙所示,若t0=0.4s,则静止的汽车与测速仪之间的距离为
(3)[4][5]第一次发射信号到接收用时0.6s,跑车遇到信号时,距离测速仪
第二次发射信号到接收用时0.3s,跑车遇到信号时,距离测速仪
跑车在两次遇到信号之间通过的路程为
因此测速仪对该跑车发射的两次信号传播过程的s-t图像如图所示:
跑车遇第一次信号,到测速仪接到信号,时间是接收用时的一半,即0.3s,两次发射信号的时间间隔是1.0s,因此跑车再走0.4s,才发出第二次信号,到跑车与第二次信号相遇,时间要接收用时的一半,即0.15s,因此跑车二次与信号相遇的间隔时间为
跑车速度为。
考点06 超声波与次声波
34.2020年11月9日在新疆伊犁州巩留县发生了3.1级地震,震源深度13km,有些动物能比人提前感觉到,是因为它们能“听到”地震时伴随产生的 _____。蜜蜂1min振翅26400次,蝴蝶20s振翅120次,蚊子10s振翅6400次,其中音调最高的是 _____(选填“蜜蜂”、“蝴蝶”或“蚊子”)。人耳 _____(选填“能”、“不能”)听到蝴蝶振翅的声音。
【答案】次声波;蚊子;不能。
【解析】[1]地震时伴随着次声波的产生,有些动物能能听到次声波。
[2]蜜蜂每1min翅膀振动26400次,蜜蜂翅膀振动频率为
蝴蝶每20s翅膀振动120次,蝴蝶翅膀
蚊子每10s翅膀振动6400次,蚊子翅膀振动频率
因为蚊子翅膀振动频率>蜜蜂翅膀振动频率>蝴蝶翅膀振动频率,所以,蚊子的音调最高。
[3]人耳的听声范围是20~20000Hz,因为蝴蝶翅膀振动频率小于20Hz,是次声波,所以人耳听不到。
35.2022年3月14日,广东省惠州市惠东县海域发生4.1级地震,附近城市的居民表示有不同程度的震感。一些动物能感觉到地震之前发出的声波,而人耳却听不见,这是因为此声波( )。
A.声音的响度较小 B.振动频率低于20Hz C.为超声波 D.不具有能量
【答案】B。
【解析】BC.地震时会发出次声波,次声波的振动频率低于20Hz,不在人的听觉范围内,某些动物能感觉到地震之前发出的次声波,故B符合题意,C不符合题意;
A.响度是指声音的强弱,是由振动的振幅决定的,音调指声音的高低,是由振动的频率决定的,人耳听不见次声波与声音的响度无关,故A不符合题意;
D.声音可以传递信息和能量,次声波具有能量,故D不符合题意。
故选B。
36.英国科学家切断番茄植株的茎,用人耳倾听没有引起任何听觉。但在靠近茎的切口处放置录音机录音,然后用超大音量、超低速度播放,居然能清晰地听到“尖叫”声。这说明,番茄植株遭受伤害后,会发出( )。
A.响度很小的超声 B.响度很大的超声 C.响度很小的次声 D.响度很大的次声
【答案】A。
【解析】用超大音量播放表示原来的响度小;超低速度播放表示原来的音调高,番茄植株遭受伤害后,会发出响度很小的超声,故A正确,BCD错误。故选A。
37.“B超”机是利用超声波来诊断病情的,但是人们都听不到它发出的声音,这是因为( )。
A.声音太大 B.声音频率大于人能听到的最大频率
C.声音太小 D.声音频率小于人能听到的最小频率
【答案】B。
【解析】医用B超利用的是超声波,不在人的听觉频率范围内,比人的正常听觉频率范围要高,所以人们听不见。
故选B。
38.随着科学技术和社会的发展,超声波已广泛应用于各个领域。下列事例中利用超声波传递信息的是( )。
A.用超声波电动牙刷刷牙 B.用超声波给金属工件探伤
C.用超声波清洗眼镜片 D.用超声波除去人体内的结石
【答案】B。
【解析】A.用超声波电动牙刷刷牙,这是利用超声波传递能量的,故A不符合题意;
B.用超声波给金属工件探伤,这是利用超声波传递信息的,故B符合题意;
C.用超声波清洗眼镜片,这是利用超声波传递能量的,故C不符合题意;
D.用超声波除去人体内的结石,这是利用超声波传递能量的,故D不符合题意。
故选B。
考点07 噪声及其控制
39.(2022·广西桂林中考真题)下列情景中的声音属于噪声的是( )。
A.音乐厅中的演奏声B.教室里的读书声
C.报告厅中的演讲声D.建筑工地上嘈杂的响声
【答案】D。
【解析】A.音乐厅中的演奏声属于乐音,没有影响他人,不是噪声,故A不符合题意;
B.教室里的读书声没有影响别人的学习,不是噪声,故B不符合题意;
C.报告厅中的演讲声没有影响他人,不是噪声,故C不符合题意;
D.建筑工地上嘈杂的响声会影响别人的学习和生活,属于噪声,故D符合题意。故选D。
40.(2022·广东惠州二模)如图甲环境监测器测出的甲、乙两种声音的特性如下表所示,则此可知______(选填“甲”或“乙”)的响度较大,______(选填“甲”或“乙)的音调较高,如图乙所示是在______ 减弱噪声。
【答案】乙;甲;声源处。
【解析】[1]由表格中的数据可知,甲声音的响度为50dB,乙声音的响度为100dB,所以乙的响度大于甲。
[2]由表格中的数据可知,甲声音的频率是2000Hz,乙声音的频率是500Hz,频率越高音调越高,所以甲的音调较高。
[3]图乙中表示的是禁止鸣笛标志,禁止了噪声的产生,这是在声源处减弱噪声。
41.下列关于声现象的说法正确的是( )。
A.戴耳塞是在声源处减弱噪声;
B.打雷时捂住耳朵可以防止雷声的产生;
C.人耳的听觉频率范围是20Hz到20000Hz;
D.中考期间学校路段禁止鸣笛是在传播过程中减弱噪声
【答案】C。
【解析】A.根据减弱噪声途径的知识可知,戴耳塞是在人耳处减弱噪声,故A错误;
B.打雷时,捂住耳朵,是在传播过程中减弱噪声,可以防止雷声传入人耳,但是不能防止雷声的产生,故B错误;
C.根据声的知识可知,人耳的听觉范围为20Hz到20000Hz,故C正确;
D.根据减弱噪声途径的知识可知,中考期间学校路段禁止鸣笛是在声源处减弱噪声,故D错误。
故选C。
42.石家庄是全国文明城市,公民应该控制噪声,下列做法中属于在声源处减弱噪声的是( )。
A.二环路设置隔音屏障B.公路上安装噪声监测仪
C.学校周围禁止鸣笛D.工人戴隔音耳罩
【答案】C。
【解析】A.二环路设置隔音屏障,属于在传播过程中减弱噪声,故A不合题意;
B.公路上安装噪声监测仪可以监测噪声的等级,不能减弱噪声,故B不合题意;
C.学校周围禁止鸣笛,属于在声源处减弱噪声,故C符合题意;
D.工人带隔音耳罩,属于在人耳处减弱噪声,故D不合题意。故选C。
43.在马路旁或住宅间设立屏障或植树造林可以削弱噪声的影响,这种做法( )。
A.不能控制噪声 B.是在声源处控制噪声
C.是在传播途径中控制噪声 D.是在人耳处减弱噪声
【答案】C。
【解析】噪声的控制可以从三个环节来进行:声源处、声音的传播过程中、声音的接收处;马路旁或住宅间设立屏障或植树造林是利用的从声音的传播过程中控制噪声的强弱,故C符合题意,ABD不符合题意。
故选C。
44.在学校、医院和科学研究部门附近,有如图所示禁鸣喇叭的标志。在下列措施中,与这种控制噪声的方法相同的是( )。
A.工人戴上防噪声耳罩 B.在道路旁设置隔声板
C.上课时关闭教室的门窗 D.在摩托车上安装消声器
【答案】D。
【解析】禁鸣喇叭就是在声源处减弱噪声。
A.工人戴上防噪声耳罩,是在人耳处减弱噪声,故A不符合题意。
B.在道路旁设置隔声板,是在传播过程中减弱噪声,故B不符合题意。
C.上课时关闭教室的门窗,是在传播过程中减弱噪声,故C不符合题意。
D.在摩托车上安装消声器,是在声源处减弱噪声,故D符合题意。故选D。
45.小明假日去旅游的时候,看到繁忙的道路两边有时会有玻璃幕墙,这引发他对幕墙的作用产生了许多的猜想。观察图,他的猜想中正确的是( )。
A.美化道路 B.防止大风天气影响车辆行驶安全
C.增加司机两边的视野 D.减弱噪声对附近居民的影响
【答案】D。
【解析】繁忙的道路两边有时会有玻璃幕墙,附近有住宅区,是为了减弱车辆的噪声对附近居民的影响,在传播途径减弱,故选D。
考点08 声现象综合
46.下列关于声音的说法正确的是( )。
A.超声波方向性好,在空气中的传播速度超过340m/s;
B.“声纹锁”主要是根据声音的音调来判断是否启动开锁装置;
C.声音在水中传播的速度一般大于在空气中传播的速度;
D.街头设置的噪声监测仪可以在传播途中减弱噪声
【答案】C。
【解析】A、超声波在15℃空气中的传播速度为340m/s,故A错误;
B、不同人说话的特点不同,即音色不同;所以“声纹锁”主要是根据声音的音色来判断说话者,故B错误;
C、声音在不同介质中传播速度不同,在固体中传播最快,在气体中传播最慢,故C正确;
D、街头设置噪声监测仪可以检测噪声的等级,但不可以减弱噪声,故D错误。故选:C。
47.如图所示的四幅图中,关于声现象的描述正确的是( )。
A.我国航天员王亚平在中国空间站用古筝弹奏《茉莉花》,为全国人民送上太空音乐祝福,说明了真空也能传声;
B.用不同的力敲响音叉,将叉股接触悬挂的小球,能看到小球被弹开的幅度不同,说明敲音叉的力越大,声音的音调越高;
C.倒车雷达利用电磁波进行回声定位;
D.高架路某些路段两侧设有透明板墙,是在传播过程中减弱噪声
【答案】D。
【解析】A、真空不能传声,全国人民能够听到王亚平在中国空间站用古筝弹奏《茉莉花》是通过电磁波传播的,故A错误。
B、响度和振幅有关,用不同的力敲响音叉,将叉股接触悬挂的小球,能看到小球被弹开的幅度不同,敲音叉的力越大,小球被弹开的幅度越大,声音的响度越大,音调和振幅无关,故B错误。
C、倒车雷达是利用超声波的反射来传递信息,不是利用电磁波,故C错误。
D、高架路某些路段两侧设有透明板墙,是在传播过程中减弱噪声,故D正确。故选:D。
48.下列说法中错误的是( )。
A. “引吭高歌”中的“高”,是指声音的响度大;
B. 公路旁安装隔音墙是为了在传播路径上减弱噪声;
C. 声音和光一样,都可以在真空中传播;
D. 雨后的彩虹是太阳光的色散现象,说明太阳光是由不同色光组成的
【答案】C。
【解析】A、振幅越大,响度越大,振幅越小,响度越小,“引吭高歌”中的“高”是指声音的响度大,故A正确;
B、公路旁安装隔音墙是可以在传播途径上减弱噪声,故B正确;
C、声音的传播靠介质,真空中不能传声,故C错误;
D、雨后的彩虹是太阳光的色散现象,说明太阳光是由不同色光组成的,故D正确。故选:C。
49.如图是声现象的四个情景,对这些声现象的说法正确的是( )。
A.甲图:正在发声的音叉轻触系在细绳上的乒乓球,球反复弹起,这说明声可以传递能量;
B.乙图:使用同一小锤,用相同的力敲击大小不同的编钟,发声的音调不同;
C.丙图:摩托车安装消声器,可以阻断噪声的传播;
D.丁图:利用骨传导可以让所有失去听觉的人重新听到声音
【答案】B。
【解析】A.正在发的音叉轻触系在细绳上的乒乓球,球反复弹起,这说明发声的物体在振动,故A错误;
B.使用同一小锤用相同的力敲击大小不同的编钟,编钟振动的频率不同,发声的音调不同,故B正确;
C.摩托车安装消声器是在生源处减弱噪声的传播,但不能阻断噪声传播,故C错误;
D.失去听觉分为传导性耳聋和神经性耳聋,神经性耳聋不能利用骨传导来听声音,故D错误。故选B。
1. (2023·广元)在学校艺术节中,小明演唱了歌曲《我和我的祖国》,关于他在歌唱中的声现象,下列说法中不正确的是( )。
A. 歌声是由小明的声带振动产生的;
B. 小明的歌声通过空气传播到同学们的耳朵;
C. 小明朋友根据音色可以判断是小明在唱歌;
D. 小明唱歌时使用话筒扩音,是为了改变声音的音调
【答案】D。
【解析】A.根据声音的产生条件可知,歌声是由小明的声带振动产生的,故A正确,不符合题意;
B.由于声音的传播需要介质,可知小明的歌声通过空气传播到同学们的耳朵,故B正确,不符合题意;
C.不同的声音的音色不同,可知小明的朋友根据音色可以判断是小明在唱歌,故C正确,不符合题意;
D.小明唱歌时使用话筒扩音,这增大了振幅,为了改变声音的响度,故D错误,符合题意。
故选D。
2. (2023·甘孜州)图是2022年红原大草原第五届“雅克音乐节”上歌手弹唱的情景。下列说法正确的是( )。
A. 观众听到的吉他声是弦振动产生的B. 歌声在空气中是以光速传播的
C. 用不同力度拨弦时弦声响度相同 D. 拨动粗细不同的弦时弦声音调相同
【答案】A。
【解析】A.声音是由物体的振动产生的,所以吉他声是由弦振动产生的,故A正确;
B.声音在空气中传播的速度小于光在空气中传播的速度,故B错误;
C.用不同力度拨弦时,弦振动的幅度变大,响度变大,故C错误;
D.拨动粗细不同的弦时,弦振动的频率不同,音调不同,故D错误。
故选A。
3. (2023·长沙)我国的民族音乐渊远流长,下列关于民族乐器说法正确的是( )。
A. 演奏古筝时琴弦振动发声;
B. 敲锣的力越大,锣声的音调越高;
C. 箫声与鼓声的音色相同;
D. 笛声在空气中的传播速度比琴声大
【答案】A。
【解析】A.声音是由物体的振动产生的,演奏古筝时是由琴弦振动发声的,故A正确;
B.敲锣的力越大,锣声的响度越大,故B错误;
C.箫声与鼓声发声的材料不同,所以音色不同,故C错误;
D.声速与介质和温度有关,相同温度下,同种介质中,传播速度相同,故D错误。
故选A。
4. (2023·湘潭)老师上课时使用“小蜜蜂”扩音器是为了增大声音的( )。
A. 音色 B. 音调 C. 响度 D. 传播速度
【答案】C。
【解析】老师上课时使用“小蜜蜂”扩音器是为了增大声音的响度,使同学们听得更清楚。
故选C。
5.(2023·济南)《青藏高原》是一首大家耳熟能详的描写我国青藏地区美丽景色的歌曲。为什么许多人唱到“高原”的“高”字就唱不上去了呢?这是因为歌曲中“高”字的( )。
A 响度大 B. 音调高 C. 音色美 D. 节奏快
【答案】B。
【解析】音调是指声音的高低,与物体振动的频率有关,所以“高”字就唱不上去是因为歌曲中“高”字音调是高,故B正确。
故选B。
6. (2023·龙东)下列关于声音的说法不正确的是( )。
A. 声音在真空中的传播速度是340m/s;
B. 物体振动频率越高音调越高;
C. 超声波击碎人体内的结石,说明声音能传递能量;
D. 公路安装隔音板是在传播过程中减弱噪声
【答案】A。
【解析】A.声音的传播需要介质,声音在真空中不能传播,光的传播速度是3×108m/s,故A错误,符合题意;
B.音调与频率有关,发声体的振动频率越高,音调越高,故B正确,不符合题意;
C.声音能传递信息和能量,用超声波能粉碎人体内的结石,说明超声波具有能量,故C正确,不符合题意;
D.减弱噪声的方式有三种,分别是在声源处减弱,在传播过程中减弱,在人耳处减弱,公路安装隔音板,是在传播过程中减弱噪声的,故D正确,不符合题意。
故选A。
7. (2023·河南)箫是我国的一种传统乐器,如图所示、演奏者吹箫时,发出的声音是由于空气柱的_______而产生的,演奏者用手指按压不同位置的气孔,是为了改变声音的________。
【答案】①振动;②音调。
【解析】 [1]声音是由物体振动产生的,箫发出的声音是空气柱振动产生的。
[2]演奏者用手指按压不同位置的气孔,则发声的空气柱长度不同,振动频率不同,因此主要是改变声音的音调。
8. (2023·吉林省)2023年5月30日,神舟十五号与神舟十六号航天员乘组顾利会师太空。一声“老师好!”激起了无数中国学子的航天梦,这一声音是由航天员的声带______产生的;电视机前收看节目的观众听到的声音则是通过______传回地球的。
【答案】①振动;②电磁波。
【解析】 [1]声音是物体振动产生的,航天员的声音是由航天员的声带振动产生的。
[2]电磁波可以在真空中传播,电视机前收看节目的观众听到的声音则是通过电磁波传回地球的。
9. (2023·宿迁)琴和瑟是中华民族传统乐器,通过弹拨琴和瑟的弦可以发出悦耳动听的声音。琴和瑟可以发声,是由于弦的________产生的,能辨别两种乐器发出的声音,主要是依据声音的________不同。
【答案】①振动;②音色。
【解析】 [1]声是由物体的振动产生的,琴和瑟可以发声,是由于弦的振动产生的。
[2]不同乐器的材料结构不同,发出的声音音色不同,辨别琴和瑟发出的声音,是依据声音的音色不同。
10. (2023·本溪、辽阳、葫芦岛)如图是小明用发卡制作的发卡琴,发卡琴发出的声音是由发卡________产生的,弹奏时一手压紧发卡,手感到痛是由于物体间力的作用是________的,小明把制作发卡琴的过程录制成视频,用手机发到班级群中进行分享交流,发布视频是利用________波完成的。
【答案】①振动;②相互;③电磁。
【解析】 [1]声音是由发声体的振动产生的,发卡琴发出的声音是由发卡振动产生的。
[2]弹奏时一手压紧发卡,手对发卡有力的作用,手感到痛说明手受到发卡的力的作用,所以这是由于物体间力的作用是相互的。
[3]发布视频是利用电磁波完成的。
1.图甲是一手工艺品,由竹筒(A、B两端开口,C处开一小口)和“活塞”组成,将活塞从B处塞入,在A处吹气并来回拉动“活塞”能发出悦耳的哨音,如图乙所示,下列说法正确的是( )。
A.哨音在真空中也能传播;
B.哨音是由筒内空气振动产生的;
C.换用更大的力吹气改变了哨音的音调;
D.吹气时来回拉动“活塞”改变了哨音的响度
【答案】B。
【解析】A.真空不能传声,哨音不能在真空中传播,故A错误;
B.声音是由物体振动产生的,哨音是由筒内空气振动产生的,故B正确;
C.换用更大的力吹气,振幅变大,哨音的响度变大,改变了哨音的响度,故C错误;
D.吹气时来回拉动“活塞”改变了空气柱振动的频率,改变了哨音的音调,故D错误。故选B。
2.下列关于声现象的描述及其解释正确的是( )。
A.“公共场所不要大声喧哗”是要求人们在公共场所说话,音调要放低些;
B.“闻其声知其人”的依据是不同人的声音,其音色不同;
C.“不敢高声语,恐惊天上人”中的“高”指声音的频率高;
D.“余音绕梁,三日不绝”是描述声音的响度大
【答案】B。
【解析】A、“公共场所不要大声喧哗”,是指让人们的说话声要小些;在物理学中,我们是用响度来表示声音的大小,所以“公共场所不要大声喧哗”是要求人们在公共场所说话响度要放小些,故A错误;
B、不同的人说话时,在音调和响度都差不多的情况下,其音色是不同的,所以“闻其声知其人”的依据是音色不同,故B正确;
C、“高声语”是指大声说话,即响度大,不是音调高,故C错误;
D、“余音绕梁”是指声音遇到“梁”、“墙”等障碍物时被反射回来,不是描述声音的响度大,故D错误。
故选:B。
3.如图是一种便携式“声波盒”,工作时可以产生48000Hz的“高频波”使液体振动,从而将放入盒中的物体清洗干净。关于该“高频波”下列说法正确的是( )。
A. 它在15°C空气中的传播速度约为340m/s;
B. 它可以在真空中传播;
C. 人耳能够听见它;
D. 它不是由物体振动产生的
【答案】A。
【解析】A、这里的“高频波”其实是超声波,超声波在15°C空气中的传播速度约为340m/s,故A正确;
B、超声波与可听声一样,都不能在真空中传播,故B错误;
C、48000Hz的“高频波”是超声波,超出了人耳的听觉频率范围,人耳不能听到它,故C错误;
D、超声波与可听声一样,都是由物体振动产生的,故D错误。
故选:A。
4.关于声现象,下列说法中正确的是( )。
A. 响度越大的声音在空气中的传播速度越大;
B. 不同乐器发出的声音是根据音调来分辨的;
C. 声音不能在真空中传播,电磁波可以在真空传播;
D. 摩托车的消声器是在声音的传播过程中减弱噪声的
【答案】C。
【解析】A、声音在空气中传播速度与介质种类和温度有关,和响度无关,故A错误;
B、不同乐器发出的声音是根据音色来分辨的,故B错误;
C、声音的传播需要介质,固体、液体、气体都能够传声,真空不能传声,电磁波可以在真空中传播,故C正确;
D、摩托车的消声器是在声源处减弱噪声的,故D错误。故选C。
5.科普阅读题:超声波测距
在日常生活,生产中,我们通常用刻度尺、卷尺等工具来测量物体的长度。在工业生产和科学研究中,还会用到其他一些技术来测量距离,如超声波测距等。超声波在空气中的传播速度约为340m/s。超声波的指向性强,在空气中传播的距离较远,因而经常用于距离的测量、汽车倒车防撞、智能机器人等领域。超声波距原理如图所示。发射器向某一方向发射超声波,在发射的同时开始计时。超声波传时到障碍物会被反射,接收器收到反射波就停止计时。根据计时器记录的时间t,仪器自动计算出发射点与障碍物之间的距度。如果障碍物是运动的物体,超声波测量仪还可以测出物体移动的速度。请根据上述材料,回答下列问题:
(1)由于超声波具有 的特点,使其在空气中传播的距离较远,因而经常用于距离的测量,汽车倒车防撞,智能机器人等领域;
(2)上述材料主要阐述了 ;
A.超声波能传递信息 B.超声波具有能量
(3)若计时器记录的时间t为0.4s;则发射点与障碍物之间的距离约为 m;
(4)超声波被广泛应用在实际生活中,除文中提到的实例外,请你再列举一个具体实例。 。
【答案】指向性强;A;68;超声波碎体内结石。
【解析】(1)[1]超声波的指向性强,在空气中传播的距离较远,因而经常用于距离的测量、汽车倒车防撞、智能机器人等领域。
(2)[2]根据短文知道,通过超声波测距,或利用超声波测速,这都获得一个消息,都属于超声波能传递信息。故选A。
(3)[3]若计时器记录的时间t为0.4s,超声波在空气中的传播速度约为340m/s,由知道,超声波经过的路程s=vt=340m/s×0.4s=136m
所以计时器到障碍物距离
(4)[4]医生用B超诊断病情也是利用超声波可以传递信息,而超声波体外碎石、超声波加湿器对空气加湿、超声波清洗眼镜片都是利用超声波可以传递能量。
介质
v/(m/s)
介质
v/(m/s)
水(5℃)
1450
冰
3230
水(15℃)
1470
软橡胶(常温)
40﹣50
水(20℃)
1480
软木
500
海水(25℃)
1531
铁
5200
编号
弦的材料
长度/㎝
横截面积/mm2
①
钢
30
0.3
②
钢
30
0.6
③
尼龙丝
40
0.5
④
铜
50
0.5
⑤
尼龙丝
50
0.5
声音
声音强弱的等级
频率
甲
50
2000
乙
100
500
相关试卷
这是一份中考物理一轮复习讲练测专题01 声现象(练习)(2份,原卷版+解析版),文件包含中考物理一轮复习讲练测专题01声现象练习原卷版docx、中考物理一轮复习讲练测专题01声现象练习解析版docx等2份试卷配套教学资源,其中试卷共46页, 欢迎下载使用。
这是一份2025年中考物理一轮复习练与测专题01 声现象(练习)(解析版),文件包含2025年中考物理一轮复习练与测专题01声现象练习原卷版docx、2025年中考物理一轮复习练与测专题01声现象练习解析版docx等2份试卷配套教学资源,其中试卷共46页, 欢迎下载使用。
这是一份中考物理真题分项汇编(全国通用)专题01声现象(第01期)精品练习(原卷版+解析),共18页。

