所属成套资源:2025年高考语文二轮复习之古代诗歌和名篇名句默写讲练(全国通用)
- 01古代诗歌鉴赏选择题满分攻略课件-2025年高考语文二轮复习之古代诗歌和名篇名句默写(全国通用) 课件 0 次下载
- 02古代诗歌鉴赏主观题之诗评题满分攻略-2025年高考语文二轮复习之古代诗歌和名篇名句默写讲练(全国通用) 试卷 0 次下载
- 02古代诗歌鉴赏主观题之诗评题满分攻略课件-2025年高考语文二轮复习之古代诗歌和名篇名句默写(全国通用) 课件 0 次下载
- 03古代诗歌鉴赏主观题之表达技巧题满分攻略-2025年高考语文二轮复习之古代诗歌和名篇名句默写讲练(全国通用) 试卷 0 次下载
- 03古代诗歌鉴赏主观题之表达技巧题满分攻略课件-2025年高考语文二轮复习之古代诗歌和名篇名句默写(全国通用) 课件 0 次下载
01古代诗歌鉴赏选择题满分攻略-2025年高考语文二轮复习之古代诗歌和名篇名句默写讲练(全国通用)
展开
这是一份01古代诗歌鉴赏选择题满分攻略-2025年高考语文二轮复习之古代诗歌和名篇名句默写讲练(全国通用),共15页。试卷主要包含了考情考向,解题三步法,重点突破诗歌内容选择题,题型对点练,真题强化训练等内容,欢迎下载使用。
古代诗歌鉴赏选择题
满分攻略
一 考情考向
选择题的设题角度与解答技巧
选择题的题干一般表述为“下列对这首诗的理解和赏析,不正确的一项”,设题点有两方面:
一方面,考查对诗中关键词句、内容和情感主旨的理解;
另一方面,考查对诗中形象、语言、表达技巧的赏析。
从近年高考的命题点看,其考查重心放在了对诗歌内容的理解上,尤其是对诗中关键词语、重点句子的准确理解。
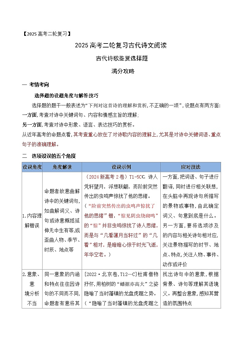
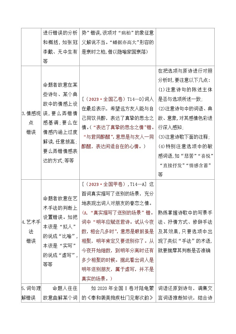
二 选项设误的五个角度
三 解题三步法
第一步,标注选项敏感点
题干中各个选项的敏感点就是题干要求的思想情感的“理解”和艺术手法的“赏析”,快速浏览各选项,把与它们相关的核心词语标注出来。
第二步,找全原诗对应点
根据选项内容回归原诗寻找对应点,注意是否有曲解文意、以今律古的问题,评价赏析类的选项要特别关注标注的敏感点是否有依据。
第三步,落实命题设误点
根据“内容错误”优先的原则,先将有“内容错误”的选项挑选出来,然后再考虑“赏析(手法)不当”的选项,最后确定答案。
四 重点突破诗歌内容选择题
诗歌的内容是诗歌情感的载体,内容既包括诗歌每一联、每一句写了什么,还包括整体上叙述的事情、描绘的意境、说明的事理、表现的生活乃至刻画的形象。诗歌的内容林林总总,不一而足。
理解诗歌内容的三个方面
1.借助标题与注释
标题一般提示诗的内容情感和诗的类别。注释往往提示诗歌的背景、所用的典故、关键词句的含义,读懂标题并看清注释,是理解诗歌思想内容的一把钥匙,不可疏忽。
2.借助词语与意象
抓关键字词是理解诗歌的主要方法,如情感词和描写生活、说明事理的词语,这是组成内容的材料。另外,古诗词中有一些意象的意义是固定的,这些意象有着丰富特殊的文化内涵,它已不是一种单纯的事物了,而是一种生活内容或情感的象征,古人常用这些意象来表达自己的生活态度与思想感情。
3.借助选项的解读
诗歌阅读的选择题,是解读诗歌内容的一把钥匙,虽然其中有一项是不正确的,但其他三项是正确的,尤其是在整体把握诗歌“写了什么”的问题上,一般没有错误。
将选择题与理解诗歌内容结合起来,互为补充,既准确解答了选择题,又读懂了诗歌内容,为后面的解答题做好答题准备。
五 题型对点练
1.阅读下面这首唐诗,完成各题。
赠郑夫了鲂
孟郊
天地入胸臆,吁嗟生风雷。
文章得其微,物象由我裁。
宋玉逞大句,李白飞狂才。
苟非圣贤心,孰与造化该。
勉矣郑夫子,骊珠今始胎。
15.下列对这首诗的赏析,不正确的一项是( )
A.借助“天地”“风雷”等自然景物,诗人生动形象地表达了创作时的感受。
B.诗人用“逞”与“狂”二字,委婉地批评了宋玉、李白作品的不切合实际。
C.结尾表达了对郑鲂的鼓励,用骊珠形容他的文才,对其未来潜力充满期待。
D.诗歌以议论为主要表达方式,语言富有张力,写出对文学创作的深刻认识。
答案B
解析:诗歌感情分析错误B.诗人用“逞”与“狂”二字,委婉地批评了宋玉、李白作品的不切合实际。“委婉地批评了宋玉、李白作品的不切合实际”错,这两句诗是在形容宋玉、
李白的作品豪放不羁,并非批评。故选B。
2.阅读下面这首诗,完成各题。
诸人共游周家墓柏下
陶渊明
今日天气佳,清吹与鸣弹。
感彼柏下人,安得不为欢。
清歌散新声,绿酒开芳颜。
未知明日事,余襟良已殚。
2.下列对本诗的理解和分析不正确的一项是 ( )
A“清吹”、“鸣弹”与“天气佳”相呼应,以声写静,渲染欢乐的氛围。
B“柏下人”表明所游地点在墓地的柏树下,生与死的对照引人感慨。
C“清歌”“绿酒”写集会时朋友之间或唱歌奏乐或饮酒作乐的场景。
D“余襟良已殚”以自述口吻交代了诗人为欢作乐时完全放松的状态。
答案A
解析:手法不正确,此处景物描写为渲染欢乐气氛,非以声写静,意境、情感
——乐情
3.(广东清远市高三月考)阅读下面这首诗,完成各题。
拟咏怀二十七首(其十八)庾信①
寻思万户侯,中夜忽然愁。琴声遍屋里,书卷满床头。
虽言梦蝴蝶,定自非庄周。残月如初月,新秋似旧秋。
露泣连珠下,萤飘碎火流。乐天乃知命,何时能不忧。
【注】①庾信:南北朝时期诗人,辅佐梁元帝,出使西魏被扣留,西魏灭梁后被迫仕魏,后北周取代西魏又仕北周,本诗为仕周时期所作。
下列对本诗的理解与赏析,不正确的一项是( )
A.诗作前半篇写中夜操琴、书卷满床的情景,后半篇写白露明月、萤火飘流的秋色,构成清新明亮的意境。
B.“寻思”两句直抒胸臆,不仅有故国覆灭、封侯梦想破碎的叹惋,也有当下不能为国建功的自嘲。
C.“残月”两句由“中夜”暗渡而来,表达的是时光流逝而诗人却年年如故的悲哀之情。
D. “露泣”两句由“新秋”而来,烘托出诗人凄凉哀伤、虚无烦乱的内心状态,用词精切,对仗工巧。
答案A “构成清新明亮的意境”错,由诗歌整体感情,得知本诗为作者
被迫仕周所作,感情较为伤感,故而意境应为“孤寂冷清”。
4.(广东省广州市高三一模)阅读下面这首古诗,完成下面小题。
杂诗
曹植
仆夫早严驾,吾行将远游。远游欲何之?吴国为我仇。
将骋万里途,东路[注]安足由?江介多悲风,淮泗驰急流。
愿欲一轻济,惜哉无方舟。闲居非吾志,甘心赴国忧。
[注]东路,指曹植从洛阳回自己封地鄄城(在今山东省)的路。
15.下面对这首诗的赏析,不正确的一项是
A.三、四句自问自答,强调诗人心中的远游是要远征东吴,为国杀敌。
B.诗人远游时遇到了长江的悲风、淮泗的急流,暗示理想受阻的现实。
C.“惜哉无方舟”一句语义双关,抒发了诗人报国无门的悲愤与无奈。
D.最后两句直抒胸臆,表明自己不愿闲居封地、甘心替国分忧的情感。
答案B
解析:词义理解不当。B“诗人远游时” 首句“吾行将远游”是将要即将的意思,诗人还没
开始远游。此句是诗人的想象。
5.(合肥第一次质检)阅读下面的诗歌,完成练习。
和仲蒙《夜坐》 文同
宿鸟惊飞断雁号,独凭幽几静尘劳。
风鸣北户霜威重,云压南山雪意高。
少睡始知茶效力,大寒须遣酒争豪。
砚冰已合灯花老,犹对群书拥敝袍。
15.下列对这首诗的赏析,不正确的一项是( )
A.诗人在大寒之夜和友人仲蒙正夜坐畅谈,听到窗外传来栖鸟惊飞、孤雁哀号的声音。
B.窗外,北风呼啸,霜气肃杀,大雪将至;屋内,诗人此时凭几而坐,一洗素日尘劳。
C.夜深之时,诗人因难眠而体会到茶的功效;大寒之夜,诗人想饮酒驱散浓重的寒意。
D.本诗前两联侧重描写环境,后两联侧重于抒发感受,前后内容紧密关联,脉路清晰。
答案 A
解析词义理解不当,A项“诗人在大寒之夜和友人”,‘独凭幽几静尘劳’,诗人独自坐在房间里。
6.(河南高三五月检测)阅读下面这首诗,完成各题。
惜分飞·春思①
辛弃疾
翡翠楼前芳草路。宝马坠鞭曾驻。最是周郎顾②。尊前几度歌声误。
望断碧云空日暮。流水桃源何处。闻道春归去。更无人管飘红雨③。
【注】①本词写于作者四十二岁遭谗落职,退居江西信州之时。②周郎顾:语出《三国志·吴志·周瑜传》“瑜少精意于音乐,虽三爵之后,其有阙误,瑜必知之,知之必顾,故时有人谣曰:‘曲有误,周郎顾。’”后用为精于音乐者善辩音律的典故。③飘红雨:唐·李贺《将进酒》“况是青春日将暮,桃花乱落如红雨。”表达了美人迟暮、伤春之感。
15.下列对这首词的赏析,不恰当的一项是( )
A.词之开篇点出送别环境:翡翠楼前,芳草路上,营造了分别在即的氛围。
B.三四句运用典故,写分别筵前歌曲多次唱错,表达了依依不舍的痛苦心情。
C.第五句写作者望眼欲穿,暮色降临的远方只有一片片碧云,表达了失落的情绪。
D.第六句写面对眼前潺潺流水,作者不知“桃源”何处,更添无法归隐的伤感。
答案D
解析 主题感情分析不当,D项,“更添无法归隐的伤感”错,结合注释①本词写于作者
四十二岁遭谗落职,可见作者不是“无法归隐”,而是“不得不归隐”。
7.阅读下面这首诗,完成各题。
鹧鸪天 代人赋
辛弃疾
陌上柔桑破嫩芽,东邻蚕种已生些。平冈细草鸣黄犊,斜日寒林点暮鸦。
山远近,路横斜,青旗沽酒有人家。城中桃李愁风雨,春在溪头荠菜花。
【注释】南宋淳熙八年(公元1181)年冬,41岁的辛弃疾遭遇弹劾,隐居上饶。些:句末语助词。平冈:平坦的小山坡。
下列对这首词的赏析,不恰当的一项是( )
A. 上阕开头两句描写了桑树抽芽、蚕卵孵化,一个“破”字传神地写出了桑叶的萌发,而且能够让人感到萌发的力量和速度。
B. 三、四两句描绘了一动一静两幅画面,写出了黄犊吃草时悠闲的神态和乌鸦在林中栖息的景象,宛如天然的图画。
C. 五、六、七句远近结合,写了远近的山头,纵横的道路,飘荡的酒旗,自然景物与农村人事相结合,画面清新而充满生活气息。
D. 辛弃疾的词本以沉雄豪放见长,本词却很清丽素净,看上去作者是随意下笔,但细细体会,便觉情味盎然,意蕴深厚。
答案:B
解析 手法分析张冠李戴,“描绘了一动一静两幅画面”两句都是动景。
六 真题强化训练
1.(2024新高考1卷)阅读下面这首宋诗,完成下面小题。
宿千岁庵听泉
刘克庄
因爱庵前一脉泉,襥衾来此借房眠。
骤闻将谓溪当户,久听翻疑屋是船。
变作怒声犹壮伟,滴成细点更清圆。
君看昔日兰亭帖,亦把湍流替管弦。
15. 下列对这首诗的理解和赏析,不正确的一项是( )
A. 诗的开头交代,诗人之所以会到千岁庵借宿,是出于对庵前泉水的喜爱。
B. 诗歌主要是从听觉的角度来描写泉流,与题目中的“听泉”二字相切合。
C. 诗人雅趣与古人相通,在听泉的时候,联想到昔日曲水流觞的兰亭雅集。
D. 诗人与兰亭诸贤一样,都把对音乐之美的追求寄托于山水而摒弃了乐器。
【答案】D
【解析】本题考查学生对诗歌综合理解和赏析能力。
D.“而放弃了乐器”错误。尾联“君看昔日兰亭帖,亦把湍流替管弦”是说你看曾经的王羲之,也认为这里“湍流”展现自然之美,胜过音乐之乐。诗人在这里,由兰亭集会的自然之声与丝竹管弦之声作比,照应比较于他的听泉之感,并没有说“放弃了乐器”。
2.(2024新高考2卷)阅读下面这首宋诗,完成下面小题。
雨后为山亭独卧
叶梦得①
过雨虚檐气稍清,卧闻刁斗起连营。
几看薄月当轩过,惊见阴虫绕砌鸣②。
汹汹南江浮静夜,寥寥北斗挂高城。
白头心事今如许,惭愧儿童话请缨。
[注]①叶梦得:南宋文学家,曾致力于抗金防备及军饷勤务。②阴虫:秋虫,如蟋蟀之类。
15. 下列对这首诗的理解和赏析,不正确的一项是( )
A. 雨后空气清新,为山亭的夜晚凉爽宜人,然而诗人的心情却难以平静。
B. 本诗第二句与辛弃疾《破阵子》中的“梦回吹角连营”一句立意相似。
C. 诗人凭轩望月,浮想联翩,而阶前突然传出的虫鸣声惊扰了他的思绪。
D. 颈联通过江水、星空等物象营造出了一个天高地迥、苍茫寂寥的境界。
【答案】C
【解析】本题考查学生分析理解诗歌内容的能力。
C.“阶前突然传出的虫鸣声惊扰了他的思绪”错,“惊见阴虫绕砌鸣”的“惊”并非虫鸣惊扰了诗人思绪,而是与“几看薄月当轩过”的“几看”相对,是暗暗心惊于时光飞逝,年华空老。
3.(2024全国甲卷)阅读下面诗歌,回答后面问题。
次韵钱逊叔泛舟虹桥①
宋·吕本中
半篙春涨绿平溪,二月江城草色齐。
舟比蜉蝣千顷外,□同斥鷃一枝栖②。
野桥柳线斜风软,曲槛花光夕照低。
却讶探骊人不至③,清樽画航倩分题④。
[注]①次韵:依次用所和诗中的韵作诗。②本句首字原缺。③探骊:这里指精通写诗作文。④分题:诗人聚会,分题目而赋诗。
14. 下列对这首诗理解和赏析,不正确的一项是( )
A. 诗歌开篇写春水、草色,围绕色彩落笔,营造出一种愉悦的情感氛围。
B. 春水新涨,水面辽阔宽广,在波间漂浮的船只显得如同蜉蝣一样细小。
C. 斥鷃见于《庄子·逍遥游》,用来与鹏做对比,因此诗中缺字应是“鹏”。
D. 诗歌的尾联写到了“分题”,以此收束,与题目中的“次韵”形成照应。
【答案】C 15. “软”字形容斜风的温柔轻柔,营造出宁静和谐的氛围;“低”字描绘夕照的柔和低垂,增强了画面的层次感和诗意,使景象更生动。
【解析】C.“……对比,因此诗中缺字应是‘鹏’”错误,前后不构成因果关系。缺字一句可以有两种解释:一是缺字表示的事物与斥鷃一起栖息在树枝上;二是该事物像斥鷃一样栖息在树枝上。参照上句中的“比”字,后一种理解符合原意的可能性较大。但无论是哪一种理解,缺字都不可能是“鹏”字。鹏与斥鷃是《逍遥游》用来论述“小大之辨”的两个例证,斥鷃是一种小鸟,是可以栖息在树枝之上的;而鹏则庞大得不可思议,它“背若泰山,翼若垂天之云”,无法想象它可以在树枝上栖息。当然,“一枝”也可能是一个比喻,用来表示狭窄的空间,那也同样不是鹏所能栖息的。
1.2023年新高考1卷
阅读下面这首宋诗,完成15~16题。
答友人论学
林希逸
逐字笺来学转难①,逢人个个说曾颜②。
那知剥落皮毛处,不在流传口耳间。
禅要自参求印可,仙须亲炼待丹还。
卖花担上看桃李,此语吾今忆鹤山③。
【注】①笺:注释。这里指研读经典。②曾颜:孔子的弟子曾参和颜回。③鹤山:南宋学者魏了翁,号鹤山。
15.下列对这首诗的理解和赏析,不正确的一项是(3分)
A.诗的首联描述了当时人们不畏艰难、努力学习圣人之道的学术风气。
B.诗人认为,"皮毛"之下精要思想的获得,不能简单依靠口耳相传。
C.颈联中使用"自""亲"二字,以强调要获得真正学识必须亲自钻研。
D.诗人采用类比等方法阐明他的治学主张,使其浅近明白、通俗易懂。
16.诗的尾联提到魏了翁的名言:“不欲于卖花担上看桃李,须树头枝底方见活精神也。”结合本诗主题,谈谈你对这句话的理解。(6分)
15.A
16.①卖花担上的桃李,虽然也缤纷绚烂,但活力已经不再。(3分)
②唯有回归本原,方能获得学问真谛,就如同在树头枝底欣赏桃李,方能体会到其活泼的精神。(3分)
2.2023年新高考2卷
阅读下面这首宋诗,完成 15-16 题。
湖上晚归
林 逋
卧枕船舷归思清,望中浑恐是蓬瀛。
桥横水木已秋色,寺倚云峰正晚晴。
翠羽湿飞如见避,红菜香袅似相迎。
依稀渐近诛茅地[注],鸡犬林萝隐隐声。
[注] 诛茅地:诗中指人的居所。
15.下列对这首诗的理解和赏析,不正确的一项是 (3分)
A.诗人描写自己乘船归家途中所见,笔下画面随着行程逐次展开,自然流畅。
B.诗人眼中的景物在秋日余晖的映照之下,有动有静,多姿多彩,令人愉悦。
C.诗人如处仙境的感觉被人居之地的鸡鸣狗吠之声破坏,心情也发生了变化。
D.诗人调动多种感官,从不同的角度进行描写,状物生动,笔触鲜活而细腻。
【答案】C
【解析】诗人的心情并未发生改变。全诗表现出的都是诗人恬淡平静的心情。
15. C 本题考查学生分析理解诗歌内容的能力。C.“被人居之地的鸡鸣狗吠之声破坏,心情也发生了变化”错误。尾联写不知不觉地到达了诗人居住的小岛,远远地就能听到鸡鸣、犬吠之声。诛茅地,引用屈原作品中的句子,“宁诛锄草茅,以力耕乎”,作者以此表明自己甘心隐逸、不求名利的决心。“鸡犬林萝”之声更增添了生活气息,这声音并未破坏诗人美好的感觉,心情也仍然是愉快的,并未发生变化。故选C。
16.王国维说:“以我观物,故物皆著我之色彩。”这一观点在本诗中是如何得到印证的?请简要分析。(6 分)
【参考答案】王国维说:“以我观物,故物皆著我之色彩。”这句话的意思是“用我的观点、立场、方法看待或处理事物,所以万物都带有我的主观思想”。这首诗抒发了诗人归家途中内心淡淡的喜悦,所以诗人描绘回家途中所见的自然风光,也是带有诗人主观情绪的。也是这一观点的体现。
首先诗人点出自己乘船回家,途中景色迷人,仿佛幻境,正因为诗人“卧枕船舷归思清”,归意甚浓,所以“望中浑恐是蓬瀛”,眼前所见景色竟如蓬莱仙境。时值秋日,色彩斑斓,小桥流水、山寺云峰,都在夕阳晚照之中显得非常宁静,“桥横”“寺倚”表现出景物悠然的状态,也含蓄地写出作者并不急于回家,而是很享受这种幽静和安闲的行程。颈联描写归飞的小鸟和水中的红莲,归家的小舟惊动了安静地栖息在水草边的鸟儿,小鸟振翅飞走。粉红色的荷花姿态婀娜,仿佛正在热情地欢迎诗人的归来。作者采用拟人手法,细腻生动地展现了湖面上的动植物,又一次表现出诗人此时淡淡愉悦的心情。小舟不紧不慢地在水面行驶,终于靠近目的地,诗人远远地就能听到鸡鸣、犬吠之声。表达了作者恬淡的心境。全诗由远及近地描写,动静结合,景物绘声绘色,交织在一起,衬托出诗人归家时内心的喜悦,以及对平淡、隐逸生活的向往。
3.2023年高考全国甲卷
阅读下面这首宋词,完成各题。
临江仙
晁补之
身外闲愁空满眼,就中欢事常稀。明年应赋送君诗。试从今夜数,相会几多时。
浅酒欲邀谁共劝,深情唯有君知。东溪春近好同归。柳垂江上影,梅谢雪中枝。
14. 下列对这首词的理解和赏析,不正确的一项是( )
A. 这首词真实描写了送别的场景,充分地表现出词人对朋友的眷恋之情。
B. 词人时常感到缺乏快乐,而即将到来的离别又会强化这种愁闷的感受。
C. 因不忍与朋友分别,词人更珍惜当下,数算还剩下多少时日可以相聚。
D. 春天即将到来,词人希望与朋友同归东溪游览,共同欣赏春日的美景。
15. 词的结尾两句被后代评论家称赞为“绝妙”,请简要分析其妙处。
【答案】14. A
【解析】A.“真实描写了送别的场景”错。词中“明年应赋送君诗。试从今夜数,相会几多时”,意思是眼前虽是相聚,明年肯定又要送别你了。从今夜开始细数,到明年分离时还有多少相聚的时候。据此看出词人是明年送别朋友,属于虚写,并不是真实的场景。故选A。
15. ①用动词“垂”“谢”赋予“柳”“梅”动态的美感,运用虚写的手法,想象在春季邀约友人同去东溪岸边,去观赏秀丽的春景。
②此句以春光美景收束全词,通过想象未来再聚之景,表达了对即将再会的期盼,安慰即将远离的友人,更表达出对友人离别的不舍之情和乐观豁达的情愫。
【解析】“柳垂江上影,梅谢雪中枝”,意思是观赏那江水中倒映的柳影和隐在雪中零落的梅花。
词句选取春日的“柳影”和“梅花”作为意象,用动词“垂”“谢”赋予景物动态的美感,写出杨柳的婀娜多姿和梅花绽放后的零落之态。运用虚写的手法,想象在秀丽的春季邀约友人同去东溪岸边,去观赏依依杨柳映在水面的倒影和枝枝梅花在白雪中纷纷零落。
词人通过想象未来再聚之景,表达了对即将再会的期盼,此句以春光美景收束全词,既安慰了即将远离的友人,更表达出对友人离别的不舍之情,将离别的伤感融入一片春光之中,伤感中又带有乐观豁达的情愫。
1.(2025年1月教育部八省联考)阅读下面这首宋诗,完成下面小题。
秋怀
邵雍
寒露缀衰草,凄风摇晚林。
鸟声上复下,天气晴还阴。
节改一时事,人怀千古心。
谁云子期死,举世无知音。
15. 下列对这首诗的理解和赏析,不正确的一项是( )
A. 全诗的结构安排清晰明了,前四句描写秋天景色,后四句则是展开议论。
B. 诗歌从寒露、凄风、鸟声、晴阴等多个角度落笔,使秋日景色立体可感。
C. 诗人了解人性中软弱的一面,指出人或许会在一念之间改变自己的气节。
D. 诗的尾联使用了“伯牙绝弦”的典故,以此展现出诗人宽广自信的胸襟。
16 孔子说:“德不孤,必有邻。”请结合这句话,谈一谈你对本诗主旨的理解。
【答案】19. C 20. 诗人通过描绘秋日景象和抒发个人情怀,表达了自己坚守节操、不信世道无知音的信念,与孔子“德不孤,必有邻”的观点相呼应,强调了有道德的人不会孤单,必定有志同道合者为伴。
【解析】
【导语】这首诗通过描写秋天的景色,表现了秋日的清冷和变化,同时借景抒情,表达了诗人对人生无常和知音难觅的感慨。诗的前半部分以具体的自然景象刻画秋日,后半部分通过典故抒发个人情感,展示了诗人不为环境所动、追求知音的执着和自信。
【19题详解】
本题考查学生对诗歌的理解和赏析的能力。
C.(情感观点错误)“软弱”“人或许会在一念之间改变自己的气节”错误。诗中“节改一时事,人怀千古心”是指时序的转变与人心的悠久情怀,并非指出人会因一念之间而改变气节。诗人通过四季变换来表达人的情怀历久弥新的感慨,并非揭示人性软弱。故选C。
【20题详解】
本题考查学生评价作者的情感、观点态度的能力。
孔子所言“德不孤,必有邻”表明有德之人不孤单,总会有知音相伴。
诗歌由景生情,通过秋景的变化象征人事的无常,由此引发千古之怀。首联“寒露缀衰草,凄风摇晚林”通过细腻的景物描写,渲染出一种冷清、落寞的氛围。颔联“鸟声上复下,天气晴还阴”既展示了自然景象的多样性,也隐喻了人生的起伏不定。颈联“节改一时事,人怀千古心”,表达了诗人对于时节更替和人生境遇的感慨。季节的变迁代表着时光的流逝,而人们的心中却怀着千古不变的情感。
尾联“谁云子期死,举世无知音”,写谁说子期死后,举世再无知音呢?运用了钟子期和俞伯牙的典故,表达了诗人对于知音难觅的遗憾。诗人感慨世上无知音,但实际上表达了对德行与知音的希冀。诗人相信有真正的德行与高尚情操的人,必定会吸引到志同道合的朋友,呼应了孔子的观点。
2.(2024年1月九省联考)阅读下面这首宋词,完成15~16题。
临江仙 正月二十四日晚至湖上
叶梦得
三日疾风吹浩荡,绿芜未遍平沙,约回残影射明霞。水光遥泛坐,烟柳卧攲斜.霜鬓不堪春点检,留连又见芳华。一枝重插去年花。此身江海梦,何处定吾家。15.下列对这首词的理解和赏析,不正确的一项是(3分)
连日的春风带来了春的消息,但毕竟时令尚早,还不能看到盛春的美景。
题目明确词人是在傍晚到湖上游览,词中“残影”“明霞”对此也有照应。
湖中景色见于词人的顾盼之间,水面波光粼粼,岸边暮色中的垂柳朦朦胧胧。 D.面对美景,词人找出去年佩戴过的花饰插到头上,掩饰鬓边的斑斑白发。
16.这首词表达了作者什么样的思想感情?请简要分析(6分)
15.D
解析:“词人找出去年佩戴过的花饰插到头上,掩饰鬓边的斑斑白发。”没有依
据,不正确。
16.①春色如旧,鬓已成霜,怅惘年华易老;②江海流离,居无定所,慨叹人生飘零。评分参考:每答出一点给3分。意思答对即可。如有其他答案,只要言之成理,可酌情给分。
设误角度
角度解读
设误示例
应对技法
1.内容理
解错误
命题者故意曲解诗中的关键词句,如曲解词义、诗句或诗意概括延伸无中生有等,或歪曲人物、季节、时辰、地点等
(2024新高考2卷)T1-5CC. 诗人凭轩望月,浮想联翩,而阶前突然传出的虫鸣声惊扰了他的思绪。(“阶前突然传出的虫鸣声惊扰了他的思绪”错,“惊见阴虫绕砌鸣”的“惊”并非虫鸣惊扰了诗人思绪,而是与“几看薄月当轩过”的“几看”相对,是暗暗心惊于时光飞逝,年华空老。)
一方面,把词语、句子进行翻译,同时进行相关联想,在头脑中再现诗句所描写的景物或事物,由此确定词义、句意到底是什么。另一方面,要将选项涉及的内容与相关诗句相对应,关注景物描写的时节、地点、特点,关注人物、事件、动作或评价
2.意象、意
境分析
不当
同一意象的内涵和特点往往因诗句的不同而不同,命题者有意将其进行错误的分析和概括,如张冠李戴、无中生有等
[2022·北京卷,T12—C]杜甫借物抒怀,用柏树的“蟠据亦高大”之姿隐喻了当时藩镇的龙盘虎踞之势。(“隐喻了当时藩镇的龙盘虎踞之势”错误,该项对“病柏”的象征意义解说不当。“蟠据亦高大”形容的是衰时之柏,借以隐喻家国衰落)
找出诗句中的意象,根据背景、诗句等理解其语境义。再整合意象,感知其营造的氛围特点
3.情感观点
错误
命题者故意在某些诗句、某个典故中的情感上设误,要么弄错情感基调;要么在情感内涵上过度解读,任意拔高;要么弄错情感表达的方式;等等
[(2023·全国乙卷)T14—D]词人在最后表示,希望远方友人能与自己同饮共醉,表达了真挚的思念之情。(“表达了真挚的思念之情”错。“与君同醉醒”,意思是与友人一同醉醒,表达闲适自在的心情。)
在把选项与原诗进行对照分析时,要注意以下几点:
(1)注意诗句的陈述主体是否与选项所述一致;
(2)注意诗句中的词语、典故、意象,对其感情色彩进行深入感知;
(3)注意诗歌下面的注释;
(4)特别注意选项中的敏感词语,如“悲苦”“喜悦”“直接抒发”“情感含蓄”等
4.艺术手法
错误
命题者故意在艺术手法的判断上设置错误。如把本该是“拟人”的说成“比喻”,本该是“实写”的说成“虚写”,等等
[(2023·全国甲卷),T14—A] 这首词真实描写了送别的场景,充分地表现出词人对朋友的眷恋之情。(A.“真实描写了送别的场景”错。词中“明年应赋送君诗。试从今夜数,相会几多时”,意思是眼前虽是相聚,明年肯定又要送别你了。从今夜开始细数,到明年分离时还有多少相聚的时候。据此看出词人是明年送别朋友,属于虚写,并不是真实的场景。)
熟练掌握诗歌中的写景手法、抒情方式、修辞手法及其效果,只要选项中出现了类似“手法”的术语,就要揣摩其判断是否准确
5.词句理解错误
命题人往往故意曲解某个词语或诗句的意思,如望文生义、以今律古等。对此,我们应在总体把握诗歌主要内容的基础上,逐字逐句理解诗句。
如2020年全国Ⅰ卷对陆龟蒙的《奉和袭美抱疾杜门见寄次韵》一诗的鉴赏,选项中“闭门谢客,与外界不通音讯”说法错误。题目中“见寄”的意思是“寄给我”,这说明皮日休与作者有诗文往来,并非“与外界不通音讯”。
词语还原到诗句,调集文言词语推断知识,结合诗句验证解析是否正确。
相关试卷
这是一份05古代诗歌鉴赏主观题之语言类题满分攻略-2025年高考语文二轮复习之古代诗歌和名篇名句默写讲练(全国通用),共9页。试卷主要包含了考查角度,题型设置,答题思路,典例分析,巩固训练等内容,欢迎下载使用。
这是一份04古代诗歌鉴赏主观题之思想内容、情感主旨题满分攻略-2025年高考语文二轮复习之古代诗歌和名篇名句默写讲练(全国通用),共8页。试卷主要包含了考查角度,题型设置,答题思路,答题公式,必备知识,典例分析,巩固训练等内容,欢迎下载使用。
这是一份03古代诗歌鉴赏主观题之表达技巧题满分攻略-2025年高考语文二轮复习之古代诗歌和名篇名句默写讲练(全国通用),共10页。试卷主要包含了考查角度,设题方式,必备知识等内容,欢迎下载使用。

