所属成套资源:浙教版(2024)科学七年级下册同步教学课件+同步练习
初中浙教版(2024)第2节 人和动物的生殖与发育试讲课教学ppt课件
展开
这是一份初中浙教版(2024)第2节 人和动物的生殖与发育试讲课教学ppt课件,文件包含12人和动物的生殖与发育第2课时-初中科学七年级下册同步教学课件浙教版2024pptx、12人和动物的生殖与发育第2课时练习含答案解析docx、12人和动物的生殖与发育第2课时练习docx等3份课件配套教学资源,其中PPT共29页, 欢迎下载使用。
新生命诞生后,经历生长、发育、成熟等过程,最终将衰老死亡。这是生物生存的共同规律。
(1)人的一生所经历的时期人的一生大致要经历婴幼儿期、少年期、青春期、成年期、老年期等时期。
(2)人各个时期的身体变化①婴幼儿期:婴儿出生后的前三年,会表现出生理协调性和大脑发育等的巨大变化,是人的第一次快速生长的时期。出生后第5个月,体重会加倍;出生后一年,体重会达到出生时的3倍。②少年期:少年期是婴幼儿期向青春期的过渡时期,这个时期的生长相对平缓。③青春期:青春期是人的第二次快速生长的时期,也是需要不断学习、实现智力发展的黄金时期。在这个时期,人的身体会迅速长高,外表、体型和声调等与进入青春期前相比有了明显变化。④成年期:进入成年期后,人的体重和身高开始逐渐停止增长,各个器官已发育成熟,人的体能也逐渐达到高峰状态,然后将开始逐渐衰退直到进入老年期。⑤老年期:是人生的最后一个时期,人体各个器官、系统的功能开始衰退,最后死亡。
1.阅读下图,人的整个身体在哪些年龄段生长发育较快?这些年龄段分别处于人的那个生长时期2.比较人在11~18岁左右,整个身体、大脑、生殖器官生长发育的特征。
例1.图是人的生长曲线图。从图中可以看出,在一个人的生命周期中,快速生长的两个阶段分别为( )A.①②B.②③C.①③D. ③④
【答案】C【解析】人的生长发育大致经历①婴幼儿期、②少年期、③青春期、④成年期、⑤老年期等几个时期。其中,婴幼儿期和青春期是快速生长发育的两个时期。
(1)青春期青春期是儿童逐渐发育为成人的过渡时期,是生殖器官迅速发育直到成熟的时期,是一个人一生的黄金时期。女孩的青春期一般为11~17岁,男孩的青春期一般比女孩晚2年左右。
(2)青春期的形态变化人进入青春期后,由于神经系统和激素的调节作用,人体的形态和功能都会发生显著变化。青春期形态上的显著变化是个子迅速长高,出现第二性征。男孩骨骼强健,肌肉发达;女孩乳房和臀部明显增大,身体呈现出柔和的曲线。
(3)第二性征的发育①第一性征和第二性征在人体外表上,男、女生殖器官的差异称为第一性征;除生殖器官外的男女差异称为第二性征。男、女第二性征的不同是性激素作用的结果。②第二性征出现的顺序第二性征的出现通常称为“青春期发育”。虽然“青春期发育”的时间因人而异,但都发生在一定年龄范围内。如图所示,图中的圆点代表青春期形体变化开始的平均年龄。
(4)青春期生殖器官的发育进入青春期后,在身体外表变化的同时,人在青春期的最大变化是生殖器官的发育和成熟,这也是青春期发育最突出的特征。①生殖器官的发育特点在进入青春期前,男、女生殖器官的发育十分缓慢,几乎处于停滞状态。进入青春期后,男、女生殖器官迅速发育。具体地说,男性的睾丸体积开始增大,质量增加,内部结构逐渐发育完善,能够产生精子,分泌雄性激素,并且开始出现遗精;女性的卵巢发育加快,质量增加,能够产生卵细胞,分泌雌性激素,并且开始出现月经。在雄性激素和雌性激素的作用下,男、女其他的生殖器官也得到迅速发育。
②月经a.月经的形成:进入青春期,女孩的卵巢发育成熟后,大约每个月有一个成熟的卵细胞从卵巢中排出。如果卵细胞没有受精,子宫内膜就会自然脱落,引起子宫出血,这就是月经。因此,月经与卵巢和子宫内膜的周期性变化有关。女孩第一次来月经叫做初潮,月经初潮的年龄一般在10~16岁。月经周期与卵巢排卵周期一样,为28~30天。b.月经期的卫生:月经是一种正常的生理现象,不要恐慌和烦躁。但是女性在月经期间,子宫内膜出现创伤,子宫口稍稍张开,因此女孩要注意做好月经期的卫生,防止受到感染。
③遗精男孩进入青春期后,睾丸发育成熟,能产生精子,因此有时在睡梦中会排出精液,这种现象叫做遗精,即古人说的“精满自溢”。遗精是一种正常的生理现象。
(5)青春期内脏器官和神经系统的功能日渐健全伴随着青春期形态的发育,人体的内脏器官和神经系统功能日益健全。①心脏质量由于心肌的增厚而迅速增加,收缩力增强,血压也随着明显升高。②肺通气量显著增大,呼吸功能明显加强。③神经系统,尤其是大脑的结构和功能进一步完善,调节功能增强。因此,处于青春期人更容易接受新事物,是学习的最佳时期。
例2.下列属于青春期发育特点的是( )①身高突增②性器官开始形成③男孩出现遗精④女孩出现月经⑤神经系统开始发育A.①③④ B.①②④ C.②③⑤ D.③④⑤
【答案】A【解析】性器官是胎儿在母体内发育时就已经形成了的,青春期神经系统的功能显著增强,不是开始发育。
青春期时,人的生长发育速度很快。这时,除了要保证全面、丰富的营养外,你知道还应该注意些什么吗?
(1)保证身体健康发展①合理营养:在青春期,人的生长发育较快,新陈代谢旺盛,因此,对蛋白质、糖类、脂肪、维生素、无机盐等各种营养物质的需求量也相应增加。保证这个时期营养的全面、合理才能使生长潜力得到充分发挥,身体正常发育、体格健壮。②养成良好的生活习惯:除了要保证全面、丰富的营养外,还要养成按时作息的生活习惯;看书、写字、坐、立、行、走等的各种姿势必须端正,预防脊柱变形和近视;经常参加体育活动,增强体质等。
(2)正确对待第二性征的发育进入青春期的人,第二性征开始发育,如长腋毛和阴毛、女孩乳房发育、男孩喉结突起和长胡须等,这些都是正常的生理现象。每个人进入青春期的时间和发育的状况是有差异的,我们不要议论甚至取笑别人在青春期的变化,更不要束胸、拔胡须和体毛等。
(3)青春期心理发育的特点处于青春期的人,开始有了强烈的独立意识,遇到挫折又有依赖性,渴望得到家长和老师的关怀,内心世界逐渐复杂,有些事情不想跟家长交流;性意识开始萌动,常表现为从初期的与异性疏远,到逐渐愿意与异性接近,或对异性产生朦胧的依恋;大脑兴奋性强,容易接受新事物,但自我控制能力较弱。
(4)青春期心理卫生人进入青春期以后,身体的形态、功能都会发生显著变化,随之会引起心理上的一系列变化,生活中常常会发生较多的心理矛盾。因此,这时候应该注意身心健康,要注意培养自制能力,在与异性交往的过程中,要学会控制冲动,做到不卑不亢、自重自爱。对烟酒,对不健康的书报刊、音像制品和网络游戏的诱惑,要保持高度警惕,更要远离毒品。青春期是人一生中身体发育和心理发展的重要时期,也是树立远大理想、塑造美好心灵、学习科学知识的关键时期。因此,我们应该以科学的态度对待青春期的各种变化,努力做一个志存高远、刻苦勤奋、崇尚文明、健康有为的人,为幸福人生打好基础。
例3.青春期的少男少女在身体和心理上会发生显著的变化,下列有关青春期的叙述,错误的是( )A.身高突增 B.男女生之间应正常交往,建立纯洁的友谊C.男女性器官迅速发育 D.自己的事完全由自己做主,不听家长或老师的话
【答案】D【解析】青春期的男孩,女孩有了强烈的独立意识,遇到挫折又有依赖性,渴望得到家长和老师的关怀。如果遇到自己解决不了的事情,一定要向家长或老师寻求帮助,而不能自己的事情完全由自己做主。
1.人的生长时期(1)人的一生大致经历婴幼儿期、少年期、青春期、成年期和老年期(2)婴幼儿期和青春期是人生长发育最快的两个时期
2.青春期的发育(1)人体形态的变化:身高迅男、女外表速增长共同的变化;男、女第二性征的出现(2)生殖器官的发育和成熟:月经、遗精(3)神经系统及内脏器官的功能日渐健全
3.青春期的身心健康:加强体育锻炼、正确对待第二性征的出现、注意培养自制能力
人的一生大致要经历婴幼儿期、少年期、青春期、成年期、老年期等时期。如图是人的生长曲线示意图,下列有关说法正确的是( )A.婴幼儿期的生长相对平缓B.少年期是人的第一次快速生长时期C.青春期是人的第二次快速生长时期D.成年期人体开始出现第二性征
【答案】C【解析】人的一生有两个生长发育高峰期,第一个高峰期是婴幼儿期,第二个高峰期是10到20岁,即青春期,进入青春期以后,男孩和女孩的性器官都迅速发育,男性的睾丸和女性的卵巢都重量增加,并能够产生生殖细胞和分泌性激素,性激素能促进第二性征的出现,可见C正确。故选:C。
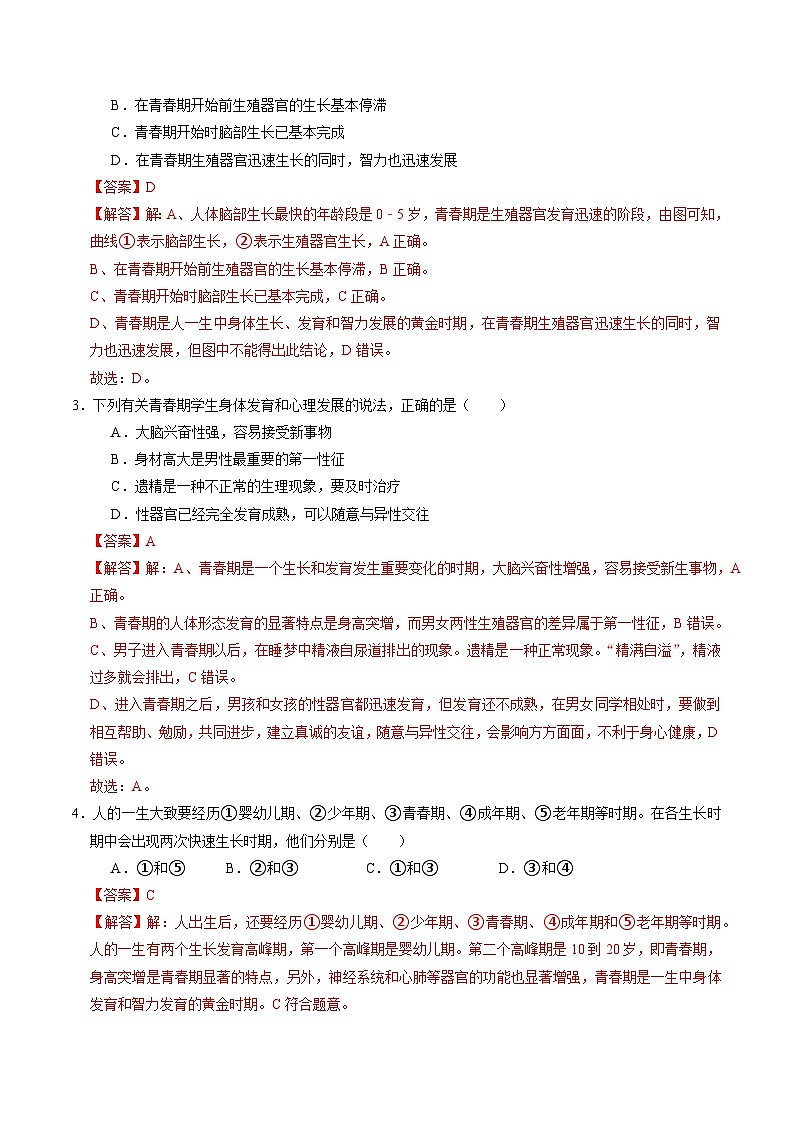
如图是人体脑部和生殖器官与全身相对生长速率的比较曲线,解读该图不能得出的结论是( )A.曲线①表示脑部生长,②表示生殖器官生长B.在青春期开始前生殖器官的生长基本停滞C.青春期开始时脑部生长已基本完成D.在青春期生殖器官迅速生长的同时,智力也迅速发展
【答案】D【解析】A、人体脑部生长最快的年龄段是0-5岁,青春期是生殖器官发育迅速的阶段,由图可知,曲线①表示脑部生长,②表示生殖器官生长,A正确。B、在青春期开始前生殖器官的生长基本停滞,B正确。C、青春期开始时脑部生长已基本完成,C正确。D、青春期是人一生中身体生长、发育和智力发展的黄金时期,在青春期生殖器官迅速生长的同时,智力也迅速发展,但图中不能得出此结论,D错误。故选:D。
下列有关青春期学生身体发育和心理发展的说法,正确的是( )A.大脑兴奋性强,容易接受新事物B.身材高大是男性最重要的第一性征C.遗精是一种不正常的生理现象,要及时治疗D.性器官已经完全发育成熟,可以随意与异性交往
【答案】A【解析】A、青春期是一个生长和发育发生重要变化的时期,大脑兴奋性增强,容易接受新生事物,A正确。B、青春期的人体形态发育的显著特点是身高突增,而男女两性生殖器官的差异属于第一性征,B错误。C、男子进入青春期以后,在睡梦中精液自尿道排出的现象。遗精是一种正常现象。“精满自溢”,精液过多就会排出,C错误。D、进入青春期之后,男孩和女孩的性器官都迅速发育,但发育还不成熟,在男女同学相处时,要做到相互帮助、勉励,共同进步,建立真诚的友谊,随意与异性交往,会影响方方面面,不利于身心健康,D错误。故选:A。
青春期是儿童逐渐发育为成人的过渡时期。关于青春期,下列说法正确的是( )A.生殖器官的产生和发育B.女孩的青春期一般比男孩早2年左右C.体重和身高开始逐渐停止增长D.性意识逐渐增强,自我控制能力较强
【答案】B【解析】A、生殖器官在出生前就产生了,而不是在青春期产生的,A错误;B、女孩比男孩早进入青春期,女孩的青春期一般比男孩早2年左右,B正确;C、在青春期,体重和身高开始迅速增长,C错误;D、青春期性意识逐渐增强,但是自我控制能力较弱,D错误。故选:B。
现在我们正处于青春期,这一时期是人一生中身体发育和智力发展的黄金时期,下列做法和对青春期的认识科学、合理的是( )A.多吃高能量的肯德基、麦当劳等食品,有利于生长发育B.大脑内部结构和功能已经完善,自我控制能力强C.对烟酒、不健康的书刊和网络游戏的诱惑,要保持警惕并远离D.性意识的萌动,对异性产生朦胧的依恋,属于不正常的心理现象
【答案】C【解析】A、肯德基、麦当劳快餐食品多数是油炸的,食品高温过程破坏维生素,使蛋白质变性,油摄入过多是引起肥胖、高血脂、动脉粥样硬化等多种慢性疾病重要危险因素。食品高温过程破坏维生素,使蛋白质变性,A错误;B、进入青春期以后,虽然神经系统功能明显增强,但是大脑内部结构和功能并没有完善,B错误;C、注意筛选信息,学习积极、健康的知识。对烟酒、不健康的书刊和网络游戏的诱惑,要保持警惕并远离。C正确。D、伴随着身体的发育,性意识开始萌动,如愿意与异性接近,对异性产生朦胧的依恋。这是一种正常的生理现象,不必恐慌,D错误。故选:C。
相关课件
这是一份浙教版(2024)七年级下册(2024)第3节 植物的生殖与发育试讲课教学课件ppt,文件包含13植物的生殖与发育第1课时-初中科学七年级下册同步教学课件浙教版2024pptx、13植物的生殖与发育第1课时练习含答案解析docx、13植物的生殖与发育第1课时练习docx等3份课件配套教学资源,其中PPT共24页, 欢迎下载使用。
这是一份浙教版(2024)七年级下册(2024)第2节 人和动物的生殖与发育完美版教学ppt课件,文件包含12人和动物的生殖与发育第3课时-初中科学七年级下册同步教学课件浙教版2024pptx、12人和动物的生殖与发育第3课时练习含答案解析docx、12人和动物的生殖与发育第3课时练习docx等3份课件配套教学资源,其中PPT共23页, 欢迎下载使用。
这是一份科学七年级下册(2024)第1章 生命的结构与生殖第2节 人和动物的生殖与发育获奖教学ppt课件,文件包含12人和动物的生殖与发育第1课时-初中科学七年级下册同步教学课件浙教版2024pptx、12人和动物的生殖与发育第1课时练习docx、12人和动物的生殖与发育第1课时含答案解析docx等3份课件配套教学资源,其中PPT共25页, 欢迎下载使用。

