所属成套资源:【备战2025】2025年高考生物大一轮复习课件+讲义+专练+测试(新教材新高考)
第24讲 内环境与稳态(练习)-2025年高考生物一轮复习课件+讲义+专练(新教材新高考)
展开
这是一份第24讲 内环境与稳态(练习)-2025年高考生物一轮复习课件+讲义+专练(新教材新高考),文件包含第24讲内环境与稳态练习原卷版docx、第24讲内环境与稳态练习解析版docx等2份课件配套教学资源,其中PPT共0页, 欢迎下载使用。
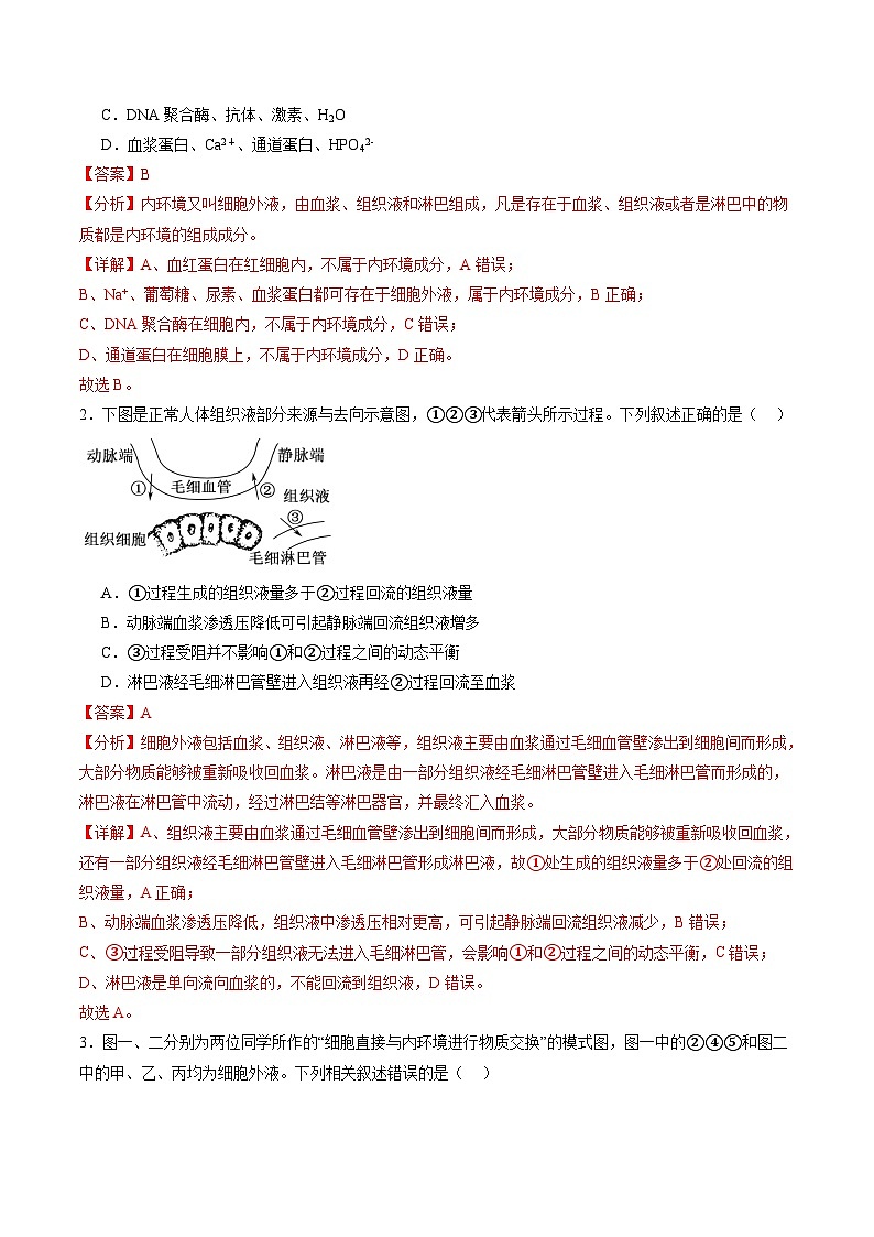
高考一轮生物复习策略1、落实考点。一轮复习时要在熟读课本、系统掌握基础知识、基本概念和基本原理后,要找出重点和疑点;通过结合复习资料,筛选出难点和考点,有针对地重点复习。2、注重理论联系实际,高三生物的考试并不仅仅是考概念,学会知识的迁移非常重要,并要灵活运用课本上的知识。不过特别强调了从图表、图形提取信息的能力。历年高考试题,图表题都占有比较大的比例。3、一轮复习基础知识的同时,还要重点“攻坚”,突出对重点和难点知识的理解和掌握。这部分知识通常都是学生难于理解的内容,做题时容易出错的地方。分析近几年的高考生物试题,重点其实就是可拉开距离的重要知识点。 4、学而不思则罔,思而不学则殆。这一点对高三生物一轮复习很重要。尤其是对于错题。错题整理不是把错题抄一遍。也不是所有的错题都需要整理。第24讲 内环境与稳态题型一 内环境的组成及相互关系1.下列各组物质中都是内环境成分的是( )A.O2、胰岛素、血红蛋白、H+B.Na+、葡萄糖、尿素,血浆蛋白C.DNA聚合酶、抗体、激素、H2OD.血浆蛋白、Ca2+、通道蛋白、HPO42-【答案】B【分析】内环境又叫细胞外液,由血浆、组织液和淋巴组成,凡是存在于血浆、组织液或者是淋巴中的物质都是内环境的组成成分。【详解】A、血红蛋白在红细胞内,不属于内环境成分,A错误;B、Na+、葡萄糖、尿素、血浆蛋白都可存在于细胞外液,属于内环境成分,B正确;C、DNA聚合酶在细胞内,不属于内环境成分,C错误;D、通道蛋白在细胞膜上,不属于内环境成分,D正确。故选B。2.下图是正常人体组织液部分来源与去向示意图,①②③代表箭头所示过程。下列叙述正确的是( )A.①过程生成的组织液量多于②过程回流的组织液量B.动脉端血浆渗透压降低可引起静脉端回流组织液增多C.③过程受阻并不影响①和②过程之间的动态平衡D.淋巴液经毛细淋巴管壁进入组织液再经②过程回流至血浆【答案】A【分析】细胞外液包括血浆、组织液、淋巴液等,组织液主要由血浆通过毛细血管壁渗出到细胞间而形成,大部分物质能够被重新吸收回血浆。淋巴液是由一部分组织液经毛细淋巴管壁进入毛细淋巴管而形成的,淋巴液在淋巴管中流动,经过淋巴结等淋巴器官,并最终汇入血浆。【详解】A、组织液主要由血浆通过毛细血管壁渗出到细胞间而形成,大部分物质能够被重新吸收回血浆,还有一部分组织液经毛细淋巴管壁进入毛细淋巴管形成淋巴液,故①处生成的组织液量多于②处回流的组织液量,A正确;B、动脉端血浆渗透压降低,组织液中渗透压相对更高,可引起静脉端回流组织液减少,B错误;C、③过程受阻导致一部分组织液无法进入毛细淋巴管,会影响①和②过程之间的动态平衡,C错误;D、淋巴液是单向流向血浆的,不能回流到组织液,D错误。故选A。3.图一、二分别为两位同学所作的“细胞直接与内环境进行物质交换”的模式图,图一中的②④⑤和图二中的甲、乙、丙均为细胞外液。下列相关叙述错误的是( )A.两图中,②与甲、④与丙、⑤与乙分别对应B.②是体内大多数细胞直接生活的环境C.甲、乙、丙的体积之和小于细胞内液的体积D.⑤中的蛋白质含量比②和④中的多,渗透压更高【答案】D【分析】分析题图:图一中①是毛细血管壁,②是组织液,③是组织细胞,④是淋巴液,⑤是血浆,⑥是血细胞;图二中甲是组织液,乙是血浆,丙是淋巴液,丁是细胞内液。【详解】A、图一中②是组织液、④是淋巴液、⑤是血浆,图二中甲是组织液、乙是血浆、丙是淋巴液,因此两图中,②与甲、④与丙、⑤与乙分别对应,A正确;B、②是组织液,是体内大多数细胞(组织细胞)直接生活的液体环境,B正确;C、细胞外液约占体液的1/3,细胞内液约占体液的2/3,因此甲、乙、丙的体积之和小于细胞内液的体积,C正确;D、⑤是血浆,血浆中蛋白质含量比②和④中的多,渗透压接近,D错误。故选D。题型二 细胞通过内环境与外界进行物质交换4.如图为人体血液循环部分图解,下列叙述正确的是( )A.图中①表示氧气,②表示二氧化碳B.图中A表示主动脉,C表示上下腔静脉C.图中D表示的是肺泡D.经过该循环后血液由动脉血变成静脉血【答案】C【分析】图示为肺循环途径,其中A是肺动脉,B是肺部毛细血管网,C是肺静脉,D是肺泡,①表示二氧化碳,②表示氧气。【详解】A、从外界到肺泡内的气体氧气浓度高于肺泡毛细血管内的氧气浓度,毛细血管中二氧化碳的浓度高于肺泡内的浓度,根据气体扩散作用的原理,气体总是由浓度高的地方向浓度低的地方扩散,故氧气由肺泡扩散到毛细血管中去,二氧化碳由毛细血管扩散到肺泡中去,这样血液由肺动脉送来的含氧少二氧化碳多的静脉血变成了肺静脉运走的含氧多二氧化碳少的动脉血了,故①表示二氧化碳,②表示氧气,A错误;B、图示为肺循环途径,A是肺动脉,C是肺静脉,B错误;C、图示为肺循环途径,图中D表示的是肺泡,C正确;D、经过肺循环,血液由静脉血变成了动脉血,D错误。故选C。5.脑脊液是存在于脑室及蛛网膜下腔的一种无色透明液体,是脑细胞生存的直接环境。它向脑细胞供应一定的营养,并运走脑组织的代谢产物,调节着中枢神经系统的酸碱平衡。下列说法正确的是( )A.脑脊液属于内环境,与血浆之间的物质运输是单向的B.脑细胞产生的CO₂经过脑脊液可直接释放到外界环境C.大脑深度思考时呼吸作用释放的CO₂能使脑脊液pH 明显降低D.脑脊液与血浆在成分上的主要区别在于血浆含有较多的蛋白质【答案】D【分析】内环境指细胞外液,是人体细胞直接生存的环境,以区别于机体生存的外界环境。内环境是细胞与外界环境进行物质交换的媒介。内环境包括血浆、组织液、淋巴液、脑脊液等。【详解】A、脑脊液是脑细胞生存的直接环境,属于内环境,脑脊液与血浆之间的物质运输是双向的,A错误;B、脑细胞产生的CO2并不能直接通过脑脊液释放到外界环境,而是需要经过血液循环和肺部的气体交换过程才能被排出体外,B错误;C、内环境中有缓冲对物质,故大脑深度思考时呼吸作用释放的CO2不会使脑脊液pH明显降低,C错误;D、组织液、脑脊液、淋巴液与血浆在成分上的主要区别在于血浆含有较多的蛋白质,D正确。故选D。6.内环境的稳态是机体进行正常生命活动的基础,下图是内环境的结构示意图,其中①②③④分别代表体液中的不同成分,下列叙述错误的是( )A.①中存在的淋巴细胞在机体的免疫反应中起着非常重要的作用B.急性肾小球肾炎会导致④中渗透压下降,从而出现组织水肿现象C.经常饮酒的人肝细胞会受到损伤,其中的一些胞内酶会进入内环境中D.肝组织中③④处的O2浓度和CO2浓度的大小关系分别是③>④和③
相关课件
这是一份第26讲 体液调节(练习)-2025年高考生物一轮复习课件+讲义+专练(新教材新高考),文件包含第26讲体液调节练习原卷版docx、第26讲体液调节练习解析版docx等2份课件配套教学资源,其中PPT共0页, 欢迎下载使用。
这是一份第24讲 内环境与稳态(课件)-2025年高考生物一轮复习课件+讲义+专练(新教材新高考),共1页。
这是一份第24讲 内环境与稳态(讲义)-2025年高考生物一轮复习课件+讲义+专练(新教材新高考),文件包含第24讲内环境与稳态讲义原卷版docx、第24讲内环境与稳态讲义解析版docx等2份课件配套教学资源,其中PPT共0页, 欢迎下载使用。

