所属成套资源:【备战2025】2025年高考生物大一轮复习课件+讲义+专练+测试(新教材新高考)
- 第24讲 内环境与稳态(讲义)-2025年高考生物一轮复习课件+讲义+专练(新教材新高考) 课件 0 次下载
- 第24讲 内环境与稳态(课件)-2025年高考生物一轮复习课件+讲义+专练(新教材新高考) 课件 0 次下载
- 第25讲 神经调节(第一课时,神经调节的结构基础及基本方式)(讲义)-2025年高考生物一轮复习课件+讲义+专练(新教材新高考) 课件 0 次下载
- 第25讲 神经调节(第一课时,神经调节的结构基础及基本方式)(课件)-2025年高考生物一轮复习课件+讲义+专练(新教材新高考) 课件 0 次下载
- 第25讲 神经调节(第二课时,神经冲动的产生和传导)(练习)-2025年高考生物一轮复习课件+讲义+专练(新教材新高考) 课件 0 次下载
第25讲 神经调节(第一课时,神经调节的结构基础及基本方式)(练习)-2025年高考生物一轮复习课件+讲义+专练(新教材新高考)
展开
这是一份第25讲 神经调节(第一课时,神经调节的结构基础及基本方式)(练习)-2025年高考生物一轮复习课件+讲义+专练(新教材新高考),文件包含第25讲神经调节第一课时神经调节的结构基础及基本方式练习解析版docx、第25讲神经调节第一课时神经调节的结构基础及基本方式练习原卷版docx等2份课件配套教学资源,其中PPT共0页, 欢迎下载使用。
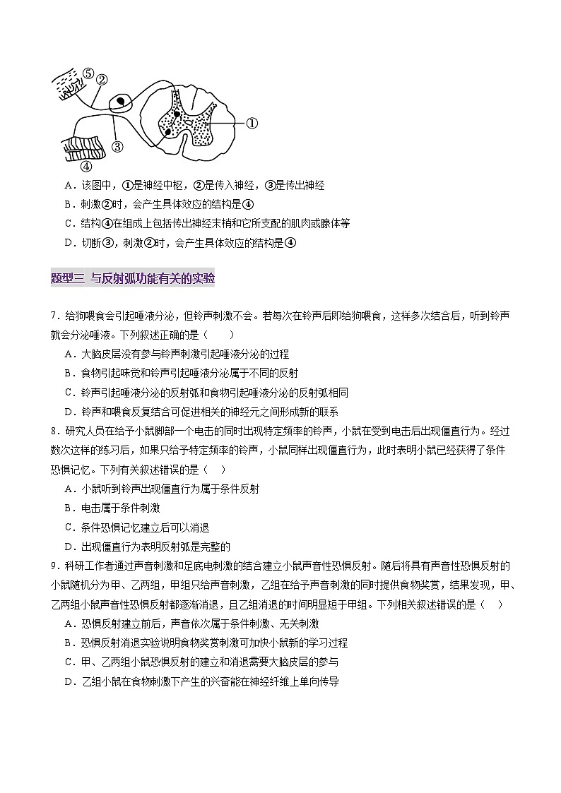
高考一轮生物复习策略1、落实考点。一轮复习时要在熟读课本、系统掌握基础知识、基本概念和基本原理后,要找出重点和疑点;通过结合复习资料,筛选出难点和考点,有针对地重点复习。2、注重理论联系实际,高三生物的考试并不仅仅是考概念,学会知识的迁移非常重要,并要灵活运用课本上的知识。不过特别强调了从图表、图形提取信息的能力。历年高考试题,图表题都占有比较大的比例。3、一轮复习基础知识的同时,还要重点“攻坚”,突出对重点和难点知识的理解和掌握。这部分知识通常都是学生难于理解的内容,做题时容易出错的地方。分析近几年的高考生物试题,重点其实就是可拉开距离的重要知识点。 4、学而不思则罔,思而不学则殆。这一点对高三生物一轮复习很重要。尤其是对于错题。错题整理不是把错题抄一遍。也不是所有的错题都需要整理。第25讲 神经调节(第一课时,神经调节的结构基础及基本方式)题型一 神经系统的结构基础1.脊髓灰质炎是由脊髓灰质炎病毒所致的急性传染病,主要入侵神经系统的传出神经,严重时可能导致瘫痪。给小儿服用脊髓灰质炎减活疫苗糖丸是预防脊髓灰质炎的有效手段。下列说法错误的是( )A.患者可能有感觉但无法控制四肢B.患者的交感神经不会受到病毒的感染C.该病毒主要影响患者的外周神经系统D.服用糖丸可以同时激活机体的非特异性和特异性免疫【答案】B【分析】神经系统包括中枢神经系统和外周神经系统,外周神经系统包括脊神经、脑神经,它们都含有传入神经和传出神经,传出神经又可分为支配躯体运动的神经和支配内脏器官的神经;其中支配内脏、血管和腺体的传出神经,它们不受意识的支配,称为自主神经系统,自主神经系统包括交感神经和副交感神经,它们的作用通常是相反的。【详解】A、据题意,脊髓灰质炎病毒主要入侵神经系统的传出神经,传出神经元受到损伤,效应器不会发生相应的反应,所以严重的脊髓灰质炎患者下肢不能正常运动,但对外界刺激有感觉,A正确;B、脊髓灰质炎病毒主要入侵神经系统的传出神经,交感神经属于传出神经,所以会受到病毒的感染,B错误;C、脊髓灰质炎病毒主要入侵神经系统的传出神经,传出神经属于外周神经系统,C正确;D、糖丸属于减活疫苗,相当于抗原,可以同时激活机体的非特异性和特异性免疫,D正确。故选B。2.下列关于神经系统基本结构的叙述,错误的是( )A.人的神经系统结构包括中枢神经系统和外周神经系统B.中枢神经系统由大脑和小脑组成C.脑神经和脊神经中都有支配内脏器官的神经D.传出神经可分为躯体运动神经和内脏运动神经【答案】B【分析】人体神经系统是由脑、脊髓和它们所发出的神经组成的,其中脑和脊髓是神经系统的中枢部分,组成中枢神经系统;脑神经和脊神经是神经系统的周围部分,组成外周神经系统。【详解】AB、人的神经系统包括中枢神经系统和外周神经系统,中枢神经系统由脑和脊髓组成,脑分为大脑、小脑和脑干,A正确、B错误;C、外周神经系统分布在全身各处,包括脑神经和脊神经,脑神经和脊神经中都有支配内脏器官的神经,C正确;D、传出神经可分为躯体运动神经(支配躯体运动的神经)和内脏运动神经(支配内脏器官的神经),D正确。故选B。3.世界最高级别羽毛球赛事汤尤杯今年落地成都高新区,4月27日中国男队5∶0击败澳大利亚队,取得开门红。完美完成羽毛球运动一系列高难度动作依赖于( )A.单个细胞活动B.神经细胞独立活动C.多种细胞独立活动D.各种分化的细胞密切配合【答案】D【分析】细胞是生命活动的结构单位和功能单位,病毒没有细胞结构,不能独立生活,必须寄生在细胞中进行生活。生命活动离不开细胞是指单细胞生物每个细胞能完成各种生命活动,多细胞生物通过各种分化细胞协调完成各种复杂的生命活动。神经调节的基本方式是反射,反射的结构基础是反射弧,反射弧由多个细胞。多个结构组成,反射弧只有保持结构和功能的完整性才能完成反射活动。【详解】反射活动的完成需要感受器、传入神经、神经中枢(脊髓)、传出神经、效应器构成的反射弧来完成,因此该活动的完成说明多细胞生物完成复杂生命活动依赖于各种分化的细胞密切合作,D正确、ABC错误。故选D。题型二 反射与反射弧的结构分析4.排尿反射中,脊髓通过交感和副交感神经控制膀胱,大脑皮层也参与调控排尿过程。下列叙述中正确的是( )A.婴儿的大脑皮层发育不够完善,故排尿反射无法发生B.交感神经兴奋会使得膀胱缩小C.尿意的形成需要大脑皮层参与,属于条件反射D.排尿反射的感受器和部分效应器可位于同一器官【答案】D【分析】在中枢神经系统中,调节人和高等动物生理活动的高级神经中枢是大脑皮层,在生命活动调节过程中,高级中枢调节起着主导的作用。排尿反射中枢位于脊髓,而一般成年人可以有意识地控制排尿,说明脊髓的排尿反射中枢受大脑皮层的控制。【详解】A、婴儿因大脑皮层的排尿反射中枢发育不完善,对排尿的控制能力较弱,但排尿反射仍能可以发生,A错误;B、副交感神经兴奋时,会使膀胱缩小,促进排尿,交感神经兴奋,不会导致膀胱缩小,B错误;C、尿意的形成需要大脑皮层参与,但该过程没有完整的反射弧参与,不属于反射,C错误;D、排尿反射是膀胱储存足够的尿液后由逼尿肌主动收缩造成的。膀胱含有排尿反射的感受器,也含有逼尿肌等效应器,因此排尿反射的感受器和部分效应器可位于同一器官,D正确。故选D。5.如图为膝跳反射的结构示意图,以下相关叙述中错误的是( )A.传出神经末梢及其所支配的伸肌和屈肌均属于效应器B.膝跳反射的神经中枢位于大脑皮层C.A处属于传出神经D.在A处施加刺激引起屈肌收缩不属于反射【答案】B【分析】1、反射弧结构包括感受器、传入神经、神经中枢、传出神经和效应器五部分,是反射活动完成的结构基础。2、完成反射的条件:一是适宜的刺激,二是完整的反射弧。【详解】A、传出神经末梢及其所支配的伸肌和屈肌属于膝跳反射中的效应器,A正确;B、膝跳反射的神经中枢位于脊髓,B错误;C、A处神经直接支配肌肉,属于传出神经,C正确;D、刺激A处可引起屈肌收缩,但兴奋的传导未经过完整的反射弧,故不能称为反射,D正确。故选B。6.下图表示青蛙的某反射弧模式图,请据图判断下列叙述不正确的是( )A.该图中,①是神经中枢,②是传入神经,③是传出神经B.刺激②时,会产生具体效应的结构是④C.结构④在组成上包括传出神经末梢和它所支配的肌肉或腺体等D.切断③,刺激②时,会产生具体效应的结构是④【答案】D【分析】1、反射是指在神经系统的参与下,人体对内外环境刺激所作出的有规律性的反应。神经调节的基本方式是反射,反射活动的结构基础称为反射弧,包括感受器、传入神经、神经中枢、传出神经和效应器。2、反射必须通过反射弧来完成,②所在部分含有神经节,故②为传入神经,⑤为感受器,①为神经中枢,③为传出神经,④为效应器。【详解】A、该图中②所在含有神经节,因此②是传入神经,①是神经中枢,③是传出神经,A正确;B、④为效应器,刺激②时,会产生具体效应的结构是④,B正确;C、结构④为效应器,在组成上包括传出神经末梢及其所支配的肌肉或腺体,C正确;D、切断③,刺激②时,兴奋不能传递至④,所以④不会产生具体效应,D错误。故选D。题型三 与反射弧功能有关的实验7.给狗喂食会引起唾液分泌,但铃声刺激不会。若每次在铃声后即给狗喂食,这样多次结合后,听到铃声就会分泌唾液。下列叙述正确的是( )A.大脑皮层没有参与铃声刺激引起唾液分泌的过程B.食物引起味觉和铃声引起唾液分泌属于不同的反射C.铃声引起唾液分泌的反射弧和食物引起唾液分泌的反射弧相同D.铃声和喂食反复结合可促进相关的神经元之间形成新的联系【答案】D【分析】神经调节的基本方式是反射,其结构基础是反射弧,由感受器、传入神经、神经中枢、传出神经、效应器五部分构成。条件反射是人和动物出生以后在生活过程中逐渐形成的后天性反射,是在非条件反射的基础上,经过一定的过程,在大脑皮层参与下完成的,是一种高级的神经活动,是高级神经活动的基本方式。【详解】A、铃声刺激引起唾液分泌为条件反射,相关中枢位于大脑皮层,A错误;B、味觉形成过程到神经中枢时就已经在大脑皮层完成,没有传出神经和效应器,因此不属于反射,而铃声引起的唾液分泌也属于条件反射,B错误;C、铃声引起唾液分泌的反射和食物引起唾液分泌的反射,其感受器和效应器都不同,C错误;D、铃声和喂食反复结合会形成条件反射,是通过相关的神经元之间形成新的联系而产生的,D正确。故选D。8.研究人员在给予小鼠脚部一个电击的同时出现特定频率的铃声,小鼠在受到电击后出现僵直行为。经过数次这样的练习后,如果只给予特定频率的铃声,小鼠同样出现僵直行为,此时表明小鼠已经获得了条件恐惧记忆。下列有关叙述错误的是( )A.小鼠听到铃声出现僵直行为属于条件反射B.电击属于条件刺激C.条件恐惧记忆建立后可以消退D.出现僵直行为表明反射弧是完整的【答案】B【分析】条件反射是在非条件反射的基础上,通过学习和训练建立起来的。条件反射建立起来之后要维持下去,还需要非条件刺激的强化。【详解】A、条件恐惧记忆需要与铃声结合,需要大脑皮层的参与,是后天形成的,属于条件反射,小鼠听到铃声出现僵直行为属于条件反射,A正确;B、电击出现僵直行为是先天的,电击属于非条件刺激,B错误;C、条件恐惧记忆属于条件反射,当条件刺激与非条件刺激不能建立联系,一段时间后条件反射会消退,因此条件恐惧记忆也会消退,C正确;D、从小鼠听到特定频率的铃声,到出现僵直行为,是一个完整的反射活动,表明反射弧是完整的,D正确。故选B。9.科研工作者通过声音刺激和足底电刺激的结合建立小鼠声音性恐惧反射。随后将具有声音性恐惧反射的小鼠随机分为甲、乙两组,甲组只给声音刺激,乙组在给予声音刺激的同时提供食物奖赏,结果发现,甲、乙两组小鼠声音性恐惧反射都逐渐消退,且乙组消退的时间明显短于甲组。下列相关叙述错误的是( )A.恐惧反射建立前后,声音依次属于条件刺激、无关刺激B.恐惧反射消退实验说明食物奖赏刺激可加快小鼠新的学习过程C.甲、乙两组小鼠恐惧反射的建立和消退需要大脑皮层的参与D.乙组小鼠在食物刺激下产生的兴奋能在神经纤维上单向传导【答案】A【分析】1、反射−−神经调节的基本方式,(1)反射:在中枢神经系统的参与下,动物体或人体对外界环境变化作出的规律性答。(2)分类:非条件反射:(生来就有);条件反射:(后天学习)。2、反射弧−−反射活动的结构基础,反射弧包括感受器(感受刺激,将外界刺激的信息转变为神经的兴奋)、传入神经(将兴奋传入神经中枢)、神经中枢(对兴奋进行分析综合)、传出神经(将兴奋由神经中枢传至效应器)和效应器(对外界刺激作出反应)。【详解】A、恐惧反射建立前后,声音依次属于无关刺激、条件刺激,A错误;B、恐惧反射的消退是小鼠建立了两个刺激间的联系,是一个新的学习过程,甲、乙两组小鼠比较,说明食物奖赏可加快这种新的学习过程,B正确;C、甲、乙两组小鼠恐惧反射的建立和消退均是学习的过程,都需大脑皮层的参与,C正确;D、兴奋不仅能在神经纤维上单向传导,也能在脑与脊髓等中枢神经系统间传递,D正确。故选A。一、单选题1.研究表明,给小鼠闻不会引起其不安的苯乙酮,同时进行电击,小鼠表现出惊恐栗抖;一段时间后,该小鼠只闻苯乙酮、不电击,也表现出惊恐栗抖。该小鼠与普通小鼠交配,F1小鼠只闻苯乙酮,易表现出坐立不安等情绪反应。检测发现:与普通小鼠相比,经电击的亲代鼠和F1小鼠编码苯乙酮受体的Olfr15I基因甲基化水平降低、碱基序列未改变,苯乙酮受体增多。科研人员据此提出假说:小鼠受环境因素影响可引发其基因甲基化水平变化并遗传给子代。下列有关叙述错误的是( ) A.电击亲代鼠表现出惊恐栗抖,属于非条件反射B.亲代鼠只闻苯乙酮、不电击表现出惊恐,苯乙酮属于条件刺激C.Olfr15I基因甲基化会抑制其表达D.与F1小鼠闻苯乙酮表现出坐立不安有关的神经中枢只有大脑皮层【答案】D【分析】1、原来不能引起某一反应的刺激,通过一个学习过程,就是把这个刺激与另一个能引起反应的刺激同时给予,使他们彼此建立起联系,从而在条件刺激和条件反应之间建立起的联系叫做条件反射。2、非条件反射是不需要大脑记忆中枢参与的先天性反射,非条件反射是生物在长时间的进化中形成的本能反射。非条件反射是条件反射形成的基础。3、编码苯乙酮受体的Olfr15I基因甲基化水平降低、碱基序列未改变,苯乙酮受体增多,说明甲基化对Olfr15I基因的表达起抑制作用。【详解】A、由电击引起的小鼠恐惧反射是先天就有的,属于非条件反射,A正确;B、亲鼠只闻苯乙酮、不电击表现出惊恐,是多次强化练习形成的,属于条件反射,所以苯乙酮属于条件刺激,B正确;C、编码苯乙酮受体的Olfr15I基因甲基化水平降,苯乙酮受体增多,说明甲基化对Olfr15I基因的表达起抑制作用,C正确;D、与F1小鼠闻苯乙酮有关的神经中枢有大脑皮层,而与F1小鼠表现出坐立不安有关的神经中枢有大脑皮层和脊髓,D错误。故选D。2.通常情况下,成年人的手指不小心碰到针刺会不自主地缩回,而打针时却可以控制手不缩回。下列相关叙述正确的是( )A.打针时手不缩回的过程需要高级中枢和低级中枢共同参与B.缩手反射的反射弧的效应器是传出神经末梢C.手指被针刺时先感觉疼痛之后才完成缩手D.针刺产生痛觉属于反射活动【答案】A【分析】反射指的是生物体感受外界刺激所发生的有规律的反应,反射活动必须通过反射弧来实现。反射弧的组成为:感受器、传入神经、神经中枢、传出神经和效应器。反射弧的结构必须保持完整,任何一个环节出现问题,反射活动就无法进行。但是反射弧是完整的,如果没有外界刺激也不会出现反射活动。【详解】A、打针时不收缩的过程,是高级中枢大脑皮层对低级中枢脊髓调节的过程,需要高级中枢和低级中枢共同参与,A正确;B、效应器是传出神经末梢及其所支配的肌肉或腺体,B错误;C、手指碰到针刺时先完成收缩(经过脊髓)后感觉疼痛(传至大脑皮层),C错误;D、针刺产生痛觉只传至了大脑皮层感觉中枢,没有经过完整反射弧,不属于反射,D错误。故选A。3.辣椒素和高温均能直接激活细胞膜上的受体TRPV1,使其作为离子通道,协助相关离子跨膜运输,产生兴奋。兴奋沿伤害性传入神经传至大脑。因为大脑对伤害性传入神经信号统一解读为“疼痛”,所以辣的感觉被定义为痛觉。下列分析合理的是( )A.TRPV1受体可能让钠离子流入细胞内,此钠离子内流需要消耗ATPB.吃完辣椒后,马上喝冷水比喝热水更利于减轻辣椒素引发的疼痛C.经过完整反射弧才能保障刺激TRPV1引发的痛觉形成D.推测TRPV1最可能位于反射弧的运动神经元末梢的膜上【答案】B【分析】人体通过神经系统对各种刺激作出规律性应答的过程叫做反射,反射是神经调节的基本方式。反射的结构基础为反射弧,包括五个基本环节:感受器、传入神经、神经中枢、传出神经和效应器。感受器是连接神经调节受刺激的器官,效应器是产生反应的器官;神经中枢在脑和脊髓中,传入和传出神经是将中枢与感受器和效应器联系起来的通路。【详解】A、细胞膜上的TRPV1被辣椒素激活后,钠离子内流,钠离子内流的方式属于协助扩散,不需要消耗ATP,A错误;B、由于辣椒素和高温均能直接激活细胞膜上的受体TRPV1,所以喝热水会加重辣椒素引发的疼痛,B正确;C、痛觉的产生部位在大脑皮层,不需要经过完整的反射弧,C错误;D、TRPV1最可能位于反射弧的传入神经元末梢的膜上,D错误。故选B。4.生活中经常遇到这样的情形:如果手无意识碰触到一个发烫的物体,我们往往来不及思索就会迅速缩回手臂。下列相关说法错误的是( )A.碰触到发烫物体的神经细胞对的通透性会增大B.上述过程为非条件反射,神经中枢位于脊髓C.“望梅止渴”和上述反射的类型是不一样的D.不能通过反复刺激建立更多数量的非条件反射【答案】A【分析】手无意识碰触到一个发烫的物体后会出现迅速缩回,这种反应是神经调节的基本方式,叫做反射;完成该反射的神经结构叫反射弧,该反应是生来就有的,完成此反射的神经中枢在脊髓,属于非条件反射。【详解】A、碰触到发烫物体的神经细胞对Na+ 的通透性会增大,A错误;B、上述发生了缩手反射,该过程为非条件反射,神经中枢位于脊髓,B正确;C、“望梅止渴”为条件反射,和上述反射的类型是不一样的,C正确;D、非条件反射 是天生的,不能通过反复刺激建立更多数量的非条件反射,D正确。故选A。5.人“恶心一呕吐”的机制大致是:当胃肠道遭受肠毒素入侵后,分布在肠道上皮的肠道内分泌细胞——肠嗜铬细胞被激活并释放大量5~羟色胺,肠嗜铬细胞周围的迷走神经感觉末梢通过响应5-羟色胺来接收病原入侵的重要情报,这一信息通过迷走神经传到脑干孤束核Tacl+神经元,Tacl+神经元释放激肽,一方面激活“厌恶中枢”,产生与“恶心”相关的厌恶性情绪;另一方面激活脑干的呼吸中枢,通过调节负责膈肌和腹肌同时收缩的神经元,引发呕吐的运动行为。下列叙述错误的是( )A.5-羟色胺作用于迷走神经感觉末梢,可引起神经冲动B.食用变质食物后,与“恶心”相关的厌恶性情绪产生于脑干C.食用变质食物后引发呕吐的反射弧中,膈肌和腹肌属于效应器D.通过抑制与合成激肽相关的基因表达,能够抑制“恶心—呕吐”【答案】B【分析】反射弧的组成:感受器、传入神经、神经中枢、传出神经、效应器。感觉是在大脑皮层上产生的。【详解】A、由题干中肠嗜铬细胞周围的迷走神经感觉末梢通过响应5-羟色胺来接收病原入侵的重要情报,这一信息通过迷走神经传到脑干孤束核Tacl+神经元,所以5-羟色胺作用于迷走神经感觉末梢,可引起神经冲动,A正确;B、感觉是在大脑皮层形成的,所以食用变质食物后,与“恶心”相关的厌恶性情绪产生于大脑皮层,B错误;C、食用变质食物后引发呕吐的反射弧中,效应器是传出神经末梢和它所支配的膈肌和腹肌,所以膈肌和腹肌属于效应器,C正确;D、脑干孤束核Tacl+神经元接收到迷走神经传来的信息,并通过释放激肽来传导信息,进而引起恶心、呕吐行为,据此可知,抑制脑干孤束核Tac1+神经元中接受迷走神经释放的神经递质受体的基因的表达,或抑制与合成激肽相关的基因的表达,都能够抑制“恶心—呕吐”,D正确。故选B。6.给狗喂食会引起唾液分泌(非条件反射),但单独的铃声刺激不会。若每次在铃声后即给狗喂食,这样多次结合后,狗一听到铃声就会分泌唾液(条件反射建立)。如果之后只出现铃声而没有食物,则铃声引起的唾液分泌量会逐渐减少,最后完全没有(条件反射消退)。下列叙述正确的是( )①条件反射的建立说明铃声由非条件刺激转化为了条件刺激②条件反射的建立和消退都是学习的过程,都需要大脑皮层参与③条件反射的消退是由于在中枢神经系统系统内产生了抑制性效应的结果④铃声引起唾液分泌的反射弧和食物引起味觉属于不同的反射A.②③ B.①④ C.①③ D.②④【答案】A【分析】神经调节的基本方式是反射,其结构基础是反射弧,由感受器、传入神经、神经中枢、传出神经、效应器五部分构成。条件反射是人和动物出生以后在生活过程中逐渐形成的后天性反射,是在非条件反射的基础上,经过一定的过程,在大脑皮层参与下完成的,是一种高级的神经活动,是高级神经活动的基本方式。【详解】①条件反射的建立说明铃声由无关刺激转化为了条件刺激,①错误;②条件反射是在非条件反射的基础上形成的,需要大脑皮层的参与,条件反射没有得到强化会逐渐消退,条件反射的消退使得动物获得了两个刺激间新的联系,是一个新的学习过程,需要大脑皮层的参与,②正确;③条件反射的消退不是条件反射的简单丧失,而是神经中枢把原先引起兴奋性效应的信号转变为产生抑制效应的信号,使得条件反射逐渐减弱甚至消失,③正确;④食物引起味觉没有经过完整的反射弧,不属于反射,而铃声引起唾液分泌属于条件反射,④错误。综上分析,A正确,BCD错误。故选A。二、多选题7.篮球运动是一项集观赏性与竞技性于一体的体育运动,进行篮球比赛时需要神经系统与各器官进行协调配合。下列有关说法正确的是( )A.运球时躯体的平衡与协调需要大脑皮层和小脑等共同参与B.队员之间通过眼神或手势进行交流时需要大脑皮层言语区参与C.球过头顶时,队员跃起接球属于非条件反射D.比赛过程中交感神经兴奋,支气管收缩,呼吸加快【答案】AB【分析】1、人体中枢神经系统中各级中枢神经的功能如下:①大脑:大脑皮层是调节机体活动的最高级中枢,是高级神经活动的结构基础,具有语言、听觉、视觉、运动等高级中枢。②小脑:能够协调运动,维持身体平衡。③脊髓:是脑与躯干、内脏之间的联系通路,它是调节运动的低级中枢。2、人体的外周神经系统包括与脑相连的脑神经和与脊髓相连的脊神经,它们都含有传入神经(感觉神经)和传出神经(运动神经)。【详解】A、运球时躯体的平衡与协调需要大脑皮层和小脑等共同参与,同时也需要机体多个器官的配合,A正确;B、队员之间通过眼神或手势进行交流时需要大脑皮层言语区参与,也需要视觉中枢等多个中枢的参与,B正确;C、球过头顶时,队员跃起接球属于条件反射,是长期训练的结果,C错误;D、打篮球时,人体处于兴奋状态,此时交感神经兴奋,心跳加快,支气管扩张,D错误。故选AB。8.训练小狗趴下的过程是这样的:先给小狗下命令“趴下”,并用手施力让小狗趴下;当小狗完成这一动作时就要给予狗粮奖励,经过反复训练,小狗就能按照命令完成趴下的动作。下列有关叙述不正确的是( )A.喂狗狗粮,狗会分泌唾液,狗粮是条件刺激B.命令“趴下”引起小狗产生听觉,属于条件反射C.命令引起小狗趴下和吃狗粮引起唾液分泌的神经中枢不同D.长时间缺乏狗粮奖励后,小狗不按命令完成动作与大脑皮层无关【答案】ABD【分析】神经调节的基本方式是反射,其结构基础是反射弧,由感受器、传入神经、神经中枢、传出神经、效应器五部分构成。条件反射是人和动物出生以后在生活过程中逐渐形成的后天性反射,是在非条件反射的基础上,经过一定的过程,在大脑皮层参与下完成的,是一种高级的神经活动,是高级神经活动的基本方式。【详解】A、喂狗狗粮,狗会分泌唾液,属于非条件反射,故狗粮是非条件刺激,A错误;B、命令“趴下”引起小狗产生听觉,不属于反射,该过程只是感受器产生的兴奋,通过传入神经到达神经中枢,B错误;C、命令引起狗趴下属于条件反射,神经中枢在大脑皮层,狗粮引起唾液分泌属于非条件反射,神经中枢在脊髓,C正确;D、长时间缺乏狗粮奖励后,小狗不按命令完成动作与大脑皮层有关,D错误。故选ABD。9.惊跳反射是人与动物在进化过程中的一种防御性反射,是机体对威胁反应的重要表征。眨眼反射是一种比较连续和持久的惊跳反射。对大鼠的角膜吹气,大鼠会不自主发生眨眼反射,此时可检测到眼眨肌产生电信号。经过训练,大鼠发生了如图所示的变化。下列叙述正确的是( ) A.吹向角膜的气流引起的眨眼反射是非条件反射,神经中枢在脊髓B.经过训练,声音信号由非条件刺激转为条件刺激C.如果之后声音信号反复单独出现,则声音信号将不再引起眨眼肌电信号的产生D.条件反射的形成使机体具有更强的预见性和适应性,一经产生永不消退【答案】AC【分析】1、出生后无须训练就具有的反射,叫做非条件反射;出生后在生活过程中通过学习和训练而形成的反射叫做条件反射。2、无关刺激:无关刺激不引起机体产生反射;非条件刺激:非条件刺激能引起机体非条件反射。【详解】A、据题干信息可知,对大鼠的角膜吹气,大鼠会不自主发生眨眼反射,故该反射为非条件反射,非条件反射的神经中枢为脊髓,A正确;B、经过训练后,声音信号可以引起大鼠出现条件反射,为训练前,声音不能引起眨眼反射,所以声音信号由无关刺激转为条件刺激,B错误;CD、条件反射建立之后,如果反复应用条件刺激而不给予非条件刺激强化,条件反射就会逐渐减弱,最后完全不出现,故条件反射必须不断的强化,否则就会消退,C正确,D错误。故选AC。10.人体在剧烈运动过程中,细胞内产生的CO2增多,会引起机体支气管收缩、呼吸频率明显加快、呼吸加深,其调节过程如下图所示。下列叙述正确的是( )A.CO2可作为体液因子调节机体的呼吸B.神经系统存在感受H+浓度变化的相关感受器C.自主神经系统可通过调节支气管的收缩与扩张来参与呼吸调节D.剧烈运动时,机体进行无氧呼吸导致CO2增多【答案】ABC【分析】人体的呼吸中枢位于脑干,血液中二氧化碳浓度升高,刺激感受器产生兴奋,传至呼吸中枢,刺激呼吸肌,导致呼吸加深加快,肺的通气量增加,排出体内过多的二氧化碳。【详解】A、细胞内产生的CO2会进入血浆等细胞外液中,作为体液因子调节机体的呼吸,A正确;B、结合图示可知,H+浓度增加会导致神经系统中外周及延髓化学感受器兴奋,进而引起相应的变化,B正确;C、自主神经系统可通过调节支气管的收缩与扩张,进而实现对呼吸运动的调节作用,C正确;D、人体肌细胞无氧呼吸的产物是乳酸,不产生CO2,D错误。故选ABC。三、非选择题11.激怒反应是指动物受到不良刺激时所产生的激动情绪及所做出的行为反应,如发动直接攻击等。氯丙嗪可通过阻断动物中脑—皮质神经通路中的D2受体,而发挥安定和镇静作用,使动物对外界刺激(如电刺激)反应时间延长。为验证氯丙嗪对小鼠激怒反应的影响,某实验小组设计了如下实验:步骤一:将两只小鼠置于激怒箱中,通电刺激,记录______;步骤二:再给两只小鼠注射一定浓度的______;步骤三:给药30min后,再将小鼠置于激怒箱中,进行______处理,记录用药后发生激怒反应的时间变化。回答下列问题:(1)按顺序完成上述实验步骤: 、 、 。(2)小鼠激怒反应的发生 (填“属于”或“不属于”)反射,反射形成的条件是 。(3)实验中步骤一的作用是 ;有同学认为仅通过上述实验不能得出一般规律,该同学得出该观点的理由是 (答一点)。【答案】(1) 发生激怒反应的时间变化 氯丙嗪溶液 电刺激(2) 属于 适宜强度的刺激和完整的反射弧(3) 作为对照 该实验只选择了两只小鼠,实验对象过少,可能存在误差;该实验缺少注射生理盐水的对照组【分析】反射活动需要完整的反射弧和适宜的刺激,反射弧由感受器、传入神经纤维、神经中枢、传出神经纤维和效应器构成。【详解】(1)本实验的目的是验证氯丙嗪对小鼠激怒反应的影响,其自变量是氯丙嗪,因变量是小鼠激怒反应时间,故步骤一:将两只小鼠置于激怒箱中,通电刺激,记录发生激怒反应的时间变化;步骤二:再给两只小鼠注射一定浓度的氯丙嗪;步骤三:给药30min后,再将小鼠置于激怒箱中,进行电刺激处理,记录用药后发生激怒反应的时间变化。(2)小鼠激怒反应的发生属于反射,因为小鼠激怒反应符合发射形成的条件:适宜强度的刺激和完整的反射弧。(3)实验中步骤一的作用是作为对照,与后续处理进行前后对照。有同学认为仅通过上述实验不能得出一般规律,该同学得出该观点的理由是该实验只选择了两只小鼠,实验对象过少,可能存在误差,且该实验缺少注射生理盐水的对照组。12.牵涉痛是指某些内脏器官病变时,在体表一定区域产生感觉过敏或疼痛感觉的现象,表现为患者感到身体体表某处有明显痛感,而该处并无实际损伤,原理如图所示,其中a、b、c表示神经元,d表示三条神经交汇处形成的突触。回答下列问题: (1)牵涉痛 (填“属于”或“不属于”)反射,原因是 。(2)当心脏缺血或梗死,产生的电信号通过 (填“传入”或“传出”)神经c传递到突触d,而体表皮肤处的神经元a 也传至此处,两条神经纤维汇聚,通过神经元 b传至 产生痛觉,从而产生牵涉痛。(3)当心脏缺血或梗死而产生牵涉痛时,神经元 a (填“产生”或“不产生”)兴奋,理由是 。【答案】(1) 不属于 没有经过完整的反射弧(2) 传入 大脑皮层(3) 不产生 心脏缺血或梗死而产生牵涉痛时,产生的电信号通过神经元c传至突触d时,释放的神经递质只能作用于位于神经元b上的突触后膜,神经元a 在突触处的结构是突触前膜,不能接受神经递质的作用产生兴奋【分析】神经调节的基本方式是反射,反射的结构基础是反射弧,最简单的反射弧由两个神经元构成;反射弧通常由感受器、传入神经、神经中枢、传出神经、效应器组成,感受器是感觉神经末梢,效应器是运动神经末梢及其所支配的肌肉或腺体。【详解】(1)牵涉痛是指某些内脏器官病变时,在体表一定区域产生感觉过敏或疼痛感觉的现象,该现象没有经过完整的反射弧,不属于反射。(2)根据脊髓中突触的方向可以判断a、c为传入神经元,因此心脏缺血或梗死,产生的电信号通过传入神经c传递到突触d。感觉的形成在大脑皮层,因此两条神经纤维汇聚,通过神经元 b传至大脑皮层产生痛觉,从而产生牵涉痛。(3)当心脏缺血或梗死而产生牵涉痛时,神经元 a不产生兴奋,理由是心脏缺血或梗死而产生牵涉痛时,产生的电信号通过神经元c传至突触d时,释放的神经递质只能作用于位于神经元b上的突触后膜,神经元a 在突触处的结构是突触前膜,不能接受神经递质的作用产生兴奋。13.针灸是我国传承千年、特有的治疗疾病的手段。针刺是一种外治法,以外源性刺激作用于身体特定的部位(穴位)引发系列生理学调节效应,远程调节机体功能。2021年科学家揭示了低强度电针刺激小鼠后肢穴位“足三里”可以激活迷走神经--肾上腺抗炎通路,其过程如图所示。已知细菌脂多糖可引起炎症反应,请据图回答问题: (1)研究发现,在电针刺激“足三里”位置时,会激活一组位于四肢节段的Prokr2感觉神经元,结合示意图,其延伸出去的突起部分可以将后肢的感觉信息通过 传向大脑的特定区域。在针灸治疗过程中,兴奋在神经纤维上的传导是 (填“单向”或“双向”)的。(2)已知细胞外Ca2+对Na+存在“膜屏障作用”(即钙离子在膜上形成屏障,使钠离子内流减少)请结合图示分析,临床上患者血钙含量偏高,针灸抗炎疗效甚微的原因是 。(3)研究人员利用同等强度的电针刺激位于小鼠腹部的天枢穴,并没有引起相同的抗炎反应,从反射弧结构的角度分析,可能的原因是 。这也为针灸抗炎需要在特定穴位刺激提供了解释。(4)请以健康小鼠为材料设计实验,验证低强度电针刺激激活迷走神经----肾上腺抗炎通路是通过Prokr2神经元进行传导的。实验思路: 。实验结果: 。【答案】(1) 脊髓或延髓 单向(2)血钙过高使Na+内流减少,降低了神经细胞兴奋性,导致抗炎功能降低(3)腹部不存在迷走神经—肾上腺抗炎通路的感受器(4) 选取若干生理状况相同的小鼠分为A、B两组;A组小鼠破坏Prokr2神经元,B组小鼠不做处理;对两组小鼠用细菌脂多糖诱发炎症;分别用低强度电针刺激两组小鼠足三里位置,观察两组小鼠的抗炎症反应 B组小鼠的抗炎症反应明显强于A组【分析】据图可知,低强度电针刺激小鼠后肢穴位“足三里”可以激活迷走神经一肾上腺抗炎通路机理是:在电针刺激“足三里”位置时,会激活一组Prokr2感觉神经元,其延伸出去的突起部分可以将后肢的感觉信息通过脊髓传向大脑的特定区域,通过迷走神经作用到肾上腺,肾上腺细胞分泌的儿茶酚胺类物质(包括去甲肾上腺素和肾上腺素等)具有抗炎作用,导致针灸抗炎。【详解】(1)感觉在大脑皮层产生,由图可知,Prokr2 感觉神经元延伸出去的突起部分将后肢的感觉信息通过脊髓或延髓传向大脑的特定区域。在反射弧中,兴奋在神经纤维上的传导是单向。(2)细胞外Ca2+对Na+存在“膜屏障作用”即钙离子在膜上形成屏障,使钠离子内流减少,血钙含量偏高使Na+内流减少,降低了神经细胞兴奋性,导致迷走神经支配肾上腺细胞分泌抗炎症因子的功能降低,导致针灸抗炎疗效甚微。(3)Prokr2感觉神经元主要存在于四肢节段,电针刺激位于小鼠腹部的天枢穴,该部位可能不存在迷走神经-肾上腺抗炎通路的 Prokr2 神经元,因此没有引起相同的全身抗炎反应。(4)本实验验证低强度电针刺激激活迷走神经肾上腺抗炎通路,起到抗炎作用,是通过Prokr2神经元进行传导的,自变量为是否具有Prokr2神经元(可以一组破坏Prokr2神经元,一组不破坏),因变量为是否出现抗炎症反应,其他无关变量要相同且适宜。因此实验思路为:选取若干生理状况相同的小鼠分为A、B两组;A组小鼠破坏Prokr2神经元,B组小鼠不做处理;对两组小鼠用细菌脂多糖诱发炎症;分别用低强度电针刺激两组小鼠足三里位置,观察两组小鼠的抗炎症反应。验证性实验结果是唯一的,因为B组含有Prokr2神经元,低强度电针刺激激活迷走神经肾上腺抗炎通路,起到抗炎作用,因此实验现象为B组小鼠的抗炎症反应明显强于A组。一、单选题1.(2024·安徽·高考真题)人在睡梦中偶尔会出现心跳明显加快、呼吸急促,甚至惊叫。如果此时检测这些人的血液,会发现肾上腺素含量明显升高。下列叙述错误的是( )A.睡梦中出现呼吸急促和惊叫等生理活动不受大脑皮层控制B.睡梦中惊叫等应激行为与肾上腺髓质分泌的肾上腺素有关C.睡梦中心跳加快与交感神经活动增强、副交感神经活动减弱有关D.交感神经兴奋促进肾上腺素释放进而引起心跳加快,属于神经-体液调节【答案】A【分析】自主神经系统:(1)概念:支配内脏、血管和腺体的传出神经,它们的活动不受意识支配,称为自主神经系统。(2)功能:当人体处于兴奋状态时,交感神经活动占据优势,心跳加快,支气管扩张,但胃肠的蠕动和消化腺的分泌活动减弱;当人处于安静状态时,副交感神经活动占据优势,此时,心跳减慢,但胃肠的蠕动和消化液的分泌会加强,有利于食物的消化和营养物质的吸收。【详解】A、睡梦中出现呼吸急促和惊叫等生理活动受大脑皮层控制,A错误;B、睡梦中惊叫属于应激行为,与肾上腺髓质分泌的肾上腺素有关,B正确;C、交感神经的活动主要保证人体紧张状态时的生理需要,睡梦中心跳加快与交感神经活动增强、副交感神经活动减弱有关,C正确;D、交感神经兴奋时,肾上腺髓质分泌的肾上腺素增加,可以提高机体的代谢水平,属于神经-体液调节,D正确。故选A。2.(2022·重庆·高考真题)如图表示人动脉血压维持相对稳定的一种反射过程。动脉血压正常时,过高过紧的衣领会直接刺激颈动脉窦压力感受器,引起后续的反射过程,使人头晕甚至晕厥,即“衣领综合征”。下列叙述错误的是( )A.窦神经受损时,颈动脉窦压力感受器仍可产生兴奋B.动脉血压的波动可通过神经调节快速恢复正常C.“衣领综合征”是反射启动后引起血压升高所致D.动脉血压维持相对稳定的过程体现了负反馈调节作用【答案】C【分析】1、反射:在中枢神经系统的参与下,动物体或人体对外界环境变化作出的规律性应答。2、反射弧是反射活动的结构基础,包括5部分:①感受器:感受刺激,将外界刺激的信息转变为神经的兴奋;②传入神经:将兴奋传入神经中枢;③神经中枢:对兴奋进行分析综合;④传出神经:将兴奋由神经中枢传至效应器;⑤效应器:对外界刺激作出反应。【详解】A、感受器的功能是感受刺激,将外界刺激的信息转变为神经的兴奋,窦神经是传入神经,连接在感受器之后,故窦神经受损时,颈动脉窦压力感受器仍可产生兴奋,A正确;B、由图可知,动脉血压升高时,可通过反射弧的调节动脉血压下降,最终使动脉血压维持动态平衡,而神经调节具有速度快的特点,B正确;C、“衣领综合征”是血压升高启动反射,使动脉血压下降所致,C错误;D、在一个系统中,系统本身工作的效果可以反过来作为信息调节该系统的工作,这种方式叫反馈调节,由图可知,动脉血压维持相对稳定的过程体现了负反馈调节作用,D正确。故选C。3.(2011·江苏·高考真题)下图是反射弧的模式图(a、b、c、d、e表示反射弧的组成部分,Ⅰ、Ⅱ表示突触的组成部分),下列有关说法正确的是( ) A.正常机体内兴奋在反射弧中的传递是单方向的B.切断d、刺激b,不会引起效应器发生反应C.兴奋在结构c和结构b上的传导速度相同D.Ⅱ处发生的信号变化是电信号→化学信号→电信号【答案】A【分析】题图分析:a是效应器、b是传出神经、c是神经中枢、d是传入神经、e感受器。Ⅰ是突触前膜、Ⅱ是突触后膜。反射必需通过完整的反射弧才能实现。【详解】A、正常机体,兴奋是在反射弧上进行的,这是因为反射弧存在突触结构,而兴奋在突触中的传递是单向的,故体内兴奋在反射弧中的传导是单向的,A正确;B、切断传入神经d、刺激传出神经b,效应器仍有反应,B错误;C、兴奋在结构c(神经中枢含有突触)和结构b(神经纤维)的传导速度不相同,在结构c传递速度慢,在结构b传导速度快,C错误;D、突触前膜Ⅰ处发生的信号变化是电信号→化学信号,Ⅱ处发生的信号变化是化学信号→电信号,D错误。故选A。二、非选择题4.(2024·贵州·高考真题)每当中午放学时、同学们结伴而行,有说有笑走进食堂排队就餐。回答下列问题。(1)同学们看到喜欢吃的食物时、唾液的分泌就会增加,这一现象属于 (选填“条件”或“非条件”)反射。完成反射的条件有 。(2)食糜进入小肠后,可刺激小肠黏膜释放的激素是 ,使胰液大量分泌。为验证该激素能促进胰腺大量分泌胰液,以健康狗为实验对象设计实验。写出实验思路 。【答案】(1) 条件 需要完整的反射弧和适宜的刺激(2) 促胰液素 1、剪取甲狗的一段小肠,刮取黏膜并用稀盐酸浸泡一段时间后,将其研磨液注入乙狗的静脉,观察实验现象;2、不用稀盐酸浸泡,直接将等量的甲狗小肠黏膜研磨液注入乙狗静脉,观察实验现象;3、直接将等量的稀盐酸注入乙狗静脉,观察实验现象。【分析】反射分为条件或非条件反射,结构基础是反射弧;食糜可进入人的小肠,可刺激小肠黏膜分泌促胰液素,该物质通过体液运输作用于胰腺,引起胰腺分泌胰液。胰腺分泌胰液是离不开激素调节。【详解】(1)同学们看到喜欢吃的食物时,唾液的分泌就会增加,这一现象属于条件反射,是后天形成的,完成反射的条件有需要经过完整的反射弧,不经过完整的反射弧引起的生理过程不认为是反射,还有是要有适宜的刺激,当刺激达到一定的强度时,才会引起反射;(2)食糜进入小肠后,可刺激小肠黏膜释放的激素是促胰液素,该物质通过体液运输作用于胰腺,引起胰腺分泌胰液,这属于激素调节。为验证该激素能促进胰腺大量分泌胰液,以健康狗为实验对象设计实验,遵循对照原则,写出实验思路如下:准备相关实验材料,1、剪取甲狗的一段小肠,刮取黏膜并用稀盐酸浸泡一段时间后,将其研磨液注入乙狗的静脉,观察实验现象;2、不用稀盐酸浸泡,直接将等量的甲狗小肠黏膜研磨液注入乙狗静脉,观察实验现象;3、直接将等量的稀盐酸注入乙狗静脉,观察实验现象。综上所述,得出结论,促胰液素促进胰腺大量分泌胰液。5.(2023·浙江·高考真题)我们说话和唱歌时,需要有意识地控制呼吸运动的频率和深度,这属于随意呼吸运动;睡眠时不需要有意识地控制呼吸运动,人体仍进行有节律性的呼吸运动,这属于自主呼吸运动。人体呼吸运动是在各级呼吸中枢相互配合下进行的,呼吸中枢分布在大脑皮层、脑干和脊髓等部位。体液中的O2、CO2和H+浓度变化通过刺激化学感受器调节呼吸运动。回答下列问题:(1)人体细胞能从血浆、 和淋巴等细胞外液获取O2,这些细胞外液共同构成了人体的内环境。内环境的相对稳定和机体功能系统的活动,是通过内分泌系统、 系统和免疫系统的调节实现的。(2)自主呼吸运动是通过反射实现的,其反射弧包括感受器、 和效应器。化学感受器能将O2、CO2和H+浓度等化学信号转化为 信号。神经元上处于静息状态的部位,受刺激后引发Na+ 而转变为兴奋状态。(3)人屏住呼吸一段时间后,动脉血中的CO2含量增大,pH变 ,CO2含量和pH的变化共同引起呼吸加深加快。还有实验发现,当吸入气体中CO2浓度过大时,会出现呼吸困难、昏迷等现象,原因是CO2浓度过大导致呼吸中枢 。(4)大脑皮层受损的“植物人”仍具有节律性的自主呼吸运动;哺乳动物脑干被破坏,或脑干和脊髓间的联系被切断,呼吸停止。上述事实说明,自主呼吸运动不需要位于 的呼吸中枢参与,自主呼吸运动的节律性是位于 的呼吸中枢产生的。【答案】(1) 组织液 神经(2) 传入神经、神经中枢、传出神经 电 内流(3) 小 受抑制(4) 大脑皮层 脑干【分析】1、体液是由细胞内液和细胞外液组成,细胞内液是指细胞内的液体,而细胞外液即细胞的生存环境,它包括血浆、组织液、淋巴等,也称为内环境。2、内环境稳态的调节机制:神经--体液--免疫调节共同作用。【详解】(1)人体的内环境包括血浆、组织液、淋巴等,人体细胞可从内环境中获取氧气。人体内环境稳态的调节机制是神经--体液--免疫调节,故内环境的相对稳定是通过内分泌系统、神经系统和免疫系统的调节实现的。(2)反射弧包括感受器、传入神经、神经中枢、传出神经和效应器。化学感受器能将化学信号转化为电信号。神经元上处于静息状态的部位,受刺激后引发Na+内流产生动作电位,从而转变为兴奋状态。(3)动脉血中的CO2含量增大,会导致血浆pH变小。CO2浓度过大会导致呼吸中枢受抑制,从而出现呼吸困难、昏迷等现象。(4)大脑皮层受损仍具有节律性的自主呼吸运动,说明自主呼吸运动不需要位于大脑皮层的呼吸中枢参与,而脑干被破坏或脑干和脊髓间的联系被切断,呼吸停止,说明自主呼吸运动的节律性是位于脑干的呼吸中枢产生的。6.(2023·全国·高考真题)人体心脏和肾上腺所受神经支配的方式如图所示。回答下列问题。 (1)神经元未兴奋时,神经元细胞膜两侧可测得静息电位。静息电位产生和维持的主要原因是 。(2)当动脉血压降低时,压力感受器将信息由传入神经传到神经中枢,通过通路A和通路B使心跳加快。在上述反射活动中,效应器有 。通路A中,神经末梢释放的可作用于效应器并使其兴奋的神经递质是 。(3)经过通路B调节心血管活动的调节方式有 。【答案】(1)钾离子外流(2) 传出神经末梢及其支配的肾上腺和心肌 去甲肾上腺素(3)神经—体液调节【分析】1、静息时,钾离子大量外流,形成内负外正的静息电位;受到刺激后,神经细胞膜的通透性发生改变,对钠离子的通透性增大,钠离子内流,形成内正外负的动作电位,兴奋部位和非兴奋部位形成电位差,产生局部电流,兴奋传导的方向与膜内电流方向一致。2、兴奋在神经元之间需要通过突触结构进行传递,突触包括突触前膜、突触间隙、突触后膜,其具体的传递过程为:兴奋以电流的形式传导到轴突末梢时,突触小泡释放递质(化学信号),递质作用于突触后膜,引起突触后膜产生膜电位(电信号),从而将兴奋传递到下一个神经元。【详解】(1)静息时,神经细胞膜对钾离子的通透性大,钾离子大量外流,形成内负外正的静息电位。(2)效应器由传出神经末梢及其支配的肌肉或腺体,则图中的效应器为传出神经末梢及其支配的肾上腺和心肌。通路A中,在突触间以乙酰胆碱为神经递质传递兴奋,在神经元与心脏细胞之间以去甲肾上腺素为神经递质传递兴奋,其中只有去甲肾上腺素作用的是效应器(心脏),所以神经末梢释放的可作用于效应器并使其兴奋的神经递质是去甲肾上腺素。(3)通路B神经中枢通过控制肾上腺分泌肾上腺素调节心血管活动,有神经细胞的参与,也有内分泌腺的参与,所以经过通路B调节心血管活动的调节方式为神经-体液调节。7.(2023·浙江·高考真题)运动员在马拉松长跑过程中,机体往往出现心跳加快,呼吸加深,大量出汗,口渴等生理反应。马拉松长跑需要机体各器官系统共同协调完成。回答下列问题:(1)听到发令枪声运动员立刻起跑,这一过程属于 反射。长跑过程中,运动员感到口渴的原因是大量出汗导致血浆渗透压升高,渗透压感受器产生的兴奋传到 ,产生渴觉。(2)长跑结束后,运动员需要补充水分。研究发现正常人分别一次性饮用1000mL清水与1000mL生理盐水,其排尿速率变化如图甲所示。 图中表示大量饮用清水后的排尿速率曲线是 ,该曲线的形成原因是大量饮用清水后血浆被稀释,渗透压下降, 。从维持机体血浆渗透压稳定的角度,建议运动员运动后饮用 。(3)长跑过程中,运动员会出现血压升高等机体反应,运动结束后,血压能快速恢复正常,这一过程受神经-体液共同调节,其中减压反射是调节血压相对稳定的重要神经调节方式。为验证减压反射弧的传入神经是减压神经,传出神经是迷走神经,根据提供的实验材料,完善实验思路,预测实验结果,并进行分析与讨论。材料与用具:成年实验兔、血压测定仪、生理盐水、刺激电极、麻醉剂等。(要求与说明:答题时对实验兔的手术过程不作具体要求)①完善实验思路:I.麻醉和固定实验兔,分离其颈部一侧的颈总动脉、减压神经和迷走神经。颈总动脉经动脉插管与血压测定仪连接,测定血压,血压正常。在实验过程中,随时用 湿润神经。Ⅱ.用适宜强度电刺激减压神经,测定血压,血压下降。再用 ,测定血压,血压下降。Ⅲ.对减压神经进行双结扎固定,并从结扎中间剪断神经(如图乙所示)。分别用适宜强度电刺激 ,分别测定血压,并记录。 IV.对迷走神经进行重复Ⅲ的操作。②预测实验结果: 。设计用于记录Ⅲ、IV实验结果的表格,并将预测的血压变化填入表中。③分析与讨论:运动员在马拉松长跑过程中,减压反射有什么生理意义? 【答案】(1) 条件 大脑皮层(2) 曲线A 减轻对下丘脑渗透压感受器的刺激,导致抗利尿激素分泌减少,使肾小管和集合管对水的重吸收减少,引起尿量增加 淡盐水(3) 生理盐水 适宜强度电刺激迷走神经 减压神经中枢端和外周端 长跑过程中,运动员血压升高,通过减压反射使血压在较高水平维持相对稳定【分析】1、人体的水平衡调节过程:当人体失水过多、饮水不足或吃的食物过咸时→细胞外液渗透压升高→下丘脑渗透压感受器受到刺激→垂体释放抗利尿激素增多→肾小管、集合管对水分的重吸收增加→尿量减少。同时大脑皮层产生渴觉(主动饮水)。2、条件反射是人出生以后在生活过程中逐渐形成的后天性反射,是在非条件反射的基础上,在大脑皮层参与下完成的,是高级神经活动的基本方式。【详解】(1)听到发令枪声运动员立刻起跑,这一过程是后天学习和训练习得的,属于条件反射;所有感觉的形成部位都是大脑皮层,渴觉的产生部位也是大脑皮层。(2)据图可知,曲线A表示的是饮用清水的曲线,判断的依据是:饮用清水后,引起血浆渗透压降低,从而减轻对下丘脑渗透压感受器的刺激,导致抗利尿激素分泌减少,使肾小管和集合管对水的重吸收减少,引起尿量增加;血浆渗透压主要与无机盐和蛋白质的含量有关,为维持机体血浆渗透压稳定,应引用淡盐水,以同时补充水分和无机盐离子。(3)分析题意,本实验目的是验证减压反射弧的传入神经是减压神经,传出神经是迷走神经,则实验可通过刺激剪断后的中枢端和外周段,然后通过血压的测定进行比较,结合实验材料可设计实验思路如下:①完善实验思路:I.麻醉和固定实验兔,分离其颈部一侧的颈总动脉、减压神经和迷走神经。颈总动脉经动脉插管与血压测定仪连接,测定血压,血压正常。在实验过程中,随时用生理盐水湿润神经,以保证其活性。Ⅱ.用适宜强度电刺激减压神经,测定血压,血压下降。再用适宜强度电刺激迷走神经,测定血压,血压下降。Ⅲ.对减压神经进行双结扎固定,并从结扎中间剪断神经(如图乙所示)。分别用适宜强度电刺激减压神经的中枢端和外周段,分别测定血压,并记录。IV.对迷走神经进行重复Ⅲ的操作。②预测实验结果:由于减压神经被切断,刺激中枢端,兴奋仍可传出,则预期结果是血压上升。刺激外周端,兴奋不能传入,血压不变。对迷走神经进行实验,结果相反。表格可设计如下: ③分析题意可知,运动员会出现血压升高等机体反应,运动结束后,血压能快速恢复正常,这一过程称为减压反射,在马拉松长跑过程中,减压反射可使血压保持相对稳定,避免运动员在运动过程中因血压升高而导致心血管功能受损。目录01 模拟基础练【题型一】神经系统的结构基础 【题型二】反射与反射弧的结构分析【题型三】与反射弧功能有关的实验02 重难创新练03 真题实战练
相关课件
这是一份第25讲 神经调节(第一课时,神经调节的结构基础及基本方式)(课件)-2025年高考生物一轮复习课件+讲义+专练(新教材新高考),共60页。PPT课件主要包含了考情分析,课标要求,知识构建,内容概览,考点训练,易错辨析,大脑皮层,产生感觉,②④③①,ABFGH等内容,欢迎下载使用。
这是一份第25讲 神经调节(第一课时,神经调节的结构基础及基本方式)(讲义)-2025年高考生物一轮复习课件+讲义+专练(新教材新高考),文件包含第25讲神经调节第一课时神经调节的结构基础及基本方式讲义原卷版docx、第25讲神经调节第一课时神经调节的结构基础及基本方式讲义解析版docx等2份课件配套教学资源,其中PPT共0页, 欢迎下载使用。
这是一份第35讲 神经调节的结构基础及基本方式- 备战2025年高考生物一轮复习精品课件,共37页。PPT课件主要包含了神经调节的基础,中枢神经系统,外周神经系统,脑神经,脊神经,下丘脑,2自主神经系统,①概念,②组成,交感神经等内容,欢迎下载使用。

