所属成套资源:备战2025年高考化学-热点 重点 难点 专项练习(新高考专用)
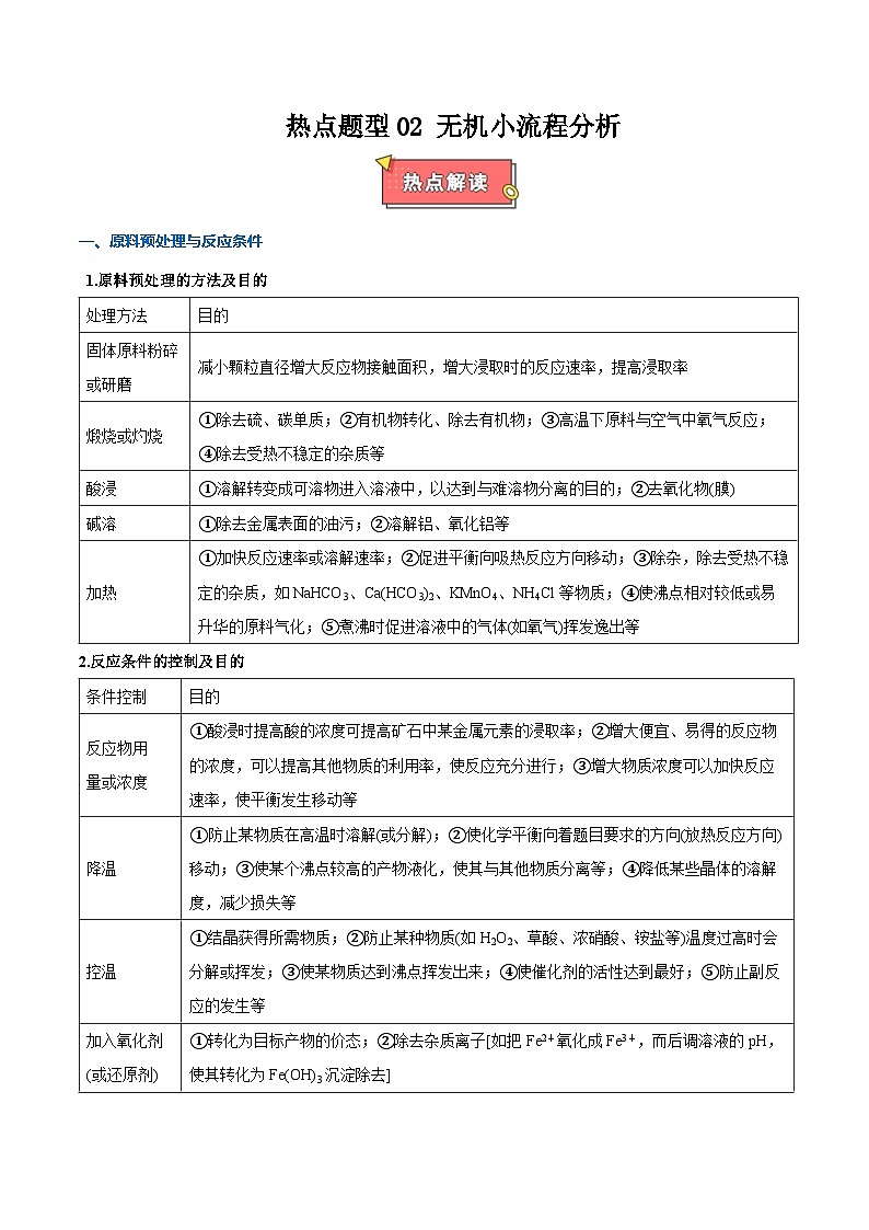
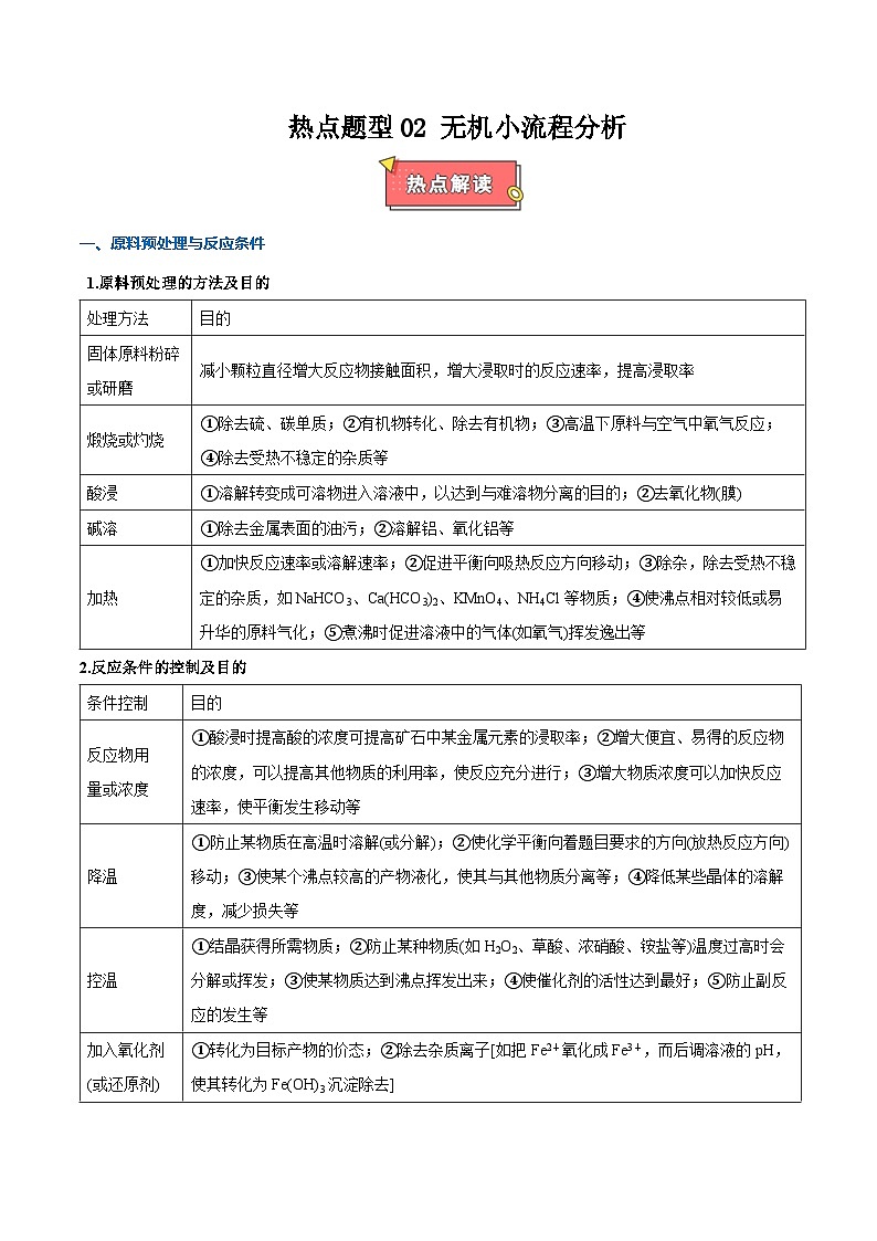
热点题型02 无机小流程分析-2025年高考化学 热点 重点 难点 专练(新高考通用)
展开
这是一份热点题型02 无机小流程分析-2025年高考化学 热点 重点 难点 专练(新高考通用),文件包含热点题型02无机小流程分析-2025年高考化学热点重点难点专练新高考通用原卷版docx、热点题型02无机小流程分析-2025年高考化学热点重点难点专练新高考通用解析版docx等2份试卷配套教学资源,其中试卷共27页, 欢迎下载使用。
一、原料预处理与反应条件
1.原料预处理的方法及目的
2.反应条件的控制及目的
二、物质的分离与提纯
1.化工生产过程中分离、提纯、除杂
化工生产过程中分离、提纯、除杂等环节,与高中化学基本实验的操作紧密联系,包括蒸发浓缩、冷却结晶、过滤、洗涤、干燥、蒸馏、萃取、分液等基本实验操作及原理,并要熟悉所用到的相关仪器。
2.常考分离、提纯的方法及操作
(1)从溶液中获取晶体的方法及实验操作
①溶解度受温度影响较小的(如NaCl)采取蒸发结晶的方法,实验过程为:蒸发浓缩、趁热过滤(如果温度下降,杂质也会以晶体的形式析出来)、洗涤、干燥。
②溶解度受温度影响较大、带有结晶水的盐或可水解的盐,采取冷却结晶的方法,实验过程为:蒸发浓缩(至少有晶膜出现)、冷却结晶、过滤、洗涤(冰水洗、热水洗、乙醇洗等)、干燥。
(2)固体物质的洗涤
(3)减压蒸发的原因:减压蒸发降低了蒸发温度,可以防止某物质分解(如H 2O2、浓硝酸、NH4HCO3)或失去结晶水(如题目要求制备结晶水合物产品)。
(4)萃取与反萃取
①萃取:利用物质在两种互不相溶的溶剂中的溶解度不同,将物质从一种溶剂转移到另一种溶剂的过程。如用CCl4萃取溴水中的Br2。
②反萃取:用反萃取剂使被萃取物从负载有机相返回水相的过程,为萃取的逆过程。
(5)其他
①蒸发时的气体氛围抑制水解:如从溶液中析出FeCl3、AlCl3、MgCl2等溶质时,应在HCl的气流中加热,以防其水解。
②减压蒸馏的原因:减小压强,使液体沸点降低,防止受热分解、氧化等。
(建议用时:40分钟)
考向01 制备类工艺流程
1.(2024·吉林卷)某工厂利用铜屑脱除锌浸出液中的并制备,流程如下“脱氯”步骤仅元素化合价发生改变。下列说法正确的是
锌浸出液中相关成分(其他成分无干扰)
A.“浸铜”时应加入足量,确保铜屑溶解完全
B.“浸铜”反应:
C.“脱氯”反应:
D.脱氯液净化后电解,可在阳极得到
【答案】C
【分析】铜屑中加入H2SO4和H2O2得到Cu2+,反应的离子方程式为:,再加入锌浸出液进行“脱氯”,“脱氯”步骤中仅Cu元素的化合价发生改变,得到CuCl固体,可知“脱氯”步骤发生反应的化学方程式为:,过滤得到脱氯液,脱氯液净化后电解,Zn2+可在阴极得到电子生成Zn。
【解析】A.由分析得,“浸铜”时,铜屑不能溶解完全,Cu在“脱氯”步骤还需要充当还原剂,故A错误;
B.“浸铜”时,铜屑中加入H2SO4和H2O2得到Cu2+,反应的离子方程式为:,故B错误;
C.“脱氯”步骤中仅Cu元素的化合价发生改变,得到CuCl固体,即Cu的化合价升高,Cu2+的化合价降低,发生归中反应,化学方程式为:,故C正确;
D.脱氯液净化后电解,Zn2+应在阴极得到电子变为Zn,故D错误;
故选C。
2.(2024·贵州卷)贵州重晶石矿(主要成分)储量占全国13以上。某研究小组对重晶石矿进行“富矿精开”研究,开发了制备高纯纳米钛酸钡工艺。部分流程如下:
下列说法正确的是
A.“气体”主要成分是,“溶液1”的主要溶质是
B.“系列操作”可为蒸发浓缩、冷却结晶、过滤、洗涤、干燥
C.“合成反应”中生成的反应是氧化还原反应
D.“洗涤”时可用稀去除残留的碱,以提高纯度
【答案】B
【分析】重晶石矿(主要成分为)通过一系列反应,转化为溶液;加盐酸酸化,生成和气体;在溶液中加入过量的NaOH,通过蒸发浓缩,冷却结晶、过滤、洗涤、干燥,得到;过滤得到的溶液1的溶质主要含NaCl及过量的NaOH;加水溶解后,加入,进行合成反应,得到粗品,最后洗涤得到最终产品。
【解析】A.由分析可知,“气体”主要成分为气体,“溶液1”的溶质主要含NaCl及过量的NaOH,A项错误;
B.由分析可知,“系列操作”得到的是晶体,故“系列操作”可以是蒸发浓缩,冷却结晶、过滤、洗涤、干燥,B项正确;
C.“合成反应”是和反应生成,该反应中元素化合价未发生变化,不是氧化还原反应,C项错误;
D.“洗涤”时,若使用稀,会部分转化为难溶的,故不能使用稀,D项错误;
故选B。
3.(2024·湖南永州·一模)硼氢化钠在化工等领域具有重要的应用价值,某研究小组采用偏硼酸钠为主要原料制备,其流程如下。下列说法不正确的是
已知:常温下,能与水反应,可溶于异丙胺(沸点:33℃)。
A.操作Ⅰ为蒸馏
B.通入前需先通氩气,排出反应器中的水蒸气和空气
C.“合成”方程式为:
D.实验室盛放物质b溶液的试剂瓶需使用玻璃塞
【答案】D
【分析】NaBO2、SiO2、Na和H2在一定条件下反应生成NaBH4、Na2SiO3,方程式为:, NaBH4常温下能与水反应,且氢气和氧气混合加热易产生爆炸现象,为防止NaBH4水解、防止产生安全事故,需要将装置中的空气和水蒸气排出(需要将反应器加热至100℃以上并通入氩气);NaBH4可溶于异丙胺,根据已知,加入异丙胺,NaBH4溶解与异丙胺、Na2SiO3(物质b)不溶于异丙胺,难溶性固体和溶液采用过滤方法分离,通过过滤得到滤液和滤渣,滤渣成分是Na2SiO3;异丙胺沸点:33℃,将滤液采用蒸馏的方法分离,得到异丙胺(物质c)和固体NaBH4,据此分析解答。
【解析】A.分离(NaBH4)并回收溶剂异丙胺,采用的方法是利用沸点的差异进行分离,故操作Ⅰ为蒸馏,A正确;
B.NaBH4常温下能与水反应,且氢气和氧气混合加热易产生爆炸现象,为防止NaBH4水解、防止产生安全事故,需要将装置中的空气和水蒸气排出(需要将反应器加热至100℃以上并通入氩气),B正确;
C.根据已知可知,“合成”方程式为:,C正确;
D.物质b 为Na2SiO3,Na2SiO3是强碱弱酸盐,水解时溶液显碱性,OH-与玻璃塞中的成分SiO2发生反应将玻璃瓶与玻璃塞黏在一起,因此实验室盛放Na2CO3、Na2SiO3等溶液的试剂瓶应用橡皮塞,而不能用玻璃塞,D错误;
故选D。
4.(2024·福建泉州·一模)亚氯酸钠()用于各种纤维和某些食品的漂白,其制备流程如下:
已知:下列有关离子反应错误的是
A.溶液呈碱性的原因:
B.用足量氨水吸收含的尾气:
C.反应①中主要发生的反应:
D.反应②中主要发生的反应:
【答案】D
【分析】由流程图可知,反应①为NaClO3和SO2在硫酸存在的条件下发生氧化还原反应生成ClO2和NaHSO4;反应②是ClO2在氢氧化钠存在条件下和H2O2发生反应生成产品NaClO2,根据元素化合价变化分析解答。
【解析】A.NaClO2溶液呈碱性是因为发生水解反应,水解方程式为:,故A项正确;
B.用足量氨水吸收含SO2的尾气,离子方程式为:,故B项错误;
C.反应①为NaClO3和SO2在硫酸存在的条件下发生氧化还原反应生成ClO2和NaHSO4,离子方程式为:,故C项正确;
D.反应②中发生主要反应为:ClO2与过氧化氢在碱性条件下反应生成NaClO2,离子方程式为:,故D项错误;
故本题选D。
5.(2024·江西上饶·一模)工业上用软锰矿(主要成分是,含有、等杂质),制备的流程如下:
已知:固体和溶液均为墨绿色,溶液呈碱性,能发生可逆的歧化反应。
下列说法正确的是
A.“浸取”后的溶液中通入调节,滤渣Ⅰ的成分只有硅酸
B.“歧化”时,加入冰醋酸使反应平衡正向移动,促进的生成,提高的产率
C.“歧化”步骤中,可以用浓盐酸来代替冰醋酸
D.“操作Ⅱ”时,当有大量晶体析出时利用余热蒸干,即得紫黑色晶体
【答案】B
【分析】软锰矿主要成分是,含有、等杂质,加氢氧化钾煅烧得墨绿色炉渣,说明有二氧化锰和KOH反应生成高锰酸钾,氧化铝转化为偏铝酸钾、二氧化硅转化为硅酸钾,浸取,通入二氧化碳调节pH生成氢氧化铝、硅酸沉淀,过滤得高锰酸钾溶液,加冰醋酸,高锰酸钾发生歧化反应生成锰酸钾、MnO2,过滤,滤液为锰酸钾,蒸发浓缩、冷却结晶得锰酸钾晶体,据此分析解题。
【解析】A.“浸取”后的溶液中含有偏铝酸钾、硅酸钾,通入调pH后,偏铝酸钾、硅酸钾分别和二氧化碳反应生成和,“过滤”得滤渣Ⅰ的成分为和,A错误;
B. 溶液中加冰醋酸,在酸性条件下发生歧化反应生成、MnO2.“歧化”时的反应为:,加入冰醋酸使反应平衡正向移动,促进的生成,提高的产率,B正确;
C. 与浓盐酸会发生反应,所以 “歧化”步骤中,不能用浓盐酸来代替冰醋酸,C错误;
D. 高锰酸钾受热易分解,“操作Ⅱ”应该为加热浓缩,当溶液表面出现晶膜时停止加热,冷却结晶析出晶体,D错误;
故选B。
6.(2024·安徽安庆·一模)软磁材料可由阳极渣和黄铁矿制得。阳极渣的主要成分为且含有少量Pb、Fe、Cu等元素的化合物。制备流程如下。
25℃时,。下列说法错误的是
A.X可为稀硫酸
B.滤渣2成分是和
C.“酸浸”时中的铁元素转化为,该反应中氧化剂与还原剂物质的量之比为3:2
D.利用替代CaO可优化该流程
【答案】B
【分析】黄铁矿和阳极渣加稀硫酸酸浸,发生氧化还原反应,过滤,滤渣1为S、PbSO4,滤液中加H2O2和CaO,其中CaO调溶液pH,将Fe3+和Cu2+转化为Fe(OH)3和Cu(OH)2沉淀,过滤,滤液中加MnF2沉淀Ca2+,过滤得到含MnSO4的滤液,然后经过一系列处理得Mn3O4。
【解析】A.MnO2具有较强氧化性,具有较强还原性,据流程图可知,后续操作得到MnSO4,所以X可为稀硫酸,故A正确;
B.滤液中加CaO调溶液pH,将Fe3+和Cu2+转化为Fe(OH)3和Cu(OH)2沉淀,由于CaSO4微溶,所以滤渣2的成分是、CaSO4和Fe(OH)3,故B错误;
C.“酸浸”时中的铁元素转化为,MnO2被还原为MnSO4,反应的离子方程式为,所以该反应中氧化剂与还原剂物质的量之比为3:2,故C正确;
D.利用替代CaO可避免引入杂质Ca2+,即可优化该流程,故D正确;
故答案为:B。
考向02 分离提纯类类工艺流程
1.(2024·福建卷)从废线路板(主要成分为铜,含少量铅锡合金、铝、锌和铁)中提取铜的流程如下:
已知“滤液2”主要含和。下列说法正确的是
A.“机械粉碎”将铅锡合金转变为铅和锡单质
B.“酸溶”时产生和离子
C.“碱溶”时存在反应:
D.“电解精炼”时,粗铜在阴极发生还原反应
【答案】C
【分析】废线路板先机械粉碎,可以增加其反应的接触面积,加入稀盐酸后铝、锌、铁溶解,进入滤液,通入氧气和加氢氧化钠,可以溶解锡和铅,最后电解精炼得到铜。
【解析】A.机械粉碎的目的是增大接触面积,加快反应速率,A错误;
B.酸溶的过程中Al、Zn、Fe转化为对应的和离子,B错误;
C.“碱溶”时根据产物中,存在反应:,故C正确;
D.电解精炼时粗铜在阳极发生氧化反应,逐步溶解,故D错误;
故选C。
2.(2024·河北沧州·三模)某工厂残矿渣中主要含有、,另有、、、、等杂质,某同学设计以下流程实现钒和铬的分离。
已知:①常温下,在水中的溶解度为。
②五价钒元素的存在形式与的关系如下表所示:
下列说法不正确的是
A.“煅烧”、“溶浸”工序中钒元素和铬元素的主要存在形态并没有全部发生变化
B.滤渣1主要为和,滤渣2主要为
C.“除硅磷”工序中,必须调节适量,以免生成沉淀,降低的产量
D.“还原”工序中,发生反应:,再调节使转化为沉淀
【答案】D
【分析】煅烧、溶浸过程中,铝、硅、铁等的化合物转化为四羟基合铝酸钠、、,因此滤渣1中主要有和;稀硫酸除杂过程中,四羟基合铝酸钠转化为沉淀,因此,滤渣2主要为;“还原”工序中,还原,并调节溶液最终生成。
【解析】A.“煅烧”、“溶浸”工序中铬元素仍以存在,只能在强酸性环境中存在,在碱性环境中会发生转化,因此,“煅烧”、“溶浸”工序中钒元素和铬元素的主要存在形态并没有全部发生变化,A正确;
B.在、作用下高温焙烧,铝、硅等的化合物转化为四羟基合铝酸钠、,加水浸取,过滤,滤渣1中主要有和,水浸液中含有四羟基合铝酸钠、,加入稀硫酸调溶液的时,四羟基合铝酸钠转化为沉淀,因此,滤渣2主要为正确;
C.由常温下,在水中的溶解度为,可知微溶于水,因此,“除硅磷”工序中,必须调节适量,以免生成沉淀,降低的产量,正确;
D.“分离钒”工序中,调节的范围是1~4,此时,已转化为,因此在“还原”工序中,发生反应:错误。
答案选D。
3.(2024·山东济南·一模)从橙子皮中提取橙油(主要成分是柠檬烯)的实验操作流程如图所示:
下列说法正确的是
A.可用浓硫酸代替硫酸镁
B.“萃取分液”时,将“有机层”从上口倒出
C.“萃取分液”时,进行反复萃取可提高柠檬烯的产率
D.水蒸气蒸馏得到的馏分为混合物,蒸馏所得橙油为纯净物
【答案】C
【分析】将橙皮进行水蒸气蒸馏,将橙油随同水蒸气一同蒸出,再用二氯甲烷萃取馏出液,然后分液,向有机层中加入无水硫酸镁,除去有机层中的水,过滤,将滤液蒸馏,得到橙油。
【解析】A.浓硫酸会脱去有机物的H、O,形成水,需要用无水硫酸镁,除去有机层中的水,A错误;
B.“萃取分液”时,必须先将下层液体(有机层)从下口放出,再将上层液体(水层)从上口倒出,B错误;
C.萃取时可采用多次萃取的方法,可以获得较多的橙油,从而提高橙油的产率,C正确;
D.蒸馏时一般得到的馏分均为混合物,D错误;
故选C。
4.(2024·福建厦门·三模)氧化沉淀法回收石油炼制的加氢脱氮催化剂的流程如下。
已知:25℃时,。下列说法正确的是
A.“浸出”时可将替换为
B.“氧化”过程说明氧化性:
C.“沉铁”后溶液中,则
D.“沉淀”中X主要成分为
【答案】C
【分析】废催化剂用硫酸溶液浸取,浸出液含有亚铁离子、铝离子、钴离子,向滤液加入H2O2主要是氧化溶液中的Fe2+得Fe3+,后用氢氧化钠调节溶液pH,使Fe3+转化为Fe(OH)3沉淀,通过过滤除去氢氧化铁沉淀达到除铁的目的,过滤后的滤液中加入碳酸钠将钴转化为CCO3沉淀、将铝离子转化为氢氧化铝沉淀,过滤滤液处理得到硫酸钠晶体;
【解析】A.具有强氧化性,会生成污染性气体NO,且会引入硝酸根离子杂质,A错误;
B.“氧化”过程亚铁离子被氧化为铁离子,而C2+没有被氧化为C3+,说明氧化性:,B错误;
C.“沉铁”后溶液中,则,pOH=10.8,则pH=3.2,即,C正确;
D.铝离子和碳酸根离子水解生成氢氧化铝沉淀,“沉淀”中X主要成分为氢氧化铝,D错误;
故选C。
5.(2024·浙江宁波·一模)从废旧CPU中回收Au、Ag、Cu的部分流程如下:
已知,下列说法正确的是
A.酸溶时,硝酸只体现氧化性
B.向过滤所得滤液中加入过量浓氨水,可以分离、
C.溶金时NaCl作用为增强硝酸的氧化性
D.向1ml中加入过量Zn使其完全还原为Au,需消耗2ml Zn
【答案】D
【分析】由题给流程可知,向废旧CPU中加入硝酸溶液酸溶,将银、铜转化为银离子、铜离子,金不溶解,过滤得到含银离子和铜离子的滤液和滤渣;向滤渣中加入硝酸和氯化钠的混合溶液,将金溶解得到HAuCl4溶液,向溶液中加入锌粉,将HAuCl4转化为金,过滤得到金。
【解析】A.由分析可知,酸溶时,银、铜与硝酸溶液反应生成硝酸银、硝酸铜,氮的氧化物和水,反应中氮元素部分降低被还原,硝酸表现酸性和强氧化性,故A错误;
B.铜离子和银离子都能与过量氨水反应生成铜氨络离子和银氨络离子,则用过量氨水无法分离铜离子和银离子,故B错误;
C.由分析可知,加入硝酸和氯化钠的混合溶液的目的是将金溶解得到HAuCl4溶液,其中氯化钠的作用是提供氯离子与金离子形成AuCl配离子,故C错误;
D.由分析可知,加入锌粉的目的是将HAuCl4转化为金,由题意可知HAuCl4为强酸,在溶液中完全电离出的氢离子也能与锌反应,则由得失电子数目守恒可知1ml HAuCl4完全反应时,消耗锌的物质的量为1ml×+1ml×=2ml,故D正确;
故选D。
1.(2024·山东菏泽·一模)某化学兴趣小组利用KBr废液制备溴单质,其流程如图所示(“氧化1”时)。下列说法正确的是
A.“吹出”时涉及氧化还原反应
B.可用乙醇从溴水中萃取溴
C.“氧化1”时若1 ml发生反应,则转移4 ml电子
D.“氧化2”时发生反应
【答案】D
【分析】由流程可知,KBr废液中加入MnO2进行氧化1,反应原理为:MnO2+2Br-+4H+=Mn2++2H2O+Br2,通入足量热空气吹出溴,吹出的Br2与Fe化合,反应原理为:2Fe+3Br2=2FeBr3,化合后加水溶解,向溶液中通入Cl2,进行氧化2反应原理为:2Br-+Cl2=Br2+2Cl-,达到富集溴的目的,再蒸馏分离出液溴,以此来解答。
【解析】A.由分析可知,“吹出”是利用液溴的挥发性,为物理变化,故不涉及氧化还原反应,A错误;
B.已知乙醇与水能以任意比互溶,不可用乙醇从溴水中萃取溴,B错误;
C.由分析可知,“氧化1”时反应原理为:MnO2+2Br-+4H+=Mn2++2H2O+Br2,故若1 ml发生反应,则转移2 ml电子,C错误;
D.由分析可知,“氧化2”时发生反应,D正确;
故答案为:D。
2.(2024·湖南长沙·一模)《自然•天文学》发表的一篇研究论文称在金星大气中探测到一个只属于磷化氢()的特征光谱。磷化氢是一种无色、剧毒、易燃的强还原性气体,制备的流程如图所示:
下列说法正确的是
A.通过晶体的X射线衍射实验获得分子中键角为109°28'
B.1 ml 与足量浓NaOH溶液反应,氧化剂和还原剂的物质的量之比为1∶3
C.次磷酸的分子式为,属于三元弱酸
D.含等杂质的电石制得的乙炔中混有,可用高锰酸钾除去乙炔中的
【答案】B
【分析】白磷与浓NaOH溶液反应生成PH3和次磷酸钠,根据原子守恒和化合价升降守恒可知反应化学方程式为:,次磷酸钠与硫酸反应生成次磷酸,反应化学方程式为:,次磷酸分解生成磷酸和磷化氢,根据原子守恒和化合价升降守恒,可得方程式为:,据此分析解答。
【解析】A.分子为正四面体,键角为60°,故A错误;
B.与足量浓NaOH溶液反应,化学方程式为:,属于歧化反应,氧化剂和还原剂的物质的量之比为1∶3,故B正确;
C.次磷酸的分子式为H3PO2,由于只存在NaH2PO2,不存在Na3PO2,说明H3PO2属于一元酸,故C错误;
D.高锰酸钾也可氧化乙炔,故D错误;
故选B。
3.(2024·山东青岛·一模)锂辉矿(主要成分为LiAlSi2O6)可用低温重构—直接浸出技术制备碳酸锂,同时得到氧化铝,工艺流程如图。下列说法错误的是
A.“水热反应”为
B.“滤渣1”和“滤渣2”主要成分相同
C.冶炼金属锂和金属铝均可用电解其熔融氯化物的方法
D.流程中不涉及氧化还原反应
【答案】C
【分析】锂辉矿(主要成分为LiAlSi2O6)加NaOH溶液,发生反应生成硅酸锂沉淀、硅酸钠和偏铝酸钠;过滤出硅酸锂,加硫酸溶解得到硅酸沉淀和硫酸锂溶液,硫酸锂溶液蒸发浓缩后加饱和碳酸钠得到碳酸锂;含硅酸钠和偏铝酸钠的滤液1加硫酸,生成硫酸铝、硫酸钠和硅酸沉淀,过滤后,滤液中加氨水生成氢氧化铝沉淀,过滤后煅烧生成氧化铝,据此解答。
【解析】A.“水热反应”中LiAlSi2O6与NaOH反应生成相应的盐,反应为:,故A正确;
B.“滤渣1”和“滤渣2”主要成分均为硅酸,故B正确;
C.AlCl3为共价化合物,冶炼金属铝采用电解熔融氧化铝,故C错误。
D.流程中各步转化过程中均不存在化合价变化,不涉及氧化还原反应,故D正确;
故选:C。
4.(2024·湖南长沙·一模)明矾是一种常用的净水剂,以废易拉罐(主要成分为铝和少量不溶于碱性溶液的物质)为原料制取明矾的实验流程如图。
已知:“沉铝”步骤在煮沸条件下进行,生成、和。
下列说法错误的是
A.“碱溶”步骤中发生反应的离子方程式为2Al+2OH-+6H2O=2[Al(OH)4]-+3H2↑
B.可通过焰色试验检验“沉铝"所得滤液中的主要阳离子
C.用浓硫酸配制9ml/L H2SO4溶液,需要将水缓慢加入到浓硫酸中
D.“一系列操作”中还需要加入的试剂是K2SO4
【答案】C
【分析】易拉罐的主要成分为Al,含有少量的不溶于碱的杂质,可选择浓NaOH溶解,得到偏铝酸钠溶液,并通过过滤除去不溶于碱的杂质,滤液中加入NH4HCO3溶液后,促进[Al(OH)4]-水解生成Al(OH)3沉淀,过滤后将沉淀溶解在稀硫酸中,得到硫酸铝溶液,添加K2SO4溶液后蒸发浓缩并冷却结晶得到晶体明矾,据此分析回答问题。
【解析】A.根据题目流程可得出,碱溶过程中发生的是NaOH和Al的反应,即:2Al+2NaOH+6H2O=2Na[Al(OH)4]+3H2↑,故“碱溶”步骤中发生反应的离子方程式为2Al+2OH-+6H2O=2[Al(OH)4]-+3H2↑,A正确;
B.由分析可知,“沉铝”之后所得滤液中主要含有阳离子为Na+,故可通过焰色试验检验“沉铝"所得滤液中的主要阳离子,B正确;
C.浓硫酸稀释时需要酸入水,并用玻璃棒不断搅拌,故用浓硫酸配制9ml/L H2SO4溶液,需要将浓硫酸缓慢加入水中,并用玻璃棒不断搅拌,C错误;
D.由分析可知,“一系列操作”中还需要加入的试剂是K2SO4,D正确;
故答案为:C。
处理方法
目的
固体原料粉碎或研磨
减小颗粒直径增大反应物接触面积,增大浸取时的反应速率,提高浸取率
煅烧或灼烧
①除去硫、碳单质;②有机物转化、除去有机物;③高温下原料与空气中氧气反应;④除去受热不稳定的杂质等
酸浸
①溶解转变成可溶物进入溶液中,以达到与难溶物分离的目的;②去氧化物(膜)
碱溶
①除去金属表面的油污;②溶解铝、氧化铝等
加热
①加快反应速率或溶解速率;②促进平衡向吸热反应方向移动;③除杂,除去受热不稳定的杂质,如NaHCO3、Ca(HCO3)2、KMnO4、NH4Cl等物质;④使沸点相对较低或易升华的原料气化;⑤煮沸时促进溶液中的气体(如氧气)挥发逸出等
条件控制
目的
反应物用
量或浓度
①酸浸时提高酸的浓度可提高矿石中某金属元素的浸取率;②增大便宜、易得的反应物的浓度,可以提高其他物质的利用率,使反应充分进行;③增大物质浓度可以加快反应速率,使平衡发生移动等
降温
①防止某物质在高温时溶解(或分解);②使化学平衡向着题目要求的方向(放热反应方向)移动;③使某个沸点较高的产物液化,使其与其他物质分离等;④降低某些晶体的溶解度,减少损失等
控温
①结晶获得所需物质;②防止某种物质(如H2O2、草酸、浓硝酸、铵盐等)温度过高时会分解或挥发;③使某物质达到沸点挥发出来;④使催化剂的活性达到最好;⑤防止副反应的发生等
加入氧化剂
(或还原剂)
①转化为目标产物的价态;②除去杂质离子[如把Fe2+氧化成Fe3+,而后调溶液的pH,使其转化为Fe(OH)3沉淀除去]
加入沉淀剂
①生成硫化物沉淀(如加入硫化钠、硫化铵、硫化亚铁等);②加入可溶性碳酸盐,生成碳酸盐沉淀;③加入氟化钠,除去Ca2+、Mg2+
pH控制
①生成金属氢氧化物,以达到除去金属离子的目的;②抑制盐类水解;③促进盐类水解生成沉淀,有利于过滤分离
洗涤试剂
适用范围
目的
蒸馏水
冷水
产物不溶于水
除去固体表面吸附着的可溶性粒子,可适当降低固体因为溶解而造成的损失
热水
有特殊的物质其溶解度随着温度升高而下降
除去固体表面吸附着的可溶性粒子,可适当降低固体因为温度变化溶解而造成的损失
有机溶剂(酒精、丙酮等)
固体易溶于水、难溶于有机溶剂
减少固体溶解;利用有机溶剂的挥发性除去固体表面的水分,产品易干燥
饱和溶液
对纯度要求不高的产品
减少固体溶解
酸、碱溶液
产物不溶于酸、碱
除去固体表面吸附着的可溶于酸、碱的杂质;减少固体溶解
洗涤沉淀的方法:向过滤器中加入蒸馏水至浸没沉淀,待水自然流下后,重复操作2~3次
检验沉淀是否洗涤干净的方法:取少量最后一次的洗涤液于试管中,向其中滴入××试剂,若未出现特征反应现象,则沉淀洗涤干净
离子
浓度
145
0.03
1
主要形式
相关试卷
这是一份热点题型02 无机小流程分析-2025年高考化学 热点 重点 难点 专练(新高考通用),文件包含热点题型02无机小流程分析-2025年高考化学热点重点难点专练新高考通用原卷版docx、热点题型02无机小流程分析-2025年高考化学热点重点难点专练新高考通用解析版docx等2份试卷配套教学资源,其中试卷共27页, 欢迎下载使用。
这是一份热点素材02 建设航天强国-2025年高考化学 热点 重点 难点 专练(新高考通用),文件包含热点素材02建设航天强国-2025年高考化学热点重点难点专练新高考通用原卷版docx、热点素材02建设航天强国-2025年高考化学热点重点难点专练新高考通用解析版docx等2份试卷配套教学资源,其中试卷共29页, 欢迎下载使用。
这是一份热点素材02 建设航天强国-2025年高考化学 热点 重点 难点 专练(新高考通用),文件包含热点素材02建设航天强国-2025年高考化学热点重点难点专练新高考通用原卷版docx、热点素材02建设航天强国-2025年高考化学热点重点难点专练新高考通用解析版docx等2份试卷配套教学资源,其中试卷共29页, 欢迎下载使用。

