所属成套资源:备战2025年高考英语二轮热点题型归纳与变式训练(天津专用)
专题10 单项选择之特殊句式- 2025年高考英语二轮热点题型归纳与变式演练(天津专用)
展开
这是一份专题10 单项选择之特殊句式- 2025年高考英语二轮热点题型归纳与变式演练(天津专用),文件包含专题10单项选择之特殊句式原卷版-2025年高考英语二轮热点题型归纳与变式演练天津专用docx、专题10单项选择之特殊句式解析版-2025年高考英语二轮热点题型归纳与变式演练天津专用docx等2份试卷配套教学资源,其中试卷共16页, 欢迎下载使用。
天津英语单选难度较为中等,没有所谓“偏,难,怪”的题目,重要的是了解考纲,做到快速判断考察的知识点,重点突破语法。
涉及知识点:情景交际,时态语态,非谓语动词,定语从句,名词性从句,情态动词,状语从句,词汇,短语辨析。
高中英语特殊句式主要有三种:强调句、倒装句和省略句,另外还有一些形式,也是特殊句式,如感叹句、祈使句。其中强调句、倒装句和感叹句在高考中是重点。
高考对名词性从句的要求:
1. 掌握主语从句,宾语从句,表语从句,同位语从句。
2. 区别连接代词和连接副词的用法。
1.强调结构
1.强调句型。
(1)强调句型的基本结构为:It is/was+被强调的部分+that/wh+句子其他部分。该句型可对句子的主语、表语、宾语、同位语、状语等进行强调。
(2)强调句型的一般疑问句结构为:Is/Was+it+被强调的部分+that/wh+句子其他部分?
He asked what it was that made him s upset.
他询问究竟是什么让他如此难过。
(3)强调句型的特殊疑问句结构为:特殊疑问词+is/was+it+that+句子其他部分?
【易错提醒】强调句型亦可用于宾语从句中,但注意语序要用陈述句语序。
It was nt until he tk ff his sunglasses that I realized him.
直到他摘下墨镜我才认出他。
(4)句型的强调句型结构为:It is/was nt until...+that+句子其他部分。
2.强调谓语动词。
用助动词d,des或did来强调谓语动词,用于一般现在时和一般过去时的肯定的陈述句中,d还可以用于祈使句。
2. 倒装句
1.将含有否定意义的副词或连词置于句首引起的部分倒装结构。这类词(组)有:never, seldm, rarely, little, few, at n time, by n means, n lnger, , n , nt als..., nt until, nwhere, 等。
Never befre has she seen anybdy wh can play tennis as well as Rbert.
她以前从没见过打网球和罗伯特一样好的人。
2.nly+状语置于句首时,主句要进行部分倒装。
Only after they had discussed the matter fr several hurs did they reach a decisin.
讨论这个问题数小时后他们才做出决定。
3.作状语的介词短语放于句首时引起的句子要全部倒装。有时为了强调将作状语的介词短语放在句首,而将主语放到句末;或者当句子中主语较长时,为了使句子平衡,常把作状语的介词短语置于句首。
Thrugh the windw came in the sweet music.
从窗户里飘出美妙的音乐。
4.结构中的s,such连同它所修饰的成分共同位于句首表示强调时,主句要用部分倒装。
S frightened was she that she culd nt say a wrd.
她如此害怕以至于一句话也说不出来。
Such great prgress did he make that he was praised.
他取得了如此大的进步以至于受到了表扬。
5.表示前面所说的情况也适合于后者时,用倒装结构“s/neither/nr+助动词/系动词/情态动词+主语”(s表示肯定意义,neither/nr表示否定意义)。
6.as引导的让步状语从句要用倒装结构。即as引导的让步状语从句中必须将表语、状语(形容词、副词、分词)或实义动词提前,构成“形容词/副词/名词/动词/分词+as+主语+谓语的其他部分”的形式。
使用as进行倒装时需要注意的是:
(1)句首是单数可数名词时,名词不能带任何冠词。
Pp star as she is, she still needs t imprve.
尽管她已是很受欢迎的歌手,但仍需要提高。
(2)句首是实义动词时,其他助动词则放在主语之后。如果实义动词有宾语和状语,则宾语和状语随实义动词一起放在主语之前。
Fail as I did, I wuld never give up.尽管我失败了,但我不放弃。
3.省略句
1.复合句中的省略。
在用as if, if, thugh, when, where, while, n matter what, until等引导的从句中,若谓语部分含be动词,而主语又与主句的主语一致时,从句的主语和谓语中的be动词可以一起省略。
All the phtgraphs in this bk, unless stated therwise, date frm the 1950s.
这本书里的相片,除非有说明,否则都是二十世纪五十年代的。
2.动词不定式符号t的省略及不定式的省略。
在主动语态中,感官动词或使役动词后接不定式作补足语时,往往将不定式符号t省略;在同一句话或同一情景对话中,当同一动作再次出现在后面的不定式位置上时,通常省略该动作而保留不定式符号t。
3.s/nt构成替代省略。
英语中还常常用s/nt等来代替省略的肯定内容或否定内容,s/nt多跟在I'm afraid/I hpe/I think/I guess/I believe等开头的答句中;条件状语从句中有时也有类似的用法,如:if s/if nt等。
It sunds like smething is wrng with the car's engine. If s, we'd better take it t the garage immediately.
听起来好像汽车引擎出故障了。如果这样的话,我们最好立即把它送到汽修厂。
4. 感叹句
1.what引导的感叹句
5. there be 句型
There be 句型表示“某时间/空间存在/有……”,there本身没有词义,谓语动词be后面的名词/代词是主语。be可以有不同的时态,可以和情态动词连用。There be结构中的谓语动词be有时可用remain, stand, lie, g, exist, fllw, live, cme, ccur, happen t be, appear t be, seem t be , used t be等替换。
Once upn a time there lived an ld fisherman in a village by the sea.
从前在海边的一个村庄里住着一位老渔夫。
There have been many great changes in ur cuntry since then.
从那以后,我国发生了许多巨大的变化。
a.There be句型中的谓语动词be在人称和数上应与其后的主语保持一致。
There is a flwer in the bttle.
瓶中有一朵花。
There are five bks n the desk.
桌上有五本书。
b.若There be句型中主语为并列结构,be的数和人称遵循就近原则。
There is a by, a girl and tw wmen in the huse.
房子里有一个男孩、一个女孩和两个妇女。
There are ten students and a teacher in the ffice.
办公室里有十个学生和一个老师。
c. there be结构的非谓语动词形式
There be 结构的非谓语动词形式是there t be 和there being 两种形式。在句中作主语、宾语和状语。
I expect there t be n argument abut this.
我希望在这方面不会有任何争论。
I never dreamed f there being any gd chance fr me.
我从没想过会有什么好机会。
There being nthing else t d,we went hme. (there be句型的独立主格结构)
由于我们无事可做,我们就回家了。
1.(2019·天津·高考真题)The prfessr warned the students that n n accunt ________ use mbile phnes in his class.
A.shuld theyB.they shuld
C.dare theyD.they dare
2.(2015·天津·高考真题)Only when Lily walked int the ffice _________that she had left the cntract at hme.
A.she realizedB.has she realized
C.she has realizedD.did she realize
3.(2012·天津·高考真题)Only after Mary read her cmpsitin the secnd time ________the spelling mistake.
(2012·天津,6)
A.did she nticeB.she nticed
C.des she nticeD.she has nticed
4.(2018·天津·统考高考真题)What was it ______ brught yu tw tgether? Was it yur lve f music?
A.asB.whC.thatD.which
5.(2018·天津·高考真题)It was nly when the car pulled up in frnt f ur huse ___________we saw Lily in the passenger seat.
A.whichB.that
C.whenD.where
6.(2013·天津·高考真题)It was nt until near the end f the letter ________ she mentined her wn plan.
A.thatB.where
C.whyD.when
7.(2008·天津·高考真题)It was alng the Mississippi River ____________Mark Twain spent much f his childhd.
A.hwB.which
C.thatD.where
8.(2017·天津·高考真题)I ________dwn t Lndn when I suddenly fund that I was n the wrng rad.
A.was drivingB.have driven
C.wuld driveD.drve
9.(2010·天津·高考真题)Stand ver there _______yu’ll be able t see it better.
A.rB.andC.butD.while
10.(2014·天津·高考真题)Give me a chance, ________ I’ll give yu a wnderful surprise.
A.ifB.rC.andD.while 年份
特殊句式
难度系数
2024
状语从句中的省略
0.85
2019
部分倒装、shuld的用法
0.4
2018
It be…that/wh强调句型
0.65
类型
句 式
考 查 重 点
强调句
It is / was +被强调部分+that / wh ...
对句子的主语、表语、宾语、状语等进行强调。当强调部分是人,且作主语时,引导词也可用wh。强调主语时要注意连接词与谓语的一致性。
强调句的特殊疑问句结构:疑问词+is/was+it+that/wh+句子其他部分?
强调谓语动词
用助动词d, des或did来强调谓语动词,用于一般现在时和一般过去时的肯定陈述句中,d还可以用于祈使句。
与三大从句的区别
1.强调句去掉It is/was和that 之后,句子结构仍然完整,而主语从句却不能。
2.强调句中that没有意义,且不作任何成分,而定语从句中that为关系代词,在从句中充当主语、宾语或表语。
3.强调句去掉It is/was和that后,结构仍然完整,而It is ...中,it指代时间。
倒装句
部分倒装
1.表示否定意义的副词或连词置于句首时引起部分倒装结构。这类词(组)有never, seldm, rarely, little, few, at n time, by n means, n lnger, hardly/ scarcely ..., n sner ..., nt nly als ..., nt ..., nwhere, neither ... nr ... 等。
2.“nly+状语(从句)”置于句首时,句子(主句)要用部分倒装。
3.s/such ... that ... 结构中的s, such连同它所修饰的成分共同位于句首表示强调时,主句要用部分倒装。
4.表示前面所说的情况也适用于后者时,用倒装结构“s/neither/nr+助动词/系动词/情态动词+主语”(s 表示肯定意义,neither/nr 表示否定意义)。
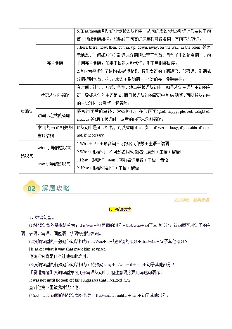
5.在as/thugh引导的让步状语从句中,从句的表语/状语/动词原形要位于句首,构成倒装结构。如果位于句首的是单数可数名词,其前不加冠词。
完全倒装
1.here, there, nw, then, ut, in, up, dwn, away, n the wall, in the rm 等表示地点、时间或方位的副词或介词短语置于句首,且句子主语是名词时,句子用完全倒装。如果主语是人称代词,则不用倒装语序。
2.有时为平衡句子结构或突出强调,将作表语的介词短语、形容词、副词或分词提到句首,构成“表语+系动词+主语”的完全倒装结构。
省略句
状语从句的省略
在时间、让步、方式、条件、地点等状语从句中,如果从句主语与主句的主语一致或从句的主语是it,而且状语从句的谓语中有be动词,可以将从句中的主语连同be动词一起省略。
动词不定式的省略
感官动词后的宾补,常省略t;在形容词(glad, happy, pleased, delighted, anxius等)后作状语时,t后的内容常承前省略。
常用的与if相关的省略结构
If从句中是it is结构,可以省略it is。如:if ever, if busy, if pssible, if s, if nt, if necessary
感叹句
what引导的感叹句
1.What+a/an+形容词+可数名词单数+主语+谓语!
2.What+形容词+不可数名词/可数名词复数+主语+谓语!
hw引导的感叹句
1.Hw+形容词+a/an+可数名词单数+主语+谓语!
2. Hw+形容词/副词+主语+谓语!
what引导的感叹句
示例
What+a/an+(adj.)+单数可数名词+主语+谓语!
What a gd heart yu have!你的心肠真好!
What+(adj.)+不可数名词/复数名词+主语+谓语!
What interesting stries he's tld us!
他给我们讲的故事真有趣!
hw引导的感叹句
示例
Hw+adj./adv.+主语+谓语!
Hw clever the by is!这个男孩多么聪明啊!
Hw+adj.+a/an+单词名词+主语+谓语!
Hw clever a by he is! 他是一个多么聪明的男孩啊!
Hw+主语+谓语!
Hw time flies! 光阴似箭!
there be句型的常考句型:
There is n pint/sense (in) ding sth.做某事没有意义
There is n dubt that...毫无疑问……
There is n need (fr sb.) t d sth.(某人)没有必要做某事
There is (n) difficulty/truble in ding/ with sth.做某事(没)有困难
There is (n) pssibility f (ding) sth./that...(做)某事(没)有可能
相关试卷
这是一份专题08 单项选择之定语从句- 2025年高考英语二轮热点题型归纳与变式演练(天津专用),文件包含专题08单项选择之定语从句原卷版-2025年高考英语二轮热点题型归纳与变式演练天津专用docx、专题08单项选择之定语从句解析版-2025年高考英语二轮热点题型归纳与变式演练天津专用docx等2份试卷配套教学资源,其中试卷共16页, 欢迎下载使用。
这是一份专题07 单项选择之状语从句- 2025年高考英语二轮热点题型归纳与变式演练(天津专用),文件包含专题07单项选择之状语从句原卷版-2025年高考英语二轮热点题型归纳与变式演练天津专用docx、专题07单项选择之状语从句解析版-2025年高考英语二轮热点题型归纳与变式演练天津专用docx等2份试卷配套教学资源,其中试卷共25页, 欢迎下载使用。
这是一份专题05 单项选择之动词的时态和语态主谓一致- 2025年高考英语二轮热点题型归纳与变式演练(天津专用),文件包含专题05单项选择之动词的时态和语态主谓一致原卷版-2025年高考英语二轮热点题型归纳与变式演练天津专用docx、专题05单项选择之动词的时态和语态主谓一致解析版-2025年高考英语二轮热点题型归纳与变式演练天津专用docx等2份试卷配套教学资源,其中试卷共35页, 欢迎下载使用。

