所属成套资源:备战2025年高考英语二轮热点题型归纳与变式训练(天津专用)
专题05 单项选择之动词的时态和语态主谓一致- 2025年高考英语二轮热点题型归纳与变式演练(天津专用)
展开
这是一份专题05 单项选择之动词的时态和语态主谓一致- 2025年高考英语二轮热点题型归纳与变式演练(天津专用),文件包含专题05单项选择之动词的时态和语态主谓一致原卷版-2025年高考英语二轮热点题型归纳与变式演练天津专用docx、专题05单项选择之动词的时态和语态主谓一致解析版-2025年高考英语二轮热点题型归纳与变式演练天津专用docx等2份试卷配套教学资源,其中试卷共35页, 欢迎下载使用。
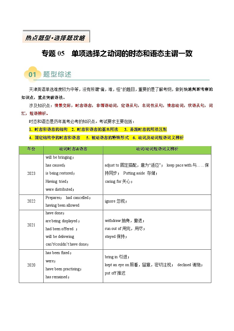
天津英语单选难度较为中等,没有所谓“偏,难,怪”的题目,重要的是了解考纲,做到快速判断考察的知识点,重点突破语法。
涉及知识点:情景交际,时态语态,非谓语动词,定语从句,名词性从句,情态动词,状语从句,词汇,短语辨析。
时态和语态是历年高考必考的知识点。考试要求主要包括:
1. 时态和语态的结构 2. 时态和语态的基本用法 3. 易混时态的用法区别
4. 固定结构中的时态和语态 5. 被动语态的特殊形式 6. 动词及动词短语词义辨析
主谓一致是历年高考常考的知识点。近几年新高考对主谓一致的考查主要集中以主谓一致的原则和与时态语态的结合为主。
高频考点:
1. 主谓一致的原则 2. 主谓一致的基本用法
动词时态语态
考点1 基本用法
1. 常见的十种动词时态有:一般现在时、现在完成时、现在进行时、现在完成进行时、一般将来时、将来进行时、过去将来时、一般过去时、过去进行时和过去完成时。
2. 动词的语态有两种:主动语态和被动语态。主动语态表示主语是动作的执行者,被动语态表示主语是动作的承受者。不及物动词或不及物动词短语不能用于被动语态。
Peple speak English all ver the wrld. (主动语态)
English is spken all ver the wrld. (被动语态)
考点2 常考时态的用法
1. 一般现在时
(1)表示经常性或习惯性的动作。
Tm ften ges t schl by bike.
(2)表示自然现象、客观事实或普遍真理。
Spring fllws winter.
(3)表示现有的性质、能力或状态。
The flwers lk beautiful.
(4)表示按计划安排好了将要发生的动作,这种情况仅限于少数有“开始”或“移动”意义的词,例如cme, g, leave, start, arrive, begin, meet, fall, clse, pen, end, stp, return, take ff等。
The party begins at 7 ’clck.
(5)在时间、条件、让步状语从句中,常用一般现在时表示将来的动作或状态。
I’ll write yu a letter as sn as I get there.
If I have enugh time, I’ll travel arund the wrld.
Wherever yu g, yu will see the same thing.
2. 现在进行时
(1)表示此时此刻或现阶段正在进行的动作或存在的状态。
Are yu wrking hard this term?
The car is being repaired.
(2)cme, g, leave, d, send, take ff, sail, arrive, return等表示方位移动的短暂性动词常用进行时表将来。
We are ging hiking this Sunday.
(3)与always, ften, all the time, cnstantly, cntinuusly, frever等连用表示频繁反复发生的动作或状态,常含有批评、抱怨、不满或赞扬等感情色彩,但并非强调动作正在进行。
He is always getting angry with me.
3. 现在完成时
(1)表示过去的动作现已结束,但对现在产生影响,常带有already, just, ever, never等副词。
He has already btained a schlarship.
(2)表示动作或状态从过去开始,一直持续到现在。此时,通常用延续性动词,并常与表示一段时间的状语连用,例如fr ten minutes, since 1980, in recent years, s far。
The film has been n fr half an hur.
(3)表示到目前为止的一段时间内,第……次做某事。
It’s the third time that I’ve seen the film.
4. 现在完成进行时
(1)发生在过去的动作或状态,持续到现在或将继续下去,可以译成“一直”。现在完成时侧重持续或影响到现在,不强调将来的延续。
I have been cleaning the huse all the afternn.
(2)到目前为止,多次重复发生的动作或状态。
I have been telephning him several times this mrning.
5. 一般将来时
(1)表示将要发生的动作或存在的状态。
The ftball game will begin sn.
(2)表示事物固有的属性或必然趋势。
Fish will die withut water.
(3)表示临时的决定。
— We dn’t have any milk in ur fridge.
— I’ll g and buy sme.
(4)其他表示将来的结构
① be ging t d表示主观打算或有迹象将要发生某事。
I’m ging t have my hair cut after wrk.
Lk at the cluds in the sky. It is ging t rain.
② be+t d表示按计划、安排将要发生的动作,还可表示命令或注定要发生的事。
There is t be an English exam next Mnday.
Father warned his sn,“Yu are t be back by ten.”
The wrst is still t cme.
③ be abut t d表示正要去做某事,但不与表将来的时间状语连用。
I am abut t g shpping.
注意:if条件句中一般不用将来时,如果使用will,其意义为“愿意”。
If yu will give her anther chance, she will surprise yu.
6. 过去将来时
表示对过去某一时刻而言将要发生的动作或存在的状态。
He said he wuld cme t ur schl.
7. 一般过去时
(1)表示过去某个时间发生的动作或存在的状态,常与表示过去的时间状语连用。
I bught a new bike last week.
(2)表示过去经常或反复发生的动作。
He ften watched TV at night.
8. 过去进行时
(1)表示过去某段时间里或某一时刻正在进行的动作或存在的状态。
I was playing cmputer games when my parents came hme.
He slipped ut f the classrm when the teacher was nt nticing him.
(2)表示过去频繁发生的动作或习惯,常与always等副词连用。
Mrs. Black was always having dinner with her ld parents.
9. 过去完成时
(1)表示过去某时间或某动作之前完成的动作或存在的状态,即“过去的过去”。
I had read the reprt by last weekend.
When I came back, he had eaten all the sweets.
(2)在hardly/scarcely... when, n sner... than, It was the first/secnd... time (that)... 等句型中。
We had hardly/scarcely left the huse when it began t rain.
N sner had we left the huse than it began t rain.
It was the third time he had been ut f wrk that year.
(3)表希望、想法、打算、意图的动词用过去完成时,表示未曾实现的愿望,意为“本打算……,本希望……”。这类动词有mean, intend, expect, hpe, want, plan, think, suppse等。
They had wanted t help but culd nt get there in time.
考点3 几组时态的区别
考点4 固定结构中的时态
考点5 八种时态的标志词
考点6 主动语态表示被动意义
主谓一致
主谓一致判断三原则(注意描红处)
一、主谓一致原则概述
主谓一致即在句子中谓语动词的数必须和主语的数保持一致。一般可根据三个原则来确定:语法一致原则;意义一致原则;就近一致原则。
二、语法一致原则
1. 定义
语法一致:主语的单复数决定谓语动词的单复数。
2. 用法
(1)可数名词单数或不可数名词作主语时,谓语动词用单数;可数名词复数作主语时,谓语动词用复数。
Percy has made great prgress in Chinese.
珀西的汉语取得了很大进步。
(2)代词all作主语:指人时,谓语动词用复数;指事物或现象时,谓语动词通常用单数。
All are equal befre the law.
法律面前,人人平等。
All is well that ends well.
结局好一切都好。
(3)不定式、动名词和名词性从句作主语时,谓语动词一般用单数;what引导的主语从句作主语时,谓语动词的单复数取决于作表语的名词的单复数。
That he has wn the game is knwn t us all.
他赢了这场比赛是我们都知道的事。
Listening t music makes me relaxed after a busy day.
听音乐使我在一天的忙碌之后得到了放松。
T learn a freign language is nt s difficult as yu think.
学会一门外语并不像你想象的那么难。
注意:
从句作主语时,若主句谓语部分为系表结构,主句谓语的数通常由作表语的名词/代词决定。
What they need is mney while what we need mst are textbks.
他们需要的是钱,而我们最需要的是教科书。
(4)many a, the whle, each, every, either, neither+单数名词作主语时,谓语动词用单数;each, every, n所修饰的名词作主语时,即使有and连接,谓语动词仍用单数。
Many a page in this bk is missing.
这本书缺了许多页。
Mre than ne persn is invlved in this matter.
此事有牵连的不止一个人。
Every by and every girl wishes t attend the party held n Sunday.
每个男生和女生都希望参加周日的聚会。
(5)主语后接介词短语或其他插入语时,如with, tgether with, as well as, alng with, besides, like, but, except, including, rather than, accmpanied by, in additin t, mre than, n less than,等,谓语动词的人称和数与主语的人称和数保持一致。
Prnunciatin as well as grammar changes quickly.
发音与语法一样变化很快。
The leader and artist as well as sme f ur English teachers was given a chance t g abrad last year.
那位领导兼艺术家和我们的一些英语老师去年得到了一次出国的机会。
(6)and, bth…and…连接两个不同的主语时,谓语动词用复数;and连接的两个名词表示同一个人或事物时,谓语动词用单数。
Her teacher and her friends are n hliday.
她的老师和朋友们都在度假中。
The pet and writer has prduced many wrks.
这位诗人兼作家创作了许多作品。
Her teacher and her friends are in the sitting rm.
她的老师和朋友们都在客厅。
(7)由lts f, a lt f, a number f, plenty f等修饰的名词作主语时,谓语动词与所修饰的名词形式保持一致。
A great deal f water is plluted every year.
每年大量的水被污染。
A great number f students wh were invited t the party were frm my schl.
很多被邀来参加晚会的学生来自于我校。
注意:
quantities/amunts f修饰名词时,谓语动词的单复数取决于quantity和amunt的单复数形式。
Quantities f infrmatin are available n the Internet.
在网上可得到大量的信息。
(8)定语从句中关系代词作主语时,从句的谓语动词要与先行词保持一致;如果定语从句修饰前面的整个句子,从句中的谓语动词用单数。
Russia is upgrading its nrthern fleet, which includes 18 icebreakers.
俄罗斯正在升级它的北海舰队,准备增加18艘破冰船。
My friend shwed me arund the twn, which was very kind f me.
我的朋友真是太好了,他带我参观了这个小镇。
Thse wh were praised at the meeting wuld be sent t America fr further study.
在这次会议上被表扬的人将被派到美国深造。
(9)倒装句中谓语动词的数与后面的主语保持一致,即谓语后面的主语是单数,动词用单数;谓语后面的主语是复数,动词用复数。
A building stands in frnt f us.
→In frnt f us stands a building.
我们面前矗立着一栋楼。
(10)在强调句中,如果被强调的成分是原来句子的主语,引导词that(或wh)后面的谓语与被强调的成分在人称和数上保持一致。在“It+be动词+被强调部分+that/wh…”强调句型中,be动词一般用单数;如果强调的是主语,that/wh的谓语动词由被强调部分决定。
It is Lily wh is a dctr.
莉莉是一名医生。
三、意义一致原则
1. 定义
形单意复或形复意单的名词作主语时,谓语动词要根据主语的意义决定。
2. 用法
(1)形式为单数但意义为复数的名词作主语时,如plice, cattle等,谓语动词用复数。
The plice have nt made any arrests.
警方未逮捕任何人。
(2)表示时间、距离、长度、价值、金额、重量等的复数名词作主语时,常被看作整体,谓语动词用单数。
Twenty years is a lng time.
二十年是一段很长的时间。
Three thusand miles is a lng distance.
三千英里是一段很长的距离。
(3)以“-s”结尾却表示单数或不可数概念的名词作主语时,如maths, physics, plitics, news等,谓语动词用单数。
Maths is my favrite subject.
数学是我最喜欢的科目。
Bad news travels quickly.
坏事传千里。
(4)表示某国人总称的名词作主语时,如the Chinese, the British, the Irish等,谓语动词用复数。
The Chinese are hard-wrking.
中国人民是勤劳的。
(5)单复数同形的名词作主语时,如 sheep,deer,fish,means,wrks(工厂)等,谓语动词的数与实际意义一致。
Three sheep are eating grass there.
三只羊正在那里吃草。
A sheep is lying there.
有只羊正躺在那里。
All means have been tried.
所有方式都试过了。
Every means has been tried.
每一种方式都试过了。
(6)表示一类人的the pr/ rich/ dead/ injured/ wunded等和“the+姓氏复数”作主语时,谓语动词用复数。
The Greens are ging t Paris.
格林一家要去巴黎。
The Smiths g ut fr a walk after dinner every day.
史密斯夫妇每天晚饭后都出去散步。
They prvided fd and shelter fr the pr.
他们为贫困者提供食物和住所。
The wunded have been cured and the lst have been fund.
受伤的人被治愈,同时失踪的人也被找到了。
(7)集体名词作主语时,如 family, class, crew team, grup, public, audience, cmmittee, crwd, gvernment等,谓语动词的单复数要根据主语所指的意义而定。当集体名词被作为一个整体看待时,谓语动词用单数;如果指其中各个成员时,谓语动词用复数。
The whle class are ding experiments.
全班学生正在做实验。(强调class里的各个成员)
The whle class cnsists f twenty-five bys and twenty girls.
这个班由25个男生和20个女生组成。(强调class这一整体)
(8)分数、百分数指代或修饰名词时,谓语动词的数与其所修饰的名词的数保持一致。the rest, the remaining/part ...,plenty f, a great deal f等+主语,谓语动词应根据所表达的单复数意义而定。
The number f staff has declined frm 218,000 t 116,000.
员工人数从21.8万下降到了11.6万。
A great deal f bitter experience had taught him hw t lse gracefully.
大量惨痛的经历让他学会了如何坦然面对失败。
A number f measures were being taken t prtect the endangered animals.
人们正采取各种措施保护濒危动物。
四、就近一致原则
1. 定义
谓语动词要和离它最近的主语在数上保持一致。
2. 用法
(1)并列连词连接的成分作主语
r, either…r…, neither…nr…, nt…but…, nt nly…but (als)…等并列连词连接的并列成分作主语时,谓语动词的单复数要与最靠近的主语保持一致。
Was he r yu able t persuade her?
是你还是他能够说服她?
Neither I nr my daughter likes pp music.
我和我女儿都不喜欢流行音乐。
Nt nly the dr but als the windws are pen.
门和窗户都开着。
Either yu r he is t take part in the cmpetitin.
要么你去参加竞赛,要么他去。
Neither Jim nr his parents knw anything abut it.
吉姆和他母亲都不知道这件事。
(2)there be, here be结构中
在there be, here be结构中,若有几个并列成分作主语,谓语动词的单复数由最靠近的主语决定。
There is an apple and sme ranges n the table.
桌子上有一个苹果和一些橘子。
There are sme ranges and an apple n the table.
桌子上有一些橘子和一个苹果。
There is a pen, tw knives and several bks n the table.
桌子上有一支钢笔、两把小刀和几本书。
There are tw knives, a pen and several bks n the table.
桌子上有两把小刀、一支钢笔和几本书。
(3)many a/mre than ne+单数名词作主语,谓语动词用单数。
Many a parent was frced t g thrugh this same painful prcess.
很多父母都被迫经历这一段痛苦的过程。
1.(2023·天津·统考高考真题)Human impact n the animal kingdm, such as hunting and destructin f habitats, ___________a reductin in the ppulatin f certain species in the past three decades.
A.has causedB.have caused
C.was causingD.were causing
2.(2023·天津·统考高考真题)Sme restaurants are happy t prvide a free cake if yu let them knw in advance that yu ________a grup fr a birthday party.
A.will be bringingB.have brught
C.have been bringingD.were bringing
3.(2023·天津·统考高考真题)The wden twer that _________ will be pen t turists sn, and the wrk is almst finished.
A.is being restredB.is restred
C.is restringD.restres
4.(2022·天津·高考真题)The children failed t hide their disappintment when they fund ut the schl________ the party.
A.cancelsB.will cancel
C.has cancelledD.had cancelled
5.(2022·天津·高考真题)Critical reasning, tgether with prblem-slving, ________ teenagers t make better decisins.
A.prepareB.prepares
C.is preparingD.are preparing
6.(2022·天津·高考真题)Fd and medical supplies________ t all the residents after the hurricane last Sunday.
A.distributeB.distributed
C.are distributedD.were distributed
7.(2021·天津·高考真题)Gd evening, everybdy. Prfessr King ________ his lecture in a mment, but let me intrduce him first.
A.deliveredB.will be delivering
C.was deliveringD.has been delivering
8.(2021·天津·高考真题)Mark is a genius. By the time he graduated, he ________ jbs by a dzen cmputer cmpanies.
A.has fferedB.has been ffered
C.had fferedD.had been ffered
9.(2021·天津·高考真题)Currently, abut 35,000 wrks ________ in ver 300 rms in the Luvre, and it wuld take a lifetime t see everything.
A.were displayingB.are displaying
C.were being displayedD.are being displayed
10.(2021·天津·高考真题)We ________ quite enugh wrk fr the mrning; nw let's take a break.
A.have dneB.will dC.had dneD.were ding
11.(2020·天津·高考真题)The number f medical schls reached 18 in the early 1990s and ______ arund that level ever since.
A.are remainingB.have remained
C.is remainingD.has remained
【答案】D
12.(2020·天津·高考真题)—Yu are a great swimmer.
—Thanks. It’s because I ______ a lt these days.
A.have been practisingB.was practising
C.wuld practiseD.had practised
13.(2020·天津·高考真题)A survey carried ut last year shwed that 80% f the middle-aged in this city ____________ in favur f the prpsal n health care refrm.
A.isB.areC.wasD.were
14.(2020·天津·高考真题)—The machine is wrking again!
—Yes, it brke dwn yesterday, but it___________.
A.has been fixedB.is being fixed
C.had been fixedD.wuld be fixed
15.(2019·天津·高考真题)Amy, as well as her brthers, ________ a warm welcme when returning t the village last week.
A.is givenB.are given
C.was givenD.were given
16.(2019·天津·高考真题)I __________ t send Peter a gift t cngratulate him n his marriage, but I culdn’t manage it.
A.had hpedB.am hping
C.have hpedD.wuld hpe
17.(2019·天津·高考真题)I tk ntes during the meeting, but I a chance t write them int a reprt s far.
A.didn’t haveB.haven’t had
C.hadn’t hadD.wn’t have
18.(2018·天津·高考真题)My washing machine ___________this week, s I have t wash my clthes by hand.
A.was repairedB.is repaired
C.is being repairedD.has been repaired
19.(2017·天津·高考真题)One night, at abut midnight, I ______ the sky fr abut an hur. The stars were shining like diamnds.
A.have watchedB.had watchedC.watchD.watched
20.(2018·天津·统考高考真题)I jumped with jy the mment I ______ my driver’s license in the mail.
A.receiveB.receivedC.had receivedD.wuld receive年份
动词时态&语态
动词/动词短语词义辨析
2023
will be bringing;
has caused;
is being restred;
Having tried;
were distributed;
adjust t固定搭配,意为“适应”; keep pace with与……保持同步; Putting aside 存储;
caring fr关心;
2022
Prepares; had cancelled; having been allwed
ignre忽视;
2021
have dne;
are being displayed;
had been ffered ;
will be delivering
can’t/culdn’t have dne;
withdraw抽身,撤退;
run ut f用完,用尽;
stayed保持;
2020
has been fixed;
were;
have been practising;
has remained;
bring in引进;
kept an eye n照看,留意,密切注视; declined谢绝;
put ff推迟
年份
主谓一致
难度系数
2023
语法一致
0.85
2022
语法一致
0.85
2020
语法一致
0.4
2019
语法一致
0.65
现在时
过去时
将来时
过去将来时
一般
ask/asks
asked
shall/will ask
shuld/wuld ask
进行
am/is/are asking
was/were asking
shall/will be asking
shuld/wuld be asking
完成
have/has asked
had asked
shall/will have asked
shuld/wuld have asked
完成
进行
have/has been asking
had been asking
shall/will have been asking
shuld/wuld have been asking
一般过去时
一般过去时只涉及一个纯过去的动作,凡有明确的过去时间的均用过去时,一般过去时强调的是动作发生在“过去”,和现在毫无关系
Were yu at schl yesterday?昨天你在学校吗?(问的是昨天的事情。但对今天没什么影响。)
现在完成时
现在完成时强调的是对“现在”的影响和结果,动作到现在刚完成或还在继续
I have just finished my hmewrk.我刚刚写完作业。(看上去好像是过去才发生的事情,但是对我现在有了影响。因为写完了作业,就可以做自己想做的事情。)
过去完成时
过去完成时指的是相对于过去的某一特定时间更早发生的动作,发生在“过去的过去”,即过去完成时至少涉及两个过去的动作
When he came in,I had had my supper.他进来时,我就已经吃完晚餐了。(吃在进来之前,所以用过去完成时。)
,n “一……就……”
主句时态用过去完成时,从句时态用一般过去时
Hardly had I pened the dr when Tm came in.
This/That/It is/was the +that从句“是……次做某事”
若主句中为is,则从句时态用现在完成时;若为was,则从句时态用过去完成时
This is the first time we have seen a film in the cinema tgether as a family.
It+
“要过……才”或“在……以后才”
若be动词用一般过去时,则befre 从句中常用一般过去时;若be动词用将来时,则befre 从句中常用一般现在时
I’m srry yu’ve been waiting s lng,but it’ll still be sme time befre Brian gets back.
was/were “正在做某事,这时(突然)”
在when引导的从句中,谓语动词用过去式
I was abut t leave when he came in.
I had just lcked the dr when I realised I had left my key n the kitchen table.
was/were abut t “正要做某事,这时(突然)”
had “刚做完某事,这时(突然)”
It is/has been+时间段+since
since从句用过去时。该句型表某个动作持续多久。但若since后跟延续性动词,要翻译成否定含义,即“没做某事已经多久了”
It has been three years since he wrked here.
他不在这工作已经三年了。
It has been three years since he smked.
他已经戒烟三年了。
It has been three years since he began t smke.
他吸烟有三年了。
一般现在时
ften,usually,always,smetimes,never,seldm,every week/day/year/mnth...,nce a week,n Sundays
一般过去时
ag,yesterday,the day befre yesterday,last week/year/night/mnth...,in 1989,just nw,at the age f five,ne day,ag,lng ag,nce upn a time,then(那时),n that day,the ther day(几天以前)
现在
进行时
nw,these days,at this mment/time
过去
进行时
at this time yesterday,at that time或“when+一般过去时从句”,at 1:00 last night
现在
完成时
recently,recent years,these days/years,lately,since,fr+时段(但还在延续),in the past few years,ever since,in the last/past five mnths,up t nw,since then,s far,ever,never,yet,lately,nce,twice,three/fur times...,already,befre,just
过去
完成时
befre,by the end f last year/term/mnth
一般
将来时
tmrrw,next day/week/mnth/year...,sn,in a few minutes,by...,the day after tmrrw,in the future
过去
将来时
the next day/mrning/year...,the fllwing mnth/week...
系动词+形容词
lk,sund,feel,smell,taste,prve,appear
The sup smells gd but tastes terrible.
不及物动词与状语连用,用以表示主语的品质和状态
cut,sell,read,write,fill,ck,lck,wash,drive,keep
This kind f material washes easily.
The pen writes smthly.
Meat wn’t keep lng in such ht weather.
表开始、结束、运动的动词
begin,finish,start,pen,clse,stp,end,run
The shp clses at 6 day.
有些表示“需要”的动词后加动词的-ing形式
need,require,want,be wrth
Yur hair wants cutting.
The flr requires washing.
The bk is wrth reading.
不定式在某些形容词之后,且与主语有动宾关系
hard,difficult,easy,heavy,fit,gd,cmfrtable,cnvenient,impssible
The questin is difficult t answer.
The bx is heavy t carry.
The prject is impssible t cmplete in a year.
基本原则
具体情形
例 句
语法一致
主语单数+谓语单数
The wrker is frm the neighbring factry.
主语复数+谓语复数
The students are ding experiments in the chemistry lab.
就近一致
r, either ... r..., neither ... nr ..., nt nly ... but als ...连接主语时
Neither the students nr the teacher hasn’t attended the meeting.
There be + 多个主语
There is a bttle f ink, a pen and sme pieces f paper n the desk.
意义一致
谓语用单数的情况
The family is a harmnius and happy ne.
谓语用复数的情况
The family are ding their husewrk separately.
谓语单复数根据表达意义确定的情况
-- What is the ppulatin f China at present?
-- Three-furths f the ppulatin are farmers.
相关试卷
这是一份专题10 单项选择之特殊句式- 2025年高考英语二轮热点题型归纳与变式演练(天津专用),文件包含专题10单项选择之特殊句式原卷版-2025年高考英语二轮热点题型归纳与变式演练天津专用docx、专题10单项选择之特殊句式解析版-2025年高考英语二轮热点题型归纳与变式演练天津专用docx等2份试卷配套教学资源,其中试卷共16页, 欢迎下载使用。
这是一份专题08 单项选择之定语从句- 2025年高考英语二轮热点题型归纳与变式演练(天津专用),文件包含专题08单项选择之定语从句原卷版-2025年高考英语二轮热点题型归纳与变式演练天津专用docx、专题08单项选择之定语从句解析版-2025年高考英语二轮热点题型归纳与变式演练天津专用docx等2份试卷配套教学资源,其中试卷共16页, 欢迎下载使用。
这是一份专题07 单项选择之状语从句- 2025年高考英语二轮热点题型归纳与变式演练(天津专用),文件包含专题07单项选择之状语从句原卷版-2025年高考英语二轮热点题型归纳与变式演练天津专用docx、专题07单项选择之状语从句解析版-2025年高考英语二轮热点题型归纳与变式演练天津专用docx等2份试卷配套教学资源,其中试卷共25页, 欢迎下载使用。

