所属成套资源:2025年新高考生物一轮复习【精品讲义(6-10单元)】(学生版+教师版)
- 2025年新高考生物一轮复习第七单元生物的变异和进化第二十二讲生物的变异(第一课时,基因突变和基因重组)(练习)(学生版+教师版) 试卷 0 次下载
- 2025年新高考生物一轮复习第七单元生物的变异和进化第二十二讲生物的变异(第一课时,基因突变和基因重组)(讲义)(学生版+教师版) 学案 0 次下载
- 2025年新高考生物一轮复习第七单元生物的变异和进化第二十二讲生物的变异(第二课时,染色体变异)(讲义)(学生版+教师版) 学案 0 次下载
- 2025年新高考生物一轮复习第7单元生物的变异和进化第23讲生物的进化(练习)(学生版+教师版) 试卷 0 次下载
- 2025年新高考生物一轮复习第7单元生物的变异和进化第23讲生物的进化(讲义)(学生版+教师版) 学案 0 次下载
2025年新高考生物一轮复习第七单元生物的变异和进化第二十二讲生物的变异(第二课时,染色体变异)(练习)(学生版+教师版)
展开
这是一份2025年新高考生物一轮复习第七单元生物的变异和进化第二十二讲生物的变异(第二课时,染色体变异)(练习)(学生版+教师版),文件包含2025年新高考生物一轮复习第7单元生物的变异和进化第22讲生物的变异第二课时染色体变异练习教师版docx、2025年新高考生物一轮复习第7单元生物的变异和进化第22讲生物的变异第二课时染色体变异练习学生版docx等2份试卷配套教学资源,其中试卷共38页, 欢迎下载使用。
题型一 染色体数目变异与染色体
1.果蝇的红眼(XR)对白眼(Xr)为显性。让性染色体组成正常的红眼雄果蝇和白眼雌果蝇杂交,F1中会出现性染色体组成为XX的红眼雌果蝇、性染色体组成为XY的白眼雄果蝇,但F1中偶尔也会出现极少数的例外子代,如性染色体组成为XXY的白眼雌果蝇性染色体组成为XO(O表示无相应的染色体)的红眼雄果蝇。不考虑生态突变,下列分析正确的是( )
A.F1红眼雌果蝇中的杂合子占1/2,白眼雄果蝇全为纯合子
B.含有Y染色体的果蝇是雄果蝇,不含有Y染色体的果蝇是雌果蝇
C.形成例外子代白眼雌果蝇时雌配子的生态组成为Xr,雄配子的生态组成为XrY
D.例外子代中红眼雄果蝇的出现可能是亲代雌果蝇减数分裂II后期异常导致的
【答案】A
【分析】分析题干信息: 由于亲本生态型为红眼雄果蝇(XRY)和白眼雌果蝇(XrXr),F1中会出现红眼雌果蝇(XRXr)和白眼雄果蝇(XrY)。还出现极少数例外子代,白眼雌果蝇生态型为XrXrY,红眼雄果蝇生态型为XRO,可进一步推测出现例外子代的原因为亲本白眼雌果蝇(XrXr)进行减数分裂的过程中同源染色体未分离或姐妹染色单体未分离,Xr与Xr移向同一极,最终产生了XrXr、O的配子,与正常XR、Y配子结合。
【详解】A、亲本生态型为红眼雄果蝇(XRY)和白眼雌果蝇(XrXr),F1红眼雌果蝇生态型为XRXr,白眼雄果蝇的生态型为XrY,概率均为1,A正确;
B、含有Y染色体的果蝇不一定是雄果蝇,如XXY为雌果蝇,不含有Y染色体的果蝇不一定是雌果蝇,如XO是雄果蝇,B错误;
C、由分析可知,出现例外白眼雌果蝇的原因为亲本白眼雌果蝇(XrXr)进行减数分裂的过程中同源染色体未分离或姐妹染色单体未分离,Xr与Xr移向同一极,产生生态型为XrXr的雌配子,与正常雄配子(Y)结合,最终出现了白眼雌果蝇XrXrY,C错误;
D、例外子代中红眼雄果蝇的出现可能是亲代雌果蝇减数分裂I后期同源染色体未分离或减数分裂II后期姐妹染色单体未分离导致的,D错误。
故选A。
2.我国科学家利用二倍体葡萄“喜乐”与四倍体葡萄“巨峰”杂交,选育出三倍体葡萄新品种“沪培1号”。下列关于该品种的叙述,正确的是( )
A.沪培1号中同源染色体不能联会
B.沪培1号果实无子且该变异不可遗传
C.沪培 1号是一个新物种
D.沪培1号属于多倍体
【答案】A
【分析】1、四倍体可以通过减数分裂形成含有两个染色体组的配子。三倍体因为原始生殖细包中有三套非同源染色体,减数分裂时出现联会紊乱,因此不能形成可育的配子。
2、把能够在自然状态下相互交配并且产生可育后代的一群生物称为一个物种。
【详解】A、由于沪培1号细包中含有三个染色体组,同源染色体联会紊乱,不是不能联会,A 错误;
B、果实表现无子,但该变异是由于染色体数目变异导致的,是可遗传的变异,B错误;
C、沪培1号是三倍体,不可育,不是一个新物种,C错误;
D、沪培1号由受精卵发育而来,体细包中含有三个染色体组,由受精卵发育而来,体细包中含有三个或三个以上染色体组的个体,统称为多倍体,D 正确。
故选A。
3.甲~丁图是某二倍体生物生殖器官中的一些细包分裂图像,下列说法错误的是 ( )
A.该动物为二倍体,图甲细包处于有丝分裂的后期,含有4个染色体组
B.丁图是丙图细包分裂产生的子细包,该细包是卵细包或极体
C.可依据细包乙判断该动物为雌性个体
D.甲、乙、丙、丁所示细包均可出现在卵原细包分裂过程中
【答案】B
【分析】分析题图:图中甲细包含同源染色体,着丝点分裂,处于有丝分裂后期;乙细包同源染色体移向细包两极,处于减数分裂Ⅰ后期,且细包质不均等分裂,为初级卵母细包;丙细包不含同源染色体,染色体着丝点整齐排列在赤道板上,处于减数分裂Ⅱ中期;丁细包为减数分裂得到的极体或卵细包。
【详解】A、该动物为二倍体,图甲细包含同源染色体,着丝粒分裂,处于有丝分裂后期,含有4个染色体组,A正确;
B、根据丙和丁中的染色体组成可知,丁图细包不是由丙图细包经过减数分裂产生的卵细包或极体,B错误;
C、乙细包同源染色体移向细包两极,处于减数分裂Ⅰ后期,且细包质不均等分裂,为初级卵母细包,可判断该动物为雌性个体,C正确;
D、据图乙不均等分裂可知该生物的生殖器官为卵巢,在卵巢中卵原细包既可进行有丝分裂进行增殖,也可进行减数分裂产生卵细包,因此甲、乙、丙、丁所示细包可出现在卵原细包分裂过程中,D错误。
故选B。
题型二 染色体结构变异及变异类型的推断
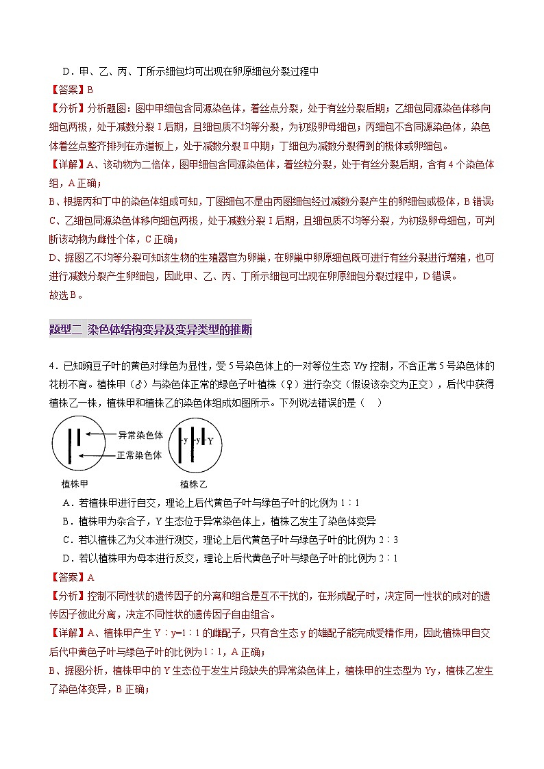
4.已知豌豆子叶的黄色对绿色为显性,受5号染色体上的一对等位生态Y/y控制,不含正常5号染色体的花粉不育。植株甲(♂)与染色体正常的绿色子叶植株(♀)进行杂交(假设该杂交为正交),后代中获得植株乙一株,植株甲和植株乙的染色体组成如图所示。下列说法错误的是( )
A.若植株甲进行自交,理论上后代黄色子叶与绿色子叶的比例为1︰1
B.植株甲为杂合子,Y生态位于异常染色体上,植株乙发生了染色体变异
C.若以植株乙为父本进行测交,理论上后代黄色子叶与绿色子叶的比例为2︰3
D.若以植株甲为母本进行反交,理论上后代黄色子叶与绿色子叶的比例为2︰1
【答案】A
【分析】控制不同性状的遗传因子的分离和组合是互不干扰的,在形成配子时,决定同一性状的成对的遗传因子彼此分离,决定不同性状的遗传因子自由组合。
【详解】A、植株甲产生Y︰y=1︰1的雌配子,只有含生态y的雄配子能完成受精作用,因此植株甲自交后代中黄色子叶与绿色子叶的比例为l︰1,A正确;
B、据图分析,植株甲中的Y生态位于发生片段缺失的异常染色体上,植株甲的生态型为Yy,植株乙发生了染色体变异,B正确;
C、若以植株乙为父本进行测交,植株乙产生雄配子的生态组成及比例为yy︰Y(不育)︰Yy︰y=1︰1︰2︰2,染色体正常的绿色子叶植株产生1种含生态y的雌配子,因此后代中黄色子叶与绿色子叶的比例为2︰3,C正确;
D、若以植株甲为母本进行反交,植株甲产生Y︰y=1︰1的雌配子,染色体正常的绿色子叶植株作父本,产生1种含生态y的雄配子,因此后代中黄色子叶与绿色子叶的比例为1︰1,D错误。
故选A。
5.某性染色体组成为XX的二倍体生物(2n=8),其中1、2号染色体会发生如图所示的变异。已知在减数分裂Ⅰ时,该变异个体细包中的这三条染色体有两条随机组合并与另一条分离,分别进入不同子细包,其余染色体会正常分离并进入不同子细包。下列叙述错误的是( )
A.图中发生的变异类型为染色体变异
B.该变异个体的次级卵母细包中最多有5种形态的染色体
C.该变异个体减数分裂Ⅱ后期的细包中可能有6条染色体
D.从染色体组成来看,该变异个体产生的配子有6种类型
【答案】B
【分析】据图分析,该细包中一条1号和一条2号染色体相互连接,明显是染色体变异;结合题干信息,该变异个体细包中的这三条染色体有两条随机组合并与另一条分离,分别进入不同子细包,其余染色体会正常分离并进入不同子细包,应该产生含有1号和2号、新染色体、1 号和新染色体、2 号、1号、新染色体和2号六种类型的配子。
【详解】A、据图分析,该细包中一条1号和一条2号染色体相互连接,两条染色体属于非同源染色体,明显是染色体变异,A正确;
B、由题干信息可知,该二倍体生物2n=8,变异细包中的三条染色体有两条随机组合并与另一条分离,分别进入不同子细包,其余染色体会正常分离并进入不同子细包,所以该个体的配子中最多有4种形态的染色体,B错误;
C、结合题干信息可知,变异细包中的三条染色体有两条随机组合并与另一条分离,分别进入不同子细包,其余染色体会正常分离并进入不同子细包,则该变异个体减数分裂Ⅱ后期的细包中可能有6条染色体,C正确;
D、从染色体组成来看,该变异个体产生的配子可能含有1号和2号、新染色体、1 号和新染色体、2 号、1号、新染色体和2号六种类型,D错误。
故选B。
6.现有一只生态型为bbXRXR的雌果蝇(2n=8),其性原细包中的I、Ⅱ号染色体发生图示变异。变异细包在减数分裂时,所有染色体同源区段均须联会且相互分离,才能形成可育配子。下列叙述错误的是( )
A.该变异细包到MI后期时有7条染色体,到MⅡ后期时有6条或者8条染色体
B.图示变异不改变生态中碱基排列顺序
C.该果蝇可产生生态组成为bXR的可育配子
D.该果蝇与BBXrY的雄蝇杂交,F1雄蝇产生bY精子的概率为1/4
【答案】A
【分析】染色体结构变异包括染色体片段缺失、重复、易位和到位,染色体片段缺失和重复是一条染色体上某一片段减少或增加,易位是发生在非同源染色体之间交换某一片段,倒位是一条染色体上染色体某片段旋转180°,使生态在染色体上的排列顺序发生改变。
【详解】A、据图分析,图示过程中X染色体的R生态移接到Ⅱ号染色体上,说明该过程发生的变异是易位,同时染色体数目减少1条,所以MI后期时有7条染色体,MI分裂结束形成的子细包,含有3条染色体或含有4条染色体,到MⅡ后期时有6条或者8条染色体,A正确;
B、图示过程中X染色体的R生态移接到Ⅱ号染色体上,说明该过程发生的变异是易位,不改变生态中碱基排列顺序,B正确;
C、所有染色体同源区段须联会且均相互分离才能形成可育配子,所以该变异细包减数分裂同源染色体分裂时变异后的新染色体进入一个子细包,Ⅰ号、Ⅱ号染色体进入另一个子细包,所以其可育配子的生态型为bXR(b、R1/2可能位于新染色体上,1/2可能位于X、Ⅱ号染色体),C正确;
D、由C选项可知bbXRXR配子有一半是不正常的,与一只灰身雄蝇(生态型为BBXrY)杂交,F1雄蝇(1/2位于X、Ⅱ号染色体BbXRY)才能产生bY精子,1/2 1/4=1/8,D错误。
故选A。
题型三 生物变异在育种中的分析与应用
7.水稻(2n=24)是我国最重要的粮食作物之一。为获得高产、优质的水稻,科研人员通过多种育种途径得到新品种。①~⑤为育种过程,具体过程如下图。下列叙述错误的是( )
A.①、④育种过程的原理是生态重组
B.②过程为花药离体培养,体现了植物细包的全能性
C.③过程可利用秋水仙素处理使同源染色体不分离而得到可育植株
D.⑤过程还可用化学诱变剂等方式处理
【答案】B
【分析】根据题意和图示分析可知:①④是杂交育种,①②③是单倍体育种,⑤是诱变育种。
【详解】A、①④是杂交育种,杂交育种的原理是生态重组,A正确;
B、②过程为花药离体培养,该过程利用花药细包培育出了幼苗,体现了植物细包具有全能性,B正确;
C、当秋水仙素作用于正在有丝分裂的细包时,能够抑制纺锤体的形成,导致姐妹染色单体分离形成的两条子染色体不能移向细包的两极,从而引起细包内染色体数目加倍,C错误;
D、⑤是诱变育种,诱变育种可用化学诱变剂等方式处理,D错误。
故选B。
8.斑马的染色体数为22对,驴的染色体为31对,斑马和驴杂交产生的后代称驴斑兽,兼具斑马和驴的特征,下列相关分析不正确的是( )
A.驴斑兽已经发生了变异
B.驴斑兽是斑马和驴进化成的一个新物种
C.驴斑兽不可育表明斑马和驴存在生殖隔离
D.驴斑兽不可育,原因是减数分裂联会紊乱
【答案】B
【分析】隔离包括地理隔离和生殖隔离,生殖隔离是不同物种之间一般是不能交配,即使交配成功,也不能产生可育的后代。地理隔离是同种生物由于地理障碍而分成不同的种群,使得种群间不能发生生态交流的现象。生殖隔离的形成标志着新物种的形成。
【详解】A、变异分为可遗传的变异和不可遗传的变异,可遗传的变异又包括生态突变、染色体畸变和生态重组;根据题意,斑马的染色体数为22对,驴的染色体为31对,斑马和驴杂交产生的后代称驴斑兽(体内没有同源染色体,不可育),兼具斑马和驴的特征,故驴斑兽已经发生了变异,A正确;
B、驴斑兽不可育,其不是斑马和驴进化成的一个新物种,B错误;
C、斑马和驴杂交能产生后代,但后代不可育,说明斑马和驴存在生殖隔离,C正确;
D、“斑驴”体内没有同源染色体,减数分裂时不能发生联会,因此其不可育,D错误。
故选B。
9.已知伞花山羊草是二倍体,二粒小麦是四倍体,普通小麦是六倍体。为了将伞花山羊草携带的抗叶锈病生态转入小麦,研究人员进行了如图所示的操作。下列有关叙述正确的是( )
A.秋水仙素处理杂种P获得异源多倍体,异源多倍体中没有同源染色体
B.杂种Q产生的配子中一定含有抗叶锈病生态
C.射线照射杂种R使抗叶锈病生态的染色体片段移接到小麦染色体上,属于生态重组
D.杂种Q与普通小麦杂交过程遵循孟德尔遗传定律
【答案】A
【分析】根据题意分析题图,伞花山羊草(二倍体)与二粒小麦(四倍体)杂交获得杂种P(三倍体),杂种P经过秋水仙素处理得到异源六倍体,异源六倍体与普通小麦(六倍体)杂交获得杂种Q(六倍体),杂种Q与普通小麦杂交获得杂种R(六倍体),杂种R经过射线照射可能发生生态突变或染色体畸变,再进行授粉、人工选择获得所需要的植株。
【详解】
A、秋水仙素的作用是抑制纺锤体的形成,但不影响着丝粒分裂,从而导致染色体数目加倍,故秋水仙素处理杂种P获得异源多倍体,存在同源染色体,A正确;
B、杂种Q含有抗叶锈病生态,但其产生的配子中中不一定含有抗叶锈病生态,B错误;
C、射线照射杂种R使抗叶锈病生态的染色体片段移接到小麦染色体上,属于染色体结构变异中的易位,C错误;
D、杂种Q或普通小麦产生配子过程中存在等位生态随着同源染色体的分开而分离,存在同源染色体上的非等位生态自由组合,故杂种Q与普通小麦杂交过程中遵循孟德尔遗传定律。D错误。
故选A。
题型四 低温诱导植物细包染色体数目的变化实验
10.下列有关教材生物学实验及实践的叙述,正确的是( )
A.在“性状分离比的模拟”实验中,两个小桶内彩球的总数必须相同,每个小桶内两种颜色彩球的大小和形状必须相同
B.在“调查人群中的遗传病”实践活动中,宜选择发病率较高的单生态遗传病,例如红绿色盲、白化病、高度近视(600度以上)等
C.在“低温诱导染色体数目的变化”实验中,所有根尖分生区细包的染色体数均加倍,而其它细包染色体数目未加倍
D.在“探究抗生素对细菌的选择作用”实验中,从抑菌圈边缘挑取细菌培养,抑菌圈的直径会逐代变大
【答案】B
【分析】调查遗传病时,最好选取群体中发病率相对较高的单生态遗传病,如色盲、白化病等;若调查的是遗传病的发病率,则应在群体中抽样调查,选取的样本要足够的多,且要随机取样;若调查的是遗传病的遗传方式,则应以患者家庭为单位进行调查,然后画出系谱图,再判断遗传方式。
【详解】A、在“性状分离比的模拟”实验中,两个小桶中的小球分别表示的是雌配子和雄配子,而雄性个体产生的雄配子数目要远远多于雌性个体产生的雌配子数目,故两个小桶内彩球的总数不一定相同,但每个小桶内两种颜色彩球的大小和形状必须相同,A正确;
B、在“调查人群中的遗传病”实践活动中,宜选择发病率较高的单生态遗传病,选择发病率较高的单生态遗传病进行调查是较为合适的选择,因为这样的遗传病在群体中的发病率较高,使得调查结果更具代表性和可靠性。红绿色盲、白化病、以及高度近视(600度以上)等都是常见的单生态遗传病,它们在人群中的发病率相对较高,因此是调查时的优选对象,B正确;
C、在“低温诱导染色体数目的变化”实验中,并不是所有根尖分生区细包的染色体数目均加倍,而是大部分细包染色体数目未加倍,只有少数细包染色体数目加倍,因为低温诱导染色体数目加倍实验的原理:低温能抑制纺锤体的形成,使子染色体不能移向细包两极,从而引起细包内染色体数目加倍,C错误;
D、由于抗生素是从中心向周围扩散的,在抑菌圈边缘的抗生素浓度较低,这说明生长在抑菌圈边缘的菌落对该抗生素不敏感,故从抑菌圈边缘的菌落上挑取细菌继续培养,连续选择几代后抑菌圈的直径会变小,D错误。
故选B。
11.虹鳟鱼和三文鱼的色泽和纹理相像,为提高虹鳟鱼(二倍体)的食用价值和品质,科学家利用“冷休克法”抑制分裂末期细包形成两个子细包的过程,导致细包染色体数量加倍,从而获得多倍体鱼类。下图显示两种获得多倍体鱼的方法。下列叙述正确的是( )
A.冷休克处理抑制着丝粒的分裂从而使染色体数目倍增
B.多倍体鱼的获得过程中涉及染色体数目和结构的变异
C.多倍体鱼①和多倍体鱼②体细包中的染色体组数量不相同
D.多倍体鱼①进行减数分裂过程中会出现联会紊乱的现象
【答案】B
【分析】据图分析,次级卵母细包经减数分裂II可形成卵细包,卵细包与精子正常受精可形成受精卵,受精卵在第一次有丝分裂时冷休克形成细包A,进而得到多倍体鱼①;次级卵细包分裂时也可经冷休克得到细包B,细包B与精子结合得到细包C,进而得到多倍体鱼②。
【详解】A、冷休克处理能抑制纺锤体形成,使染色体数目加倍,该过程不抑制着丝粒的分裂,A正确;
B、多倍体鱼的获得过程中涉及染色体数目,不涉及染色体结构的变异,B错误;
C、次级卵母细包经减数分裂II可形成卵细包,卵细包与精子正常受精可形成受精卵,受精卵在第一次有丝分裂时冷休克形成细包A,进而得到多倍体鱼①,该多倍体内染色体数目为2N×2=4N条;次级卵细包分裂时也可经冷休克得到细包B,细包B与精子结合得到细包C,多倍体鱼②的染色体数目为2N+N=3N,C正确;
D、多倍体鱼②的染色体数目是3N,在减数分裂过程中会出现联会紊乱现象,多倍体鱼①的染色体数目为4N,其进行减数分裂过程中不会出现联会紊乱的现象,D错误。
故选B。
12.低温诱导是培育植株过程中常用的一种育种方法。下列有关“低温诱导植物细包染色体数目的变化”实验的说法,正确的是( )
A.卡诺氏液可以使组织细包分离开来
B.该实验的制片过程与观察植物细包有丝分裂实验的不同
C.显微镜下,可以观察到所有的植物细包均发生了染色体数目加倍
D.低温条件下,植物细包纺锤体的形成可能受到了抑制
【答案】A
【分析】低温诱导染色体数目加倍实验的原理:
1、低温能抑制纺锤体的形成,使子染色体不能移向细包两极,从而引起细包内染色体数目加倍。
2、该实验的步骤为选材→固定→解离→漂洗→染色→制片。
3、该实验采用的试剂有卡诺氏液(固定)、改良苯酚品红染液(染色),体积分数为15%的盐酸溶液和体积分数为95%的酒精溶液(解离)。
【详解】A、卡诺氏液可以固定细包形态,A正确;
B、两个实验的制片过程相同,都需要观察染色体的形态和数目,B错误;
C、经低温处理后,只有部分植物细包发生了染色体数目加倍,C错误;
D、低温能抑制纺锤体的形成,使子染色体不能移向细包两极,从而引起细包内染色体数目加倍,D错误。
故选A。
一、单选题
1.普通小麦是六倍体(6n=42,AABBDD,字母代表染色体组),其漫长演化的过程大致如图。下列叙述正确的是( )
A.杂交种1因高度不育属于单倍体
B.杂交种2的幼苗可经低温诱导获得普通小麦
C.杂交种2的产生说明二粒小麦和粗山羊草不存在生殖隔离
D.普通小麦的形成过程中发生了染色体数目和结构的变异
【答案】B
【分析】题图分析:据图可知,由杂交种1培育二粒小麦的育种过程细包中染色体数加倍了,由杂交种2培育普通小麦的育种过程染色体数也加倍了,说明这两育种过程发生了染色体数目变异。
【详解】A、据图可知,杂交种1由一粒小麦和拟斯卑尔脱山羊草杂交而来,为异源二倍体,A正确;
B、低温可诱导细包中染色体数目变异,据图可知,由杂交种2培育普通小麦的育种过程染色体数加倍了。因此,杂交种2的幼苗可经低温诱导获得普通小麦,B正确;
C、据图可知,杂交种2是三倍体植物,体现高度不育,因此,二粒小麦和粗山羊草存在生殖隔离,C错误;
D、经杂交种2培育成的普通小麦染色体数加倍了,说明普通小麦的形成过程中发生了染色体数目的变异,D错误。
故选B。
2.某哺乳动物的生态型为AaBb,如图为该动物细包分裂过程中的某细包示意图。下列叙述错误的是( )
A.图示细包来自该动物的卵巢
B.图示细包含有2个染色体组
C.产生图示细包的减数分裂Ⅰ可能发生了染色体互换
D.图示细包分裂会产生生态型为aB和AB的配子
【答案】A
【分析】题图分析:据图可知,细包中染色体着丝粒分裂,姐妹染色单体分开,且细包中没有同源染色体,细包质不均等分裂。因此,该细包为处于减数分裂Ⅱ后期的次级卵母细包。
【详解】A、据图可知,该细包的细包质发生不均等分裂,为处于减数分裂的细包。因此,该细包来自雌性个体的卵巢,A正确;
B、图示中生态A、B位于的染色体为一组非同源染色体,生态a、B位于的染色体也为一组非同源染色体。因此,图示细包中含在2个染色体组,B正确;
C、依题意,生态A、a位于的染色体经复制而来,这两条染色体上的生态本该是相同生态。又知该动物的生态型为AaBb,可知,图示细包可能是染色体在复制时发生了生态突变,或减数分裂Ⅰ时发生了非姐妹染色单体片段交换,C正确;
D、据图可知,该细包中生态a、B位于的细包一极分配的细包质更多,该细包分裂后产生的卵细包生态型为aB。因此,图示细包分裂会产生生态型为aB的配子,D错误。
故选A。
3.如图为果蝇的性染色体示意图,果蝇的刚毛和截毛受位于X和Y染色体的同源区(Ⅰ区)的一对等位生态控制,现有某雌性截毛果蝇和雄性刚毛果蝇杂交,F1雌性全为截毛,雄性全为刚毛,F1的果蝇之间随机交配,F2偶然出现了一只刚毛雌果蝇,有关该刚毛雌果蝇出现的原因的叙述中,错误的是( )
A.F1的雄性刚毛果蝇产生配子时有关生态发生突变
B.F1的雄性刚毛果蝇产生配子时X染色体部分缺失
C.F1的雄性刚毛果蝇产生配子时Y染色体和常染色体之间发生了易位
D.F1的雄性刚毛果蝇产生配子时X和Y染色体的同源区发生交叉互换
【答案】B
【分析】题图分析,图示为X、Y两条性染色体,Ⅰ为X和Y的同源区段,该区段上的生态会发生交换,相关生态的遗传和性别有关,Ⅱ-1为X的非同源区,位于该区域的显性生态控制的遗传病表现为男患母女患、女性患者对于男性的特征,位于该区域的隐性生态控制的遗传病表现为女患父子患的特征,男性患者多于女性,位于Ⅱ-2区段的生态控制的遗传病表现为限雄遗传的特征。
【详解】A、雌性截毛果蝇和雄性刚毛果蝇杂交,F1雌性全为截毛,雄性全为刚毛,说明性状表现与性别有关,表现为伴性遗传的特征,若相关生态用B/b表示,则亲本的生态型为XbXb、XbYB,F1个体的生态型为XbXb、XbYB,F1的果蝇之间随机交配,F2偶然出现了一只刚毛雌果蝇,该果蝇出现的原因可能是F1的雄性刚毛果蝇产生配子时有关生态发生突变导致产生了XB的精子参与受精引起,A正确;
B、结合A项分析可知,F1的雄性刚毛果蝇产生配子时X染色体部分缺失,不会导致刚毛雌果蝇出现,B错误;
C、F1的雄性刚毛果蝇的生态型为XbYB,若产生配子时Y染色体和常染色体之间发生了易位,可能产生常染色体上带有B生态的含X的精子,该精子参与受精可形成,C正确;
D、F1的雄性刚毛果蝇的生态型为XbYB,若F1的雄性刚毛果蝇产生配子时X和Y染色体的同源区发生交叉互换,则会产生XB的精子,该精子参与受精可得到刚毛雌果蝇,D错误。
故选B。
4.我国栽培西瓜历史悠久,据《本草纲目》记载:“西瓜自五代时始入我国,今南北皆有。”赤峰是我国北方最大的沙地西瓜种植基地,产品畅销全国,甜透大江南北,无子西瓜更是广受欢迎,下列叙述错误的是( )
A.与二倍体西瓜相比,四倍体西瓜的营养物质含量更高
B.秋水仙素抑制纺锤体的形成,从而引起染色体数量加倍
C.无子西瓜形成过程中发生的变异属于染色体数目变异
D.三倍体无子西瓜高度不育,原因是细包中无同源染色体
【答案】A
【分析】无子西瓜的培育的具体方法:
(1)用秋水仙素处理幼苗期的普通二倍体西瓜,得到四倍体西瓜。
(2)用四倍体西瓜作母本,用二倍体西瓜作父本,杂交,得到含有三个染色体组的西瓜种子。
(3)种植三倍体西瓜的种子,这样的三倍体西瓜是开花后是不会立即结果的,还需要授给普通二倍体西瓜的成熟花粉,以刺激三倍体西瓜的子房发育成为果实,这样就会得到三倍体西瓜。
【详解】A、与二倍体植株相比,多倍体植株常常是茎秆粗壮,叶片、果实和种子都比较大,糖类和蛋白质等营养物质的含量都有所增加,A正确;
B、当秋水仙素作用于正在分裂的细包时,能够抑制纺锤体的形成,导致染色体不能移向细包的两极,从而引起细包内染色体数目加倍,B正确;
C、与正常二倍体西瓜相比,无子西瓜染色体增加了一组,据此可推断,无子西瓜形成过程中染色体数目增加了,这种变异属于染色体数目变异,C正确;
D、三倍体西瓜因为原始生殖细包中有三套非同源染色体,减数分裂时出现联会紊乱,形成可育配子的概率极低。因此三倍体无子西瓜高度不育,D错误。
故选A。
5.研究表明,人的某些体细包中,17号染色体和22号染色体之间交换部分片段,可能会透发一类罕见的皮肤癌,即隆凸性皮肤纤维肉瘤。下列有关叙述正确的是( )
A.这类细包中发生了染色体结构变异
B.这类细包产生正常配子的概率是1/4
C.皮肤癌细包膜上糖蛋白增多,容易扩散和转移
D.皮肤癌的发生还可能与抑癌生态过度表达有关
【答案】A
【分析】癌细包具有以下特征:
(1)在适宜的条件下,癌细包能够无限增殖。在人的一生中,体细包一般能够分裂50—60次,而癌细包却不受限制,它们迅速地生长、分裂,无限增殖;
(2)癌细包的形态结构发生显著变化。例如,体外培养的正常的成纤维细包呈扁平梭形,当这种细包转变成癌细包后就变成球形了。
(3)癌细包细包膜上的糖蛋白等物质减少,使得癌细包彼此之间的黏着性显著降低,容易在体内分散和转移。
【详解】A、由题意可知,17号染色体和22号染色体之间交换部分片段,可能会透发一类罕见的皮肤癌,这是发生在非同源染色体之间的交换,属于染色体结构变异中的易位,A正确;
B、由于17号染色体和22号染色体之间交换部分片段,所以联会后17号染色体和22号染色体两两组合有6种可能,其中产生正常配子的概率是1/6,B错误;
C、癌细包细包膜上的糖蛋白等物质减少,使得癌细包彼此之间的黏着性显著降低,容易在体内分散和转移,C错误;
D、原癌生态主要负责调节细包周期,控制细包生长和分裂的进程,皮肤癌的发生还可能与原癌生态过度表达有关,D错误。
故选A。
6.水稻(2n=24)是重要的粮食作物。二倍体水稻甲、乙通过人工诱导可分别获得同源四倍体水稻丙和丁,但丙和丁的育性低。让丙和丁杂交,可培育出高育性四倍体水稻戊,如下图所示,图中每个字母代表一个染色体组,①~③代表相关过程。下列叙述正确的是( )
A.过程①常采用秋水仙素或高温处理水稻
B.过程②宜选择水稻的花药或花粉为实验材料
C.一个 A或B均包括12条形态不同的染色体
D.戊形成配子时细包内可能含 12或24条染色体
【答案】B
【分析】1、人工诱导染色体数目加倍:用秋水仙素来处理萌发的种子或幼苗,是目前最常用且最有效的人工诱导多倍体的方法。当秋水仙索作用于正在分裂的细包时,能够抑制纺锤体的形成,导致染色体不能移向细包的两极,从而引起细包内染色体数目加倍。
2、减数分裂:(1)范围:进行有性生殖的生物。(2)时期:产生成熟生殖细包时。(3)特点:染色体复制一次,细包连续分裂两次,分别为减速分裂Ⅰ和减数分裂Ⅱ。(4)结果:成熟生殖细包中染色体数目是原始生殖细包中的一半。
【详解】A、过程①常采用秋水仙素或低温处理水稻诱导染色体数目加倍,A正确;
B、过程②宜选择水稻的体细包为实验材料,经人工诱导获得四倍体水稻,B错误;
C、一个 A或B为一个染色体组,包括12条形态不同的染色体,C正确;
D、戊为四倍体水稻,体细包内含有48条染色体,减数分裂形成配子过程中,细包内可能含有48或24条染色体,D错误。
故选B。
7.如图甲~丁分别表示细包中发生的变异模式图,图甲中字母表示生态,图丙、丁中的阴影表示染色体片段。据图判断,下列相关叙述正确的是( )
A.上图所示的几种变异都可以通过显微镜观察到
B.上图所示的几种变异都一定会导致生物性状的改变
C.图丁所示的变异属于生态重组,增加了后代的多样性
D.上图所示的几种变异都能为生物进化提供原材料
【答案】A
【分析】染色体结构变异主要包括4种:①缺失:染色体中某一片段的缺失。②重复:染色体增加了某一片段。③倒位:染色体某一片段的位置颠倒了180度,造成染色体内的重新排列。④易位:染色体的某一片段移接到另一条非同源染色体上或同一条染色体上的不同区域。
【详解】A、图甲所示的变异属于生态突变,图乙所示的变异属于染色体数目变异,图丙所示的变异属于染色体结构变异中的缺失,图丁所示的变异属于染色体结构变异中的易位,只有染色体变异可以通过显微镜观察到,生态突变不能通过显微镜观察到,A正确;
B、由于密码子具有简并性,生态突变也未必导致生物性状发生改变;易位可能导致生态位置的改变,但如果没有影响到关键生态的表达或调控,也可能不引起性状变化,B错误;
C、图丁表示非同源染色体之间的易位,属于染色体结构变异,不属于生态重组,C错误;
D、可遗传变异包括生态突变、生态重组和染色体变异,上图所示的几种变异都属于可遗传变异,都能为生物进化提供原材料,D错误。
故选A。
8.野生马铃薯为二倍体,体细包染色体数为24条,栽培马铃薯为四倍体,体细包染色体数为48条。下列相关叙述错误的是( )
A.野生马铃薯的花药发育而成的植株是单倍体
B.栽培马铃薯的花药发育而成的植株是单倍体
C.栽培马铃薯的每个染色体组有12条同源染色体
D.野生马铃薯和栽培马铃薯杂交的后代是三倍体
【答案】B
【分析】染色体组是细包中含有控制生物生长发育、遗传变异的全部遗传信息的一组非同源染色体。由受精卵发育而成的个体,若体细包含两个染色体组,则为二倍体,若含三个或三个以上染色体组的则为多倍体。单倍体是体细包中含本物种配子染色体数的个体,二倍体生物的单倍体只含一个染色体组,而多倍体生物的单倍体则可以含多个染色体组。
【详解】 AB、由本物种配子发育而成的植株是单倍体,但本物种的配子不一定只有一个染色体组,可以是两个,甚至多个。野生马铃薯是二倍体,其花药中只含有一个染色体组,所以野生马铃薯的花药发育而成的植株是单倍体,栽培马铃薯是四倍体,其花药中只含有2个染色体组,所以栽培马铃薯的花药发育而成的植株是单倍体,AB正确;
C、栽培马铃薯的每个染色体组有12条非同源染色体,C错误;
D、野生马铃薯为二倍体和栽培马铃薯为四倍体杂交,由于它们存在生殖隔离,一般不可育,若可育,其后代是三倍体,D错误。
故选B。
9.生物体染色体上的等位生态所在部位可配对,非等位生态所在部位不能配对。某二倍体生物细包中分别出现如图①至图④系列变异,字母代表生态,下列说法正确的是( )
A.①的变化发生在非同源染色体之间,属于染色体结构的变异
B.②的变化并未使染色体中生态的组成发生改变,不影响生物性状
C.③中的配对情况是染色体部分片段缺失导致的
D.④中的变异若发生在精原细包中,不能形成可育的精子
【答案】A
【分析】题图分析:①属于染色体易位、②属于染色体倒位、③有可能是一条染色体缺失部分片段,也可能是另一条染色体增加部分片段、④是染色体数目个别增加。
【详解】A、①属于染色体易位,发生在非同源染色体之间,为染色体结构变异,A正确;
B、②属于染色体倒位,会使染色体中生态的排列顺序发生改变,进而会导致性状发生改变,B错误;
C、③有可能是一条染色体缺失部分片段,也可能是另一条染色体增加部分片段,导致有部分片段无法联合,C错误;
D、④是染色体数目个别增加,若发生在精原细包中,能形成可育的精子,占比为1/2,D错误。
故选A。
二、非选择题
10.水稻(2N=24)是重要的粮食作物之一。已知水稻的高秆易倒伏(D)对矮秆抗倒伏(d)为显性,抗锈病(T)对不抗锈病(t)为显性,控制上述两对性状的生态分别位于两对同源染色体上。为获得纯合矮秆抗锈病水稻植株,研究人员采用了下图所示的育种方法。根据材料分析,回答下列问题:
(1)①→②的育种方法中,一般在 (填“F1”或“F2”)代可选育出所需的品种。
(2)过程③→④→⑤的育种方法中主要发生的变异类型是 ;过程④获得的单倍体植株不能产生可育后代的原因是 ,过程⑤使染色体数目加倍的常用方法是 ,其作用原理是 。
(3)经过程⑥→⑦培育出的植株需要进行大量筛选,且所需的品种非常少,其原因是 。
【答案】(1)F2
(2) 染色体变异/染色体(数目)变异 单倍体细包中无同源染色体,不能正常联会产生可育的配子 低温、秋水仙素 抑制纺锤体的形成
(3)生态突变具有不定向性、低频性
【分析】据图分析,题中涉及到的育种方式:①→②为杂交育种,③→⑤为单倍体育种,⑥→⑦为诱变育种。
【详解】(1)①→②为杂交育种,F1为DdTt,F1自交后F2开始出现性状分离,所以一般在F2可选育出所需的品种。
(2)过程③→④→⑤的育种方法是单倍体育种,主要发生的变异类型是染色体(数目)变异;正常二倍体的单倍体植株无同源染色体,不能正常联会产生可育的配子,所以过程④获得的单倍体植株不能产生可育后代;过程⑤是使染色体数目加倍,常用方法是低温诱导、秋水仙素处理,其作用原理是秋水仙素能够抑制纺锤体的形成,导致染色体不能移向细包的两极,从而引起细包内染色体数目加倍。
(3)由于生态突变具有不定向性、低频性,故经过程⑥→⑦培育出的植株所需的品种非常少,需要进行大量筛选。
11.某动物一对染色体上部分生态及其位置如下图所示,该动物通过减数分裂产生的若干精细包中,出现了如图6种异常精子。就相关异常精子出现的原因及叙述回答问题
(1)下图是表示正常人和某遗传病患者的相应部分碱基序列
正常人: A生态—TCAAGCAGCGGAAA—
患者: a生态—TCAAGCAACGGAAA—
据图判断,是碱基对的 导致生态结构改变,产生了致病生态,该变异的特点是: (写出两点)。
(2)2、4、5 的产生是由于 变异,三者染色体上生态的 均发生变化。
(3)若某植物的叶片细包中发生了生态突变使控制叶片颜色由绿色变为紫红色,可以通过 生殖方式遗传给后代。
【答案】(1) 替换 随机性,不定向性,普遍性,低频性
(2) 染色体(结构)变异 数目、排列顺序
(3)无性
【分析】可遗传变异包括生态突变、生态重组和染色体变异。只有生态突变能产生新生态。染色体结构变异的基本类型:
(1)缺失:染色体中某一片段的缺失,
(2)重复:染色体增加了某一片段,
(3)倒位:染色体某一片段的位置颠倒了180度,造成染色体内的重新排列,
(4)易位:染色体的某一片段移接到另一条非同源染色体上。
【详解】(1)据图可知,致病生态a与正常生态A相比较,发生了碱基的替换,即由GA,进而导致了生态结构的改变,产生了致病生态,该变异属于生态突变,生态突变具有随机性,不定向性,普遍性,低频性,多害少利性等特点。
(2)与正常生态相比较,2发生了染色体片段的缺失,4发生了染色体片段的重复,5发生了染色体片段的倒位,上述三种情况,均属于染色体结构的变异,三者染色体上生态的数目、排列顺序均发生了改变。
(3)叶片细包属于体细包,体细包中发生的生态突变,可以通过无性生殖方式遗传给后代。
12.人们平常食用的西瓜是二倍体。在二倍体西瓜的幼苗期,用秋水仙素处理,可以得到四倍体植株。然后,用四倍体植株作母本,用二倍体植株作父本,进行杂交,得到的种子细包中含有三个染色体组。把这些种子种下去,就会长出三倍体植株。下图是三倍体无子西瓜的培育过程图解。据图回答下列问题:
(1)用一定浓度的秋水仙素溶液滴在二倍体西瓜幼苗的芽尖的原因是 。
(2)获得的四倍体西瓜要与二倍体杂交的原因是 。联系第1问,请写出产生多倍体的基本途径: 。
(3)有时可以看到三倍体西瓜中有少量发育并不成熟的种子,请推测产生这些种子的原因: 。
【答案】(1)用秋水仙素处理能抑制细包有丝分裂时纺锤体的形成,导致染色体不能移向细包两极,从而形成四倍体西瓜植株
(2) 二者杂交可以获得三倍体植株 秋水仙素处理萌发的种子或幼苗
(3)三倍体在进行减数分裂时,有可能形成正常的卵细包
【分析】无子西瓜的培育的具体方法:用秋水仙素处理幼苗期的普通二倍体西瓜,得到四倍体西瓜→用四倍体西瓜作母本,用二倍体西瓜作父本,杂交,得到含有三个染色体组的西瓜种子→种植三倍体西瓜的种子,这样的三倍体西瓜是开花后是不会立即结果的,还需要授给普通二倍体西瓜的成熟花粉,以刺激三倍体西瓜的子房发育成为果实,得到三倍体西瓜。
【详解】(1)由于西瓜幼苗的芽尖具有分生能力,能产生茎叶,且秋水仙素能抑制细包有丝分裂时纺锤体的形成,导致染色体不能移向细包两极,使细包内染色体数目加倍,所以要用一定浓度的秋水仙素溶液滴在二倍体西瓜幼苗的芽尖,获得四倍体植株。
(2)获得的四倍体西瓜产生的配子含2个染色体组,二倍体西瓜产生的配子含1个染色体组,所以让四倍体西瓜与二倍体杂交,才能得到含3个染色体组的种子,种植后获得三倍体植物。产生多倍体的基本途径是用秋水仙素处理萌发的种子或幼苗。
(3)三倍体无子西瓜,含有3个染色体组,一般减数分裂中无法形成正常的配子,不能产生种子,但偶尔也会产生少数正常的配子,经过受精作用,产生了种子。
一、单选题
1.(2024·甘肃·高考真题)癌症的发生涉及原癌生态和抑癌生态一系列遗传或表观遗传的变化,最终导致细包不可控的增殖。下列叙述错误的是( )
A.在膀胱癌患者中,发现原癌生态H-ras所编码蛋白质的第十二位氨基酸由甘氨酸变为缬氨酸,表明生态突变可导致癌变
B.在肾母细包瘤患者中,发现抑癌生态WT1的高度甲基化抑制了生态的表达,表明表观遗传变异可导致癌变
C.在神经母细包瘤患者中,发现原癌生态N-myc发生异常扩增,生态数目增加,表明染色体变异可导致癌变
D.在慢性髓细包性白血病患者中,发现9号和22号染色体互换片段,原癌生态abl过度表达,表明生态重组可导致癌变
【答案】A
【分析】染色体结构变异包括染色体片段的缺失、重复、易位和倒位,染色体结构变异会改变生态的数目和排列顺序进而引起生物性状的改变。
【详解】A、在膀胱癌患者中,发现原癌生态H-ras所编码蛋白质的第十二位氨基酸由甘氨酸变为缬氨酸,可能是由于碱基的替换造成的属于生态突变,表明生态突变可导致癌变,A正确;
B、抑癌生态WT1的高度甲基化抑制了生态的表达,表明表观遗传变异可导致癌变,B正确;
C、原癌生态N-myc发生异常扩增,生态数目增加,属于染色体变异中的重复,表明染色体变异可导致癌变,C正确;
D、9号和22号染色体互换片段,原癌生态abl过度表达,表明染色体变异可导致癌变,D错误。
故选A。
2.(2024·安徽·高考真题)甲是具有许多优良性状的纯合品种水稻,但不抗稻瘟病(rr),乙品种水稻抗稻瘟病(RR)。育种工作者欲将甲培育成抗稻瘟病并保留自身优良性状的纯合新品种,设计了下列育种方案,合理的是( )
①将甲与乙杂交,再自交多代,每代均选取抗稻瘟病植株
②将甲与乙杂交,F1与甲回交,选F2中的抗稻瘟病植株与甲再次回交,依次重复多代;再将选取的抗稻瘟病植株自交多代,每代均选取抗稻瘟病植株
③将甲与乙杂交,取F1的花药离体培养获得单倍体,再诱导染色体数目加倍为二倍体,从中选取抗稻瘟病植株
④向甲转入抗稻瘟病生态,筛选转入成功的抗稻瘟病植株自交多代,每代均选取抗稻瘟病植株
A.①②B.①③C.②④D.③④
【答案】B
【分析】1、诱变育种:
原理:生态突变;
优点:能提高变异频率,加速育种过程,可大幅度改良某些性状;变异范围广。
2、杂交育种:
原理:生态重组;
优点:操作简单。
3、生态工程育种
原理:生态重组;
优点:目的性强;可克服远缘杂交不亲和障碍。
4、单倍体育种:
原理:染色体数目变异;
优点:可明显缩短育种年限。
【详解】①甲是具有许多优良性状的纯合品种水稻,但不抗稻瘟病(rr),乙品种水稻抗稻瘟病(RR),两者杂交,子代为优良性状的杂合子,以及抗稻瘟病(Rr),若让其不断自交,每代均选取抗稻瘟病植株,则得到的子代为抗稻瘟病植株,但其他性状不一定是优良性状的纯合子,①错误;
②将甲与乙杂交,F1与甲回交,F2中的抗稻瘟病植株与甲再次回交,依次重复多代,可得到其他许多优良性状的纯合品种水稻,但抗稻瘟病植株可能为纯合子或杂合子,再将选取的抗稻瘟病植株自交多代,每代均选取抗稻瘟病植株,可得到抗稻瘟病并保留自身优良性状的纯合新品种,②正确;
③将甲与乙杂交,取F1的花药离体培养获得单倍体,再诱导染色体数目加倍为纯合二倍体,从中选取抗稻瘟病且其他许多优良性状的纯合植物,为所需新品种,只选取抗稻瘟病植株,不能保证其他性状优良纯合,③错误;
④甲是具有许多优良性状的纯合品种水稻,向甲转入抗稻瘟病生态,则抗稻瘟病性状相当于杂合,对转入成功的抗稻瘟病植株自交多代,每代均选取抗稻瘟病植株,可获得所需新品种,④正确。
综上所述,②④正确,即C正确,ABD错误。
故选B。
3.(2023·辽宁·高考真题)葡萄与爬山虎均是葡萄科常见植物,将二倍体爬山虎的花粉涂在未受粉的二倍体葡萄柱头上,可获得无子葡萄。下列叙述正确的是( )
A.爬山虎和葡萄之间存在生殖隔离
B.爬山虎花粉引起葡萄果实发生了生态突变
C.无子葡萄经无性繁殖产生的植株仍结无子果实
D.无子葡萄的果肉细包含一个染色体组
【答案】A
【分析】隔离:
1、定义:隔离是指在自然条件下生物不能自由交配,或者即使能交配也不能产生可育后代的现象。
2、隔离主要分为地理隔离与生殖隔离两类:
(1)地理隔离是指生物的种群之间由于地理环境的阻隔,不能相互交配繁殖产生后代的现象。
(2)生殖隔离是指在自然条件下,由于生物之间不能交配或者交配后不能产生可育后代的现象。生物之间无法交配,不能完成受精或杂种不活、杂种不育等都属于生殖隔离。
【详解】A、生殖隔离是指在自然条件下,由于生物之间不能交配或者交配后不能产生可育后代的现象。生物之间无法交配,不能完成受精或杂种不活、杂种不育等都属于生殖隔离。将二倍体爬山虎的花粉涂在未受粉的二倍体葡萄柱头上,获得的葡萄中没有种子,则爬山虎花粉中的精子与葡萄的卵细包没有完成受精,所以爬山虎和葡萄之间存在生殖隔离,A正确;
B、涂在未受粉的二倍体葡萄柱头上的爬山虎花粉不能引起葡萄果实发生生态突变,而是促使葡萄产生生长素,促进子房发育成无子葡萄,B错误;
C、这种无子葡萄是经生长素作用产生的,其细包中遗传物质未发生改变,所以该无子葡萄经无性繁殖产生的植株在自然条件下结有子果实,C错误;
D、无子葡萄的果肉细包是由母本子房壁细包经有丝分裂和分化形成,而母本葡萄是二倍体,所以无子葡萄的果肉细包含二个染色体组,D错误。
故选A。
4.(2023·江苏·高考真题)2022年我国科学家发布燕麦生态组,揭示了燕麦的起源与进化,燕麦进化模式如图所示。下列相关叙述正确的是( )
A.燕麦是起源于同一祖先的同源六倍体
B.燕麦是由AA和CCDD连续多代杂交形成的
C.燕麦多倍化过程说明染色体数量的变异是可遗传的
D.燕麦中A和D生态组同源性小,D和C同源性大
【答案】B
【分析】1、染色体变异可分为染色体结构变异和染色体数目变异。
2、染色体结构变异的基本类型:
(1)缺失:染色体中某一片段的缺失 例如,猫叫综合征是人的第5号染色体部分缺失引起的遗传病。
(2)重复:染色体增加了某一片段:果蝇的棒眼现象就是X染色体上的部分重复引起的。
(3)倒位:染色体某一片段的位置颠倒了180度,造成染色体内的重新排列。
(4)易位:染色体的某一片段移接到另一条非同源染色体上或同一条染色体上的不同区域。
3、染色体数目变异的基本类型:
(1)细包内的个别染色体增加或减少如:21三体综合征,患者比正常人多了一条21号染色体。
(3)细包内的染色体数目以染色体组的增加或减少。
【详解】A、根据图示,燕麦是起源于燕麦属,分别进化产生A/D生态组的祖先和C生态组的不同燕麦属生物,进而经过杂交和染色体加倍形成,是异源六倍体,A正确;
B、根据图示,由AA和CCDD连续多代杂交后得到的是ACD,再经过染色体数目加倍后形成了AACCDD的燕麦,B错误;
C、燕麦多倍化过程中,染色体数量的变异都在进化中保留了下来,染色体数量的变异是可遗传的,C正确;
D、根据图示,燕麦中A和D生态组由同一种祖先即A/D生态组祖先进化而来,因此A和D生态组同源性大,D和C同源性小,D错误。
故选B。
5.(2023·湖北·高考真题)DNA探针是能与目的DNA配对的带有标记的一段核苷酸序列,可检测识别区间的任意片段,并形成杂交信号。某探针可以检测果蝇Ⅱ号染色体上特定DNA区间。某果蝇的Ⅱ号染色体中的一条染色体部分区段发生倒位,如下图所示。用上述探针检测细包有丝分裂中期的染色体(染色体上“—”表示杂交信号),结果正确的是( )
A. B. C. D.
【答案】B
【分析】染色体结构的改变,会使排列在染色体上的生态数目或排列顺序发生改变,导致性状的变异。大多数染色体结构变异对生物体是不利的,有的甚至会导致生物体死亡。
【详解】DNA探针是能与目的DNA配对的带有标记的一段核苷酸序列并形成杂交信号,根据图示信息,倒位发生在探针识别序列的一段,因此发生倒位的染色体的两端都可被探针识别,故B正确。
故选B。
6.(2022·辽宁·高考真题)某伴X染色体隐性遗传病的系谱图如下,生态检测发现致病生态d有两种突变,记作dA与dB。Ⅱ1还患有先天性睾丸发育不全综合征(性染色体组成为XXY)。不考虑新的生态突变和染色体变异,下列分析正确的是( )
A.Ⅱ1性染色体异常,是因为Ⅰ1减数分裂Ⅱ时X染色体与Y染色体不分离
B.Ⅱ2与正常女性婚配,所生子女患有该伴X染色体隐性遗传病的概率是1/2
C.Ⅱ3与正常男性婚配,所生儿子患有该伴X染色体隐性遗传病
D.Ⅱ4与正常男性婚配,所生子女不患该伴X染色体隐性遗传病
【答案】B
【分析】由题意分析可知,该病为伴X染色体隐性遗传病,其致病生态d有两种突变,记作dA与dB,则患病女性生态型为XdAXdA、XdAXdB、XdBXdB,患病男性生态型为XdAY、XdBY。
【详解】A、由题意可知,Ⅱ1患有先天性睾丸发育不全综合征(性染色体组成为XXY),且其是伴X染色体隐性遗传病的患者,结合系谱图可知,其生态型为XdAXdBY,结合系谱图分析可知,Ⅰ1的生态型为XdAY,Ⅰ2的生态型为XDXdB(D为正常生态),不考虑新的生态突变和染色体变异,Ⅱ1性染色体异常,是因为Ⅰ1减数分裂Ⅰ时同源染色体X与Y不分离,形成了XdAY的精子,与生态型为XdB的卵细包形成了生态型为XdAXdBY的受精卵导致的,A正确;
B、由A项分析可知,Ⅰ1的生态型为XdAY,Ⅰ2的生态型为XDXdB,则Ⅱ2的生态型为XdBY,正常女性的生态型可能是XDXD、XDXdA、XDXdB,故Ⅱ2与正常女性(生态型不确定)婚配,所生子女患有该伴X染色体隐性遗传病的概率不确定,B错误;
C、由A项分析可知,Ⅰ1的生态型为XdAY,Ⅰ2的生态型为XDXdB,则Ⅱ3的生态型为XdAXdB,与正常男性XDY婚配,所生儿子生态型为XdAY或XdBY,均为该伴X染色体隐性遗传病患者,C正确;
D、由A项分析可知,Ⅰ1的生态型为XdAY,Ⅰ2的生态型为XDXdB,则Ⅱ4的生态型为XDXdA,与正常男性XDY婚配,则所生子女中可能有生态型为XdAY的该伴X染色体隐性遗传病的男性患者,D错误。
故选B。
7.(2022·河北·高考真题)《尔雅》《四民月令》和《齐民要术》中记载,麻为雌雄异株、黑、白种子萌发分别长成雌、雄植株,其茎秆经剥皮、加工后生产的纤维可用于制作织物,雄麻纤维产量远高于雌麻,故“凡种麻,用白麻子”。依据上述信息推断,下列叙述错误的是( )
A.可从雄麻植株上取部分组织,体外培养产生大量幼苗用于生产
B.对雄麻喷洒赤霉素可促进细包伸长,增加纤维产量
C.因为雌麻纤维产量低,所以在生产中无需播种黑色种子
D.与雌雄同花植物相比,麻更便于杂交选育新品种
【答案】B
【分析】利用细包的全能性,可通过组织细包脱分化形成愈伤组织,然后经过再分化形成完整植株。
赤霉素具有促进细包伸长生长的作用。
【详解】A、利用植物细包的全能性,可从雄麻植株上取部分组织,体外培养产生大量幼苗用于生产,A正确;
B、赤霉素具有促进细包伸长生长的作用,对雄麻喷洒赤霉素可促进细包伸长,增加纤维产量,B正确;
C、若在生产中不播种黑色种子,即无雌性植株,不能正常通过有性生殖繁殖,获得下一年的种子,C错误;
D、与雌雄同花植物相比,麻避免了去雄,更便于杂交选育新品种,D错误。
故选B。
二、多选题
8.(2023·河北·高考真题)某雄性果蝇(2n=8)的一条2号染色体和X染色体发生了片段互换,丢失2号染色体片段或X染色体片段的雌、雄配子均不育。该雄蝇与正常雌蝇杂交获得F1.不考虑其他突变。下列叙
分离,来自小麦和长穗偃麦草的4号染色体随机分配,最终能产生 种配子(仅考虑T/t、E生态)。F3中生态型为hh的蓝粒不育株占比是 。
(4)F3蓝粒不育株体细包中有 条染色体,属于染色体变异中的 变异。
(5)F4蓝粒不育株和小麦(HH)杂交后单株留种形成一个株系。若株系中出现:
①蓝粒可育∶蓝粒不育∶非蓝粒可育∶非蓝粒不育=1∶1∶1∶1。说明: ;
②蓝粒不育∶非蓝粒可育=1∶1。说明 。符合育种要求的是 (填“①”或“②”)。
【答案】(1) TtHH 1:1
(2)获得h生态纯合(hh)的蓝粒不育株,诱导小麦和长穗偃麦草的4号染色体配对并发生交叉互换,从而使T生态与E生态交换到一条姐妹染色单体上,以获得蓝粒和不育性状不分离的小麦
(3) 20 4 1/16
(4) 43 数目
(5) F4蓝色不育株体细包中T生态和E生态位于不同染色体上 F4蓝色不育株体细包中T生态和E生态位于同一条染色体上 ②
【分析】染色体变异是指染色体结构和数目的改变。染色体结构的变异主要有缺失、重复、倒位、易位四种类型。染色体数目变异可以分为两类:一类是细包内个别染色体的增加或减少,另一类是细包内染色体数目以染色体组的成倍地增加或减少。
【详解】(1)分析题意,亲本雄性不育小麦(HH)的不育生态T与等位可育生态t位于4号染色体上,所以其生态型为TtHH,亲本小麦( hh )的生态型为tthh,故F1中可育株( TtHh):不育株( ttHh) = 1: 1。
(2)F2中的蓝粒不育株的生态型及比例为1/2TEHH、1/2TEHh,其中T生态和E生态分别来自小麦的和长穗偃麦草的4号染色体,而h生态纯合后,可诱导来自小麦的和来自长穗偃麦草的4号染色体配对并发生交叉互换,使得T和E生态可以位于同一条姐妹染色单体上,从而获得蓝粒和不育两性状不分离的个体。
(3)分析题意,蓝粒小麦的染色体条数是42,而F2中的蓝粒不育株的4号染色体一条来自小麦,一条来自长穗偃麦草,其余染色体(42-1-1=40)均来自小麦,为同源染色体,故其减数分裂时理论上能形成20个正常的四分体;不同来源的4号染色体在减数分裂中随机分配,仅考虑T/t、E生态,若两条4号染色体移向一极,则同时产生生态型为TE和О(两生态均没有)的两种配子,若两条4号染色体移向两极,则产生生态型为T和E的两种配子,则F2中的蓝粒不育株共产生4种配子;F3中的蓝粒不育株产生TE配子的概率为1/4,产生h配子的概率是1/4,则F3中生态型为hh的蓝粒不育株占比是1/4×1/4=1/16。
(4)由F2中的蓝粒不育株产生的配子种类,可以确定形成F3中的蓝粒不育株的卵细包中应含有两条4号染色体,且小麦染色体组成为2n =42,故F3蓝粒不育株体细包中有43条染色体,多了一条4号染色体,属于染色体数目变异。
(5)F3中的蓝粒不育株生态型为TEtHh 和TEthh,含 hh生态的个体可形成T和E交换到同一条染色体上的卵细包,与小麦( ttHH )杂交,F4中的蓝粒不育株生态型为TEtHh,其中T生态和E生态连锁,位于同一条染色体上,t生态位于另一条染色体上,与小麦( ttHH)杂交,后代表现型及比例为蓝粒不育:非蓝粒可育=1∶1,即F4蓝粒不育株体细包中的T生态和E生态位于同一条染色体上;而F3中关于h的生态型为Hh 的个体与小麦( ttHH)杂交产生的F4中的蓝粒不育株含3个4号染色体,分别携带T生态、E生态及t生态,与小麦( ttHH)杂交,母本在减数第一次分裂前期联会时,携带T生态的染色体和携带t生态的染色体联会,携带E生态的染色体随机分配到细包的一极,产生的配子生态型及比例为T:TE: t: tE= 1:1:1∶1,与小麦( ttHH)杂交,子代表现型及比例为蓝粒可育:蓝粒不育:非蓝粒可育:非蓝粒不育=1:1:1∶1,即F4蓝粒不育植株体细包中的T生态和E生态位于不同染色体上;本实验要培育蓝粒和不育两性状不分离的小麦,故②符合育种要求。
目录
01 模拟基础练
【题型一】染色体数目变异与染色体组
【题型二】染色体结构变异及变异类型的推断
【题型三】生物变异在育种中的分析与应用
【题型四】低温诱导植物细包染色体数目的变化实验
02 重难创新练
03 真题实战练
相关试卷
这是一份2025年新高考生物一轮复习第7单元生物的变异和进化第23讲生物的进化(练习)(学生版+教师版),文件包含2025年新高考生物一轮复习第7单元生物的变异和进化第23讲生物的进化练习教师版docx、2025年新高考生物一轮复习第7单元生物的变异和进化第23讲生物的进化练习学生版docx等2份试卷配套教学资源,其中试卷共34页, 欢迎下载使用。
这是一份2025年新高考生物一轮复习第七单元生物的变异和进化第二十二讲生物的变异(第一课时,基因突变和基因重组)(练习)(学生版+教师版),文件包含2025年新高考生物一轮复习第7单元生物的变异和进化第22讲生物的变异第一课时基因突变和基因重组练习教师版docx、2025年新高考生物一轮复习第7单元生物的变异和进化第22讲生物的变异第一课时基因突变和基因重组练习学生版docx等2份试卷配套教学资源,其中试卷共44页, 欢迎下载使用。
这是一份2025年新高考生物一轮复习第7单元生物的变异和进化(测试)(学生版+教师版),文件包含2025年新高考生物一轮复习第7单元生物的变异和进化测试教师版docx、2025年新高考生物一轮复习第7单元生物的变异和进化测试学生版docx等2份试卷配套教学资源,其中试卷共23页, 欢迎下载使用。

