所属成套资源:2025年新高考生物一轮复习【精品讲义(1-5单元)】(学生版+教师版)
- 2025年新高考生物一轮复习第2单元细胞的结构、功能和物质运输第06讲细胞器和生物膜系统(练习)(学生版+教师版) 试卷 0 次下载
- 2025年新高考生物一轮复习第2单元细胞的结构、功能和物质运输第07讲物质运输(练习)(学生版+教师版) 试卷 0 次下载
- 2025年新高考生物一轮复习第三单元细胞的能量供应和利用第十讲光合作用(第一课时)(练习)(学生版+教师版) 试卷 0 次下载
- 2025年新高考生物一轮复习第3单元细胞的能量供应和利用第11讲细胞代谢综合分析(练习)(学生版+教师版) 试卷 0 次下载
- 2025年新高考生物一轮复习第4单元细胞的生命历程(测试)(学生版+教师版) 试卷 0 次下载
2025年新高考生物一轮复习第3单元细胞的能量供应和利用(测试)(学生版+教师版)
展开
这是一份2025年新高考生物一轮复习第3单元细胞的能量供应和利用(测试)(学生版+教师版),文件包含2025年新高考生物一轮复习第3单元细胞的能量供应和利用测试教师版docx、2025年新高考生物一轮复习第3单元细胞的能量供应和利用测试学生版docx等2份试卷配套教学资源,其中试卷共28页, 欢迎下载使用。
时间:75分钟 分值:100分
一、选择题(1-15小题为单项基础题,每题2分,16-20小题为不定项巩固提高题(少选错选不得分),每题4分,共50分)
1.某小组为探究新鲜土豆片中酶的特点,利用下图所示实验装置开展了实验研究。下列叙述错误的是( )
A.实验中产生大量气体,可推测新鲜土豆片中含有H2O2酶
B.一段时间后量筒中气体量不再增加,是土豆片的数量有限所致
C.若用煮熟土豆片替代新鲜土豆片重复实验,则气体生成速率明显下降
D.若增加用氯化铁替代新鲜土豆片的实验,可用于证明酶的高效性
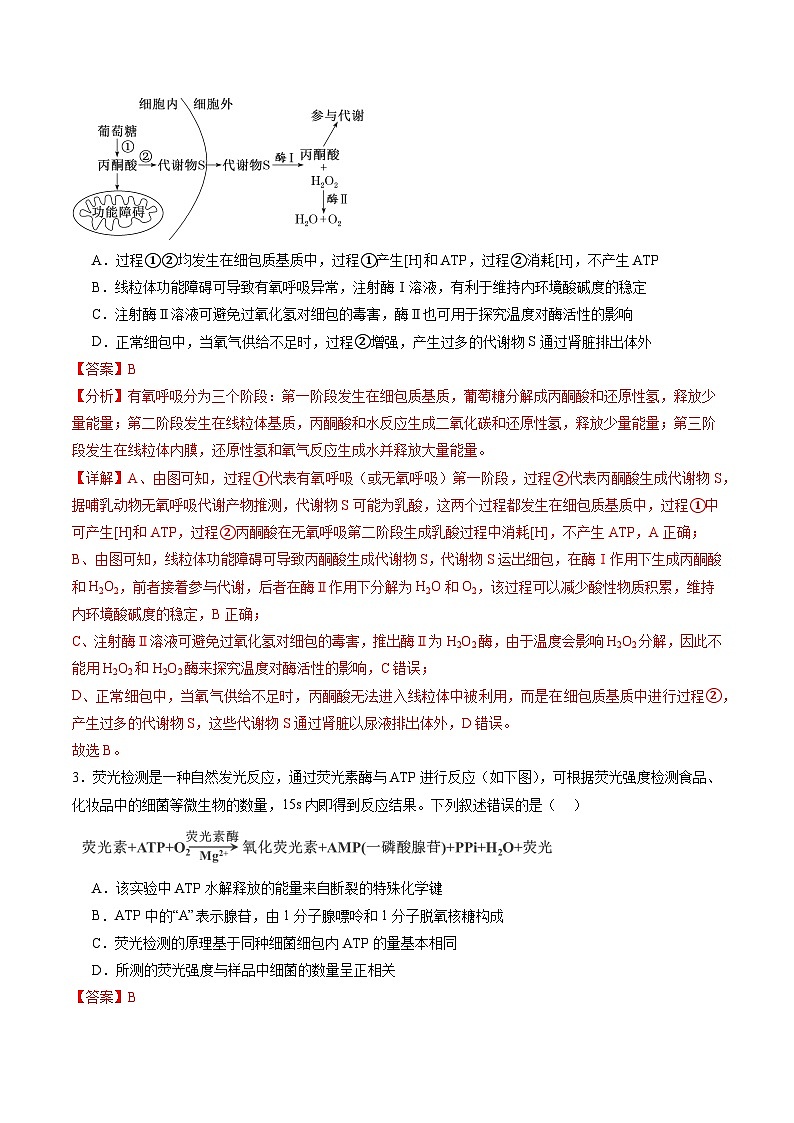
2.哺乳动物的线粒体功能障碍时,体内可积累代谢物S,对身体造成危害。若将适量的酶Ⅰ和酶Ⅱ溶液注射到线粒体功能障碍的实验动物体内,可降低该功能障碍导致的危害,过程如图所示。下列叙述不正确的是( )
A.过程①②均发生在细包质基质中,过程①产生[H]和ATP,过程②消耗[H],不产生ATP
B.线粒体功能障碍可导致有氧呼吸异常,注射酶Ⅰ溶液,有利于维持内环境酸碱度的稳定
C.注射酶Ⅱ溶液可避免过氧化氢对细包的毒害,酶Ⅱ也可用于探究温度对酶活性的影响
D.正常细包中,当氧气供给不足时,过程②增强,产生过多的代谢物S通过肾脏排出体外
3.荧光检测是一种自然发光反应,通过荧光素酶与ATP进行反应(如下图),可根据荧光强度检测食品、化妆品中的细菌等微生物的数量,15s内即得到反应结果。下列叙述错误的是( )
A.该实验中ATP水解释放的能量来自断裂的特殊化学键
B.ATP中的“A”表示腺苷,由1分子腺嘌呤和1分子脱氧核糖构成
C.荧光检测的原理基于同种细菌细包内ATP的量基本相同
D.所测的荧光强度与样品中细菌的数量呈正相关
4.PCR中子链合成的原料是4种脱氧核苷三磷酸(dNTP),包括dATP、dGTP、dCTP和dTTP。dNTP是高能磷酸化合物,可以为子链合成提供能量。如果要利用含32P的dNTP合成具有放射性的DNA,32P应位于( )
A.远离脱氧核糖的磷酸基团B.中间磷酸基团
C.靠近脱氧核糖的磷酸基团D.任意磷酸基团
5.下列各项的结果比值是3∶1的是( )
A.动物的一个初级卵母细包经减数分裂形成的极体与卵细包的数目之比
B.黄色圆粒豌豆(YyRr)与绿色圆粒豌豆(yyRr)杂交子代的表型之比
C.酵母菌无氧呼吸分解1ml葡萄糖释放的CO2与有氧呼吸释放的CO2物质的量之比
D.双链被15N标记的DNA在14N培养液中复制三次,子代中含14N与含15N的DNA数量之比
6.脂毒性心肌细包线粒体功能出现障碍,细包对葡萄糖的摄取和利用能力下降。研究发现,细包因子IL-10能促进损伤的线粒体被降解,并提高细包对葡萄糖的摄取能力,进而改善脂毒性心肌细包的能量代谢。下列相关叙述错误的是( )
A.心肌细包降解损伤的线粒体时,需要溶酶体内多种水解酶的参与
B.IL-10与胰岛素均是信息分子,两者均通过体液运输至靶细包发挥作用
C.脂毒性心肌细包葡萄糖代谢发生障碍时,可氧化分解脂肪为心肌收缩提供能量
D.心肌细包摄取的葡萄糖在线粒体中氧化分解,可为细包内的物质合成提供原料
7.光照条件下,叶肉细包中O2与CO2竞争性结合C5,O2与C5结合后经一系列反应释放CO2的过程称为光呼吸,过程如图所示。下列分析正确的是( )
A.在高CO2含量的环境中,ATP和NADH驱动CO2转化为C3
B.在高O2含量的环境中,植物进行光呼吸,无法进行光合作用
C.在高O2含量的环境中,植物体内所有细包都可进行光呼吸
D.光呼吸可保证CO2不足时,暗反应仍能进行
8.线粒体外膜孔蛋白允许相对分子质量为1000以下的分子自由通过。下图中序号①~④表示细包呼吸过程中部分物质跨膜转运过程。下列说法错误的是( )
A.由图分析,O2浓度降低不影响丙酮酸运进线粒体
B.NADH 等物质脱掉的电子在线粒体内膜上经一系列转移后,最终通过①过程与H⁺和O2结合生成H2O
C.②过程合成ATP 的能量来自于内膜内外侧H⁺浓度差所形成的电化学势能
D.已知丙酮酸的相对分子质量为90,过程③、过程④运输丙酮酸的方式不同
9.科研人员为探究温度、O2浓度对采收后苹果贮存的影响,进行了相关实验,结果如下图所示。下列叙述正确的是( )
A.据图分析,苹果贮存的适宜条件是低温和无氧
B.5%O2浓度条件下,苹果细包产生CO2的场所为细包质基质
C.20%~30%O2浓度范围内,影响CO2相对生成量的环境因素主要是温度
D.在O2充足的条件下,O2参与反应的场所是细包质基质和线粒体内膜
10.为探究酵母菌的呼吸方式,在连通CO2和O2传感器的100mL锥形瓶中,加入40mL活化酵母菌和60mL葡萄糖培养液,密封后在最适温度下培养。培养液中O2和O2相对含量变化如图所示。有关分析正确的是( )
A.t2时,酵母菌只进行有氧呼吸,t3时,同时进行有氧呼吸和无氧呼吸
B.t4时,培养液中葡萄糖的消耗速率比t1时快
C.若提高10℃培养,O2相对含量达到稳定所需时间会延长
D.若将酵母菌改为破伤风杆菌,也可能得到类似的实验结果
11.为研究光照强度对幼苗光合色素的影响,用纸层析法对正常光照和强光照条件下生长的植物叶片中的光合色素进行分离,结果如图所示(Ⅰ、Ⅱ、Ⅲ、Ⅳ为色素条带)。下列叙述错误的是( )
A.强光下的幼苗相比正常光照下的绿色较浅
B.强光照可能抑制叶绿素的合成促进类胡萝卜素的合成
C.四种色素在层析液中溶解度大小是Ⅰ>Ⅱ>Ⅲ>Ⅳ
D.色素Ⅰ的颜色为橙黄色、色素Ⅳ的颜色为蓝绿色
12.不同光照强度下,不同温度对某植物( CO₂吸收速率的影响如图。
下列叙述错误的是( )
A.在图中两个 CP 点处,此时植物均不能进行光合作用
B.图中M点处,此时有机物的积累速率能够达到最大
C.高光强下,M点左侧CO₂吸收速率升高与光合酶活性增强相关
D.低光强下,CO₂吸收速率随叶温升高而下降的原因是细包呼吸速率上升
13.将大小相似的绿色植物轮藻的叶片分组进行光合作用实验:已知叶片实验前质量相等,在不同温度下分别暗处理1h,测其质量变化;立即光照1h(光照强度相间),再测其质量变化,得到如下结果。据表分析,以下说法错误的是( )
*指与暗处理前的质量进行比较,“-”表示减少的质量值,“+”表示增加的质量值
A.该轮藻呼吸作用酶的最适温度可能为30℃
B.光照时,第一、二、三组轮藻释放的氧气量不相等
C.光照时,第三组轮藻光合作用强度等于呼吸作用强度
D.光照时,第四组轮藻合成有机物总量为10mg
14.下图为光合作用过程示意图,其中A 表示结构,①②③④表示有关物质。下列说法错误的是( )
A.②③的产生发生在叶绿体基质中
B.CO2的固定是CO2与④在酶催化下结合的过程
C.(CH2O)中稳定的化学能来自 ATP 和NADPH
D.A 结构中光合色素吸收的光能全部转换成ATP 中的化学能
15.糖类和脂肪均可为骨骼肌供能,图1是在不同强度体育运动时骨骼肌消耗的糖类和脂类的相对量,图2为人体内部分物质与能量代谢关系示意图。下列叙述正确的是( )
A.骨骼肌在高运动强度时部分缺氧,主要由脂类物质供能
B.与脂类相比,糖类H含量更高,氧化分解时消耗O2更多
C.由图分析可知,三羧酸循环相当于有氧呼吸的第三阶段
D.细包呼吸可将糖类和脂质代谢联系起来,是代谢的枢纽
16.如图为大豆种子在黑暗条件下萌发和生长过程中蛋白质、总糖、脂肪含量变化趋势曲线,其中蛋白质含量用双缩脲试剂检测。下列叙述错误的是( )
A.将双缩脲试剂的B液稀释5倍后与A液等量混合,可用于检测种子内是否含有还原糖
B.种子在黑暗条件下萌发后,有机物干重可能短暂增加,但总体趋势是减少
C.种子黑暗条件下萌发总糖含量下降的唯一原因是呼吸消耗糖类供能却不进行光合作用
D.种子在黑暗条件下萌发过程中蛋白质、RNA等种类增加,鲜重增加
17.下图为某种细包正在分泌胰高血糖素的示意图。正常生理状态下,下列选项中的变化不会在该种细包中发生的是( )
A.氨基酸→抗体;ATP→ADP+PiB.氨基酸→RNA聚合酶;[H]+O2→H2O
C.丙酮酸→二氧化碳;ADP+Pi→ATPD.染色质→染色体;H2O→[H]+O2
18.单位时间内细包呼吸产生的CO2量和消耗的O2量的比值被称为呼吸熵(RQ),同种生物在不同环境或利用不同底物进行细包呼吸时的RQ并不相同。取甜菜新鲜的叶片和块根分别在不同环境中进行测试,测得的RQ分别为a和b。下列叙述正确的是( )
A.若在O2充足的环境下,a1
D.若在低氧环境下,细包呼吸的底物只有葡萄糖,则b>1
19.下图是人体内葡萄糖转化成脂肪的部分过程示意图。下列有关叙述正确的是( )
A.图中X代表的物质是甘油
B.北京填鸭的育肥就是利用了图示转化过程
C.长期偏爱高糖膳食的人,图示过程会加强而导致体内脂肪积累
D.糖类可以转化为脂肪,但脂肪不能转化为糖类
20.常言道“马无夜草不肥”是有科学依据的,生物体中一种被称为“BMALI”的蛋白质,能促进脂肪堆积,这种蛋白质在白天减少,夜间增多。下列解释合理的是( )
A.如果人在夜间多进食可能比白天多进食更容易发胖
B.马吃夜草长肥是因为夜间“BMALI”蛋白质增多,能促进脂肪堆积
C.马在白天吃草,但物质的转化是在夜间
D.蛋白质“BMALI”可能会涉及糖类、脂肪之间的转化
二、非选择题题(共5小题,共50分)
21.(10分,除标明外,每空1分)大蒜精油不仅能抗毒杀菌,还具有降血脂、血糖,抑制肿瘤发生,抗衰老、增强体力和降脂减肥等功效,成为近年来的热销产品,其生产工艺流程为:挑选大蒜→去皮洗净→加水捣碎→恒温酶解→水蒸气蒸馏→萃取分离→精制→大蒜精油,下图为各因素对大蒜精油含量(F)和其中有效成分(P)的影响。回答下列问题:
(1)大蒜精油用水蒸气蒸馏法提取的原因是 ,萃取分离大蒜精油的效率主要取决于 。
(2)水蒸气蒸馏后也可以用加试剂 的方法使油水分离。恒温酶解的目的是生成 中的某些重要成分。
是 。
(3)与野生型相比,突变型水稻较适于生长在高温、干旱环境中,原因是 。
24.(10分,除标明外,每空1分)照光时,叶肉细包中的O2与CO2竞争性结合C5。O2和CO2与RuBP羧化酶/加氧酶的亲和力与各自的相对浓度有关,相对浓度高则与酶的亲和力高。O2与C5结合后经一系列的反应,最终释放CO2的过程称为光呼吸,如图所示。科研人员获得了水稻叶绿体中酶X缺陷型的突变植株,给予不同CO2浓度后检测植株的生长情况与部分代谢产物的含量,结果如表所示。回答下列问题:
(1)叶肉细包中进行光呼吸的结构包括 ,产生乙醇酸的具体场所是 。甘油酸转化为C3会消耗ATP产生ADP和Pi,产生的ADP和Pi在叶绿体中被再利用的途径是 。
(2)结合实验结果分析,在光呼吸的过程中酶X的功能是 。在较低的大气CO2浓度(0.03%)条件下,突变植株的长势不如野生植株的,机制可能是 。
(3)研究人员通过转生态技术使水稻叶绿体表达酶Y,酶Y能催化乙醇酸生成CO2,并抑制叶绿体膜上乙醇酸转运蛋白生态的表达。该途径提高了水稻的净光合速率,原因是________。
A.改变了乙醇酸的利用途径B.减少了叶绿体中碳的损失
C.加速了C3生成C5D.提高了RuBP羧化酶/加氧酶的活性
E.抑制了光呼吸
25.(10分,除标明外,每空1分)下面是某植物叶肉细包进行光合作用和细包呼吸的物质变化示意简图,其中①~⑤为生理过程,a~h为物质名称,请回答:
(1)物质a分布在叶绿体的 。
(2)过程②和③发生的场所分别是 和 。
(3)上述①~⑤过程中,能产生ATP的生理过程是 (填图中序号)。
(4)在光合作用过程中,二氧化碳被还原成糖类等有机物时,既要接受 (填图中字母)释放的能量,又要被 还原(填图中字母)
(5)假如白天突然中断二氧化碳的供应,则在短时间内f量的变化是 ;假如该植物从光下移到暗处,e量的变化是 。
组别
一
二
三
四
温度
27℃
28℃
29℃
30℃
暗处理后的质量变化(mg)*
-1
-2
-3
-4
光照后的质量变化(mg)*
+3
+3
+3
+2
因素
酶解时间
酶解温度
蒜与水质量比
蒸馏时间
粉碎程度
F
5.584
3.942
4.246
0.852
1.039
P
0.003
0.013
0.028
0.459
0.396
影响主次顺序
①
②
③
⑤
④
条件
0.5%CO2
0.03%CO2
0.03%CO2
0.03%CO2
指标
平均株高/cm
平均株高/cm
乙醇酸含量/(μg·g-1叶重)
乙醛酸含量/(μg·g-1叶重)
突变植株
42.45
24.47
825.54
1.26
野生植株
43.26
42.21
1.54
1.78
相关试卷
这是一份2025年新高考生物一轮复习第10单元生物技术与工程(测试)(学生版+教师版),文件包含2025年新高考生物一轮复习第10单元生物技术与工程测试教师版docx、2025年新高考生物一轮复习第10单元生物技术与工程测试学生版docx等2份试卷配套教学资源,其中试卷共28页, 欢迎下载使用。
这是一份2025年新高考生物一轮复习第9单元生物与环境(测试)(学生版+教师版),文件包含2025年新高考生物一轮复习第9单元生物与环境测试教师版docx、2025年新高考生物一轮复习第9单元生物与环境测试学生版docx等2份试卷配套教学资源,其中试卷共26页, 欢迎下载使用。
这是一份2025年新高考生物一轮复习第8单元稳态与调节(测试)(学生版+教师版),文件包含2025年新高考生物一轮复习第8单元稳态与调节测试教师版docx、2025年新高考生物一轮复习第8单元稳态与调节测试学生版docx等2份试卷配套教学资源,其中试卷共26页, 欢迎下载使用。

