所属成套资源:2025年新高考生物一轮复习【精品讲义(6-10单元)】(学生版+教师版)
- 2025年新高考生物一轮复习第9单元生物与环境第36讲人与环境(练习)(学生版+教师版) 试卷 0 次下载
- 2025年新高考生物一轮复习第9单元生物与环境第36讲人与环境(讲义)(学生版+教师版) 学案 0 次下载
- 2025年新高考生物一轮复习第10单元生物技术与工程第37讲传统发酵技术和发酵工程及其应用(练习)(学生版+教师版) 试卷 0 次下载
- 2025年新高考生物一轮复习第10单元生物技术与工程第37讲传统发酵技术和发酵工程及其应用(讲义)(学生版+教师版) 学案 0 次下载
- 2025年新高考生物一轮复习第10单元生物技术与工程第38讲微生物的培养技术和应用(练习)(学生版+教师版) 试卷 0 次下载
2025年新高考生物一轮复习第10单元生物技术与工程(测试)(学生版+教师版)
展开
这是一份2025年新高考生物一轮复习第10单元生物技术与工程(测试)(学生版+教师版),文件包含2025年新高考生物一轮复习第10单元生物技术与工程测试教师版docx、2025年新高考生物一轮复习第10单元生物技术与工程测试学生版docx等2份试卷配套教学资源,其中试卷共28页, 欢迎下载使用。
时间:75分钟 分值:100分
一、选择题(1-15小题为单项基础题,每题2分,16-20小题为不定项巩固提高题(少选错选不得分),每题4分,共50分)
1.传说杜康的儿子墨塔在一次酿酒时发酵过头,直至第21天开缸时,才发现酒液已变酸,但酒液香气扑鼻,酸甜可口,于是他把“廿一日”加“酉”字,给这种酸水起名为“醋”。下列叙述错误的是( )
A.统计活酵母菌数量时,可用显微镜直接计数法,统计的结果比实际数目偏低
B.酿酒时糖类未耗尽,酵母菌的发酵也会停止,原因可能是pH降低和酒精含量增多
C.墨塔酿酒不成反成醋可能是由于发酵装置密封不严造成的
D.当O2、糖源都充足时,醋酸菌将葡萄汁中的糖分解成醋酸
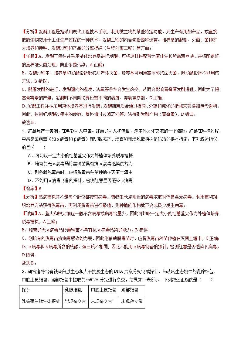
2.柑橘酸腐病是由白地霉菌引起的柑橘贮藏期常见的病害之一,抗菌肽是一种抑菌活性强、无环境污染的生物多肽。为研究抗菌肽对白地霉菌的抑菌效果,现用金属打孔器在多个长势相似柑橘果实的相同部位打孔,每个打孔处接种相同体积的处理液,比较15天后的病斑直径,各组处理及结果见表。下列相关叙述错误的是
A.金属打孔器在每次打孔前需进行灼烧灭菌,目的是防止杂菌污染
B.表中X应为先接种白地霉菌孢子悬浮液,2h后再加入抗菌肽溶液
C.抗菌肽与白地霉菌孢子悬浮液先后加入的抑菌效果强于混合加入的抑菌效果
D.第5组比第2组抑菌效果好,原因可能是混合培养2小时有利于抗菌肽和白地霉菌孢子充分接触
3.生物发酵是一种产品制备的生化反应过程,涉及到生活和生产的方方面面。在工艺流程、产品过程控制技术领域,发酵工程也是国内学者长期的研究热点。如图为青霉素发酵工艺的步骤,下列说法错误的是( )
A.将原材料配制为菌体生长所需营养液,并将配制好的营养液灭菌处理
B.利用高压蒸汽将整个发酵设备杀菌处理,杀灭杂菌
C.为了提高青霉素的产量,发酵时不同阶段要设置不同的温度、溶氧等参数
D.控制好发酵过程中的参数,最终通过过滤沉淀等方法得到发酵产物
4.红薯原产于美洲,在明朝引入中国。红薯的引入和传播,是中外文化交流的一个缩影。红薯在种植过程中易感染病毒(如α病毒和β病毒)而导致减产,培育和栽培脱毒植株是防治的根本措施。下列叙述错误的是( )
A.可切取一定大小的红薯茎尖作为外植体培养脱毒植株
B.培育的无α病毒马铃薯种苗具有抗α病毒感染的能力
C.刚移栽脱毒苗时,应将脱毒苗种苗种植在灭菌土壤中
D.不能用α病毒制备的探针,检测红薯是否感染β病毒
5.研究者将含有铁蛋白肽生态和人干扰素生态的DNA片段分别制成探针,与从转生态奶牛的乳腺细包、口腔上皮细包、蹄部细包中提取的mRNA分别进行杂交,结果如下表所示。下列叙述正确的是( )
A.乳铁蛋白肽生态只存在于转生态奶牛的乳腺细包中
B.乳铁蛋白肽生态和人干扰素生态都是mRNA片段
C.表中两种生态探针所含的脱氧核苷酸的序列相同
D.人干扰素生态可在转生态奶牛的多种体细包中表达
6.为使水稻获得抗除草剂性状,科研人员将除草剂草甘膦抗性生态转入水稻植株获得抗草甘膦转生态水稻,基本流程如图所示。下列有关分析错误的是( )
注:GUS生态表达产物可呈现出蓝色。
A.图中草甘膦抗性生态是该实验的目的生态
B.筛选1可以在添加潮霉素的培养基中进行
C.筛选2需要选择无色的愈伤组织进行再分化培养
D.可用喷施草甘膦的方法确定转生态水稻是否培育成功
7.我国科研人员将番木瓜环斑病毒(PRSV,一种单链RNA病毒)的复制酶生态转入番木瓜,培育出抗病毒番木瓜“华农一号”。“华农一号”能产生与PRSV的RNA形成局部双链的RNA,阻止病毒的复制。下列分析错误的是( )
A.培育抗病毒番木瓜“华农一号”需要用到植物组织培养技术
B.培育“华农一号”时,可以用不同的限制酶切割质粒和目的生态
C.PCR扩增复制酶生态时,反应体系中需加入引物和TaqDNA聚合酶
D.“华农一号”通过表达出复制酶使番木瓜获得对PRSV病毒的抗性
8.肾脏治疗性克隆流程如图所示。相关叙述正确的是( )
A.治疗性克隆的原理之一是动物细包具有全能性
B.卵母细包取自接受肾脏移植个体,应在MⅡ期去核
C.激活重组细包C可用乙醇、蛋白酶合成抑制剂
D.该过程需要取囊胚的滋养层细包进行性别鉴定
9.自杀生态系统是指外源生态导入受体细包后会表达相应的酶,该酶可催化无毒的药物前体转化为有毒物质,从而导致受体细包被杀死。为探究外源生态TK与药物更昔洛韦能否组成自杀生态系统,研究人员以肝癌细包为受体细包进行实验,结果如图所示。下列说法正确的是( )
A.培养肝癌细包的过程中可向培养液中添加抗生素以防止细菌污染
B.肝癌细包在细包培养过程中没有接触抑制,因而无需进行传代培养
C.本实验的自变量为肝癌细包是否导入TK生态,其他变量是无关变量
D.实验结果表明外源生态TK与更昔洛韦不可组成自杀生态系统
10.运用植物悬浮细包培养技术,可以大量生产药物成分,如图是获得植物悬浮细包的操作流程。相关叙述错误的是( )
A.X为愈伤组织,过程①涉及的主要原理是植物细包具有全能性
B.过程②通过振荡来分散细包,是因为愈伤组织细包壁薄、排列疏松
C.过程③中探究的培养条件可以是接种量、pH、温度等
D.悬浮细包培养生产药物成分可缓解药用植物资源紧缺
11.呼吸道合胞病毒(RSV)是一种引起下呼吸道感染的RNA病毒。科研人员选取病毒NS2生态获得具有免疫原性的NS2蛋白,利用该蛋白及小鼠制备获得了四株能分泌不同单克隆抗体的细包系,为后续建立RSV检测系统提供了实验材料。下列说法错误的是( )
A.为获得更多的B淋巴细包,需向小鼠多次注射NS2蛋白
B.用NS2蛋白可诱导小鼠产生能分泌多种抗体的不同种B淋巴细包
C.若要区分上述四株细包系,可用NS2蛋白进行抗体检测
D.单克隆抗体可准确识别抗原的细微差异并能够大量制备
12.通过任何一项技术(转生态、核移植和体外受精等)获得的胚胎,都必须移植给受体才能获得后代。胚胎移植作为胚胎工程的最终技术环节,经过1、2、3过程分别产生了试管动物、克隆动物和转生态动物,如图所示。下列说法错误的是( )
A.试管动物属于有性繁殖,克隆动物属于无性繁殖
B.动物细包核移植中普遍使用显微操作法去核
C.过程1、2、3都可以定向改良动物的遗传性状
D.不同动物胚胎移植到受体子宫的时间可能不同
13.2023年11月,我国科学家构建出了首例具有高比例胚胎干细包的嵌合体猴。科研人员选择供体食蟹猕猴最理想的4CL干细包系,注入绿色荧光蛋白后将其注入来自另一生态型不同的食蟹猕猴的胚胎中,结果发现嵌合体猴26处不同组织中干细包占比在21%~92%不等,平均值为67%,脑组织内的干细包比例特别高。下列相关叙述错误的是( )
A.注入荧光蛋白的目的是追踪注入的4CL的发育方向
B.嵌合体培育过程涉及体外受精、胚胎移植、细包融合等技术手段
C.对嵌合胚胎进行分割获得的多个个体的性状不一定都相同
D.该技术能为治疗神经退行性疾病提供新思路
14.水稻的育性由一对等位生态M、m控制,含M生态的水稻植株可产生雌雄配子。普通水稻的生态型为MM,生态型为mm的水稻仅能产生雌配子,表现为雄性不育。科研人员构建了三个生态紧密连锁(不互换)的“F—M—R”DNA片段(在“F—M—R”中,F为花粉致死生态,M可使雄性不育个体恢复育性,R为红色荧光蛋白生态,可用光电筛选机筛选出带有红色荧光的种子),并将一个“F—M—R”转入到生态型为mm的水稻的一条非同源染色体上,构建了转FMR水稻。雄性不育水稻可与普通水稻间行种植,用于育种获得杂交种。下列说法错误的是( )
A.转FMR水稻的雄配子一半可育
B.转FMR水稻自交,无红色荧光的种子雄性不育
C.杂交育种时应将雄性不育水稻与普通水稻杂交,从普通水稻上收获杂交种
D.F、M、R生态不会逃逸到杂交种中造成生态污染
15.随着人工智能(AI)技术的快速发展,其在生物医药领域的应用日益广泛。AI技术通过大数据分析、机器学习、深度学习等方法,为生物医药研究、药物开发、临床诊断和治疗等方面带来了革命性的变化。下列关于AI技术在生物医药领域的应用叙述错误的是( )
A.利用AI技术对大量的生态组数据进行处理和分析,可以识别疾病相关的生态突变,为精准医疗提供支持
B.利用AI技术对大量的蛋白质数据进行分析,能够预测患者体内某些蛋白质的三维结构以便设计新药物,该过程属于蛋白质工程技术
C.利用AI技术,通过智能穿戴设备和移动应用程序,能够实时监测患者的生理参数,预测健康风险,并提供相应的诊断和治疗建议
D.AI技术在生物医药领域的应用会涉及到众多的法规和伦理问题。例如,如何处理AI决策中的错误和责任、以及如何避免AI技术加剧医疗不平等等问题
16.科研人员利用诱变育种选育高产β-胡萝卜素的三孢布拉霉负菌。野生菌不能在含有β-紫罗酮的培养基上生长。随β-胡萝卜素含量增加,菌体颜色从黄色加深至橙红色。图甲为选育菌种及获得β-胡萝卜素的流程。下列叙述正确的是( )
A.要得到图乙所示的菌落,可用平板划线法进行②操作,然后培养
B.经过程①紫外线照射的三孢布拉霉负菌有的不能在含β-紫罗酮培养基上生长
C.进行③操作时,应选择较小的橙红色菌落中的菌株继续接种培养
D.为筛选纯化β-胡萝卜素产量高的菌种,⑤中采取重复③④过程
17.在人源化单克隆抗体研制成功之前,单克隆抗体大都来自鼠源。但鼠源单抗在人体内使用时,会产生较强的免疫原性,为解决这一问题,科研人员发明了嵌合抗体。大致过程如图所示:下列说法错误的是( )
A.将等量B淋巴细包和骨髓瘤细包混合,经诱导后融合的细包均为杂交瘤细包
B.从图中可以推测,鼠源抗体的免疫原性主要与抗体的V区有关
C.可利用显微注射法将该生态嵌合表达载体转染细包
D.注射该嵌合抗体后,一定不会引起人体产生免疫原性
18.2018年中科院动物研究所科学家利用生态修饰和编辑技术,将雌性印记生态被敲除的孤雌单倍体胚胎干细包注射进入卵母细包,最终创造出完全正常的“孤雌生殖”小鼠,实验过程如下图所示。下列相关叙述正确的是( )
A.本实验中,孤雌胚胎干细包的功能相当于精子
B.在本实验中,使用的ES细包可从雌性小鼠的早期胚胎中获取
C.③过程是胚胎移植,移植前不需要对乙鼠进行发情处理
D.孤雌小鼠的性染色体组成只能是XX
19.下图为培育试管动物和克隆动物的流程图。据图分析,下列叙述错误的是( )
A.培育试管动物时,采集来的A和B可直接用于体外受精
B.培育克隆动物时,可用电融合的方法使A和B融合
C.一般将早期胚胎培养至囊胚或原肠胚时,再进行胚胎移植
D.胚胎移植过程中,需使用免疫抑制剂以防止受体动物发生免疫排斥
20.CRISPR-Cas9 生态编辑技术是一项可对 DNA 特定部位进行编辑的DNA 操控技术。sgRNA 起到向导的作用,与相应的DNA 序列相结合,核酸酶 Cas9 可使DNA 双链断裂,之后细包再将断裂的DNA 进行修复(如图)。下列说法正确的是( )
A.sgRNA 识别过程中存在 A-T、T-A、G-C、C-G 的配对
B.图中sgRNA1的碱基序列和sgRNA2的碱基序列通常相同或互补
C.通过比较处理前后生物体的功能变化,可推测Ⅱ片段内生态的功能
D.图中剪下一段DNA 片段,可能导致染色体结构变异
(3)将Cas9蛋白、sgRNA、重组质粒通过 法导入到兔子的受精卵中;根据 生态设计的sgRNA能特异性识别靶DNA上的序列,Cas9蛋白切割DNA分子断开的化学键是 。
(4)据图分析,为检测家兔是否敲入VP6生态,提取家兔染色体DNA作模板,进行PCR,应选用的引物是______。
VP6生态序列:5'-GAAACTGCCAGGAACACAA--------CCTTCGGTGACATTTGTGG-3'
A.5'-GAAACTGCCAGGA-3'B.5'-CTTTGACGGTCCT-3'
C.5'-GTGACATTTGTGG-3'D.5'-CCACAAATGTCAC-3'
(5)PCR结束后,常使用 方法来鉴定PCR产物。除了PCR技术检测家兔是否敲入VP6生态外,还可以采用 (写出实验思路)。
23.(11分,除标明外,每空1分)癌症的免疫疗法是指重新激活抗肿瘤的免疫细包,进而克服肿瘤的免疫逃逸。某些种类癌细包表面有高表达的银蛋白PSMA,CD28是T细包表面受体,T细包的有效激活依赖于CD28在癌细包与T细包结合部位的聚集。图甲为科研人员尝试构建的双特异性抗体PSMA×CD28生产流程图;图乙为双特异性抗体PSMA×CD28的结构及作用机理图,请据图分析:
(1)图甲分析可知,制备双特异性抗体PSMA×CD28的过程中,用到的动物细包工程技术主要有 (答出2点)。
(2)双特异性抗体PSMA×CD28制备时,应先将 (物质X)分别注射到小鼠体内再分离出B淋巴细包。与诱导植物原生质体融合不同的是可用 的诱导方法。将第一次筛选获得的细包进行多倍稀释,借助多孔细包培养板,利用 原理进行第二次筛选,选出能分泌所需抗体的杂交瘤细包。
(3)抗体都是由两条H链和两条L链组成的4条肽链对称结构。由于融合细包会表达出两种L链和两种H链且L链和H链又能随机组合,因此杂交瘤细包A×B会产生 (填“一种”或“多种”)抗体。双特异性抗体PSMA×CD28协助杀伤癌细包的机理是 。
24.(10分,除标明外,每空1分)干细包在再生医学领域有巨大的应用前景,如骨髓移植,神经损伤性疾病、肌萎缩症、阿尔茨海默综合症等疾病的治疗方面。2022年8月日本东京医科齿科大学进行了将可分化为软骨的滑膜干细包进行移植,实现半月板再生的实验。移植手术流程如下图,请回答下列问题:
(1)采集滑膜时,最好采集患者自体的组织,这是因为在后期进行干细包移植后 。进行滑膜干细包培养时,需要用 酶将采集到的滑膜组织块分散成单个细包,然后用培养液将分散的细包稀释制成 后放入培养瓶内进行培养,培养瓶中的细包进行有丝分裂,数量不断增多,当贴壁细包分裂生长到表面相互接触时,细包就会停止分裂增殖,这种现象称为细包的 。
(2)滑膜干细包培养所用的培养基是合成培养基,通常需加入 等天然成分。细包培养所需的气体主要有O2和CO2,其中O2的主要作用是 。
(3)最典型的干细包为胚胎干细包,是由 分离出来的一类细包。然而,科学家还可以通过体外诱导来获得类似胚胎干细包的一种细包,称为诱导多能干细包。诱导多能干细包比胚胎干细包更有应用前景,理由是 。
25.(10分,除标明外,每空1分)斑马鱼幼体透明且肌细包和生殖细包均存在雌激素受体,这使得斑马鱼成为研究水中雌激素类污染物对鱼类影响的重要模型。将ERE、UAS、Gal4生态和绿色荧光蛋白(GFP)生态共同转入斑马鱼,培育出转生态斑马鱼。其可以经济且快速地监测水体中的雌激素类污染物,原理如图。回答下列问题:
注:ERE和酵母来源的UAS是两种诱导型启动子,分别被A(雌激素)一受体复合物和酵母来源的Gal4蛋白特异性激活,启动下游生态表达
(1)通过PCR特异性扩增GFP生态需先设计引物,该引物应该是一小段能与模板链互补配对的 。
(2)A进入幼体转生态斑马鱼的肌细包后,促进Gal4蛋白的合成,特异性激活UAS,使其与 结合,启动GFP生态的表达。
(3)科学家用上述转生态斑马鱼和另一种转生态斑马鱼X杂交制备一种不育的监测SM斑马鱼。欲获得斑马鱼X,需选择启动子 (填“ERE”或“UAS”)和 (填“Gal4生态”“雌激素受体生态”或“仅导致生殖细包凋亡的生态”),构建表达载体并转入野生型斑马鱼受精卵。
(4)SM斑马鱼不育的原因是:成体SM斑马鱼自身产生雌激素,与受体结合后 造成不育。将不育SM斑马鱼用于实际监测。更明显的优势是 。
组别
1
2
3
4
5
接种处理方式
接种一定体积的白地霉菌孢子悬浮液
抗菌肽溶液与白地霉菌孢子悬浮液混合后直接接种
先加入抗菌肽溶液,2h后接种白地霉菌孢子悬浮液
X
抗菌肽溶液与白地霉菌孢子悬浮液混合,培养2h后接种
15天后病斑直径/mm
41.3
13.9
29.3
28.7
11.2
探针
乳腺细包
口腔上皮细包
蹄部细包
乳铁蛋白肽生态探针
出现杂交带
未现杂交带
未现杂交带
人干扰素生态探针
出现杂交带
出现杂交带
出现杂交带
相关试卷
这是一份2025年新高考生物一轮复习第10单元生物技术与工程第42讲基因工程以及生物技术的安全性和伦理问题(练习)(学生版+教师版),文件包含2025年新高考生物一轮复习第10单元生物技术与工程第42讲基因工程以及生物技术的安全性和伦理问题练习教师版docx、2025年新高考生物一轮复习第10单元生物技术与工程第42讲基因工程以及生物技术的安全性和伦理问题练习学生版docx等2份试卷配套教学资源,其中试卷共55页, 欢迎下载使用。
这是一份2025年新高考生物一轮复习第10单元生物技术与工程第41讲胚胎工程(练习)(学生版+教师版),文件包含2025年新高考生物一轮复习第10单元生物技术与工程第41讲胚胎工程练习教师版docx、2025年新高考生物一轮复习第10单元生物技术与工程第41讲胚胎工程练习学生版docx等2份试卷配套教学资源,其中试卷共30页, 欢迎下载使用。
这是一份2025年新高考生物一轮复习第10单元生物技术与工程第40讲动物细胞工程(练习)(学生版+教师版),文件包含2025年新高考生物一轮复习第10单元生物技术与工程第40讲动物细胞工程练习教师版docx、2025年新高考生物一轮复习第10单元生物技术与工程第40讲动物细胞工程练习学生版docx等2份试卷配套教学资源,其中试卷共44页, 欢迎下载使用。

