云南省云南师范大学实验中学2024-2025学年七年级上学期9月学情诊断数学试题(解析版)-A4
展开
这是一份云南省云南师范大学实验中学2024-2025学年七年级上学期9月学情诊断数学试题(解析版)-A4,共15页。试卷主要包含了选择题.,想一想,填一填.,计算.,操作与实践.,解决问题等内容,欢迎下载使用。
一、选择题.(9小题,每题3分,共27分)
1. 如果用●代表一个自然数(●≠0),那么下面各式中,得数最大的是( )
A. ●B. ●C. ●D. ●
【答案】A
【解析】
【分析】根据除以一个数等于乘以这个数的倒数判断A,再根据●是正整数判断B,然后根据有理数的乘法法则判断C,最后根据有理数减法法则判断D即可.
【详解】根据题意可知,●=●●;●;●●;●●.
所以A得数最大.
故选:A.
【点睛】本题主要考查了有理数的运算,理解运算法则是解题的关键.
2. 算式中的□代表1~9中的任意一个数字,下图中点可能表示算式( )的计算结果.
A. B. C. D.
【答案】B
【解析】
【分析】本题考查了有理数乘除法.先根据有理数乘除的计算方法,得出算式结果的范围,找出算式的结果在28和29之间的即可.
【详解】解:如果,则;如果,则;故A选项不符合题意;
如果,则;故B选项符合题意;
如果,则;如果,则;故A选项不符合题意;
如果,则;故D选项不符合题意;
故选:B.
3. 下列选项中,分别用集合图表示一些平面图形之间的关系,表示正确的是( )
A. B.
C. D.
【答案】C
【解析】
【分析】本题考查了平面图形的认识,要熟练掌握并运用.
多边形是指由多条边组成的图形,包括三角形、四边形、五边形等;四边形包括梯形、平行四边形等;
平行四边形包括长方形、菱形等,正方形是特殊的长方形;三角形按角分为钝角三角形、直角三角形和锐角三角形,按边分不等边三角形、等腰三角形,等腰三角形分为底和腰不相等的等腰三角形及等边三角形,据此解答.
【详解】解∶
A. ,梯形是四边形中的一种图形,梯形包括等腰梯形和直角梯形,图中表示梯形之间的关系错误;
B. 四边形包括梯形、平行四边形等,平行四边形包括长方形、菱形等;正方形是特殊的长方形,因此集合图表示一些四边形之间的关系不正确;
C. ,三角形按角分∶钝角三角形、直角三角形和锐角三角形三类,因此集合图表示一些三角形之间的关系正确;
D. ,三角形按角分为钝角三角形、直角三角形和锐角三角形,按边分不等边三角形、等腰三角形,等边三角形是底和腰相等的等腰三角形,因此集合图表示三角形之间的关系不正确;
故选∶C.
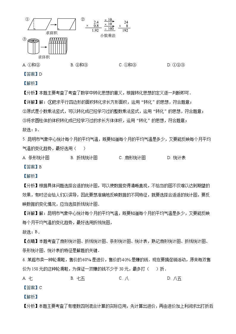
4. 下面的推导过程中,运用“转化”思想的是( )
A. ①和②B. ②和③C. ①和③D. ①②③
【答案】D
【解析】
【分析】本题主要考查了考查了数学中转化思想的意义,根据转化思想的定义逐一判断即可.
【详解】解:①把求平行四边形的面积转化求长方形面积,运用“转化”的思想,符合题意;
②原式是小数乘法竖式,可以转化成已经学习过的整数乘法竖式,运用“转化”的思想,符合题意;
③将求圆柱体的体积转化成已经学习过的求长方体体积,运用“转化”的思想,符合题意;
故选:D.
5. 昆明市气象中心统计每个月的平均气温,既要知道每个月的平均气温是多少,又要能反映每个月平均气温的变化趋势,最好选用( )
A. 条形统计图B. 折线统计图C. 扇形统计图D. 统计表
【答案】B
【解析】
【分析】根据具体问题选择合适的统计图,可以使数据变得清晰直观,不恰当的图不仅难以达到期望的效果,有时还会给人们以误导,因此要想准确地反映数据的不同特征,就要选择合适适的统计图,要反映数据的变化情况,应当选择折线统计图.
【详解】解:昆明市气象中心统计每个月的平均气温,既要知道每个月的平均气温是多少,又要能反映每个月平均气温的变化趋势,最好选用折线统图,
故选:B.
【点睛】本题考查了扇形统计图、折线统计图、条形统计图、统计表,熟记扇形统计图、折线统计图、条形统计图、统计表的特征是解题的关键.
6. 某超市卖一种轮滑鞋,售价的是进价,售价的是赚的钱.现在要搞促销活动,原来每双售价为150元的这种轮滑鞋,为保证一双赚的钱不少于30元,最多打( )折.
A. 七B. 七五C. 八D. 八五
【答案】C
【解析】
【分析】本题主要考查了有理数四则混合计算的实际应用,先计算出进价,再由进价加上利润求出打折后的售价,再用打折后的售价除以原售价即可得到答案.
【详解】解:,
∴打八折时刚好赚30元,
∴为保证一双赚的钱不少于30元,最多打八折,
故选:C.
7. 甲、乙两地的实际距离是,画在一幅地图上的长度是,这幅地图的比例尺是( )
A. B. C. D.
【答案】A
【解析】
【分析】本题主要考查了比例尺的意义,注意图上距离与实际距离的单位要统一.
根据比例尺的意义作答,即比例尺是图上距离与实际距离的比.
【详解】解∶,
.
故选∶A.
8. 为了得到的结果,下面想法不正确的是( )
A. B.
C. D.
【答案】B
【解析】
【分析】本题主要考查了分数除法.熟练掌握分数除法法则,商不变性质,等分线段,是解决问题的关键.
根据分数除法意义与法则,商不变性质,等分线段,逐一判断,即得.
【详解】解:A、2可以化为,得到两个分母相同的分数相除,根据商不变的性质可以化为分子相除,
∴A想法合理.
B、根据可得:,
∴B想法不正确;
C、根据分数除法法则得到,
∴C想法正确;
D、把平均分成5份,每份是,
∴D想法正确.
故选:B.
9. 把一支新的圆柱形铅笔削出笔尖,笔尖(圆锥部分)的体积是削去部分的( )
A. B. C. D. 2倍
【答案】C
【解析】
【分析】根据等底等高的圆柱和圆锥的体积之比是3:1,然后计算出笔尖(圆锥部分)的体积于削去部分的比即可.
【详解】解:∵圆柱与圆锥的体积之比是,
∴笔尖(圆锥部分)的体积是削去部分的.
故选:.
【点睛】本题主要考查了圆锥的体积,掌握等底等高的圆柱与圆锥的体积倍数关系是解答本题的关键.
二、想一想,填一填.(7小题,每空2分,共22分)
10. 李明亮从起点向西走了25米,记作米,然后再调头向东走了36米,与初始位置相比,应记作( )米.
【答案】
【解析】
【分析】本题考查正负数,有理数的加法,根据有理数的加法法则列式计算,然后根据正负数表示具有相反意义的量回答即可.
【详解】解:∵米,
∴与初始位置相比,应记作米,
故答案为:.
11. ( )( )( )折( )(填小数),括号内依次填入( )、( )、( )、( )、( )=
【答案】 ①. ②. ③. ④. 七五 ⑤.
【解析】
【分析】本题考查了分数,小数,百分数、比例的性质,根据式子的结果为3:4,进行计算即可求解.
【详解】解:七五折
故答案为:,,,七五,.
12. 三角形的内角度数的比是,这个三角形是( )三角形.
【答案】钝角
【解析】
【分析】本题主要考查了三角形形状的判定,三角形内角和定理的应用,熟练掌握三角形内角和为是解题关键.根据三角形的两个内角为求出三个内角的度数,然后判断三角形的性质即可.
【详解】解:∵一个三角形的三个内角的度数和为,三角形的内角度数的比是,
∴三角形的三个内角度数分别为:
,,,
∴这个三角形钝角三角形.
故答案是:钝角.
13. 根据图形和字母的关系,将的图补上,应填入( )
【答案】
【解析】
【分析】本题主要考查了图形类的规律探索,观察可得a表示最大的圆,b表示小三角形,c表示大三角形,d表示小圆,据此求解即可.
【详解】解:观察可知a表示最大圆,b表示小三角形,c表示大三角形,d表示小圆,
∴的图如下:
故答案为:.
14. 已知,,则( ).(填)
【答案】
【解析】
【分析】本题主要考查了有理数乘法计算,有理数比较大小,根据题意得到,
,据此可得答案.
【详解】解:∵,,
∴,
,
∵,
∴
∴,
故答案为:.
15. 一根长方体木条恰好可以锯成7个完全相同的小正方体,所有小正方体表面积的和比原来长方体表面积增加了( ).
【答案】
【解析】
【分析】本题主要考查了有理数四则运算的实际应用,先分别求出7个小正方体有多少个面(小正方体的面),长方体木条有多少个面,再求出增加的面即可得到答案.
【详解】解:7个小正方体一共有个面,
长方体木条一共有个面,
∴相当于增加了个面,
∴所有小正方体表面积的和比原来长方体表面积增加了,
故答案为:.
16. 甲、乙、丙、丁与小强这5位同学一起参加象棋比赛,每两人都要赛一盘,到目前为止,甲赛了4盘,乙赛了3盘,丙赛了2盘,丁赛了1盘.则小强已经赛了 __盘.
【答案】2
【解析】
【分析】先根据甲已经赛了4盘,可判断甲与乙、丙、丁、小强各赛了一盘,再根据丁赛了1盘,乙赛了3盘,可判断乙与甲、丙、小强各下了一盘,再根据丙赛了2盘,可判断小强赛了两盘,是与甲和乙赛的.
【详解】解:由于甲已经赛了4盘,则甲与乙、丙、丁、小强各赛了一盘;
因为丁赛了1盘,则丁这一盘是与甲赛的,没有与其他人赛;
因为乙赛了3盘,则乙与甲、丙、小强各下了一盘;
因为丙赛了2盘,则丙是与甲和乙赛的.
所以小强赛了两盘,是与甲和乙赛的.
故答案为:2.
【点睛】本题考查了推理与论证,根据每人需要赛的总盘数及此时每人已赛的盘数进行分析推理是解答此题的关键.
三、计算.(2小题,共18分)
17. 脱式计算.
(1)
(2)
(3)
【答案】(1)
(2)36 (3)
【解析】
【分析】本题主要考查了有理数的混合运算,要熟练掌握,注意明确有理数混合运算顺序.
(1)先算乘法,后算加法;同级运算,应按从左到右的顺序进行计算;
(2)先做括号内运算,再计算除法即可求解;
(3)逆用乘法分配律计算即可求解.
【小问1详解】
解:
;
【小问2详解】
解:
;
【小问3详解】
解:
.
18. 解方程或比例.
(1)
(2)
(3)
【答案】(1)
(2)
(3)
【解析】
【分析】本题主要考查了解一元一次方程,解题的关键是熟练掌握解一元一次方程的基本步骤,“先去分母、再去括号,然后移项合并同类项,最后系数化为1”,准确计算.
(1)先移项,合并同类项,再系数化为1即可;
(2)先去分母、然后移项合并同类项,最后系数化为1即可;
(3)根据比例的性质解方程即可.
【小问1详解】
解:,
移项,合并同类项得:,
系数化为1得:;
【小问2详解】
解:,
去分母得:,
合并同类项得:,
系数化为1得:;
【小问3详解】
解:
根据比的性质得:,
即,
系数化为1得:.
四、操作与实践.(2小题,共12分)
19. 圆的面积公式不仅可以把它转化成近似的长方形,也可以转化成其它的图形.如下图,把半径为的圆平均分成20个小三角形后拼成近似的梯形,请你填一填.(结果用含有的式子表示)
每个小三角形的底等于( ),梯形的上底等于( ),梯形的下底等于( ),梯形的高是( ).梯形的面积( ).
【答案】,,,
【解析】
【分析】本题主要考查了学生利用知识的迁移推导圆面积公式的过程.将圆沿直径平均分成20个小扇形,用如图(圆的半径为r)所示的方法,可以拼成一个近似的梯形,把圆转化成一个近似的梯形,根据图形之间的关系可得答案;然后根据梯形的面积等于上底加下底的和乘高除以,列代数式即可.
【详解】比一个圆剪拼成一个近似的梯形,梯形的上底表示成,下底表示成,高表示成,
∴梯形的面积,
故答案为:,,,.
20. 下面的方格图中,每个小格边长代表1厘米,请按要求操作.
(1)画出图形①向右平移5格后的图形,得到图形②.
(2)画出将图形①绕点逆时针旋转,得到图形③.
(3)画出将图形①按放大后的图形,得到图形④.
(4)如果把图形①绕它的那条较长的直角边旋转一周,形成的图形是( )这个图形的体积是( )立方厘米.
【答案】(1)见解析 (2)见解析
(3)见解析 (4)圆锥;
【解析】
【分析】(1)根据平移方式作图即可;
(2)根据旋转方式画图即可;
(3)把原三角形的三边分别扩大到原来的3倍,再画出对应的图形即可;
(4)根据题意可知,直角三角形绕其直角边旋转一周得到的几何体是圆锥,再根据圆锥的体积计算公式求解即可.
【小问1详解】
解:如图所示,图形②即为所求;
【小问2详解】
解:如图所示,图形③即为所求;
【小问3详解】
解:如图所示,图形④即为所求;
【小问4详解】
解:把图形①绕它的那条较长的直角边旋转一周,形成的图形是圆锥,这个圆锥的底面半径为2厘米,高为3厘米,
所以这个图形的体积是立方厘米,
故答案为:圆锥;.
【点睛】本题主要考查了平移作图,画旋转图形,画放大的图形,面动成体,圆锥的体积计算,正确根据题意画出对应的图形是解题的关键.
五、解决问题(5小题,共21分)
21. 服装厂生产一批童装,原计划每天生产120套,40天可以完工.由于要加快进度,实际每天比计划多生产,实际多少天完成任务?
【答案】32
【解析】
【分析】本题考查了一元一次方程的应用,正确理解题意,找到等量关系是解题的关键.
设实际需要天完成,则由题意得:,再求解即可.
【详解】解:设实际需要天完成,
则由题意得:,
解得:,
答:实际32天完成任务.
22. 截至北京时间2024年8月8日,中国队共获得65枚奖牌,其中,金牌的数量是总数量的,铜牌获得的数量比金牌少,中国队共获得了多少枚铜牌?
【答案】17
【解析】
【分析】本题考查了有理数乘法和减法的运算,正确理解题意,掌握运算法则是解题的关键.
根据金牌的数量是总数量的,先求出金牌数量,再由铜牌获得的数量比金牌少,即可求出铜牌数量.
【详解】解:由题意得金牌数为:,
则铜牌数为:,
答:获得铜牌数为17枚.
23. 我们曾经用下面的方法解决了求三角形面积的问题,有这样的经验,你能求出图2中这个几何体的体积吗?把你的想法在图2的基础上画成草图并列式计算.(单位:厘米)(取)
【答案】立方厘米.
【解析】
【分析】找两个一模一样大的,如图几何体上下拼接在一起就会变成一个底面直径为厘米,高为厘米的圆柱体,圆柱体的体积是底面积乘高,而该几何体的体积则是圆柱体体积的一半,即可求出该几何体的体积.
【详解】解:厘米,
圆柱体的体积底面积×高
立方厘米),
立方厘米)
答:图2中这个几何体的体积为立方厘米.
24. 暑假期间小华从家出发乘地铁到昆明市图书馆看书,看完书后乘公交车回家,所用的时间与离家距离的关系.如图1,乘车、看书时间情况如图2.
(1)根据两幅图中的信息,把图2的信息补充完整.
(2)如果小明中午到家,他______时_______分离开图书馆.
【答案】(1)补全图形见解析
(2),
【解析】
【分析】本题考查的是从函数图象与扇形图中获取信息;
(1)由函数图象分别求解乘地铁的时间为分钟,到昆明市图书馆看书的时间为分钟;乘公交车回家的时间为分钟;再进一步解答即可;
(2)由从图书馆回家用时分钟,从而可得答案.
【小问1详解】
解:由图象可得:乘地铁的时间为分钟,到昆明市图书馆看书的时间为分钟;
∵乘地铁的时间占比,
∴总时间为:分钟,
∴乘公交车回家的时间为分钟;
∴乘公交的时间百分比为,看书的时间百分比为,
补全图形如下:
;
【小问2详解】
解:小明中午到家,总时间为分钟,从图书馆回家用时分钟,
∴他11时15分离开图书馆.
25. 据了解,火车的票价是按“全程票价实际里程数总里程数”的方法定价的.已知A站与H站之间的总里程数是1500千米,全程票价为600元.如图标出了列车各经停站相应的里程数.
(1)张叔叔从D站上车,到F站下车,票价应该是多少元?
(2)王叔叔从E站上车,票价为240元,请问他的目的地是哪个站?
【答案】(1)张叔叔从D站上车,到F站下车,票价应该是200元
(2)B站或者H站
【解析】
【分析】(1)根据火车的票价“全程票价实际里程数总里程数”进行求解即可;
(2)根据票价求出里程数即可得到答案.
【小问1详解】
解:元,
答:张叔叔从D站上车,到F站下车,票价应该是200元;
【小问2详解】
解:千米,
∴E站到目的地的距离为600千米,
∴目的地的站点是B站或者H站.
相关试卷
这是一份云南省云南师范大学实验中学2024-2025学年七年级上学期9月学情诊断数学试卷(解析版),共12页。试卷主要包含了选择题.,想一想,填一填.,计算.,操作与实践.,解决问题等内容,欢迎下载使用。
这是一份云南省云南省玉溪实验中学2024-2025学年九年级上学期11月期中数学试题(无答案),共5页。试卷主要包含了请将各题答案填写在答题卡上,下列说法正确的是,一元二次方程的根是,如图,若,则的度数为,如图,该抛物线的解析式为等内容,欢迎下载使用。
这是一份云南省昆明市师范大学实验中学昆明校区2024-2025学年上学期10月考试九年级数学试题,共7页。

