浙江省杭州市第二中学2024-2025学年高一上学期11月期中考试生物试卷(Word版附解析)
展开
这是一份浙江省杭州市第二中学2024-2025学年高一上学期11月期中考试生物试卷(Word版附解析),文件包含浙江省杭州第二中学2024-2025学年高一上学期期中考试生物试卷Word版含解析docx、浙江省杭州第二中学2024-2025学年高一上学期期中考试生物试卷Word版无答案docx等2份试卷配套教学资源,其中试卷共32页, 欢迎下载使用。
一、单选题
1. 下图a-d为真核细胞内一些结构的局部模式图。其中具有双层膜结构的是( )
A. B.
C. D.
【答案】C
【解析】
【分析】如图所示:a-d为真核细胞内一些结构的局部模式图,a表示细胞膜,b表示内质网,c表示细胞核,d表示高尔基体。
【详解】A、该结构为细胞膜,为单层膜结构,A错误;
B、该结构为内质网,为单层膜结构,B错误;
C、该结构含有核孔,为细胞核,细胞核的核膜含有双层膜结构,C正确;
D、该结构为高尔基体,为单层膜结构,D错误。
故选C。
2. 水分子出入植物细胞的常见方式是( )
A. 主动转运B. 易化扩散C. 胞吐D. 渗透作用
【答案】D
【解析】
【分析】载体蛋白分子会与被转运的分子或离子结合而改变形状,把分子或离子从高浓度一侧转运至低浓度一侧,将分子或离子释放后,载体蛋白又恢复至原来的形状,这种转运称为易化扩散。
【详解】植物细胞具有原生质层和大液泡,一般而言,水分子出入植物细胞的常见方式是渗透作用,若渗透作用失水,则发生质壁分离,发生质壁分离后若渗透吸水,则发生质壁分离复原,D正确,ABC错误。
故选D。
3. 下图表示温度对淀粉酶活性影响,相关叙述错误的是( )
A. 酶作用的强弱可用淀粉酶的活性表示
B. 淀粉酶具有最适温度只与热变性有关
C. 30℃时酶促反应的活化能比20℃时低
D. 淀粉酶不适合在40℃条件下保存
【答案】B
【解析】
【分析】酶是由活细胞产生的具有催化作用的有机物,大多数酶是蛋白质,少数酶是RNA;酶的特性:专一性、高效性、作用条件温和;酶促反应的原理:酶能降低化学反应所需的活化能。
【详解】A、酶作用的强弱可用酶活性来表示,通常,酶活性的高低可用单位时间内单位体积中反应物的消耗量或产物的增加量来表示,A正确;
B、淀粉酶具有最适温度与其空间结构有关,与热变性和低温都有关系,B错误;
C、酶的作用机理是降低化学反应的活化能,据图可知,30℃时酶活性高于20℃时,降低化学反应活化能的效果更显著,故30℃时酶促反应的活化能比20℃时低,C正确;
D、酶适合在低温下保存,而40℃的酶活性较高,故淀粉酶不适合在40℃条件下保存,D正确。
故选B。
4. 如图表示某高等植物叶片在白天最适条件下的气体交换示意图。①、②表示不同细胞的某种代谢过程。相关叙述正确的是( )
A. ①过程吸收的O2直接用于丙酮酸的形成
B. ②过程吸收6分子CO2可形成1分子葡萄糖
C. 降低光强度将使①过程下降,②过程增强
D. ①过程为②过程提供ATP、NADPH
【答案】B
【解析】
【分析】1、有氧呼吸是在氧气充足的条件下,细胞彻底氧化分解有机物产生二氧化碳和水同时释放能量的过程,有氧呼吸的第一阶段是葡萄糖酵解产生丙酮酸和还原氢的过程,发生在细胞质基质中;第二阶段是丙酮酸和水反应形成二氧化碳和还原氢的过程,发生在线粒体基质中;第三阶段是还原氢与氧气结合形成水的过程,发生在线粒体内膜上。
2、无氧呼吸是在无氧条件下,有机物不彻底氧化分解,产生二氧化碳和酒精或者乳酸,同时释放少量能量的过程,第一阶段是葡萄糖酵解形成丙酮酸和还原氢,第二阶段是丙酮酸和还原氢在不同酶的作用下形成二氧化碳和酒精或者乳酸,两个阶段都发生在细胞质基质中。
【详解】A、图中①可以代表有氧呼吸,②表示光合作用。有氧呼吸的第二阶段是丙酮酸和水反应形成二氧化碳和还原氢的过程,①过程吸收的O2直接用于有氧呼吸的第三阶段,形成水的过程,A错误;
B、在光合作用的暗反应过程中,吸收6分子CO2可形成1分子葡萄糖,B正确;
C、降低光强度,光合作用光反应阶段生成的氧气减少,②过程下降;叶肉细胞也能从外界环境中吸收氧气,故呼吸速率不变,①过程不变,C错误;
D、光合作用的光反应阶段为暗反应阶段提供ATP、NADPH,而图中①过程为②过程提供二氧化碳,D错误。
故选B。
5. T2噬菌体的遗传物质是DNA.DNA 的中文名称是( )
A. 磷酸
B. 脱氧核糖核苷酸
C. 核糖核酸
D. 脱氧核糖核酸
【答案】D
【解析】
【分析】核酸包括DNA和RNA,DNA的中文名称是脱氧核糖核酸,RNA的中文名称是核糖核酸。
【详解】DNA的中文名称是脱氧核糖核酸,其基本单位是脱氧核糖核苷酸,D正确,ABC错误。
故选D。
6. 某同学以紫色洋葱外表皮为材料,探究植物和复原的条件,观察到了处于质壁分离状态的细胞,如图所示。下列叙述错误的是( )
A. 质壁分离过程中,液泡颜色变深
B. 质壁分离过程中,细胞膜的面积变小
C. 在清水中完成质壁分离复原后,细胞内外溶液浓度相等
D. 图示细胞可能处于质壁分离过程或质壁分离复原过程
【答案】C
【解析】
【分析】当细胞液的浓度小于外界溶液的浓度时,细胞液中的水分就透过原生质层进入到外界溶液中,由于原生质层比细胞壁的伸缩性大,当细胞不断失水时,液泡逐渐缩小,原生质层就会与细胞壁逐渐分离开来,即发生了质壁分离。当细胞液的浓度大于外界溶液的浓度时,外界溶液中的水分就透过原生质层进入到细胞液中,液泡逐渐变大,整个原生质层就会慢慢地恢复成原来的状态,即发生了质壁分离复原。
【详解】A、质壁分离过程中,细胞不断失水,液泡体积减小、液泡颜色变深,A正确;
B、质壁分离过程中,细胞不断失水,细胞膜的面积变小,B正确;
C、发生质壁分离后完全复原的细胞,由于细胞壁的支撑作用,细胞吸水量受到限制,其细胞液浓度可能大于外界溶液浓度,C错误;
D、图示细胞可能处于质壁分离过程或质壁分离复原过程,D正确。
故选C。
7. 细胞内的有机物的核心元素是( )
A. OB. MgC. CD. K
【答案】C
【解析】
【分析】组成生物体的化学元素根据其含量不同分为大量元素和微量元素两大类:
(1)大量元素是指含量占生物总重量万分之一以上的元素,包括C、H、O、N、P、S、K、Ca、Mg,其中C、H、O、N为基本元素,C为最基本元素,O是含量最多的元素。
(2)微量元素是指含量占生物总重量万分之一以下的元素,包括Fe、Mn、Zn、Cu、B、M等。
【详解】碳链构成了生物大分子的基本骨架,因此C元素是构成细胞内有机物的核心元素,C正确,ABD错误。
故选C。
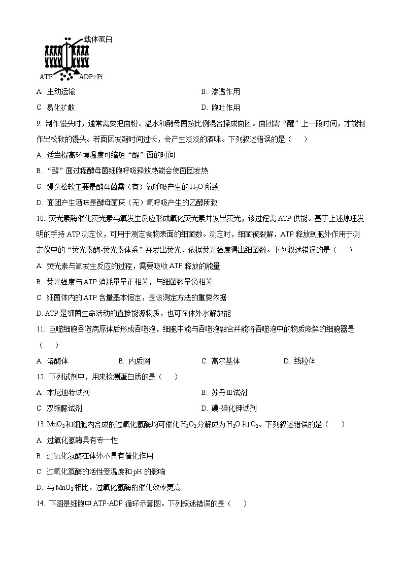
8. 氢离子的某种跨膜运输过程示意图如下。这种运输方式属于( )
A. 主动运输B. 渗透作用
C. 易化扩散D. 胞吐作用
【答案】A
【解析】
【分析】主动运输是由低浓度到高浓度运输,需要载体,消耗能量。
【详解】据图分析,氢离子的跨膜运输过程需要载体蛋白,需要消耗能量,属于主动运输,A正确,BCD错误。
故选A。
9. 制作馒头时,通常需要把面粉、温水和酵母菌按比例混合揉成面团。面团需“醒”上一段时间,才能制作出松软的馒头。若面团发酵时间过长,会产生淡淡的酒味。下列叙述错误的是( )
A. 适当提高环境温度可缩短“醒”面的时间
B. “醒”面过程酵母菌细胞呼吸释放热能会使面团发热
C. 馒头松软主要是酵母菌需(有)氧呼吸产生的H2O所致
D. 面团产生酒味是酵母菌厌(无)氧呼吸产生乙醇所致
【答案】C
【解析】
【分析】酵母菌是兼性厌氧菌,既可以进行有氧呼吸,也可以进行无氧呼吸,其中有氧呼吸产生二氧化碳和水,无氧呼吸产生酒精和二氧化碳。
【详解】A、酶作用需要适宜的条件,低温降低了酶的活性,进而影响了呼吸作用过程,故适当提高环境温度可缩短“醒”面的时间,A正确;
B、“醒”面过程主要是酵母菌进行呼吸作用,在呼吸作用的过程中会释放热能使面团发热,B正确;
C、馒头松软主要是酵母菌需(有)氧呼吸产生的二氧化碳所致,C错误;
D、若面团内的氧气被耗尽,则酵母菌会进行无氧呼吸,其无氧呼吸的产物为酒精和二氧化碳,故会有淡淡酒味产生,D正确。
故选C。
10. 荧光素酶催化荧光素与氧发生反应形成氧化荧光素并发出荧光,该过程需ATP供能。基于上述原理发明的手持ATP测定仪,可用于测定食物表面的细菌数。测定时,细菌被裂解,ATP释放到胞外作用于测定仪中的“荧光素酶-荧光素体系”并发出荧光,依据荧光强度得出细菌数。下列叙述错误的是( )
A. 荧光素与氧发生反应过程,需要吸收ATP释放的能量
B. 荧光强度与ATP消耗量呈正相关,与细菌数呈负相关
C. 细菌体内的ATP含量基本恒定,是该测定方法的重要依据
D. ATP是细菌生命活动的直接能源物质,也可在体外水解放能
【答案】B
【解析】
【分析】细胞内的化学反应可以分成吸能反应和放能反应两大类。前者需要吸收能量,后者是释放能量的。许多吸能反应与ATP水解的反应相联系,由ATP水解提供能量;许多放能反应与ATP的合成相联系,释放的能量储存在ATP中,用来为吸能反应直接供能。
【详解】A、根据题意,荧光素与氧发生反应的过程需ATP供能,所以需要吸收由ATP水解释放的能量,A正确;
B、根据题意,细菌被裂解后ATP就释放作用于仪器,随后发出荧光,可推测细菌数量越多,释放的ATP就越多,荧光强度越大,故荧光强度与ATP消耗量和细菌数都荧光呈正相关,B错误;
C、要从释放的ATP的量推测细菌的个数,前提是细菌体内的ATP含量基本恒定,这是是该测定方法的重要依据,C正确;
D、ATP是细菌生命活动的直接能源物质,从题干信息可知,ATP可以释放到胞外才释放能量,可推测ATP也 可在体外水解放能,D正确。
故选B。
11. 巨噬细胞吞噬病原体后形成吞噬泡,细胞中能与吞噬泡融合并能将吞噬泡中的物质降解的细胞器是( )
A. 溶酶体B. 内质网C. 高尔基体D. 线粒体
【答案】A
【解析】
【分析】1、线粒体:是有氧呼吸第二、三阶段的场所,能为生命活动提供能量。
2、内质网:是有机物的合成“车间”,蛋白质运输的通道。
3、溶酶体:含有多种水解酶,能分解衰老、损伤的细胞器,吞噬并杀死侵入细胞的病毒或病菌。
4、高尔基体:在动物细胞中与分泌物的形成有关,在植物细胞中与有丝分裂中细胞壁形成有关。
【详解】A、溶酶体可以与细胞膜形成的吞噬泡融合,并消化吞噬泡内物质,A正确;
B、内质网能对来自核糖体的蛋白质进行加工,但不能与细胞膜形成的吞噬泡融合,B错误;
C、高尔基体动物细胞中与分泌物的形成有关,但不能与细胞膜形成的吞噬泡融合,C错误;
D、线粒体能为细胞生命活动提供能量,但不能与细胞膜形成的吞噬泡融合,D错误。
故选A。
【点睛】
12. 下列试剂中,用来检测蛋白质的是( )
A. 本尼迪特试剂B. 苏丹Ⅲ试剂
C. 双缩脲试剂D. 碘-碘化钾试剂
【答案】C
【解析】
【分析】生物大分子的检测方法:蛋白质与双缩脲试剂产生紫色反应;淀粉遇碘液变蓝;还原糖与斐林试剂在水浴加热的条件下产生砖红色沉淀,与本尼迪克特试剂产生红黄色沉淀;观察DNA和RNA的分布,需要使用甲基绿吡罗红染色,DNA可以被甲基绿染成绿色,RNA可以被吡罗红染成红色,脂肪需要使用苏丹III(苏丹IV)染色,使用酒精洗去浮色以后在显微镜下观察,可以看到橘黄色(红色)的脂肪颗粒。
【详解】A、还原糖与本尼迪特试剂共热生成红黄色沉淀,A错误;
B、苏丹Ⅲ试剂可将脂肪染成橘黄色,B错误;
C、蛋白质与双缩脲试剂产生紫色反应,C正确;
D、碘-碘化钾试剂用来检测淀粉,产生蓝色,D错误。
故选C。
【点睛】
13. MnO2和细胞内合成的过氧化氢酶均可催化H2O2分解成为H2О和О2。下列叙述错误的是( )
A. 过氧化氢酶具有专一性
B. 过氧化氢酶在体外不具有催化作用
C. 过氧化氢酶的活性受温度和pH的影响
D. 与MnO2相比,过氧化氢酶的催化效率更高
【答案】B
【解析】
【分析】1、影响酶促反应的因素:
(1)温度对酶活性的影响:在一定的温度范围内反应速率随温度升高而加快;但当温度升高到一定限度时反应速率随温度的升高而下降。在一定的条件下,酶在最适温度时活性最大。高温使酶永久失活,而低温使酶活性降低,但能使酶的空间结构保持稳定,适宜温度下活性会恢复。
(2)pH对酶促反应的影响:每种酶只能在一定限度的pH范围内才表现活性。过酸或过碱会使酶永久失活。
(3)酶的浓度对酶促反应的影响:在底物充足,其他条件固定、适宜的条件下,酶促反应速率与酶浓度成正比。
(4)底物浓度对酶促反应的影响:在底物浓度较低时,反应速率随底物浓度的增加而急剧加快,反应速率与底物浓度成正比;在底物浓度较高时,底物浓度增加,反应速率也增加,但不显著;当底物浓度很大且达到一定限度时反应速率达到一个最大值,此时,再增加底物浓度反应速率不再增加。
2、酶的特性:
(1)高效性:酶的催化效率大约是无机催化剂的107~1013倍。
(2)专一性:每一种酶只能催化一种或一类化学反应。
(3)作用条件较温和:高温、过酸、过碱都会使酶的空间结构遭到破坏,使酶永久失活;在低温下,酶的活性降低,但不会失活。
【详解】A、每一种酶只能催化一种或一类化学反应,过氧化氢酶具有专一性,A正确;
B、过氧化氢酶在体内、体外都具有催化作用,B错误;
C、过氧化氢酶的活性受温度和pH的影响,C正确;
D、与MnO2相比,过氧化氢酶催化的化学反应更快,具有高效性,D正确。
故选B。
【点睛】
14. 下图是细胞中ATP-ADP循环示意图。下列叙述错误的是( )
A. ATP和ADP分子中都含有腺嘌呤和核糖
B. 原核细胞和真核细胞内都可以发生甲、乙过程
C. 能量①可来自放能反应,能量②可用于吸能反应
D. 肌肉收缩过程中发生过程甲,不发生过程乙
【答案】D
【解析】
【分析】ATP是生物体的直接能源物质,ATP在细胞内数量并不很多,可以和ADP迅速转化形成。人和动物体内产生ATP的生理过程只有呼吸作用,高等植物体内产生ATP的生理过程有光合作用和细胞呼吸,ATP中的能量可用于各种生命活动,可以转变为光能、化学能等,但形成ATP的能量来自于呼吸作用释放的能量或植物的光合作用。
【详解】A、ATP是由1个核糖、1个腺嘌呤和3个磷酸基团组成的,ADP是由1个核糖、1个腺嘌呤和2个磷酸基团组成的,两者都含有腺嘌呤和核糖,A正确;
B、甲是ATP的合成,乙是ATP的水解,原核细胞和真核细胞内都可以发生两过程,B正确;
C、ATP的合成过程,需要吸收能量,所需的能量来自细胞呼吸或光合作用,能量②是ATP水解释放的能量,可用于吸能反应,C正确;
D、肌肉收缩是吸能反应,需要ATP供能,与ATP的水解有关,D错误。
故选D。
【点睛】
15. 无机盐是某些化合物的重要组成成分, 具有维持生物体生命活动的重要作用。下列叙述错误的是( )
A. Fe2+是叶绿素的重要组成成分
B. I⁻作为原料参与甲状腺激素的合成
C. 人血液中Ca2+含量过低会发生抽搐
D. 血浆中的缓冲对具有维持人血浆酸碱平衡的作用
【答案】A
【解析】
【分析】无机盐在生物体内含量不高,约占1%~1.5%,多数以离子形式存在,但它们对于维持生物体的生命活动有着重要作用,还是某些化合物的重要组成成分。
【详解】A、Mg2+是叶绿素的必需成分,A错误;
B、I-是合成甲状腺激素的原料,长期缺I-可导致机体甲状腺激素合成减少,B正确;
C、Ca2+与肌肉的兴奋性有关,若哺乳动物血液中Ca2+含量过低,则会发生抽搐,C正确;
D、HCO3-作为血浆中的缓冲物质,具有维持人血浆酸碱平衡的作用,D正确。
故选A。
16. 细胞有序状态的维持需要能量。下列叙述正确的是( )
A. 葡萄糖是细胞内最重要的能源物质
B. 纤维素是细胞内最重要的贮能物质
C. 光合作用是植物细胞中最重要的放能反应
D. 糖的氧化是动物细胞中最重要的吸能反应
【答案】A
【解析】
【分析】1、葡萄糖是一种单糖,可直接被细胞吸收利用,被称为“生命的燃料”。
2、吸能反应一般与ATP水解的反应相联系,由ATP水解提供能量;放能反应一般与ATP的合成相联系,释放的能量储存在ATP中。
【详解】A、葡萄糖是细胞内最重要的能源物质,是细胞呼吸的底物,A正确;
B、纤维素是植物细胞壁的组成成分,不是细胞内的贮能物质,B错误;
C、光合作用属于吸能反应,是细胞内最重要的吸能反应,C错误;
D、糖的氧化是细胞内重要的放能反应,D错误。
故选A。
17. 下列各组化合物中,都属于脂质的是( )
A. DNA与RNA
B. 糖原与淀粉
C. 油脂与磷脂
D. 丙氨酸与甘氨酸
【答案】C
【解析】
【分析】脂质包括油脂、磷脂、植物蜡和胆固醇等。
【详解】A、DNA与RNA属于核酸,A错误;
B、糖原与淀粉属于糖类,B错误;
C、油脂与磷脂属于脂质,C正确;
D、丙氨酸与甘氨酸属于氨基酸,D错误。
故选C。
阅读下列材料,完成下面小题。
某小组进行“探究酶催化的专一性”活动,实验思路如下表所示
注:①“+”表示加入,“-”表示不加入;②检测试剂可选择本尼迪特试剂和斐林试剂中的一种。
18. 丙和丁可构成一组对照实验,其自变量是( )
A. 酶的种类B. 底物种类C. 反应温度D. 颜色变化
19. 下列关于该实验的分析,正确的是( )
A. 设置甲、乙两组是为了证明淀粉和蔗糖都是还原糖
B. 沸水浴加热2min的作用是让酶促反应充分进行
C. 若选用碘液作为检测试剂,则无法检测蔗糖是否水解
D. 若用蔗糖酶替换唾液淀粉酶,则不能探究酶催化的专一性
【答案】18. B 19. C
【解析】
【分析】实验过程中的变化因素称为变量。其中人为控制的对实验对象进行处理的因素叫作自变量;因自变量改变而变化的变量叫作因变量,除自变量外,实验过程中还存在一些对实验结果造成影响的可变因素,叫作无关变量。除作为自变量的因素外,其余因素(无关变量)都保持一致,并将结果进行比较的实验叫作对照实验。对照实验一般要设置对照组和实验组,上述实验中的甲乙号试管就是对照组,丙和丁试管是实验组。
【18题详解】
实验遵循单一变量原则,丙和丁可构成一组对照实验,其自变量是底物种类,因变量是颜色变化,而酶的种类和反应温度为无关变量,A、C、D错误。
故选B。
【19题详解】
A、设置甲、乙两组是为了证明淀粉和蔗糖都不能与斐林试剂发生反应,A错误;
B、还原糖与本尼迪特试剂反应呈红黄色沉淀,还原糖与斐林试剂反应呈砖红色沉淀,沸水浴加热可以使反应受热均匀,加快显色,B错误;
C、碘遇淀粉变蓝,无论蔗糖是否水解,均不能与碘液发生颜色变化,因此用碘液无法检测蔗糖是否水解,C正确;
D、若用蔗糖酶替换唾液淀粉酶,则蔗糖水解为葡萄糖和果糖,斐林试剂鉴定呈砖红色沉淀,而淀粉不水解,无颜色变化,可以探究酶催化的专一性,D错误。
故选C。
阅读下列材料,完成下面小题。
马达蛋白是依赖于细胞骨架蛋白的,可以通过水解ATP将化学能转变为机械能的一类蛋白质。马达蛋白具有三个基本的特性:首先,具备细胞骨架结合蛋白的性质,这种结合特性是依赖于核苷酸的;第二,具备ATP酶的性质,可以水解ATP,它们的酶活性只有在结合相应细胞骨架时才能被激活;第三,可以将水解的化学能转变为运动的机械能。
20. 细胞中的许多运动功能都和马达蛋白有关。马达蛋白的基本单位是( )
A. 核苷酸B. 氨基酸C. 葡萄糖D. 多肽
21. 下列关于马达蛋白、细胞骨架、ATP的叙述正确的是( )
A. 马达蛋白的空间结构是有规则的双螺旋结构
B. 微丝、微管就是由马达蛋白组成的
C. 马达蛋白水解ATP产生能量,也生成ADP和磷酸
D. 马达蛋白具有专一性,但不具有高效性
【答案】20. B 21. C
【解析】
【分析】1、马达蛋白是分布于细胞内部或细胞表面的一类蛋白质,利用水解 ATP 所提供的能量有规则地沿微管或微丝等细胞骨架纤维运动,在细胞内参与物质的运输。
2、构成细胞骨架的重要结构是微丝和微管,其中微丝是一种纤维,起支撑、维持细胞形态的作用,还参与细胞运动、植物细胞的细胞质流动与肌肉细胞的收缩等生理功能;微管是一种管状结构,中心体、细胞分裂时形成的纺锤体等结构都是由微管构成的。大部分微管是一种暂时性的结构,可以快速解体和重排,在细胞器等物质和结构的移动中发挥重要作用,如线粒体和囊泡就是沿微管移动的。
【20题详解】
马达蛋白是蛋白质,蛋白质的基本单位是氨基酸,B正确。
故选B。
【21题详解】
A、DNA是有规则的双螺旋结构,马达蛋白是蛋白质,蛋白质并不是有规则的双螺旋结构,A错误;
B、构成细胞骨架的重要结构是微丝和微管,微丝和微管由蛋白质聚合而成的三维的纤维状网架体系,并不是由马达蛋白组成的,B错误;
C、吸能反应一般与ATP的水解相联系,马达蛋白水解ATP产生能量,ATP水解生成ADP和磷酸,C正确;
D、不同的马达蛋白所运输的颗粒性物质不同,具有专一性;马达蛋白可以水解ATP,可以将水解的化学能转变为运动的机械能,具有高效性,D错误。
故选C。
22. 下列结构中,蓝细菌与酵母菌都具有的是( )
A. 细胞壁B. 核被膜C. 线粒体D. 内质网
【答案】A
【解析】
【分析】真核生物和原核生物的主要差别是有无成形的细胞核或者有无核膜包被的细胞核。原核生物包括细菌、蓝藻、放线菌、支原体、衣原体等,原核生物仅有的细胞器为核糖体。原核生物的遗传物质存在于拟核区。真核生物包括动物、植物、微生物(真菌)等,植物和动物最大的区别是植物有细胞壁、叶绿体,高等植物没有中心体等。
【详解】蓝细菌与酵母菌都具有的结构是细胞壁。蓝细菌的细胞壁成分主要是肽聚糖,酵母菌的细胞壁的主要成分的壳多糖。蓝细菌是原核生物,酵母菌是真核生物,真核生物有细胞核、线粒体、内质网等。
故选A。
23. 下列关于溶酶体的叙述错误的是( )
A. 溶酶体存在于所有的真核细胞中
B. 溶酶体是由一层生物膜包被的小泡
C. 溶酶体内的水解酶原来存在于高尔基体中
D. 溶酶体内的水解酶能消化细胞从外界吞入的颗粒
【答案】A
【解析】
【分析】酶体中含有多种水解酶(水解酶的化学本质是蛋白质),能够分解很多种物质以及衰老、损伤的细胞器,清除侵入细胞的病毒或病菌,被比喻为细胞内的“酶仓库”“消化系统”。溶酶体属于生物膜系统,由高尔基体出芽形成。
【详解】A、溶酶体主要存在于动物细胞中,不是所有真核细胞中都含有,A错误;
B、溶酶体是由一层单位膜包被的小泡,内含多种水解酶,这些水解酶是由核糖体合成的,B正确;
C、溶酶体内的水解酶是由附着于内质网上的核糖体合成的,然后还要经过内质网和高尔基体的加工和转运,因此溶酶体内的各种水解酶原来均存在于高尔基体中,C正确;
D、溶酶体内含有多种水解酶,能消化细胞从外界吞入的颗粒,D正确。
故选A。
24. 所有细胞均具有的结构是( )
A. 细胞壁B. 细胞膜C. 液泡D. 高尔基体
【答案】B
【解析】
【分析】细胞结构可以分为原核细胞和真核细胞,细胞都具有细胞膜、细胞质、核糖体、DNA等,这反应了细胞的统一性,识记细胞结构的统一性和差异性是本题的解题关键。
【详解】A、动物细胞没有细胞壁,因此细胞壁不是细胞均有的结构,A错误;
B、细胞膜是细胞的边界,所有细胞均含有细胞膜,B正确;
C、液泡是高等成熟植物细胞中含有的,其它细胞一般不具有液泡,C错误;
D、高尔基体是真核细胞具有的,原核细胞没有高尔基体,D错误。
故选B。
25. 下列关于内质网的叙述错误的是( )
A. 由单层膜构成
B. 可与核膜相连
C. 有些附着着核糖体
D. 断裂后形成溶酶体
【答案】D
【解析】
【分析】内质网能有效地增加细胞内的膜面积,其外连细胞膜,内连核膜,将细胞中的各种结构连成一个整体,具有承担细胞内物质运输的作用。根据内质网膜上有没有附着核糖体,将内质网分为滑面型内质网和粗面型内质网两种。滑面内质网上没有核糖体附着,这种内质网所占比例较少,但功能较复杂,它与脂类、糖类代谢有关;粗面内质网上附着有核糖体,其排列也较滑面内质网规则,功能主要与蛋白质的合成有关。据此答题。
【详解】A、内质网是单层膜结构的细胞器,其基本骨架由磷脂双分子层构成,A正确;
B、内质网可以与细胞膜、核膜相连,提供细胞内物质运输的通道,B正确;
C、粗面内质网上附着核糖体,所合成的蛋白质能分泌到细胞外,C正确;
D、高尔基体断裂后形成溶酶体,D错误。
故选D。
26. 高等动物细胞的部分结构模式图如下,其中①~④代表不同结构,②代表溶酶体。下列叙述正确的是( )
A. ①是遗传物质贮存和复制的场所
B. ②解体后才能降解被细胞吞噬的颗粒
C. ③与质膜直接相连构成了物质转运的通道
D. ④由一系列双层膜构成的囊腔和细管组成
【答案】A
【解析】
【分析】机体中有一类在细胞内产生,分泌到胞外发挥作用的蛋白质,称为分泌蛋白。胰岛素便是胰岛β细胞产生的分泌蛋白。分泌蛋白的合成和分泌是在多种细胞结构的参与下进行的,首先,氨基酸在核糖体中形成多肽之后,通过内质网的加工和运输,随囊泡转移至高尔基体,随后,高尔基体形成的囊泡包裹着蛋白质向细胞膜移动,将蛋白质分泌到胞外。内质网内连核膜外连细胞膜,是细胞中膜面积最大的细胞器。图中①为细胞核,②为溶酶体,③为高尔基体,④为内质网。
【详解】A、①是细胞核,是遗传物质贮存和复制的场所,A正确;
B、②为溶酶体,溶酶体中储存有大量的酶用于抵抗外界微生物和消化衰老的细胞器,溶酶体的水解作用在膜内进行,B错误;
C、③为高尔基体,④为内质网,内质网与质膜直接相连构成了物质转运的通道,C错误;
D、③为高尔基体,由一系列单层膜构成的囊腔和细管组成,④为内质网,由一系列单位膜构成的囊腔和管状的腔组成,D错误。
故选A。
27. 葡萄糖出入哺乳动物红细胞的跨膜转运方式属于易化扩散。下列叙述正确的是
A. 该转运过程伴随着载体蛋白的形状改变
B. 红细胞内葡萄糖浓度越高,转运速率越大
C. 易化扩散的转运方向是由载体蛋白决定
D. 易化扩散是细胞最重要的吸收和排出物质的方式
【答案】A
【解析】
【分析】物质跨膜运输的方式有:
此外,大分子物质跨膜运输的方式是胞吞或胞吐。
【详解】A、该转运过程伴随着载体蛋白的形状改变,A正确;
B、红细胞内葡萄糖浓度越高,细胞内外浓度差越小,转运速率越小,B错误;
C、易化扩散的转运方向是由浓度差决定,C错误;
D、主动运转是细胞最重要的吸收和排出物质的方式,D错误。
故选A。
28. 如图是ATP的结构示意图,其中①、②、③表示化学键。下列叙述错误的是( )
A. ①、②和③均为磷酸键,其中①所含的能量最少
B. 形成③所需的能量可来源于光能也可来源于化学能
C. 细胞内的吸能反应所需能量都是由③断裂后直接提供
D. ②和③都断裂后所形成的产物中有RNA的基本组成单位
【答案】C
【解析】
【分析】ATP的中文名称叫腺苷三磷酸,其结构简式为A—P~P~P,其中A代表腺苷,P代表磷酸基团,—代表普通磷酸键,~代表特殊化学键,ATP是直接能源物质。
【详解】A、①、②和③均为磷酸键,①是普通磷酸键,②和③是特殊的化学键(特殊化学键),故①所含的能量最少,A正确;
B、形成③所需的能量可由光合作用和呼吸作用提供,故可来源于光能也可来源于化学能,B正确;
C、一般情况下,细胞内吸能反应所需能量是由③断裂后直接提供,但是②断裂产生的能量也可以用于细胞内的吸能反应,C错误;
D、②和③都断裂后形成的产物是腺嘌呤核糖核苷酸和两个磷酸基团,其中腺嘌呤核糖核苷酸是RNA的基本组成单位之一,D正确。
故选C。
【点睛】ATP在体内含量少,可与ADP在体内时刻不停地转化且处于动态平衡之中。
29. 下图为人体细胞需氧呼吸中碳原子的转移过程,其中“C—C—C”为丙酮酸,“C—C”为二碳化合物。
下列叙述正确的是( )
A. 过程①为糖酵解,1分子葡萄糖经过程①产生2分子“C—C—C”
B. 过程②③释放的能量大部分贮存于ATP,少部分以热能形式散失
C. 过程③为电子传递链,场所是线粒体基质和嵴
D. 过程①和②产生的[H],在过程③将O2还原为H2O
【答案】A
【解析】
【分析】细胞的需氧呼吸是指需氧代谢类型的细胞在有氧条件下,将细胞内的有机物氧化分解产生CO2和H2O,并将葡萄糖中的化学能转化为其他形式的能量的过程,需氧呼吸有三个阶段:第一阶段称作糖酵解,是葡萄糖生成丙酮酸的过程;第二阶段称作三羧酸循环(柠檬酸循环)丙酮酸经过一系列的氧化反应,最终生成CO2和[H];第三阶段为电子传递链过程,前两个阶段产生的[H]最终与O2反应生成水,并产生大量能量的过程。
【详解】A、过程①为糖酵解,1分子葡萄糖经过程①产生2分子“C-C-C”,A正确;
B、过程②不合成ATP,B错误;
C、过程③为柠檬酸循环,场所是线粒体基质,C错误;
D、过程①②③产生的[H],在电子传递链中与O2反应生成H2O,D错误。
故选A。
30. 真核生物厌氧呼吸过程中葡萄糖分解的两个途径如图所示。下列叙述错误的是( )
A. 甲过程中有ATP的生成
B. 乙过程需要乳酸脱氢酶参与
C. 丙过程可发生在人体肌肉细胞中
D. 甲过程为乙、丙过程提供还原剂
【答案】C
【解析】
【分析】
厌氧呼吸是指在无氧条件下,通过多种酶的作用,细胞把糖类等有机物分解不彻底的氧化产物,同时释放少量能量的过程。
【详解】A、甲过程为厌氧呼吸第一阶段,厌氧呼吸只有第一阶段释放出少量能量,生成少量 ATP,A正确;
B、乙过程是进行乳酸的无氧呼吸,需要乳酸脱氢酶的参与,B正确;
C、人体肌肉细胞的厌氧呼吸的产物是乳酸和少量的ATP,C错误;
D、甲过程为厌氧呼吸第一阶段,葡萄糖分解产生丙酮酸和还原氢,还原氢参与第二阶段,还原丙酮酸,因此甲过程为乙、丙过程提供还原剂,产生乳酸或酒精和二氧化碳,D正确。
故选C。
【点睛】
二、非选择题
31. 下图为某细胞结构模式图。
回答下列问题:
(1)图中细胞含有结构①,说明该细胞属于_____(填“原核”或“真核”) 细胞。结构②是由多种物质构成的, 其中主要的两种物质是_____(A.磷脂 B.蛋白质 C.糖原 D.水)。
(2)科学家在研究分泌蛋白的合成和分泌时,向豚鼠的胰腺腺泡细胞中注射3H 标记的亮氨 酸,3min 时标记的物质出现在附着有结构 X 的内质网;17min 时出现在结构 Y 中;117min 时出现在靠近细胞膜的囊泡和细胞外的分泌物中。该过程需结构 W 提供能量。结构 X 时 合成分泌蛋白的场所。X 是图中的_____。结构 Y 是分泌蛋白加工、分类、包装和运输 的场所,Y 是图中的_____。结构 W 是细胞内的“动力工厂”,W 是图中的_____。(本 小题用序号“①”~“⑥”填写)。
(3)从细胞的结构与功能分析, 分泌蛋白的合成与分泌过程说明了什么?_____
【答案】(1) ①. 真核 ②. AB
(2) ①. ⑤ ②. ③ ③. ⑥
(3)细胞各部分结构之间相互联系、协调一致,共同执行细胞的各项生命活动
【解析】
【分析】1.科学家根据细胞中有、无核膜包被的细胞核把细胞分为原核细胞和真核细胞。
2.分泌蛋白的合成与分泌过程:附着在内质网上的核糖体合成蛋白质→内质网进行粗加工→内质网“出芽”形成囊泡→高尔基体进行再加工形成成熟的蛋白质→高尔基体“出芽”形成囊泡→细胞膜,整个过程还需要线粒体提供能量。
【小问1详解】
图中细胞含有结构①即细胞核,说明该细胞属于真核细胞。结构②为细胞膜,构成细胞膜的主要成分是脂质、蛋白质和少量的糖类,其中,构成细胞膜的脂质主要是磷脂,因此说构成细胞膜的两种物质是磷脂和蛋白质,即AB正确。
故选AB。
【小问2详解】
根据分泌蛋白的分泌过程可知,由于核糖体是合成蛋白质的场所,即氨基酸进入细胞中之后,首先在核糖体上合成肽链,而后在合成的一段肽链的引导下与内质网结合进行后续的合成和加工过程,据此可知结构X是核糖体,即图中的⑤。结构Y能对分泌蛋白进行加工、分类、包装以及运输的场所,即Y是图中的高尔基体,即图中③。线粒体是细胞有氧呼吸的主要场所,是细胞的动力工厂,这里的结构W是线粒体,为图中的⑥。
【小问3详解】
分泌蛋白首先在核糖体上合成,先后经过内质网、高尔基体的加工,最后通过细胞膜分泌到细胞外,在该过程中内质网的膜可以转化成高尔基体的膜,高尔基体的膜又可以转化成细胞膜,而细胞膜和内质网的膜直接相连可以实现转化,据此,从生物膜的组成成分分析,细胞中的生物膜在结构上具有相似性,而各种细胞担负的功能不同的主要原因是组成生物膜的蛋白质的种类和数量不同,但各自担负不同的功能共同完成了分泌蛋白的分泌过程,因此,该过程说明细胞中的生物膜在结构和功能上具有一定的联系。
32. 塑料大棚具有保温、增温和透光等功能。为了研究如何提高大棚内农作物的产量,科研工作者将某种蔬菜分别进行露天种植(甲组)和大棚种植(乙组)。在春末晴朗的白天,测定蔬菜的CO2吸收速率,结果如图所示。
回答下列问题:
(1)大棚一般选用________(填“无色”或“绿色”)透明的薄膜。
(2)测得的CO2收速率是植物进行光合作用消耗CO2的速率与________之差。15:00~18:00, 甲组CO2吸收速率下降,是由于________减弱, 光反应产生的________减少,影响了碳反应中的________过程,导致光合作用强度减弱。12:00时刻光照充足,两组植物的光合作用都有所减弱的原因可能是________。
(3)6:00~9:00和15:00~18:00,乙组CO2吸收速率均大于甲组, 其共同的原因主要是大棚具有________功能,6:00~9:00乙组CO2吸收速率大于甲组的可能原因还有________。11:00乙组的CO2吸收速率小于甲组, 此时若要提高大棚内蔬菜的CO2吸收速率,从而提高其产量,请提出一项可行的措施:________。
【答案】(1)无色 (2) ①. 细胞呼吸产生CO2的速率 ②. 光照强度 ③. ATP和NADPH ④. 三碳酸还原 ⑤. 温度太高,为避免水分散失过多,植物关闭气孔,进而导致CO2吸收不足
(3) ①. 增温 ②. 夜间细胞呼吸产生的CO2积累在大棚内,导致CO2浓度较高 ③. 对大棚进行通风处理
【解析】
【分析】光合作用包括光反应和暗反应两个阶段。光反应发生场所在叶绿体的类囊体薄膜上,色素吸收、传递和转换光能,并将一部分光能用于水的光解生成NADPH和氧气,另一部分光能用于合成ATP,暗反应发生场所是叶绿体基质中,首先发生二氧化碳的固定,即二氧化碳和五碳化合物结合形成两分子的三碳化合物,三碳化合物利用光反应产生的NADPH和ATP被还原。
【小问1详解】
植物光合作用主要吸收红光和蓝紫光,塑料大棚呈什么颜色主要取决于透过什么光,所以选择无色的塑料薄膜,能透过各种颜色的光。
【小问2详解】
测得的CO2吸收速率是净光合速率,是植物进行光合作用消耗CO2的速率(总光合速率)与细胞呼吸产生CO2的速率之差;光反应和暗反应(碳反应)相互影响,15:00-18:00由于光照强度减弱,光反应产生的NADPH和ATP减少,影响了碳反应(暗反应)C3的还原过程,导致光合作用强度减弱,CO2吸收速率下降。12:00甲组、乙组均出现“午休”现象,光照过强,温度过高,为避免蒸腾过旺,部分气孔关闭,进而导致CO2吸收不足,光合作用有所减弱。
【小问3详解】
6:00−9:00 和 15:00−18:00 ,乙组(大棚种植)CO2 吸收速率均大于甲组(露天种植),其共同的原因主要是大棚具有增温功能;6:00-9:00乙组 CO2 吸收速率大于甲组的可能原因还有夜间细胞呼吸产生的CO2积累在大棚内,导致CO2浓度较高;11:00时若要提高大棚内蔬菜的 CO2 吸收速率,可对大棚进行通风处理,使外界二氧化碳进入大棚。
33. 如图所示的图解表示构成生物体的元素、化合物及其作用,其中a、b、d、e、f 代表小分子,A、B、E代表不同的生物大分子, 请据图回答下列问题:
(1)物质a表示________,其在原核细胞中共有________种。
(2)若E是动物细胞中特有的储能物质,则E是________,其在人体中主要分布于________细胞。
(3)物质d是________。物质f在动植物细胞中均有分布, 并且由于含能量多而且占体积小,被生物体作为长期储备能源的物质,f是________。
(4)物质b的名称是________,图中的“?”是指________。若某种B分子由n个b(平均相对分子质量为m)形成的两条链组成, 则该B分子的相对分子质量大约为________。
(5)如图是两个b组成的二肽的部分结构示意图,请补充完整_______。
【答案】(1) ①. 核苷酸 ②. 8
(2) ①. 糖原 ②. 肝脏细胞和肌肉
(3) ①. 性激素 ②. 油脂
(4) ①. 氨基酸 ②. N ③. mn-(n-2)×18
(5)-NH-CO-
【解析】
【分析】据图分析:病毒的组成成分是蛋白质和核酸,蛋白质的组成元素是C、H、O、N等,核酸的组成元素是C、H、O、N、P,故A为核酸,a为核苷酸,B是蛋白质,b为氨基酸,“?”表示N等。糖类是主要的能源物质,因此E为多糖,e是葡萄糖。雌性激素可促进生殖器官的发育、激发并维持雌性动物的第二性征,所以d是雌性激素。综上分析并结合题意可推知F是脂肪。
【小问1详解】
物质a为小分子有机物,由C、H、O、N、P组成,由物质a组成的A是病毒的主要组成成分,所以a是核苷酸,A是核酸。原核细胞中的核苷酸有8种,即组成RNA的4种核糖核苷酸和组成DNA的4种脱氧核苷酸。
【小问2详解】
E是主要的能源物质,且为生物大分子,所以E是糖类。若E是动物细胞特有的储能物质,则E是肝糖原和肌糖原,主要储存在肝脏细胞和肌肉细胞中。
【小问3详解】
物质d能促进生殖器官的发育,激发并维持雌性动物的第二性征,说明物质d是雌性激素;因为物质f在动植物细胞中均可含有,并且由于含能量多而且占体积小,被生物体作为长期储备能源的物质,所以物质f是油脂。
【小问4详解】
病毒的主要组成成分是核酸和蛋白质,结合对(1)的分析可知A是核酸,则B是蛋白质。物质b是构成B的基本单位,所以b是氨基酸,“?”指的是N。若某种B分子由n个b(平均相对分子质量为m)形成的两条链组成,则根据“蛋白质的相对分子质量=氨基酸的平均相对分子质量×氨基酸数-失去的水分子数×水的相对分子质量”可推知:该B分子的相对分子质量大约为mn-18(n-2)。
【小问5详解】
图为两个b所示的氨基酸通过脱水缩合而形成的二肽的部分结构示意图,图中缺少的部分为“-NH-CO-”。组别
甲
乙
丙
丁
1%淀粉溶液3mL
+
-
+
-
2%蔗糖溶液3mL
-
+
-
+
唾液淀粉酶溶液1mL
-
-
+
+
蒸馏水1mL
+
+
-
-
37℃水浴10min,分别加入检测试剂2mL,摇匀。沸水浴2min,观察并记录颜色变化
名 称
运输方向
载体
能量
实 例
自由扩散
高浓度→低浓度
不需
不需
水,CO2,O2,甘油,苯、酒精等
协助扩散
高浓度→低浓度
需要
不需
红细胞吸收葡萄糖
主动运输
低浓度→高浓度
需要
需要
小肠绒毛上皮细胞吸收氨基酸,葡萄糖,K+,Na+等
相关试卷
这是一份浙江省杭州市浙里特色联盟2024-2025学年高一上学期11月期中联考生物试卷(Word版附解析),文件包含浙江省杭州市浙里特色联盟2024-2025学年高一上学期11月期中生物试题Word版含解析docx、浙江省杭州市浙里特色联盟2024-2025学年高一上学期11月期中生物试题Word版无答案docx等2份试卷配套教学资源,其中试卷共35页, 欢迎下载使用。
这是一份浙江省杭州市浙里特色联盟2024-2025学年高一上学期期中考试生物试卷(Word版附解析),文件包含浙江省杭州市浙里特色联盟2024-2025学年高一上学期期中考试生物试题Word版含解析docx、浙江省杭州市浙里特色联盟2024-2025学年高一上学期期中考试生物试题Word版无答案docx等2份试卷配套教学资源,其中试卷共34页, 欢迎下载使用。
这是一份浙江省金华市第一中学2024-2025学年高一上学期期中考试生物试卷(Word版附解析),文件包含浙江省金华市第一中学2024-2025学年高一上学期期中考试生物试卷Word版含解析docx、浙江省金华市第一中学2024-2025学年高一上学期期中考试生物试卷Word版无答案docx等2份试卷配套教学资源,其中试卷共34页, 欢迎下载使用。

