所属成套资源:人教版高中物理必修三 同步精讲精练 (2份,原卷版+教师版)
高中物理人教版 (2019)必修 第三册第十三章 电磁感应与电磁波初步5 能量量子化课后复习题
展开这是一份高中物理人教版 (2019)必修 第三册第十三章 电磁感应与电磁波初步5 能量量子化课后复习题,文件包含人教版高中物理必修三同步精讲精练专题135能量量子化教师版docx、人教版高中物理必修三同步精讲精练专题135能量量子化学生版docx等2份试卷配套教学资源,其中试卷共16页, 欢迎下载使用。
TOC \ "1-3" \t "正文,1" \h
\l "_Tc1161" 【题型1 热辐射问题】
\l "_Tc25206" 【题型2 能量子的理解与计算】
\l "_Tc9103" 【题型3 能级问题】
\l "_Tc6522" 【题型4 联系实际问题】
\l "_Tc10925" 【题型5 物理史实】
【题型1 热辐射问题】
【例1】“测温枪”(学名“红外线辐射测温仪”)具有响应快、非接触和操作方便等优点。它是根据黑体辐射规律设计出来的,能将接收到的人体热辐射转换成温度显示。若人体温度升高,则人体热辐射强度I及其极大值对应的波长λ的变化情况是( )
A.I增大,λ增大 B.I增大,λ减小
C.I减小,λ增大 D.I减小,λ减小
解析:选B 根据黑体辐射规律,可知随温度升高,各种波长的辐射强度都增大,辐射强度的极大值向波长较短的方向移动,故人体热辐射强度I随温度的升高而增大,其极大值对应的波长减小,B正确。
【变式1-1】下列说法正确的是( )
A.只有温度高的物体才会有热辐射
B.黑体只是从外界吸收能量,从不向外界辐射能量
C.黑体可以看起来很明亮,是因为黑体可以反射电磁波
D.一般材料的物体,辐射电磁波的情况除与温度有关外,还与材料的种类和表面情况有关
【答案】D
【详解】A.任何物体在任何温度下都存在辐射,温度越高辐射的能力越强,故A错误;
BC.能够完全吸收入射的各种波长的电磁波而不发生反射的物体叫作黑体,黑体不反射电磁波,但可以向外辐射电磁波,有些黑体有较强的辐射,看起来也可以很明亮,故BC错误;
D.黑体辐射电磁波的强度按波长的分布只与黑体的温度有关,与构成黑体的材料、形状无关,而一般物体辐射电磁波的情况除与温度有关外,还与材料的种类和表面情况有关,故D正确。
故选D。
【变式1-2】(多选)下列说法正确的是( )
A.只有温度高的物体才会有热辐射
B.黑体只是从外界吸收能量,从不向外界辐射能量
C.黑体可以看起来很明亮,是因为黑体可以有较强的辐射
D.一般材料的物体,辐射电磁波的情况除与温度有关外,还与材料的种类和表面情况有关
【答案】CD
【解析】A.任何物体在任何温度下都存在辐射,温度越高辐射的能量越多,故A错误;
BC.能够完全吸收入射的各种波长的电磁波而不发生反射的物体叫作黑体,黑体不反射电磁波,但可以向外辐射电磁波,有些黑体有较强的辐射,看起来也可以很明亮,故B错误,C正确;
D.黑体辐射电磁波的强度按波长的分布只与黑体的温度有关,与构成黑体的材料、形状无关,而一般物体辐射电磁波的情况除与温度有关外,还与材料的种类和表面情况有关,故D正确。
故选CD。
【变式1-3】(多选)下列叙述正确的是( )
A.一切物体都在辐射电磁波
B.一般物体辐射电磁波的情况只与温度有关
C.黑体辐射电磁波的强度按波长的分布只与黑体温度有关
D.黑体能够完全吸收入射的各种波长的电磁波
答案 ACD
解析 根据热辐射定义知,A正确;根据热辐射和黑体辐射的特点知,一般物体辐射电磁波的情况除与温度有关外,还与材料的种类、表面状况有关,而黑体辐射电磁波的强度按波长的分布只与黑体温度有关,B错误,C正确;根据黑体定义知,D正确.
【题型2 能量子的理解与计算】
【例2】蛇是老鼠的天敌,它是通过接收热辐射来发现老鼠的。假设老鼠的体温为37℃,它发出的最强的热辐射的波长为,根据热辐射理论,与辐射源的绝对温度的关系近似为,普朗克常量。那么老鼠发出最强的热辐射的波长和老鼠发出的这种最强的热辐射每份能量子(又叫作光子)的能量分别是( )
A. B.
C. D.
【答案】B
【详解】由题意
则
根据公式
故选B。
【变式2-1】普朗克常量,光速为c,电子质量为,则在国际单位制下的单位是( )
A.J/sB.mC.J·mD.m/s
答案:B
解析:本题考查力学单位,的单位是,B项正确。(另解:光子的动量公式,则,可见就是波长,故其单位为m。)
【变式2-2】(多选)关于普朗克“能量量子化”的假设,下列说法正确的是( )
A.认为带电微粒辐射或吸收能量时,是一份一份的
B.认为能量值是连续的
C.认为微观粒子的能量是量子化的、连续的
D.认为微观粒子的能量是分立的
【答案】AD
【详解】普朗克的理论认为带电微粒辐射或吸收能量时,是一份一份的,微观粒子的能量是量子化的,是分立的。
故选AD。
【变式2-3】(多选)1900年德国物理学家普朗克在研究黑体辐射时提出了一个大胆的假说,即能量子假说,下列说法属于能量子假说内容的是( )
A.物质发射(或吸收)能量时,能量不是连续的,而是一份一份进行的
B.能量子假说中将每一份能量单位,称为“能量子”
C.能量子假说中的能量子的能量ε=hν,ν为带电微粒的振动频率,h为普朗克常量
D.能量子假说认为能量是连续的,是不可分割的
【答案】ABC
【详解】能量子假说认为,物质发射(或吸收)能量时,能量不是连续的,而是一份一份进行的,每一份能量单位,称为“能量子”,能量子的能量ε=hν,ν为带电微粒的振动频率,h为普朗克常量,故ABC符合题意,D不符合题意。
故选ABC。
【题型3 能级问题】
【例3】(多选)下列说法正确的是( )
A.原子的能量是连续的,原子的能量从某一能量值变为另一能量值,可以连续变化
B.原子从低能级向高能级跃迁时放出光子
C.原子从高能级向低能级跃迁时放出光子,且光子的能量等于前后两个能级之差
D.由于能级的存在,原子放出的光子的能量是分立的,所以原子的发射光谱只有一些分立的亮线
答案 CD
解析 原子的能量是量子化的,原子从高能级向低能级跃迁时向外放出光子.光子的能量hν=E初-E末,由于原子的能级是分立的,放出的光子的能量也是分立的,所以原子的发射光谱只有一些分立的亮线,故C、D正确.
【变式3-1】已知氢原子能级公式为En=eq \f(E1,n2),其中n为量子数。氢原子从n能级向n-1能级跃迁时释放出的能量可以使处于n能级上的氢原子电离,则n的最大值为( )
A.2 B.3
C.2+eq \r(2) D.4
答案 B
解析 氢原子从n能级向n-1能级跃迁时释放出的能量ΔE=En-En-1=eq \f(E1,n2)-eq \f(E1,(n-1)2),由题意可知eq \f(E1,n2)-eq \f(E1,(n-1)2)≥0-eq \f(E1,n2),由数学知识可得n≤2+eq \r(2)或n≤2-eq \r(2),故n的最大值应取3,故B正确,A、C、D错误。
【变式3-2】(多选)关于原子光谱,下列说法正确的是()
原子光谱是不连续的
由于原子都是由原子核和电子组成的,所以各种原子的原子光谱是相同的
各种原子的原子结构不同,所以各种原子的原子光谱也不相同
分析物质发光的光谱,可以鉴别物质中含有那些元素
解析:选ACD, 原子光谱为线状谱,选项A正确;各种原子都有自己的特征谱线,故选项B错误,选项C正确;对各种原子的特征谱线进行光谱分析可鉴别物质组成,选项D正确。故选ACD。
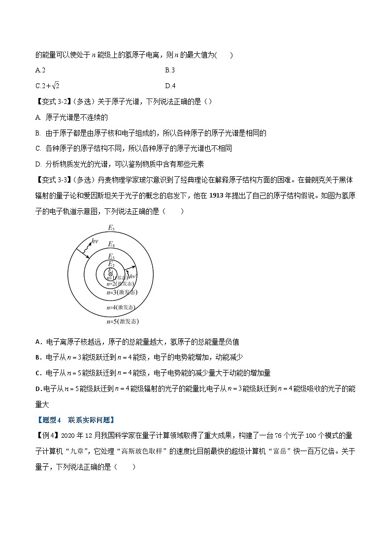
【变式3-3】(多选)丹麦物理学家玻尔意识到了经典理论在解释原子结构方面的困难。在普朗克关于黑体辐射的量子论和爱因斯坦关于光子的概念的启发下,他在1913年提出了自己的原子结构假说。如图为氢原子的电子轨道示意图,下列说法正确的是( )
A.电子离原子核越远,原子的总能量越大,氢原子的总能量是负值
B.电子从能级跃迁到能级,电子的电势能增加,动能减少
C.电子从能级跃迁到能级,电子电势能的减少量大于动能的增加量
D.电子从能级跃迁到能级辐射的光子的能量比电子从能级跃迁到能级吸收的光子的能量大
解析:选BC, A.电子离原子核越远,原子的总能量越大,当规定离原子核无穷远处的电势能为零时,氢原子的总能量是负值,当没有规定零电势能的位置时,无法判断氢原子总能量的正负,A错误;B.电子从能级跃迁到能级,库仑力做负功,电子的电势能增加,动能减少,B正确;C.电子从能级跃迁到能级,库仑力做正功,电子的电势能减少,动能增加,又总能量减少,因此电子电势能的减少量大于动能的增加量,C正确;D.根据玻尔理论可知,跃迁时辐射和吸收光子的能量由前后两个能级的能级差决定,所以电子从能级跃迁到能级辐射的光子的能量小于电子从能级跃迁到能级吸收的光子的能量,D错误。故选BC。
【题型4 联系实际问题】
【例4】2020年12月我国科学家在量子计算领域取得了重大成果,构建了一台76个光子100个模式的量子计算机“九章”,它处理“高斯玻色取样”的速度比目前最快的超级计算机“富岳”快一百万亿倍。关于量子,下列说法正确的是( )
A.是计算机运算的一种程序B.表示运算速度的一个单位
C.表示微观世界的不连续性观念D.类似于质子、中子的微观粒子
【答案】C
【详解】量子是不可分割的最小的单元,体现了物质的不连续性,即通常所说的“量子化”。
故选C。
【变式4-1】(多选)某半导体激光器发射波长为1.5×10-6m,功率为5.0×10-3W的连续激光.已知可见光波长的数量级为10-7m,普朗克常量h=6.63×10-34J·s,该激光器发出的
A.是紫外线B.是红外线
C.光子能量约为1.3×10-18JD.光子数约为每秒3.8×1016个
【答案】BD
【详解】波长的大小大于可见光的波长,属于红外线.故A错误,B正确.光子能量.故C错误.每秒钟发出的光子数.故D正确.故选BD.
【点睛】解决本题的关键熟悉电磁波谱中波长的大小关系,以及掌握光子能量与波长的大小关系.
【变式4-2】2017年年初,我国研制的“大连光源”——极紫外自由电子激光装置,发出了波长在100nm(1nm=10–9m)附近连续可调的世界上最强的极紫外激光脉冲。大连光源因其光子的能量大、密度高,可在能源利用、光刻技术、雾霾治理等领域的研究中发挥重要作用。一个处于极紫外波段的光子所具有的能量可以电离一个分子,但又不会把分子打碎。据此判断,能够电离一个分子的能量约为(取普朗克常量h=6.6×10–34 J·s,真空光速c=3×108 m/s)( )
A.10–21JB.10–18JC.10–15JD.10–12J
【答案】B
【详解】一个处于极紫外波段的光子的能量约为
由题意可知,光子的能量应比电离一个分子的能量稍大,因此数量级应相同。
故选B。
【点睛】根据题意可知光子的能量足以电离一个分子,因此该光子的能量应比该分子的电离能大,同时又不能把分子打碎,因此两者能量具有相同的数量级,不能大太多。
【变式4-3】红外线热像仪可以监测人的体温,当被测者从仪器前走过时,便可知道被测者的体温是多少。关于红外线热像仪测体温的原理,下列说法正确的是( )
A.人的体温会影响周围空气温度,仪器通过测量空气温度便可知道人的体温
B.仪器发出的红外线遇人反射,反射情况与被测者的体温有关
C.被测者会辐射红外线,所辐射红外线的强度以及按波长的分布情况与温度有关,温度高时辐射强,且较短波长的辐射强度大
D.被测者会辐射红外线,所辐射红外线的强度以及按波长的分布情况与温度有关,温度高时辐射强,且较长波长的辐射强度大
【答案】C
【解析】AB.根据热辐射的实验规律可知,人的体温升高,人体辐射的红外线的频率和强度就会增加,通过监测被测者辐射的红外线的频率和强度,就可以知道该人的体温了,故A、B错误;
CD.被测者会辐射红外线,辐射强度以及按波长的分布情况与温度有关,随着温度的升高,辐射强度的极大值向波长较短的方向移动,因此热辐射中较短波长的成分越来越多,故C正确,D错误。
故选C。
【题型5 物理史实】
【例5】(多选)关于对普朗克能量子假说的认识,下列说法正确的是( )
A.振动着的带电微粒的能量只能是某一能量值ε
B.带电微粒辐射或吸收的能量只能是某一最小能量值的整数倍
C.能量子与电磁波的频率成正比
D.这一假说与现实世界相矛盾,因而是错误的
【答案】BC
【解析】ABD.由普朗克能量子假说可知带电微粒辐射或吸收的能量只能是某一最小能量值的整数倍,AD错误,B正确;
C.能量子
与电磁波的频率ν成正比,C正确。
故选BC。
【变式5-1】(多选)2006年度诺贝尔物理学奖授予了两名美国物理学家,以表彰他们发现了宇宙微波背景辐射的黑体谱形状及其温度在不同方向上的微小变化。他们的出色工作被誉为是宇宙学研究进入精密科学时代的起点。下列与宇宙微波背景辐射黑体谱相关的说法中正确的是( )
A.微波是指波长在10-3m到10m之间的电磁波
B.微波和声波一样都只能在介质中传播
C.黑体的热辐射实际上是电磁辐射
D.普朗克在研究黑体的热辐射问题中提出了能量子假说
【答案】ACD
【详解】微波是电磁波中按波长分类波长较小的一种,微波是指波长在到之间的电磁波,故A正确.电磁波的传播不需要介质,故B错误,C正确.普朗克在研究黑体的热辐射问题中提出了能量子假说,故D正确.
【变式5-2】(多选)对宇宙微波背景辐射的黑体谱形状的研究被誉为是宇宙学研究进入精密科学时代的起点。下列与宇宙微波背景辐射的黑体谱相关的说法中正确的是( )
A.微波是指波长在10-3m到10m之间的电磁波
B.微波和声波一样都只能在介质中传播
C.黑体的热辐射实际上是电磁辐射
D.普朗克在研究黑体的热辐射问题中提出了能量子假说
【答案】ACD
【解析】A.微波是电磁波中按波长分类波长较小的一种,微波是指波长在10-3m到10m之间电磁波,故A正确;
B.微波是电磁波,电磁波既能在介质中传播也能在真空中传播,而声波是机械波,只能在介质中传播,故B错误;
C.黑体向外辐射的是热量,是以光子的形式辐射的,而光是电磁波,所以黑体的热辐射实际上是电磁辐射故,C正确。
D.普朗克在研究黑体辐射的过程中提出了黑体辐射的能量是一份一份的,从而提出了能量子的假说,故D正确。
故选ACD。
【变式5-3】(多选)2006年度诺贝尔物理学奖授予了两名美国科学家,以表彰他们发现了宇宙微波背景辐射的黑体谱形状及其温度在不同方向上的微小变化。他们的出色工作被誉为是宇宙学研究进入精密科学时代的起点。下列与宇宙微波背景辐射黑体谱相关的说法正确的是( )
A.一切物体都在辐射电磁波
B.一般物体辐射电磁波的情况只与温度有关
C.黑体的热辐射实质上是电磁辐射
D.普朗克在研究黑体的热辐射问题中提出了能量子假说
【答案】ACD
【详解】A.由热辐射的定义:任何物体都具有不断辐射、吸收、反射电磁波的性质。辐射出去的电磁波在各个波段是不同的,也就是具有一定的谱分布。这种谱分布与物体本身的特性及其温度有关,因而被称之为热辐射,可知一切物体都在辐射电磁波,故A正确;
B.黑体辐射的特点是:理想黑体可以吸收所有照射到它表面的电磁辐射,并将这些辐射转化为热辐射,其光谱特征仅与该黑体的温度有关,与黑体的材质无关;根据热辐射和黑体辐射的特点知一般物体辐射电磁波的情况除与温度有关外,还与材料种类和表面状况有关,而黑体辐射只与黑体的温度有关,故B错误;
CD.普朗克在研究黑体辐射时最早提出了能量子假说,他认为能量是一份一份的,每一份是一个能量子,黑体辐射本质上是电磁辐射,故CD正确。
相关试卷
这是一份高中物理人教版 (2019)必修 第三册5 带电粒子在电场中的运动课后练习题,文件包含人教版高中物理必修三同步精讲精练专题105带电粒子在电场中的直线运动教师版docx、人教版高中物理必修三同步精讲精练专题105带电粒子在电场中的直线运动学生版docx等2份试卷配套教学资源,其中试卷共21页, 欢迎下载使用。
这是一份高中物理人教版 (2019)必修 第一册第四章 运动和力的关系5 牛顿运动定律的应用巩固练习,文件包含人教版高中物理必修一同步精讲精练453专题板块模型教师版docx、人教版高中物理必修一同步精讲精练453专题板块模型学生版docx等2份试卷配套教学资源,其中试卷共25页, 欢迎下载使用。
这是一份人教版 (2019)选择性必修 第三册5 “基本”粒子同步达标检测题,文件包含人教版高中物理选择性必修三同步精讲精练专题55”基本“粒子原卷版docx、人教版高中物理选择性必修三同步精讲精练专题55”基本“粒子解析版docx等2份试卷配套教学资源,其中试卷共32页, 欢迎下载使用。

