高中物理人教版 (2019)必修 第三册5 能量量子化测试题
展开考点1:对黑体和黑体辐射的理解
1.对黑体的理解
(1)绝对的黑体实际上是不存在的,但可以用某装置近似地代替。如图所示,如果在一个空腔壁上开一个小孔,那么射入小孔的电磁波在空腔内表面会发生多次反射和吸收,最终不能从空腔射出,这个小孔就成了一个绝对黑体。
(2)黑体不一定是黑的,只有当自身辐射的可见光非常微弱时看上去才是黑的;有些可看作黑体的物体由于有较强的辐射,看起来还会很明亮,如炼钢炉口上的小孔。一些发光的物体(如太阳、白炽灯灯丝)也被当作黑体来处理。
2.一般物体与黑体的比较
3.黑体辐射的实验规律
(1)温度一定时,黑体辐射强度随波长的分布有一个极大值。
(2)随着温度的升高
①各种波长的辐射强度都有增加;
②辐射强度的极大值向波长较短的方向移动。如图所示。
【例1】6. 右图为黑体辐射的强度与波长的关系图象,从图象可以看出,随着温度的升高,则( )
A. 各种波长的辐射强度都有减少
B. 只有波长短的辐射强度增加
C. 辐射电磁波的波长先增大后减小
D. 辐射强度的极大值向波长较短的方向移动
【技巧与方法】
熟悉黑体辐射特点是解决问题的关键。随着温度的升高,各种波长的辐射本领都在增加,当黑体温度升高时,辐射强度极大值向短波方向移动。
【针对训练】
【变式1】关于对黑体的认识,下列说法正确的是( )
A.黑体只吸收电磁波,不反射电磁波,看上去是黑的
B.黑体辐射电磁波的强度按波长的分布除与温度有关外,还与材料的种类及表面状况有关
C.黑体辐射电磁波的强度按波长的分布只与温度有关,与材料的种类及表面状况无关
D.如果在一个空腔壁上开一个很小的孔,射入小孔的电磁波在空腔内表面经多次反射和吸收,最终不能从小孔射出,这个空腔就成了一个黑体
【变式2】(多选)下列关于黑体辐射的实验规律叙述正确的( )
A. 随着温度的升高,各种波长的辐射强度都有所增加
B. 随着温度的升高,辐射强度的极大值向波长较短的方向移动
C. 黑体热辐射的强度与波长无关
D. 黑体辐射无任何规律
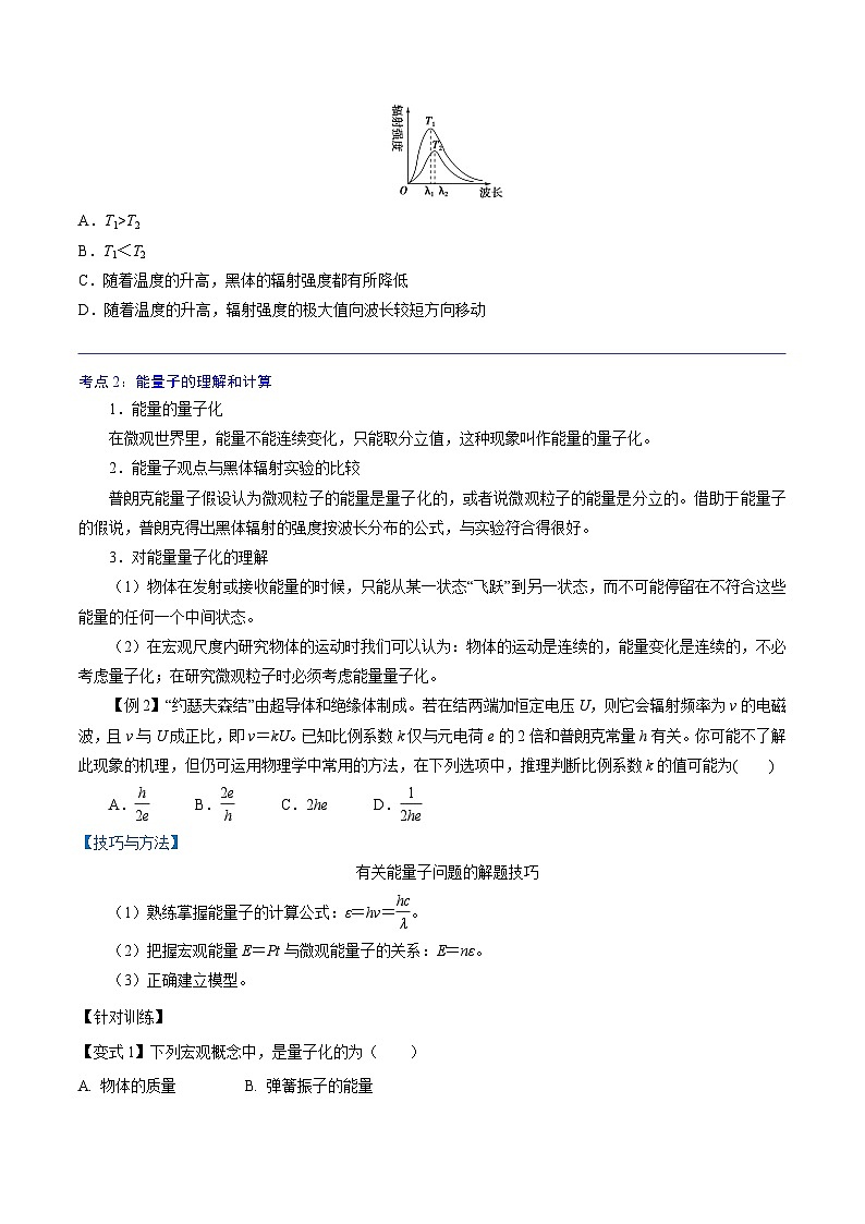
【变式3】 (多选)在实验室或工厂的高温炉子上开一小孔,小孔可看作黑体,由小孔的热辐射特性,就可以确定炉内的温度。如图所示,就是黑体的辐射强度与其辐射光波长的关系图像,则下列说法正确的是( )
A.T1>T2
B.T1<T2
C.随着温度的升高,黑体的辐射强度都有所降低
D.随着温度的升高,辐射强度的极大值向波长较短方向移动
考点2:能量子的理解和计算
1.能量的量子化
在微观世界里,能量不能连续变化,只能取分立值,这种现象叫作能量的量子化。
2.能量子观点与黑体辐射实验的比较
普朗克能量子假设认为微观粒子的能量是量子化的,或者说微观粒子的能量是分立的。借助于能量子的假说,普朗克得出黑体辐射的强度按波长分布的公式,与实验符合得很好。
3.对能量量子化的理解
(1)物体在发射或接收能量的时候,只能从某一状态“飞跃”到另一状态,而不可能停留在不符合这些能量的任何一个中间状态。
(2)在宏观尺度内研究物体的运动时我们可以认为:物体的运动是连续的,能量变化是连续的,不必考虑量子化;在研究微观粒子时必须考虑能量量子化。
【例2】“约瑟夫森结”由超导体和绝缘体制成。若在结两端加恒定电压U,则它会辐射频率为ν的电磁波,且ν与U成正比,即ν=kU。已知比例系数k仅与元电荷e的2倍和普朗克常量h有关。你可能不了解此现象的机理,但仍可运用物理学中常用的方法,在下列选项中,推理判断比例系数k的值可能为( )
A.eq \f(h,2e) B.eq \f(2e,h) C.2he D.eq \f(1,2he)
【技巧与方法】
有关能量子问题的解题技巧
(1)熟练掌握能量子的计算公式:ε=hν=eq \f(hc,λ)。
(2)把握宏观能量E=Pt与微观能量子的关系:E=nε。
(3)正确建立模型。
【针对训练】
【变式1】下列宏观概念中,是量子化的为( )
A. 物体的质量 B. 弹簧振子的能量
C. 汽车的个数 D. 卫星绕地球运行的轨道
【变式2】某激光器能发射波长为λ的激光,发射功率为p ,c表示光速,h为普朗克常量,则激光器每秒发射的能量子数为( )
A. B. C. D.
【变式3】人眼对绿光最为敏感,正常人的眼睛接收到波长为530 nm的绿光时,只要每秒有6个绿光的光子射入瞳孔,眼睛就能察觉。普朗克常量为6.63×10-34 J·s,光速为3.0×108 m/s,则人眼能察觉到绿光时所接收到的最小功率是( )
A.2.3×10-18 W B.3.8×10-19 W
C.7.0×10-10 WD.1.2×10-18 W
考点3:能级 能级跃迁
1.能量量子化
(1)电子在可能轨道上运动时,虽然是变速运动,但它并不释放能量,原子是稳定的,这样的状态也称之为定态。
(2)由于原子的可能状态(定态)是不连续的,具有的能量也是不连续的,这样的能量值,称为能级,量子数n越大,表示能级越高。
(3)原子的能量包括:原子的原子核与电子所具有的电势能和电子运动的动能。
2.跃迁:原子从一种定态(设能量为E2)跃迁到另一种定态(设能量为E1)时,它辐射(或吸收)一定频率的光子,光子的能量由这两种定态的能量差决定。
【例3】氢原子在轨道半径r1=0.53×10-10 m运动时能量最低,称为基态,能量E1=-13.6 eV。求氢原子处于基态时:
(1)电子的动能;
(2)原子的电势能。
【针对训练】
【变式1】(多选)下列有关氢原子光谱的说法正确的是( )
A. 氢原子的吸收光谱是连续谱
B. 氢原子光谱说明氢原子只发出特定频率的光
C. 氢原子光谱说明氢原子能级是分立的
D. 氢原子光谱线的频率与氢原子能级的能量差无关
【变式2】下列对氢原子光谱实验规律的认识中,正确的是( )
A. 因为氢原子核外只有一个电子,所以氢原子只能产生一种波长的光
B. 氢原子产生的光谱是一系列波长不连续的谱线
C. 氢原子产生的光谱是一系列亮度不连续的谱线
D. 氢原子产生的光的波长大小与氢气放电管放电强弱有关
【变式3】(多选)下列关于氢原子能级叙述中正确的是 ( )
A.电子绕核运动有加速度,就要向外辐射电磁波
B.处于定态的原子,其电子做变速运动,但它并不向外辐射能量
C.原子内电子的可能轨道是连续的
D.原子内电子的轨道是不连续的
◎考点一 对黑体和黑体辐射的理解
1.(多选)以下关于辐射强度与波长的关系的说法正确的是( )
A.物体在某一温度下只能辐射某一固定波长的电磁波
B.当铁块呈现黑色时,说明它的温度不太高
C.当铁块的温度较高时会呈现赤红色,说明此时辐射的电磁波中该颜色的光强度最强
D.早、晚时分太阳呈现红色,而中午时分呈现白色,说明中午时分太阳温度最高
2.(多选)对于黑体辐射的实验规律正确的有( )
A.随着温度的升高,各种波长的辐射强度都有增加
B.随着温度的升高,辐射强度的极大值向波长较短的方向移动
C.黑体辐射的强度与波长无关
D.黑体辐射无任何实验规律
3.关于对热辐射的认识,下列说法中正确的是( )
A.热的物体向外辐射电磁波,冷的物体只吸收电磁波
B.温度越高,物体辐射的电磁波越强
C.辐射强度按波长的分布情况只与物体的温度有关,与材料种类及表面状况无关
D.常温下我们看到的物体的颜色就是物体辐射电磁波的颜色
◎考点二 能量子的理解和计算
4.(多选)关于对普朗克能量子假说的认识,下列说法正确的是( )
A.振动着的带电微粒的能量只能是某一能量值ε
B.带电微粒辐射或吸收的能量只能是某一最小能量值的整数倍
C.能量子与电磁波的频率成正比
D.这一假说与现实世界相矛盾,因而是错误的
5.(多选)以下宏观概念中,是“量子化”的有( )
A.物体的带电荷量B.物体的质量
C.物体的动量D.学生的个数
6.两束能量相同的色光,都垂直地照射到物体表面,第一束光在某段时间内打在物体上的光子数与第二束光在相同时间内打在物体表面上的光子数之比为4∶5,则这两束光的光子能量和波长之比为( )
A.4∶5 4∶5B.5∶4 4∶5
C.5∶4 5∶4D.4∶5 5∶4
7.光是一种电磁波,可见光的波长的大致范围是400~700 nm。400 nm、700 nm电磁辐射的能量子的值各是多少?(h=6.63×10-34 J·s)
◎考点三 能级 能级跃迁
8.氢原子的核外电子由离核较远的轨道跃迁到离核较近的轨道上,下列说法正确的是( )
A.氢原子的能量减少
B.氢原子的能量不变
C.核外电子受力变小
D.氢原子要吸收一定频率的光子
9.(多选)下列有关于原子能级的说法中正确的是 ( )
A.原子处在具有一定能量的定态中,虽然电子做变速运动,但不向外辐射能量
B.原子的不同能量状态与电子沿不同的圆轨道绕核运动相对应,而电子的可能轨道的分布是不连续的
C.电子从一个轨道跃迁到另一个轨道时,辐射(或吸收)一定频率的光子
D.电子跃迁时辐射的光子的频率等于电子绕核做圆周运动的频率热辐射特点
吸收、反射特点
一般
物体
辐射电磁波的情况与温度有关,与材料的种类及表面状况有关
既吸收又反射,其能力与材料的种类及入射波长等因素有关
黑体
辐射电磁波的强度按波长的分布只与黑体的温度有关
完全吸收各种入射电磁波,不反射
13.5 能量量子化
考点精讲
考点1:对黑体和黑体辐射的理解
1.对黑体的理解
(1)绝对的黑体实际上是不存在的,但可以用某装置近似地代替。如图所示,如果在一个空腔壁上开一个小孔,那么射入小孔的电磁波在空腔内表面会发生多次反射和吸收,最终不能从空腔射出,这个小孔就成了一个绝对黑体。
(2)黑体不一定是黑的,只有当自身辐射的可见光非常微弱时看上去才是黑的;有些可看作黑体的物体由于有较强的辐射,看起来还会很明亮,如炼钢炉口上的小孔。一些发光的物体(如太阳、白炽灯灯丝)也被当作黑体来处理。
2.一般物体与黑体的比较
3.黑体辐射的实验规律
(1)温度一定时,黑体辐射强度随波长的分布有一个极大值。
(2)随着温度的升高
①各种波长的辐射强度都有增加;
②辐射强度的极大值向波长较短的方向移动。如图所示。
【例1】6. 右图为黑体辐射的强度与波长的关系图象,从图象可以看出,随着温度的升高,则( )
A. 各种波长的辐射强度都有减少
B. 只有波长短的辐射强度增加
C. 辐射电磁波的波长先增大后减小
D. 辐射强度的极大值向波长较短的方向移动
【答案】D
【详解】由图象可以看出,随着温度的升高,各种波长的辐射强度都有增加,且辐射强度的极大值向波长较短的方向移动,故AB错误,D正确.随着温度的升高,黑体的辐射增强,波长变短,频率增大,故C错误.故选D.
【技巧与方法】
熟悉黑体辐射特点是解决问题的关键。随着温度的升高,各种波长的辐射本领都在增加,当黑体温度升高时,辐射强度极大值向短波方向移动。
【针对训练】
【变式1】关于对黑体的认识,下列说法正确的是( )
A.黑体只吸收电磁波,不反射电磁波,看上去是黑的
B.黑体辐射电磁波的强度按波长的分布除与温度有关外,还与材料的种类及表面状况有关
C.黑体辐射电磁波的强度按波长的分布只与温度有关,与材料的种类及表面状况无关
D.如果在一个空腔壁上开一个很小的孔,射入小孔的电磁波在空腔内表面经多次反射和吸收,最终不能从小孔射出,这个空腔就成了一个黑体
【答案】C
【解析】黑体自身辐射电磁波,不一定是黑的,故选项A错误;黑体辐射电磁波的强度按波长的分布只与黑体的温度有关,故选项B错误,选项C正确;小孔只吸收电磁波,不反射电磁波,因此是小孔成了一个黑体,而不是空腔,故选项D错误。
【变式2】(多选)下列关于黑体辐射的实验规律叙述正确的( )
A. 随着温度的升高,各种波长的辐射强度都有所增加
B. 随着温度的升高,辐射强度的极大值向波长较短的方向移动
C. 黑体热辐射的强度与波长无关
D. 黑体辐射无任何规律
【答案】AB
【详解】A.黑体辐射的规律为随着温度的升高各种波长的辐射强度都增加,选项A正确;
BCD.随着温度的升高,辐射强度的极大值向波长较短的方向移动,故B正确,CD错误.
【变式3】 (多选)在实验室或工厂的高温炉子上开一小孔,小孔可看作黑体,由小孔的热辐射特性,就可以确定炉内的温度。如图所示,就是黑体的辐射强度与其辐射光波长的关系图像,则下列说法正确的是( )
A.T1>T2
B.T1<T2
C.随着温度的升高,黑体的辐射强度都有所降低
D.随着温度的升高,辐射强度的极大值向波长较短方向移动
【答案】AD
【解析】一般材料的物体辐射能的多少决定于物体的温度(T)、辐射光的波长、时间的长短和发射的面积,而黑体是指在任何温度下,全部吸收任何波长的辐射的物体,黑体辐射电磁波的强度按波长的分布只与温度有关;实验表明,随着温度的升高,各种波长的辐射强度都有所增加,辐射强度的极大值向波长较短的方向移动。从题图中可以看出,λ1<λ2,T1>T2,选项A、D正确。
考点2:能量子的理解和计算
1.能量的量子化
在微观世界里,能量不能连续变化,只能取分立值,这种现象叫作能量的量子化。
2.能量子观点与黑体辐射实验的比较
普朗克能量子假设认为微观粒子的能量是量子化的,或者说微观粒子的能量是分立的。借助于能量子的假说,普朗克得出黑体辐射的强度按波长分布的公式,与实验符合得很好。
3.对能量量子化的理解
(1)物体在发射或接收能量的时候,只能从某一状态“飞跃”到另一状态,而不可能停留在不符合这些能量的任何一个中间状态。
(2)在宏观尺度内研究物体的运动时我们可以认为:物体的运动是连续的,能量变化是连续的,不必考虑量子化;在研究微观粒子时必须考虑能量量子化。
【例2】“约瑟夫森结”由超导体和绝缘体制成。若在结两端加恒定电压U,则它会辐射频率为ν的电磁波,且ν与U成正比,即ν=kU。已知比例系数k仅与元电荷e的2倍和普朗克常量h有关。你可能不了解此现象的机理,但仍可运用物理学中常用的方法,在下列选项中,推理判断比例系数k的值可能为( )
A.eq \f(h,2e) B.eq \f(2e,h) C.2he D.eq \f(1,2he)
【答案】B
【解析】根据物理单位知识,表达式及变形式两侧单位是一致的,由本题中涉及的物理量:ν、U、e、h及与其有联系的能量表达式E=hν ①,E=Ue ②,由①②得h的单位与eq \f(Ue,ν)的单位相同,即h单位可用V·C·s表示,题中ν=kU,即k=eq \f(ν,U) ③,单位可用eq \f(1,V·s)表示,选项B中eq \f(2e,h)单位等效于eq \f(C,V·C·s)=eq \f(1,V·s),故选项B正确,A、C、D错误。
【技巧与方法】
有关能量子问题的解题技巧
(1)熟练掌握能量子的计算公式:ε=hν=eq \f(hc,λ)。
(2)把握宏观能量E=Pt与微观能量子的关系:E=nε。
(3)正确建立模型。
【针对训练】
【变式1】下列宏观概念中,是量子化的为( )
A. 物体的质量 B. 弹簧振子的能量
C. 汽车的个数 D. 卫星绕地球运行的轨道
【答案】C
【详解】汽车的个数的数值只能取正整数,不能取分数或小数,因而是不连续的,是量子化的.其它三个物理量的数值都可以取小数或分数,甚至取无理数也可以,因而是连续的,非量子化的.
【变式2】某激光器能发射波长为λ的激光,发射功率为p ,c表示光速,h为普朗克常量,则激光器每秒发射的能量子数为( )
A. B. C. D.
【答案】A
【详解】每个光子的能量为
设每秒激光器发出的光子数是n,则
联立可得
故选A。
【变式3】人眼对绿光最为敏感,正常人的眼睛接收到波长为530 nm的绿光时,只要每秒有6个绿光的光子射入瞳孔,眼睛就能察觉。普朗克常量为6.63×10-34 J·s,光速为3.0×108 m/s,则人眼能察觉到绿光时所接收到的最小功率是( )
A.2.3×10-18 W B.3.8×10-19 W
C.7.0×10-10 WD.1.2×10-18 W
【答案】A
【解析】因每秒有6个绿光的光子射入瞳孔,眼睛就能察觉,所以察觉到绿光所接收的最小功率P=eq \f(E,t),式中E=6ε,t=1 s,又ε=hν=heq \f(c,λ),可解得P=eq \f(6×6.63×10-34×3×108,530×10-9×1) W=2.3×10-18 W,故A正确。
考点3:能级 能级跃迁
1.能量量子化
(1)电子在可能轨道上运动时,虽然是变速运动,但它并不释放能量,原子是稳定的,这样的状态也称之为定态。
(2)由于原子的可能状态(定态)是不连续的,具有的能量也是不连续的,这样的能量值,称为能级,量子数n越大,表示能级越高。
(3)原子的能量包括:原子的原子核与电子所具有的电势能和电子运动的动能。
2.跃迁:原子从一种定态(设能量为E2)跃迁到另一种定态(设能量为E1)时,它辐射(或吸收)一定频率的光子,光子的能量由这两种定态的能量差决定。
【例3】氢原子在轨道半径r1=0.53×10-10 m运动时能量最低,称为基态,能量E1=-13.6 eV。求氢原子处于基态时:
(1)电子的动能;
(2)原子的电势能。
【解析】 (1)设处于基态的氢原子核周围的电子速度为v1,则eq \f(ke2,r\\al(2,1))=eq \f(mv\\al(2,1),r1)
所以电子动能Ek1=eq \f(1,2)mveq \\al(2,1)=eq \f(ke2,2r1)
=eq \f(9×109×1.6×10-192,2×0.53×10-10×1.6×10-19) eV≈13.6 eV。
(2)因为E1=Ek1+Ep1,所以Ep1=E1-Ek1=-13.6 eV-13.6 eV=-27.2 eV。
【答案】 (1)13.6 eV (2)-27.2 eV
【针对训练】
【变式1】(多选)下列有关氢原子光谱的说法正确的是( )
A. 氢原子的吸收光谱是连续谱
B. 氢原子光谱说明氢原子只发出特定频率的光
C. 氢原子光谱说明氢原子能级是分立的
D. 氢原子光谱线的频率与氢原子能级的能量差无关
【答案】BC
【详解】C.由于氢原子的轨道是不连续的,而氢原子在不同的轨道上的能级,故氢原子的能级是不连续的,即是分立的,故C正确;
D.当氢原子从较高轨道第能级跃迁到较低轨道第能级时,发射的光子的能量为
显然的取值不同,发射光子的频率就不同,故氢原子光谱线的频率与氢原子能级的能量差有关,故D错误;
AB.由于氢原子发射(或吸收)的光子的能量
所以发射(或吸收)的光子的能量值是不连续的,只能是一些特殊频率的谱线,故A错误,B正确;
故选BC。
【变式2】下列对氢原子光谱实验规律的认识中,正确的是( )
A. 因为氢原子核外只有一个电子,所以氢原子只能产生一种波长的光
B. 氢原子产生的光谱是一系列波长不连续的谱线
C. 氢原子产生的光谱是一系列亮度不连续的谱线
D. 氢原子产生的光的波长大小与氢气放电管放电强弱有关
【答案】B
【详解】氢原子光谱是线状谱,波长是一系列不连续的、分立的特征谱线,并不是只含有一种波长的光,也不是亮度不连续的谱线,B对,A、C错;氢原子光谱是氢原子的特征谱线,只要是氢原子发出的光的光谱就相同,与放电管的放电强弱无关,D错.
【变式3】(多选)下列关于氢原子能级叙述中正确的是 ( )
A.电子绕核运动有加速度,就要向外辐射电磁波
B.处于定态的原子,其电子做变速运动,但它并不向外辐射能量
C.原子内电子的可能轨道是连续的
D.原子内电子的轨道是不连续的
【答案】BD
【解析】按照经典物理学的观点,电子绕核运动有加速度,一定会向外辐射电磁波,很短时间内电子的能量就会消失,与客观事实相矛盾,由能级和能量子理论可知选项A、C错误,B正确;原子内电子轨道是不连续的,D正确。
◎考点一 对黑体和黑体辐射的理解
1.(多选)以下关于辐射强度与波长的关系的说法正确的是( )
A.物体在某一温度下只能辐射某一固定波长的电磁波
B.当铁块呈现黑色时,说明它的温度不太高
C.当铁块的温度较高时会呈现赤红色,说明此时辐射的电磁波中该颜色的光强度最强
D.早、晚时分太阳呈现红色,而中午时分呈现白色,说明中午时分太阳温度最高
【解析】BC 由辐射强度随波长变化关系图知:随着温度的升高各种波长的波的辐射强度都增加,而热辐射不是仅辐射一种波长的电磁波。故B、C正确。
2.(多选)对于黑体辐射的实验规律正确的有( )
A.随着温度的升高,各种波长的辐射强度都有增加
B.随着温度的升高,辐射强度的极大值向波长较短的方向移动
C.黑体辐射的强度与波长无关
D.黑体辐射无任何实验规律
【解析】AB 黑体辐射的规律为随着温度的升高各种波长的辐射强度都有增加,同时辐射强度的极大值向波长较短的方向移动。故A、B正确。
3.关于对热辐射的认识,下列说法中正确的是( )
A.热的物体向外辐射电磁波,冷的物体只吸收电磁波
B.温度越高,物体辐射的电磁波越强
C.辐射强度按波长的分布情况只与物体的温度有关,与材料种类及表面状况无关
D.常温下我们看到的物体的颜色就是物体辐射电磁波的颜色
【解析】B 一切物体都不停地向外辐射电磁波,且温度越高,辐射的电磁波越强,故A错误,B正确;辐射强度按波长的分布情况除与物体的温度有关,还与材料种类及表面状况有关,故C错误;常温下看到的物体的颜色是反射光的颜色,故D错误。
◎考点二 能量子的理解和计算
4.(多选)关于对普朗克能量子假说的认识,下列说法正确的是( )
A.振动着的带电微粒的能量只能是某一能量值ε
B.带电微粒辐射或吸收的能量只能是某一最小能量值的整数倍
C.能量子与电磁波的频率成正比
D.这一假说与现实世界相矛盾,因而是错误的
【解析】BC 普朗克能量子假说认为,能量存在某一个最小值,带电微粒辐射或吸收的能量只能是这个最小能量值的整数倍,故A错误,B正确;能量子与电磁波的频率成正比,故C正确;能量子假说反映的是微观世界的特征,不同于宏观世界,并不是与现实世界相矛盾,故D错误。
5.(多选)以下宏观概念中,是“量子化”的有( )
A.物体的带电荷量B.物体的质量
C.物体的动量D.学生的个数
【解析】AD 所谓“量子化”应该是不连续的,是一份一份的,故A、D正确。
6.两束能量相同的色光,都垂直地照射到物体表面,第一束光在某段时间内打在物体上的光子数与第二束光在相同时间内打在物体表面上的光子数之比为4∶5,则这两束光的光子能量和波长之比为( )
A.4∶5 4∶5B.5∶4 4∶5
C.5∶4 5∶4D.4∶5 5∶4
【解析】B 由E=nε知,能量相同时n与ε成反比,所以光子能量比为5∶4。又根据ε=hν=heq \f(c,λ),所以波长之比为4∶5。
7.光是一种电磁波,可见光的波长的大致范围是400~700 nm。400 nm、700 nm电磁辐射的能量子的值各是多少?(h=6.63×10-34 J·s)
【解析】 根据公式ν=eq \f(c,λ)和ε=hν可知:
400 nm对应的能量子ε1=heq \f(c,λ1)=6.63×10-34×eq \f(3.0×108,400×10-9) J≈4.97×10-19 J
700 nm对应的能量子ε2=heq \f(c,λ2)=6.63×10-34×eq \f(3.0×108,700×10-9) J≈2.84×10-19 J。
【答案】 4.97×10-19 J 2.84×10-19 J
◎考点三 能级 能级跃迁
8.氢原子的核外电子由离核较远的轨道跃迁到离核较近的轨道上,下列说法正确的是( )
A.氢原子的能量减少
B.氢原子的能量不变
C.核外电子受力变小
D.氢原子要吸收一定频率的光子
【解析】A 核外电子从离核较远的轨道跃迁到离核较近的轨道的过程中,原子能级减小,总能量减少,故A正确,B错误;根据F=eq \f(ke2,r2)可知,轨道半径减小,则核外电子受力变大,故C错误;从离核较远的轨道跃迁到离核较近的轨道的过程中,总能量减少,要放出一定频率的光子,故D错误。
9.(多选)下列有关于原子能级的说法中正确的是 ( )
A.原子处在具有一定能量的定态中,虽然电子做变速运动,但不向外辐射能量
B.原子的不同能量状态与电子沿不同的圆轨道绕核运动相对应,而电子的可能轨道的分布是不连续的
C.电子从一个轨道跃迁到另一个轨道时,辐射(或吸收)一定频率的光子
D.电子跃迁时辐射的光子的频率等于电子绕核做圆周运动的频率
【解析】ABC A、B、C三项其核心是原子定态概念的引入与能量跃迁学说的提出,也就是“量子化”的概念,原子的不同能量状态与电子绕核运动时不同的圆轨道相对应,是经典理论与量子化概念的结合,原子辐射的能量与电子在某一可能轨道上绕核的运动无关,故A、B、C正确,D错误。
热辐射特点
吸收、反射特点
一般
物体
辐射电磁波的情况与温度有关,与材料的种类及表面状况有关
既吸收又反射,其能力与材料的种类及入射波长等因素有关
黑体
辐射电磁波的强度按波长的分布只与黑体的温度有关
完全吸收各种入射电磁波,不反射
人教版 (2019)必修 第三册5 能量量子化当堂检测题: 这是一份人教版 (2019)必修 第三册<a href="/wl/tb_c163153_t7/?tag_id=28" target="_blank">5 能量量子化当堂检测题</a>,共16页。
人教版 (2019)必修 第三册1 磁场 磁感线同步训练题: 这是一份人教版 (2019)必修 第三册<a href="/wl/tb_c163145_t7/?tag_id=28" target="_blank">1 磁场 磁感线同步训练题</a>,共20页。试卷主要包含了对磁场性质的理解,常见永磁体的磁场,三种常见的电流的磁场,指南针是我国古代的四大发明之一等内容,欢迎下载使用。
人教版 (2019)必修 第三册1 磁场 磁感线课后练习题: 这是一份人教版 (2019)必修 第三册<a href="/wl/tb_c163145_t7/?tag_id=28" target="_blank">1 磁场 磁感线课后练习题</a>,共20页。试卷主要包含了对磁场性质的理解,常见永磁体的磁场,三种常见的电流的磁场,指南针是我国古代的四大发明之一等内容,欢迎下载使用。

