所属成套资源:人教版九年级物理全一册教材解读与重难点突破 专项练习(附答案)
人教版(2024)九年级全册第2节 内能课后测评
展开这是一份人教版(2024)九年级全册第2节 内能课后测评,共7页。试卷主要包含了内能,改变物体内能的方法,热量等内容,欢迎下载使用。
教材考点梳理
一、内能
1.定义:物体内部所有分子做无规则运动的动能和分子势能的总和,叫做物体的内能。
(1)分子动能:分子由于热运动而具有的能量。温度越高,分子热运动越剧烈,分子动能就越大。
(2)分子势能:分子由于存在间隙和相互作用而具有的能量。物质状态不同,分子间隙和相互作用力不同,分子势能也不同。
2.单位:焦耳(J)
3.任何物体在任何情况下都有内能,物体内能不可能为0。
(同学们,可以用分子动理论解释)
4.影响内能大小的因素:
(1)温度:在物体的质量,状态相同时,温度越高物体内能越大。
(2)质量:在物体的温度、状态相同时,物体的质量越大,物体的内能越大。
(3)状态:在物体的温度、质量相同时,物体状态不同时,内能也可能不同。
5.内能与机械能不同:
(1)机械能是宏观的,是物体作为一个整体运动所具有的能量,它的大小与机械运动有关。
(2)内能是微观的,是物体内部所有分子做无规则运动的能的总和。内能大小与分子做无规则运动快慢及分子作用有关;这种无规则运动是分子在物体内的运动,而不是物体的整体运动。
二、改变物体内能的方法:
1.内能改变的外部表现:
物体温度升高(降低)——物体内能增大(减小)。
物体存在状态改变(熔化、汽化、升华)——内能改变。
但反过来,不能说内能改变必然导致温度变化。(因为内能变化有多种因素决定)
2.改变内能的方法:做功和热传递。
3.做功可以改变物体的内能:
(1)对物体做功物体内能增加。
①压缩空气引火仪:迅速压下活塞,看到棉花燃烧,这是因为活塞压缩空气做功,使空气内能增加,温度升高,达到棉花燃点使棉花燃烧。
②钻木取火:使木头相互摩擦,人对木头做功,使它的内能增加,温度升高,达到木头的燃点而燃烧。
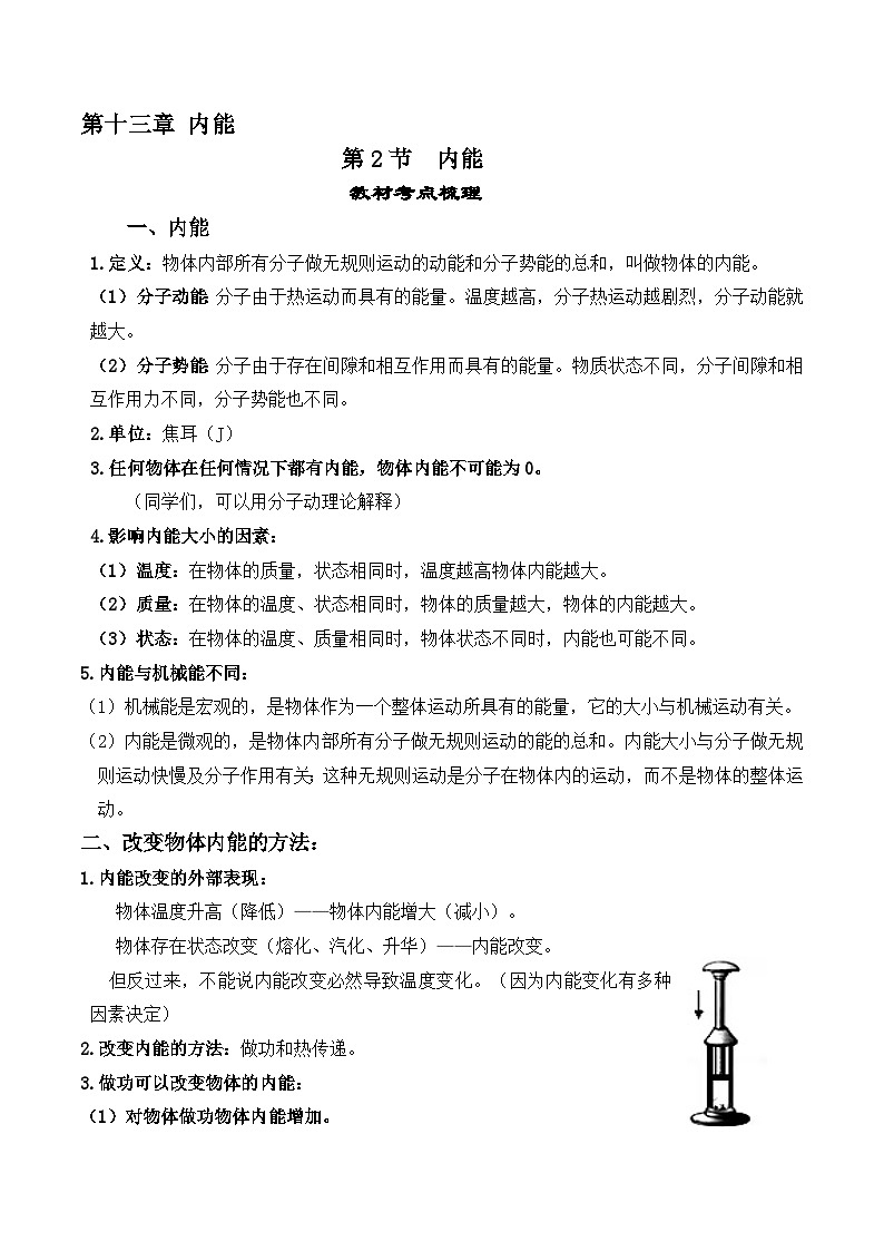
(2)物体对外做功物体内能减少。
如图:当看到当塞子跳起来时,容器中出现了白雾,这是因为瓶内空气推动瓶塞对瓶塞做功,内能减小,温度降低,使水蒸气遇冷液化成小水滴。(3)做功改变内能的实质是:内能和其他形式的能的相互转化。
4.热传递可以改变物体的内能:
(1)定义:热传递是热量从高温物体向低温物体或从同一物体的高温部分向低温部分传递的现象。
(2)条件:存在有温度差。
(3)方向:由高温物体转移到低温物体。
(4)传递方式是:传导、对流和辐射。
(5)实质:热传递传递的是内能(热量),而不是温度。实质是内能的转移。
(6)结果:温度相同。
5.做功和热传递改变内能的区别:
(1)相同点:它们在改变内能上效果相同,所以说做功和热传递在改变物体内能上是等效的。
(2)不同点:实质不同,做功是内能和其它形式能的相互转化,热传递是内能的转移。
三、热量(Q)
1.定义:在热传递过程中,传递能量的多少。
2.单位:焦耳(J)
▲ 敲桌子:功、能、热量的单位都是焦耳。
3.对热量的理解:
(1)热量是一个过程量,所以热量只能说"吸收"或"放出"多少热量,不可以说“含有”、“具有”多少热量。
(2)吸(放)热量多少:与内能、温度没有关系。
4.温度、热量、内能的关系:
(1)温度:表示物体的冷热程度。
物体温度升高,内能一定增加,可能是吸收了热量,也可能做了功。
如:钻木取火,摩擦生热等
(2)热量:是一个过程量。
物体吸收热量,内能增加,但温度可能升高,也可能不变。
如:晶体熔化,水沸腾时,物质吸收热量,但温度不变。
(3)内能:也是一个状态量
物体内能增加了,但不一定升温(如:晶体熔化,水沸腾)。也不一定吸热,因为也可能是做功造成的。如:钻木取火,摩擦生热。
(4)指出下列各物理名词中“热”的含义:
热传递中的“热”是指:热量。
热现象中的“热”是指:温度。
热膨胀中的“热”是指:温度。
摩擦生热中的“热”是指:内能。
重难点突破
1、下面是某同学“物理学习笔记”中的摘录,其中错误的是( )
①0℃以上的物体才有内能 ②物体的温度升高,具有的内能增多
③两个内能相同的物体互相接触时,一定不会发生热传递
④物体的内能增加,则一定是从外界吸收了热量
A.①④ B.①③④ C.②③ D.①②③④
2、下列说法中,正确的是( )
A.发生热传递时,温度从高温物体传递给低温物体
B.一个物体的温度升高时,内能会增加
C.温度高的物体一定比温度低的物体内能大
D.暖器中用水做循环物质,是因为水的比热容较小
3、关于内能,下列说法中正确的是( )
A.0 ℃的冰块的内能为零 B.温度高的物体比温度低的物体的内能多
C.物体的温度降低,则物体的内能减少
D.体积大的物体的内能一定比体积小的物体的内能多
4、下列说法中的“热”字,其中是指“热量”的是
A.受热膨胀B.摩擦生热 C.天热极了D.熔化吸热
5、有关热现象,下列说法中正确的是( )
A.液体吸收热量,温度一定升高B.固体熔化时温度保持不变
C.雪熔化时要放出热量D.温度低于0 ℃的室外,仍有水蒸气存在
6、关于热量、温度、内能之间的关系,下列说法正确的是( )
A.温度为0 ℃的物体没有内能 B.物体温度升高,一定是吸收了热量
C.物体吸收了热量,温度可能不变D.物体内能减少时,一定对外做功
7、关于温度、内能、热量说法正确的是( )
A.物体温度升高一定是吸收了热量B.正在沸腾的水的温度一定是100 ℃
C.冬天搓手变暖是通过做功使手的内能增大D.热胀冷缩中的“热”“冷”是指内能
8、关于温度、内能和热量,正确的说法是( )
A.把-10℃的冰块放在0 ℃的环境中,冰块的内能会增大,温度会升高
B.我们不敢大口喝热汤是因为热汤含有的热量较多
C.物体的内能越大,其内部分子的热运动越快
D.内能和热量是不同的物理量,两者没有任何关系
9、如图所示的物理现象,下列分析不正确的是( )
A.甲图中小孩下滑过程中臀部发热是通过做功改变物体的内能
B.乙图中试管内的水蒸气推动塞子冲出时,水蒸气的内能减少
C.丙图中两个底部光滑的铅柱紧压结合在一起说明分子间没有斥力
D.丁图中冰棒熔化说明冰棒与外界发生了热传递
10、小册在家煮汤圆,有关煮汤圆过程中的物理知识,下列说法正确的是( )
A.刚从冰箱冷冻室拿出来的汤圆没有内能
B.汤圆内能增大是通过热传递的方式来实现的
C.汤圆在煮的过程中体积增大是因为分子间存在斥力
D.汤圆煮熟关火后水不再沸腾是因为水分子停止运动
参考答案
1、答案:B
2、答案:B
3、答案:C
解析:因为一切物体都具有内能,所以0 ℃的冰块具有内能,内能不为零,A不符合题意。1杯高温的水比1桶低温的水内能不一定多,故B不符合题意。物体确定,质量和状态确定,温度降低,内能减少,C符合题意。体积大的物体质量、状态、温度均不能确定,则内能不能确定,D不符合题意。选C。
4、答案:D
5、答案:D
解析:A.液体沸腾时需持续吸热,但温度不变,故A错误;
B.非晶体在熔化时持续吸热,温度持续上升,故B错误;
C.雪熔化由固体变为液体,需要吸收热量,故C错误;
D.冰升华,由固体直接变为气体,所以温度低于0 ℃的室外,仍有水蒸气存在,故D正确。
故选D。
6、答案:C
7、答案:C
解析:A.改变物体的内能有两种方式,做功和热传递,外界对物体做功时,物体内能增大,温度升高,所以物体温度升高还可能是外界对物体做了功,故A错误;
B.沸点和大气压有关,在标准大气压下水的沸点时100 ℃,不在标准大气压下,水的沸点可能不是100 ℃,故B错误;
C.冬天搓手使手的内能增大温度升高,是通过做功的方式改变内能的,故C正确;
D.热胀冷缩中的“热”“冷”是指的是温度不是内能,故D错误。
故选C。
8、答案:A
解析:将-10℃的冰块放在0℃的环境中,冰块吸收热量,其内能会增大,温度会升高,故A正确;我们不敢大口地喝热汤,是因为热汤的温度高,热量是一个过程量,不能说含有的热量较多,故B错误;内能与物体的质量、温度和状态有关,物体的内能大,温度不一定高,故物体内部分子的热运动不一定快,故C错误;内能和热量是不同的物理量,但它们之间也有关系,如单位相同,故D错误。
9、答案:C
解析:甲图中小孩从滑梯上下滑过程中臀部感觉很热是通过做功的方式改变了臀部的内能,故A正确;乙图中气体膨胀做功,将塞子冲出,此时水蒸气的内能减小,温度降低,故B正确; 丙图中两个底部光滑的铅柱紧压结合在一起说明分子间存在相互作用的引力,故C错误;丁图中冰棒熔化是吸收了热量,说明发生了热传递,故D正确。
10、答案:B
解析:物体在任何温度下都有内能,因为分子在永不停息地做无规则运动,A、D错误。煮汤圆是通过热传递增大汤圆内能的,B正确。汤圆在煮的过程中体积变大是受热膨胀造成的,C错误。
相关试卷
这是一份人教版(2024)九年级全册第2节 内能同步训练题,共21页。
这是一份初中物理第十三章 内能第2节 内能课后练习题,共21页。
这是一份人教版(2024)九年级全册第2节 内能精品精练,共11页。试卷主要包含了单选题,填空题,实验题,简答题等内容,欢迎下载使用。

