所属成套资源:【新教材】三起外研版英语三年级上册课件+单元整体教学设计+课时教案
- 【新教材】三起外研版英语三上Unit 3 It's a colourful world! Period 4 课件+单元整体教学设计+课时教案 课件 1 次下载
- 【新教材】三起外研版英语三上Unit 4 Fun with numbers Period 1课件+单元整体教学设计+课时教案 课件 1 次下载
- 【新教材】三起外研版英语三上Unit 4 Fun with numbers Period 3课件+单元整体教学设计+课时教案 课件 1 次下载
- 【新教材】三起外研版英语三上Unit 4 Fun with numbers Period 4课件+单元整体教学设计+课时教案 课件 1 次下载
- 【新教材】三起外研版英语三上Unit 4 Fun with numbers 单词讲解课件+音频 课件 1 次下载
外研版(三起)2024三年级上册(2024)Unit 4 Fun with numbers一等奖教学ppt课件
展开这是一份外研版(三起)2024三年级上册(2024)Unit 4 Fun with numbers一等奖教学ppt课件,文件包含342一元一次方程的应用2课件pptx、342一元一次方程的应用2教学设计docx、第3章一次方程组大单元教学设计docx等3份课件配套教学资源,其中PPT共29页, 欢迎下载使用。
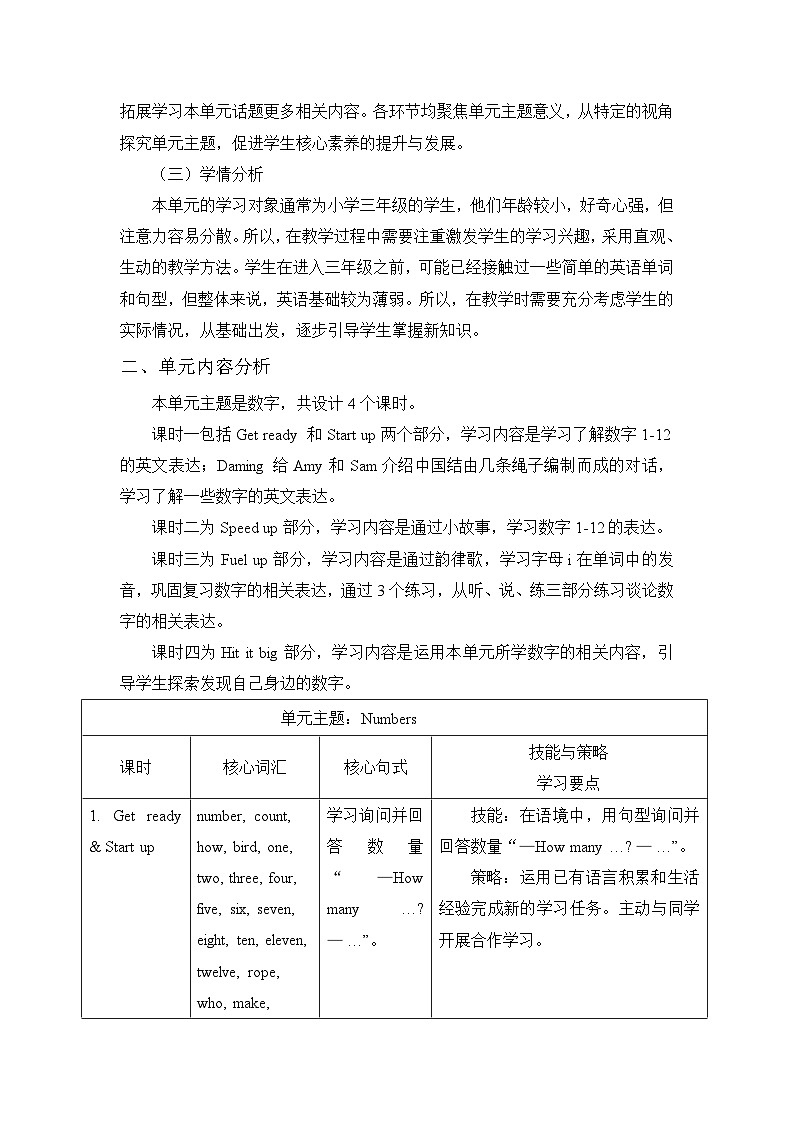
say numbers 1-12;use “—Hw many —One / Tw ... / Twelve.” t talk abut numbers;act ut a stry abut numbers;find numbers arund me.
Listen and sing
Hw many pencils?
Hw many erasers?
Hw many pens?
Hw many schlbags?
Hell, dear friends. I'm Ms Hen. I have many eggs. Hw many d I have? Let's cunt tgether.
Watch and enjy
Read and answer
Cheep! Cheep!
One! Tw! Three! Fur! Five! Six! Seven! Eight! Nine! Ten! Eleven! Twelve! My twelve eggs!
Twelve eggs.Twelve babies.
Er, I'm hungry.
One, tw, three, fur, five, six, seven, eight, nine, ten, eleven. Oh, n! Only eleven eggs.
Oh! My babies!Let me cunt …
Hw many babies?
Think and share
Let me cunt. _______________________________________________________________________________________________. __________babies!
Lk and write
One, tw, three,
fur, five, six, seven, eight, nine,
ten, eleven, twelve
Act ut the stry
Pint and read
Read and match
Listen and chse
I can say numbers 1-12;I can use “—Hw many —One / Tw ... / Twelve.” t talk abut numbers;I can act ut a stry abut numbers;
相关课件
这是一份小学英语外研版(三起)2024三年级上册(2024)Unit 4 Fun with numbers精品教学ppt课件,文件包含342一元一次方程的应用2课件pptx、342一元一次方程的应用2教学设计docx、第3章一次方程组大单元教学设计docx等3份课件配套教学资源,其中PPT共29页, 欢迎下载使用。
这是一份英语Unit 3 lt's a colourful world!教学课件ppt,文件包含外研版三上Unit3Period4课件pptx、外研版三上Unit3Period4单元教学设计docx、单元整体Unit3单元整体教学设计docx、Watchandenjoymp4等4份课件配套教学资源,其中PPT共36页, 欢迎下载使用。
这是一份小学英语外研版(三起)2024三年级上册(2024)Unit 3 lt's a colourful world!教学课件ppt,文件包含外研版三上Unit3Period2课件pptx、外研版三上Unit3Period2单元教学设计docx、单元整体Unit3单元整体教学设计docx、Listenandcolour1mp3、Listenandcolour2mp3、Listenandcolour3mp3、Listenandcolour4mp3、Unit3Speedup①音频mp3、Watchandenjoymp4、listenandsingmp4等10份课件配套教学资源,其中PPT共32页, 欢迎下载使用。

