考点22 文言断句(含答案)备战2025年高考语文一轮复习考点帮(新高考通用)学案
展开
这是一份考点22 文言断句(含答案)备战2025年高考语文一轮复习考点帮(新高考通用)学案,文件包含考点22文言断句教师版备战2025年高考语文一轮复习考点帮新高考通用学案docx、考点22文言断句学生版备战2025年高考语文一轮复习考点帮新高考通用学案docx等2份学案配套教学资源,其中学案共23页, 欢迎下载使用。
2.考点精讲(文言断句方法)
3.好题冲关(基础、提升、真题)
1. 考点分布
(2024、2023新课标I、Ⅱ,T10)材料中画波浪线的部分有三处需要断句,请用铅笔将相应位置的答案标号涂黑,每涂对一处给1分,涂黑超过三处不给分。
(2022/2021/2020 新高考I、Ⅱ,T10)下列对文中画波浪线部分的断句,正确的一项是
2.命题规律及备考策略
【命题规律】
①题型上,客观题与主观题兼而有之。
②分值,3分。
【备考策略】
1. 研读课本:加强对课本的复习,因为历年的文言文试题都与课本中的文言文课文密切相关。
2. 归纳整理:整理归纳文言文的重点句子和词汇,掌握其含义和用法。
3. 专题研究:在掌握基础知识的基础上,尝试进行专题研究,发现其中蕴含的语言运用规律。
4. 仿真练习:通过做历年高考真题和模拟试题,熟悉考试题型和答题技巧。
文言断句方法
(1)词性断句法。
文言文中名词和代词常用来作主语或宾语,断句时可先找出名词,如人名、地名、官名、国名、朝代名、器物名、动物名等;也可先找出代词,如吾、予、余(表示“我”),尔、汝(女)、公、卿、君、若(表示“你”),其、彼、此、之等。这些名词和代词如果作主语,那么它的前面就可能断句;如果作宾语,那么它的后面也可能断句。
文言文中动词、形容词(或活用为动词、形容词的其他词性)常用来作谓语,断句时,可以先找到语句中的动词、形容词,确定作为谓语的动词、形容词;然后根据谓语前的状语、主语和谓语后的宾语等来断定语句的停顿点。
(2)语序、句式断句法
①特殊语序:宾语前置、定语后置、介词结构后置、谓语前置等。
薛谭学讴于秦青,未穷青之技,自谓尽之,遂辞焉。
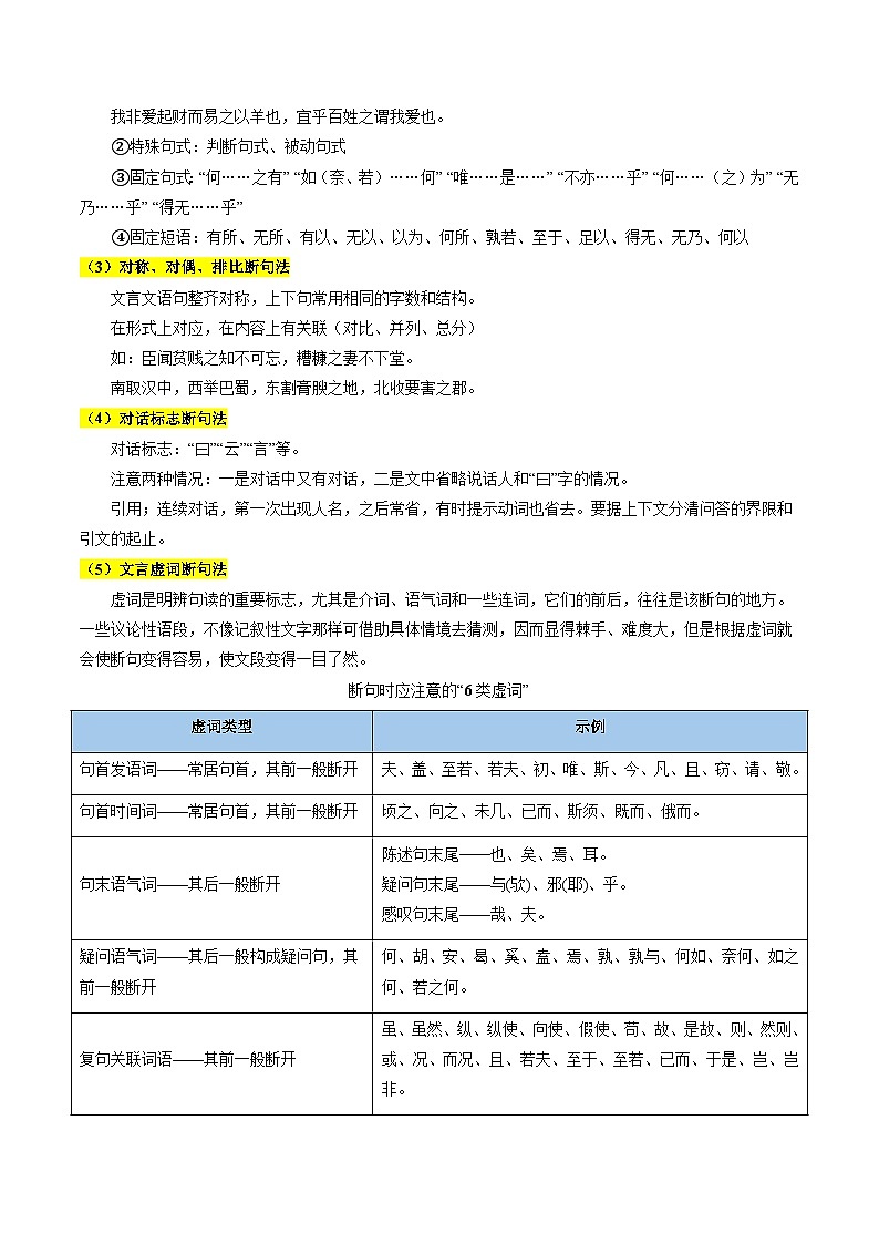
我非爱起财而易之以羊也,宜乎百姓之谓我爱也。
②特殊句式:判断句式、被动句式
③固定句式:“何……之有” “如(奈、若)……何” “唯……是……” “不亦……乎” “何……(之)为” “无乃……乎” “得无……乎”
④固定短语:有所、无所、有以、无以、以为、何所、孰若、至于、足以、得无、无乃、何以
(3)对称、对偶、排比断句法
文言文语句整齐对称,上下句常用相同的字数和结构。
在形式上对应,在内容上有关联(对比、并列、总分)
如:臣闻贫贱之知不可忘,糟糠之妻不下堂。
南取汉中,西举巴蜀,东割膏腴之地,北收要害之郡。
(4)对话标志断句法
对话标志:“曰”“云”“言”等。
注意两种情况:一是对话中又有对话,二是文中省略说话人和“曰”字的情况。
引用;连续对话,第一次出现人名,之后常省,有时提示动词也省去。要据上下文分清问答的界限和引文的起止。
(5)文言虚词断句法
虚词是明辨句读的重要标志,尤其是介词、语气词和一些连词,它们的前后,往往是该断句的地方。一些议论性语段,不像记叙性文字那样可借助具体情境去猜测,因而显得棘手、难度大,但是根据虚词就会使断句变得容易,使文段变得一目了然。
断句时应注意的“6类虚词”
利用虚词标志断句要注意灵活性,具体包括以下几点:
①“乎”用在句中相当于“于”时,不能点断。如:“生乎吾前,其闻道也固先乎吾。”
②“也”用在句中起舒缓语气的作用时,可点断也可不点断。如:“师道之不传也久矣!欲人之无惑也难矣!”
③连词“而”有时用于词或短语之间起连接作用,所连接的内容共同作句子的成分,前后联系很紧密,一般不在其前断开。但如果“而”是连接两个句子,则往往要在其前断开。如:“其下平旷,有泉侧出,而记游者甚众,所谓前洞也。”
④“夫”有时也作指示代词(兼有舒缓语气的作用)用在句中,这种情况下不能点断。如:“故为之说,以俟夫观人风者得焉。”
(6)顶真修辞断句法。
例:光召尚书玺郎,郎不肯授光,光欲夺之。
(7)察反复定句读。
反复,特别是间隔反复,文言文常见的修辞方法。
例如《邹忌讽齐王纳谏》中“我孰与城北徐公美”多次反复。
(8)无标志断句法——善抓谓语,借助语境
A.抓谓语中心词
没有标志性词语的句子应如何进行断句,有没有捷径可走、规律可循?其实仔细分析,还是会发现一些规律的。请看下面的断句例子:
罗既官游击/乃遣人访其妻/以重金赎还/为夫妇如初/报其鬻身救夫之义也/此事不足训/然以视少共艰苦/既贵而厌弃其糟糠者/其厚薄之区/殆不可以道里计/天生豪杰/磊磊落落/安得以道学家之律绳之。
通过研究我们就会发现:文言文中,句子多以动词或形容词谓语为中心,找出了动词或形容词谓语,也就能区分出独立的句子;明确了句子的意思,从而正确断句。
但需要注意的是,确定句子的谓语中心词还要全面考虑,要善于识别兼语句、连动句等特殊谓语句,这样就能更准确地把握了。
B.借助语境
目前高考采用的题型均是有语境的断句。考生可先理解上下文,再由此推断断句部分的大意。如传记,应先明晰人物、事件、言论;议论文则应明晰中心、论据、方法及逻辑关系。特别要注意断句部分的前后的句意、句式特点等。只有把握了语境,才能正确断句。
(2024年·新课标Ⅰ)阅读下面的文言文(节选),完成下面小题。
令陵有两袒之心,单于亦何能信陵而委以重兵,使深入而与汉将相持乎!迁之为陵文过若不及,而抑称道李广于不绝,以奖其世业。为将而降降而为之效死以战虽欲浣涤其污而已缁之素不可复白。大节丧,则余无可浣也。
1.材料中画波浪线的部分有三处需要断句,请用铅笔将答题卡上相应位置的答案标号涂黑。
为将而降A降而为之B效死C以战D虽欲浣E涤其污F而已G缁之素不可复白。
【答案】ADF
【解析】本题考查学生文言文断句的能力。
句意:身为将领却向敌军投降,投降以后又为新主效死作战,即使想要洗涤自己身上的污点,可已经染黑的白布不可能重新变白。
“为将而降”与“降而为之……”为顶针的修辞手法,在中间的A处断开。
“为之”做“效死以战”的状语,“效死”是“战”的修饰成分,中间均不可断开,可在后面的D处断开。
“虽……,而……”是转折关系的复句,在中间的F处断开。
故选ADF。
(2022年·新高考全国Ⅰ卷)阅读下面的文言文,完成下列小题。
孟尝君曰:“夫赵之兵非能强于魏之兵,魏之兵非能弱于赵也。然而赵之地不岁危而民不岁死,而魏之地岁危而民岁死者,何也?以其西为赵蔽也,今赵不救魏魏歃盟于秦是赵与强秦为界也地亦且岁危民亦且岁死矣此文之所以忠于大王也”赵王许诺,为起兵十万、车三百乘,又北见燕王曰:“今秦且攻魏,愿大王之救之!”
2.下列对文中画波浪线部分的断句,正确的一项是( )
A.今赵不救魏/魏歃盟/于秦是赵与强秦为界也/地亦且岁危/民亦且岁死矣/此文之所以忠于大王也/
B.今赵不救魏/魏歃盟于秦/是赵与强秦为界也/地亦且岁危/民亦且岁死矣/此文之所/以忠于大王也/
C.今赵不救魏/魏歃盟于秦/是赵与强秦为界也/地亦且岁危/民亦且岁死矣/此文之所以忠于大王也/
D.今赵不救魏/魏歃盟/于秦是赵与强秦为界也/地亦且岁危/民亦且岁死矣/此文之所/以忠于大王也/
【答案】C
【解析】句意:现在赵国不援救魏国,魏国同秦国歃血结盟,这样就如同赵国与强大的秦国相邻了,赵国土地也将年年受到威胁,百姓也将一年一年地死去。这就是我忠于大王的表现。”
“魏歃盟于秦”是状语后置句,“于秦”是“歃盟”的后置状语,中间不可断开,排除AD;
“此文之所以忠于大王也”是判断句,“此……也”是判断句的标志,中间不可断开,“之所以”是固定结构,不能断开,排除B。
故选C。
(2024·广东广州·一模)阅读下面的文言文,完成下面小题。
汤武之征伐,即尧舜之揖让,天下归周,天之命也。洁身自远斯可已矣,何乃耻食其粟,独食其薇也,庸非周土之毛乎?斯皆过乎中者也。呜呼,廉顽立懦,足可为百世师,过中失正,恐未臻乎尧舜禹之道。此孟子之所以讥乎其隘而孔子至德之称在泰伯而不在夷齐也厥旨深矣。
1.材料二画波浪线的部分有三处需要断句,请用铅笔将答题卡上相应位置的答案标号涂黑。
此孟子之所以讥乎A其B隘C而孔子至D德之E称在泰伯F而不在G夷齐也H厥旨深矣。
【答案】CEH
【解析】本题考查学生文言文断句的能力。
句意:这就是孟子讥讽他们狭隘,并且孔子称赞道德最崇高的人,称赞在泰伯但不是伯夷叔齐的原因,他们的主旨思想很深刻啊。
“此孟子之所以……也”是表原因的大句子,其中“讥乎其隘”是状语后置句,是第一个原因,后面C处断开;
“孔子至德之称”是第二个原因的主语,应单独成句,E处断开;
“而”连词,连接“在泰伯”和“不在夷齐”,中间不断开,“也”句末语气助词,后面H处断开。
故选CEH。
(2023·山东菏泽·三模)阅读下面的文言文,完成下面小题。
臣光曰:君子之养士以为民也夫贤者大则利天下小则利一国今孟尝君之养士也,不恤智愚,不择臧否,盗其君之禄,以立私党,张虚誉,上以侮其君,下以蠹其民,是奸人之雄也,乌足尚哉!
2.下列对文中画波浪线部分的断句,正确的一项是( )
A.君子之养士/以为民也/夫贤者大则利/天下小/则利一国/
B.君子之养士/以为民也夫/贤者大则利/天下小/则利一国/
C.君子之养士/以为民也夫/贤者/大则利天下/小则利一国/
D.君子之养士/以为民也/夫贤者/大则利天下/小则利一国/
【答案】D
【解析】本题考查学生文言文断句的能力。
句意:贤德的君子收养士人,是为了百姓的利益。士人中贤良的人,用到大处可以有利于天下,用到小处可以有利于一国。
“……也”是判断句的标志,其后应断开,排除BC;
“大则利天下”与“小则利一国”结构一致,分别成句,中间不能断开,排除A。
故选D。
(2024·广东湛江·三模)阅读下面的文字,完成下面小题。
仲弓曰:“古之听讼,尤罚丽于事,不以其心,可得闻乎?”孔子曰:“凡听五刑之讼,必原父子之情,立君臣之义以权之,意论轻重之序,慎测浅深之量以别之。悉其聪明,致其忠爱以尽之。大司寇正刑明辟以察狱狱必三讯焉疑狱则泛与众共之疑则赦之。皆以小大之比成也。”
3.材料二画波浪线部分有三处需要断句,请用铅笔将答题卡上相应位置的答案标号涂黑。
大司寇正刑A明辟B以察狱C狱必三讯D焉E疑狱F则泛与众G共之H疑则赦之。
【答案】CEH
【解析】本题考查学生文言文断句的能力。
句意:大司寇要正定刑法辨明法令来审清案件,审案时必须听取群臣、群吏和万民的意见。疑案则要广泛地向大众征求意见共同解决,如果还有疑问无法裁决,就赦免他。
“狱狱”两个词语相连,前者为前句宾语,后者为后句主语,中间C处断开;
“焉”此处为句末语气词,其后E处断开;
“疑狱则……”“疑则……”,两个句子句式相似,句意相关,中间H处断开。
故CEH三处需要断句。
(2024·山东潍坊·二模)阅读下面的文言文,完成小题。
孔子曰:“所谓士人者,心有所定,计有所守,虽不能尽道术之本,必有率也;虽不能备百善之美,必有处也。是故知不务多,必审其所知;言不务多,必审其所谓;行不务多,必审其所由。此则士人也。”
公曰:“善哉!非子之贤,则寡人不得闻此言也。虽然寡人生于深宫之内未尝知忧恐不足以行五仪之教。若何?”
孔子对曰:“如君之言,已知之矣,则丘亦无所闻焉。”
(节选自《孔子家语·五仪解》)
1.材料二画波浪线的部分有三处需要断句,请用铅笔将答题卡上相应位置的答案标号涂黑。
虽然A寡人B生于深宫C之内D未尝知E忧F恐G不足以行H五仪之教。
【答案】ADF
【解析】本题考查学生准确断句的能力。
句意:虽然如此,但我从小生在深宫之内,不知道忧愁,恐怕不足以实行五仪之教。怎么办呢?
“虽然”是句中让步状语,可单独成句,故可在A处断开;
“寡人生于深宫之内”中,“寡人”是主语,“生于深宫之内”是状语后置句,原句应为“于深宫之内生”,故可于后置状语后断开,即D处;
“未尝知忧”是谓宾成分,“忧”是宾语成分,故可于宾语后断开,即F处。
故可断于ADF。
(2023·江苏南京·一模)阅读下面的文言文,完成下面小题。
人主之患患在知能害人而不知害人之不当而反自及也是何也智短也。智短则不知化,不知化者举自危。齐宣王为大室,大益百亩,堂上三百户。以齐之大,具之三年而未能成。群臣莫敢谏王。
2.下列对文中画波浪线部分的断句,正确的一项是( )
A.人主之患/患在知能害人/而不知害人/之不当而反自及也是/何也/智短也
B.人主之患/患在知能害人/而不知害人之不当而反自及也是/何也/智短也
C.人主之患/患在知能害人/而不知害人/之不当而反自及也/是何也/智短也
D.人主之患/患在知能害人/而不知害人之不当而反自及也/是何也/智短也
【答案】D
【解析】本题考查学生文言文断句的能力。
句意:君主的弊病,在于只知道(自己)能危害别人,却不知道(如果)所害的人是不该害的反而会自己遭殃。这是什么原因呢?这是见识浅薄。
“害人之不当而反自及也”整个做“不知”的宾语,中间不能断开;“也”死是句末语气词,后面断开,排除AC;
“是”应为下一句的主语,“是何也”是判断句,不可断开,排除B。
故选D。
(2024·重庆·一模)阅读下面的文字,完成小题。
太宗谓玄素曰:“卿以我不如炀帝,何如桀纣?”对曰:“若此殿卒兴,所谓同归于乱。”太宗叹曰:“我不思量,遂至于此。”顾谓房玄龄曰:“今玄素上表洛阳实亦未宜修造后必事理须行露坐亦复何苦?所有作役,宜即停之。
3.材料二画波浪线的部分有三处需要断句,请用铅笔将答题卡上相应位置的答案标号涂黑。
今A玄素上表B洛阳C实亦D未宜E修造F后G必事理H须行I露坐J亦K复L何苦?
【答案】BFI
【解析】本题考查学生文言文断句的能力。
句意:如今张玄素上奏,洛阳的宫殿实在不应该修建,以后一定要事情和道理都一定可行才做,如今露天而坐又有什么辛苦的呢?
“今玄素上表”表意完整,是状语+主谓宾结构,中间不能断开,可在后面的B处断开。
“洛阳实亦未宜修造”是主谓结构,中间不能断开,可在后面的F处断开。
“须行”是“一定可行”的意思,做前面“事理的谓语”,与“露坐”语意矛盾,不能做并列短语,故在I处断开。
故选BFI。
(2024·黑龙江·一模)阅读下面的文言文,完成小题。
贞观二年,太宗谓侍臣曰:“人言作天子则得自尊崇无所畏惧朕则以为正合自守谦恭常怀畏惧。昔舜诫禹曰:‘汝惟不矜,天下莫与汝争能;汝惟不伐,天下莫与汝争功。’又《易》曰:‘人道恶盈而好谦。’凡为天子,若惟自尊崇,不守谦恭者,在身倘有不是之事,谁肯犯颜谏奏?
4.材料二中画波浪线的部分有三处需要断句,请用铅笔将答题卡上相应位置的答案标号涂黑。
人言作天子A则得自B尊崇C无所畏惧D朕则以为E正合F自守G谦恭H常怀I畏惧。
【答案】CDH
【分析】本题考查学生文言文断句的能力。
句意:人们说,是天子就可以认为自己尊贵崇高,无所畏惧了,我却认为天子更应该自己保有谦逊恭谨之德,经常心怀畏惧。
“作天子则得自尊崇”是“言”的宾语,“自尊崇”,是宾语前置,中间不能断开,可在C后断开。
“朕”做下面句子的主语,前面D处要断开。
“正合自守谦恭”做“以为”的宾语,“谦恭”做“守”的宾语,中间不能断开,可在H处断开。
故选CDH。
(2024·吉林白山·一模)阅读下面的文言文,完成下面小题。
推从者怜之,乃悬书宫门曰:“有龙矫矫,顷失其所,五蛇从之,周遍天下。龙饥无食,一蛇割股,龙返其渊,安其壤土。四蛇入穴,皆有处所,一蛇无穴,号于中野。”文公出,见书曰:“嗟!此介子推也。吾方忧王室,未图其功。”使人召之则亡遂求其所在闻其入绵上山中于是文公表绵上山中而封之以为介推田,号曰介山。
5.材料二中画波浪线的部分有三处需要断句,请用铅笔将答题卡上相应位置的答案标号涂黑。
使人召之A则亡B遂求其所C在D闻其入绵上山中E于是文公表绵F上山中G而封之
【答案】BDE
【解析】本题考查学生文言文断句的能力。
句意:文公便派人去召见介子推,但他已经出走,又派人寻求他隐居的地方,听说他已经住进绵上的山里。于是文公就在绵上立起界石,把整个绵山封给他。
“遂”有承接之意,其前B处断开;
动词“求”和“闻”引导两个不同的句子,应在“闻”前D处断开;
“于是”有承接之意,其前E断开。
综上应在BDE三处断开。
(2024·湖南邵阳·一模)阅读下面的文言文,完成下面小题。
己巳,冯道等入朝,及端门,闻朱、冯死,帝已北走;道及刘晌欲归,李愚曰:“天子之出,吾辈不预谋。今太后在宫,吾辈当至中书,遣小黄门取太后进止,然后归第,人臣之义也。”道曰:“主上失守社稷人臣惟君是奉无君而入宫城恐非所宜。潞王已处处张榜,不若归俟教令。”乃归。
6.材料一画波浪线的部分有三处需要断句,请用铅笔将答题卡上相应位置的答案标号涂黑。
主上失守A社稷B人臣C惟君D是奉E无君而入F宫G城H恐非所宜
【答案】BEH
【解析】本题考查学生文言文断句的能力。
句意:主上把江山社稷丢了,作为人臣只能侍奉君主,没有了君主而进入宫城,恐怕不合适。
“主上失守”的对象是“社稷”,因此应在“社稷”后停顿;
“人臣惟君是奉”是宾语前置句,“奉”后停顿;
“宫城”是动词“入”的宾语,在“宫城”后停顿。
故选BEH。
(2024·浙江·校联考一模)阅读下面的文言文,完成下面小题。
易曰:“王臣蹇蹇,匪躬之故。”人臣之所以蹇蹇为难而谏其君者非为身也将欲以匡君之过矫君之失也见君之过失而不谏是轻君之危亡也。
楚庄王欲伐阳夏,师久而不罢,群臣欲谏而莫敢。
7.下列对文中画波浪线部分的断句,正确的一项是( )
A.人臣之所以蹇蹇为难而谏/其君者/非为身也/将欲以匡/君之过矫君之失也/见君之过/失而不谏/是轻君之危亡也
B.人臣之所以蹇蹇为难而谏/其君者/非为身也/将欲以匡君之过/矫君之失也/见君之失而不谏/是轻君之危亡也
C.人臣之所以蹇蹇为难而谏其君者/非为身也/将欲以匡/君之过矫君之失也/见君之过/失而不谏/是轻君之危亡也
D.人臣之所以蹇蹇为难而谏其君者/非为身也/将欲以匡君之过/矫君之失也/见君之过失而不谏/是轻君之危亡也
【答案】D
【解析】本题考查学生文言文断句的能力。
句意:做人臣的要忠诚正直地规劝其君主的原因,并不是为了自己,而是想要纠正君主的过错,改正君主的失误。看见君主有过失而不进行规劝,这是轻视君主的危急存亡。
“所以……者”表原因,是一个固定结构,“者”后停顿,排除AB;
“匡君之过”与“矫君之失”是对称结构,中间断开,排除C。
故选D。
(2024·安徽芜湖·三模)阅读下面的文言文,完成下面小题。
问曰:“吴亡而越兴,在天与?在人乎?”“皆人也。夫差失道,越亦贤矣。湿易雨,饥易助。”曰:“何以知独在人乎?”“子贡与夫子坐,告夫子曰:‘太宰死。’夫子曰:‘不死也。’如是者再。子贡再拜而问:‘何以知之?’夫子曰:‘天生宰嚭者,欲以亡吴。吴今未亡,宰何病乎?’后人来言不死。圣人不妄言,是以明知越霸矣。”“何以言之?”曰:“种见蠡之时,相与谋道:东南有霸兆不如往仕相要东游入越而止贤者不妄言,以是知之焉。”
(节选自《越绝书·卷一》)
8.材料二中画波浪线的部分有三处需要断句,请用铅笔将答题卡上相应位置的答案标号涂黑。
东南有霸A兆B不如往C仕D相E要东游F入G越H而止。
【答案】BDF
【解析】本题考查学生文言文断句的能力。
句意:“东南方(的国家)有成为霸主的征兆,我们不如到那里去做官。”两人相邀东游,到了越国就停留了下来。
“东南有霸兆”,主谓宾结构,句意完整,B处断开;
“不如往仕”,“往仕”为连动,不断开,D处断开;
“相要东游”“入越而止”两组动作,主语相同,各自单独成句,F处断开。
故BDF三处需要断句。
(2024·广东广州·三模)阅读下面的文言文,完成下面小题。
岁乙巳秋,郡人黄伯弘,约予与广平程伯崇、建安徐宗度,自河口买舟,顺流而下,抵白云廨寺。过东际石桥,桥覆以舟。沿麓稍登鸣涧在左荔荫团团有大石可坐。近里许,有亭曰“乘云”。近亭有窾泉,行者掬以饮。又里许到半山亭,亭后小溪,俯瞰山下。
9.材料中画波浪线的部分有三处需要断句,请用铅笔将答题卡上相应位置的答案标号涂黑。
沿麓A稍登B鸣涧C在左D荔荫E团团F有大石G可H坐。
【答案】BDF
【解析】本题考查学生文言文断句的能力。
句意:(我们)沿着山脚逐渐攀登,左边有轰鸣的涧水,聚集在一起的荔枝树荫下,有可以坐的大石头。
“沿麓稍登”有独立的主谓结构,(省略了主语“我们”),后面的“鸣涧”是另一句的主语,所以B处断开;
“鸣涧在左”,主谓宾结构完整,后面的“荔荫”是另一句的主语,所以D处断开;
“荔荫团团”“有大石可坐”中间停顿,“荔荫团团”是独立的主谓结构,主语是“荔荫”,谓语是“团团”;而“有大石可坐”是另一独立的句子,所以F处断开。
故选BDF。
(2024·广东深圳·二模)阅读下面的文言文,完成小题。
传语称:“纣力能索铁伸钩,抚梁易柱。”言其多力也。“蜚廉、恶来之徒,并幸受宠。”言好技力之主致技力之士也。或言“武王伐纣,兵不血刃。”夫以索铁伸钩之力,辅以蜚廉、恶来之徒,与周军相当,武王德虽盛不能夺纣素所厚之心纣虽恶亦不失所与同行之意。虽为武王所擒,时亦宜杀伤十百人。今言“不血刃”,非纣多力之效,蜚廉、恶来助纣之验也。
1.材料二中画波浪线的部分有三处需要断句,请用铅笔将答题卡上相应位置的答案标号涂黑。
武王德A虽盛B不能夺C纣D素所厚之心E纣虽恶F亦不失G所与H同行之意
【答案】BEF
【解析】句意:周武王道德虽受称赞,也不能征服一向受纣王厚爱的人的心,纣王即使被咒骂,也不会失去跟他操行相同的人的心。
“武王德虽盛不能夺纣素所厚之心”句中,“武王”是主语,“德虽盛”表条件,“不能夺纣素所厚之心”表示转折的结果,可于两者之间断开,即B处;
“武王德虽盛/不能夺纣素所厚之心”和“纣虽恶/亦不失所与同行之意”是并举成分,故可于EF处断开。
故应断于BEF。
(2023·山东潍坊·模拟预测)阅读下面的文言文,完成下面小题。
魏相上书谏曰:“间者匈奴尝有善意,所得汉民,辄奉归之,未有犯于边境;虽争屯田车师,不足致意中。今闻诸将军欲兴兵入其地,臣愚不知此兵何名者也!今边郡困乏父子共犬羊之裘食草莱之实常恐不能自存难以动兵今郡国守相多不实选风俗尤薄水旱不时今左右不忧此,乃欲发兵报纤介之忿于远夷,殆孔子所谓‘吾恐季孙之忧不在颛臾而在萧墙之内也’。”
2.下列对文中画波浪线部分的断句,正确的一项是( )
A.今边郡困乏/父子共犬羊之裘/食草莱之实/常恐不能自存/难以动兵/今郡国守相多不实选/风俗尤薄/水旱不时/
B.今边郡困乏父子/共犬羊之裘/食草莱之实/常恐不能自存/难以动兵/今郡国守相多不实选/风俗尤薄/水旱不时/
C.今边郡困乏/父子共犬羊之裘/食草莱之实/常恐不能自存难/以动兵/今郡国守相多不实/选风俗尤薄/水旱不时/
D.今边郡困乏父子/共犬羊之裘/食草莱之实/常恐不能自存/难以动兵/今郡国守相多不实/选风俗尤薄/水旱不时/
【答案】A
【解析】本题考查学生文言文断句的能力。
句意:如今边境各郡都很困乏,百姓们父子共穿一件狗皮或羊皮衣服,靠野草野果充饥,他们常常为自己的生存而担心,难以征调他们去当兵打仗。
“今边郡困乏”是主谓句,后面应断开,“父子共犬羊之裘”是主谓宾结构句意完整,前后应断开,排除BD。
“常恐不能自存”省略主语,句意完整,后面断开;且“今郡国守相多不实选”与“风俗尤薄”是主谓句,两句句意完整,各自前后应断开,排除C。
故选A。
(2024·河北石家庄·一模)阅读下面的文言文,完成小题。
夫物不产于秦,可宝者多;士不产于秦,而愿忠者众。今逐客以资敌国损民以益仇内自虚而外树怨于诸侯求国无危,不可得也。
3.文中画波浪线的部分有三处句读,请用铅笔将答题卡上相应位置的答案标号涂黑。
今A逐客B以资C敌国D损民E以益仇F内自虚G而外树怨H于诸侯I求国无危
【答案】DFI
【解析】本题考查学生文言文断句的能力。
句意:现在驱逐客卿而帮助敌国,减少本国人口而增加仇人的实力,结果在内使自己虚弱,在外又和各国诸侯结怨,像这样做而想使国家不陷于危境。
“今逐客以资敌国”,“敌国”作“资”的宾语,其后断开,即D处。
“损民以益仇”与“逐客以资敌国”结构对称,故独立成句,F处断开。
“内自虚而外树怨于诸侯”,“于诸侯”作“外树怨”的后置状语,其后断开,即I处。
故在DFI三处断开。
(2024·山东日照·三模)阅读下面的文言文,完成下面小题。
4.材料二画波浪线的部分有三处需要断句,请用铅笔将答题卡上相应位置的答案标号涂黑。
天子躬于明堂A临观B而万民C咸荡涤D邪秽E斟酌F饱满G以饰H厥性。
【答案】BEG
【解析】本题考查学生文言文断句的能力。
句意:天子亲临明堂观乐(yuè),而众百姓能受乐的感化而洗荡、涤除人性中的邪恶和污秽,采取健康、饱满的人性,以整饬其性情。
“天子躬于明堂临观”是主谓结构,“而”是连词,表顺承,一般居句首,B处断开;
“万民咸荡涤邪秽”主谓宾齐全,其后E处断开;
“斟酌饱满”是动宾结构,中间不能断开;“饰厥性”是动宾结构,中间不能断开,“以”是连词,表目的,前面G处断开。
故选BEG。
(2024·河南许昌·三模)阅读下面的文言文,完成小题。
秦王出楚王以为和,君令弊邑以此惠秦,秦得无破,而以梦之东国自免也,必欲之。楚王出必德齐齐得东国而益强而薛世世无患。秦不大弱,而处之三晋之西,三晋必重齐。”薛公曰:“善。”因令韩庆入秦,而使三国无攻秦,而使不藉兵乞食于西周。
5.文中画波浪线的部分有三处需要断句,请用铅笔将答题卡上相应位置的答案标号涂黑。
楚王出A必德B齐C齐得东D国E已而益强F而薛G世H世无患。
【答案】ACF
【解析】本题考查学生文言文断句的能力。
句意:楚怀王被释放,必定会感激齐国的恩德,齐国得到东地之后会更加强大,而您的封地薛邑也就世世代代没有祸患了。
“楚王”作主语,“出”作谓语,是主谓句,故应在A处断开;
“必”作状语,“德”作谓语,“齐”作宾语,故应在C处断开;
“薛”作主语,“世世无患”作谓语,“而”前停顿,即应在F处断开。
故应在ACF处断开。
(2024·河南信阳·三模)阅读下面的文言文,完成下面小题。
高子曰:“《小弁》,小人之诗也。”孟子曰:“何以言之?”高子曰:“怨乎。”孟子曰:“固哉,夫高皇之为诗也!有越人于此,弯弓而射我,我则谈笑而道之,无他,疏之也。兄弟弯弓而射我,我则泣涕而道之,无他,威之也。然则《小弁》之怨亲亲也亲亲仁也。”《小弁》,刺幽王也。太子之傅作焉。
6.材料一画波浪线的部分有三处需要断句,请用铅笔将答题卡上相应位置的答案标号涂黑。
然则A《小弁》B之怨C亲D亲E也F亲G亲H仁也。
【答案】CFH
【解析】本题考查学生文言文断句的能力。
句意:既然这样,那么《小弁)这首诗里的怨很情绪,正是热爱亲人的表现。热爱亲人,这是仁啊!”
“《小弁》之怨”作主语,其后可单独断开,即C处可断开;
第一个“亲”作谓语,第二个“亲”作宾语,“也”句末语气词,故应在F处断开;
“亲亲”作主语,“仁”作谓语,“也”句末语气词,故应在H处断开。
故应在CFH处断开。
(2023年·新课标全国Ⅰ卷)阅读下面的文言文,完成下面小题。
武臣曰:“诺。”子鲋曰:“乃者赵、韩共并知氏,赵襄子之行赏,先加具臣而后有功。韩非书云夫子善之引以张本然后难之岂有不似哉?然实诈也。何以明其然?昔我先君以春秋哀公十六年四月己丑卒,至二十七年荀瑶与韩、赵、魏伐郑,遇陈恒而还,是时夫子卒已十一年矣,而晋四卿皆在也。
1.材料二画波浪线的部分有三处需要断句,请用铅笔将答题卡上相应位置的答案标号涂黑,每涂对一处给1分,涂黑超过三处不给分。
韩非书A云夫子B善之C引D以张本E然F后难之G岂有H不似哉?
【答案】CEG
【解析】本题考查学生文言文断句的能力。
句意:韩非子在他的书中说,孔子赞赏赵襄子的做法,以此来强调“礼”的根本,然后在书中批驳孔子的看法,难道不像是真的吗?
“韩非书云”的意思是“韩非在他的书中说”,其后应跟“说”的具体内容;结合材料一《韩非子·难一》中的“仲尼闻之,曰:‘善赏哉,襄子!赏一人而天下为人臣者莫敢失礼矣。’”可知,“夫子善之”是韩非书里记载的内容,应作“云”的宾语,“韩非书云夫子善之”语意完整,其后应断开。
材料一中韩非先引用孔子的观点来说明“礼”的重要,这就是“引以张本”;然后对孔子的话加以批驳,这就是“然后难之”,故“引以张本”后、“然后难之”后都应断开。同时,从固定结构上看,“岂……哉”为反问句式,其前应断开。
(2022年·新高考全国Ⅱ卷)阅读下面的文言文,完成下面小题。
吴汉,字子颜,南阳人。韩鸿为使者,使持节,徇河北,人为言:“吴子颜,奇士也,可与计事。”吴汉为人质厚少文造次不能以辞语自达邓禹及诸将多所荐举再三召见其后勤勤不离公门上亦以其南阳人渐亲之上既破邯郸,诛王郎,召邓禹宿,夜语曰:“吾欲北发幽州突骑,诸将谁可使者?”
2.下列对文中画波浪线部分的断句,正确的一项是( )
A.吴汉为人质厚少文造次/不能以辞语自达/邓禹及诸将多所荐举/再三召见/其后勤勤不离公门/上亦以其南阳人/渐亲之/
B.吴汉为人质厚少文/造次不能以辞语自达/邓禹及诸将多所荐举/再三召见/其后勤勤不离公门上/亦以其南阳人/渐亲之/
C.吴汉为人质厚少文/造次不能以辞语自达/邓禹及诸将多所荐举/再三召见/其后勤勤不离公门/上亦以其南阳人/渐亲之/
D.吴汉为人质厚少文造次/不能以辞语自达/邓禹及诸将多所荐举/再三召见/其后勤勤不离公门上/亦以其南阳人/渐亲之/
【答案】C
【解析】句意:吴汉为人朴实、厚道,说话缺少有文采,匆忙时(常常)不能表达自己的真实意图。邓禹和诸位将领多次举荐吴汉,多次被皇上召见,这以后吴汉工作辛勤努力不离开衙署,光武帝也因为他是南阳人,逐渐与他亲近。
“质厚少文”是对吴汉的评价,后面断开;“造次”是“不能以辞语自达”的状语,不能分开,排除AD;
“上”是指光武帝刘秀,是“亦以其南阳人”的主语,不能分开,排除B。
故选C。
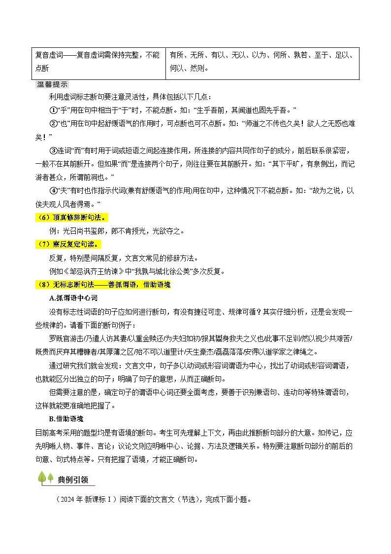
虚词类型
示例
句首发语词——常居句首,其前一般断开
夫、盖、至若、若夫、初、唯、斯、今、凡、且、窃、请、敬。
句首时间词——常居句首,其前一般断开
顷之、向之、未几、已而、斯须、既而、俄而。
句末语气词——其后一般断开
陈述句末尾——也、矣、焉、耳。
疑问句末尾——与(欤)、邪(耶)、乎。
感叹句末尾——哉、夫。
疑问语气词——其后一般构成疑问句,其前一般断开
何、胡、安、曷、奚、盍、焉、孰、孰与、何如、奈何、如之何、若之何。
复句关联词语——其前一般断开
虽、虽然、纵、纵使、向使、假使、苟、故、是故、则、然则、或、况、而况、且、若夫、至于、至若、已而、于是、岂、岂非。
复音虚词——复音虚词需保持完整,不能点断
有所、无所、有以、无以、以为、何所、孰若、至于、足以、何以、然则。
相关学案
这是一份考点26文言翻译(含答案)备战2025年高考语文一轮复习考点帮(新高考通用)学案,文件包含考点26文言翻译学生版备战2025年高考语文一轮复习考点帮新高考通用学案docx、考点26文言翻译教师版备战2025年高考语文一轮复习考点帮新高考通用学案docx等2份学案配套教学资源,其中学案共23页, 欢迎下载使用。
这是一份考点24文言实虚词(含答案)备战2025年高考语文一轮复习考点帮(新高考通用)学案,文件包含考点24文言实虚词教师版备战2025年高考语文一轮复习考点帮新高考通用学案docx、考点24文言实虚词学生版备战2025年高考语文一轮复习考点帮新高考通用学案docx等2份学案配套教学资源,其中学案共42页, 欢迎下载使用。
这是一份考点21 整体感知(文言文阅读)(含答案)备战2025年高考语文一轮复习考点帮(新高考通用)学案,文件包含考点21整体感知文言文阅读教师版备战2025年高考语文一轮复习考点帮新高考通用学案docx、考点21整体感知文言文阅读学生版备战2025年高考语文一轮复习考点帮新高考通用学案docx等2份学案配套教学资源,其中学案共39页, 欢迎下载使用。

