人教版 (2019)选择性必修 第一册2 波的描述图片ppt课件
展开1.知道波长、频率和波速的概念及物理意义。2.通过对波的图像和振动图像的观察,能区分波的图像和振动图像。3.借助有关描述波的物理量结合生活实际,培养学习兴趣。
1.波的图像的意义波的图像描述的是某一时刻,沿波的传播方向的各个质点偏离________的位移。2.简谐波如果波的____是正弦曲线,这样的波叫作正弦波,也叫简谐波。可以证明,介质中有正弦波传播时,介质的质点在做________。
探究重构·关键能力达成
3.波的图像与振动图像的区别(1)波的图像表示介质中的各个质点在________的位移。类似于生活中的“照相”。(2)振动图像表示介质中的某一质点在________的位移。类似于生活中的“录像”。
提醒 形成简谐波时,波源作简谐运动,介质中各质点也随着做简谐运动。
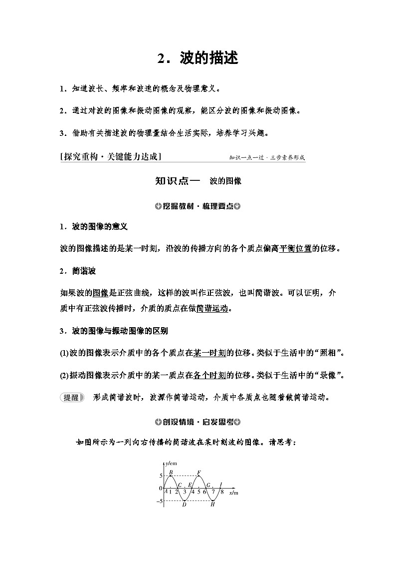
如图所示为一列向右传播的简谐波在某时刻波的图像。请思考:
问题1 该列波的质点的振幅多大?波长是多少?
提示:该列波的质点的振幅A=5 cm;波长λ=4 m。
问题2 该时刻质点B与F间、D与H间、C与E间的距离有何意义?
提示:B与F间、D与H间的距离均等于一个波长λ,C与E间的距离为半个波长。
问题3 该时刻质点B、F、D、H、C、E的振动情况如何?
提示:该时刻质点B与F都位于波峰位置,速度恰好为零;D与H都位于波谷位置,速度恰好为零;C位于平衡位置,振动方向向上;E位于平衡位置,振动方向向下。
1.对波的图像的理解(1)波的图像是某一时刻介质中各个质点运动情况的“定格”。可以将波的图像比喻为某一时刻对所有质点拍摄下的“集体照”。(2)简谐波的图像是正(余)弦曲线,是最简单的一种波,各个质点振动的最大位移都相等,介质中有正弦波传播时,介质中的质点做简谐运动。(3)横波的图像形状与波在传播过程中介质中各质点某时刻的分布相似,波形中的波峰即图像中的位移正向的最大值,波谷即图像中的位移负向的最大值,波形中通过平衡位置的质点在图像中也恰好处于平衡位置。
(4)波的图像具有周期性。在波的传播过程中,各质点都在各自的平衡位置附近振动,不同时刻质点的位移不同,则不同时刻波的图像不同。质点的振动位移做周期性变化,则波的图像也做周期性变化。经过一个周期,波的图像复原一次。(5)波的传播方向具有双向性。波沿x轴传播时,可以沿x轴正向传播,也可以沿x轴负向传播,具有双向性。
2.由波的图像可获取的信息(1)可以直接读出在该时刻各个质点的位移。(2)可以直接读出各质点的振幅A。(3)可以直接读出波的波长λ。(4)可以根据波形图、波的传播方向判断该时刻某个质点的振动方向。
【典例1】 如图所示是一列简谐横波在某时刻的波形图,若此时质点P正处于加速运动过程中,则此时( )A.此波沿x轴正向传播B.质点N比质点Q先回到平衡位置C.质点N处于减速运动过程中D.质点Q和质点N运动情况恰好相反
B [质点P加速运动,知P向平衡位置振动,即方向向下振动,根据“上下坡法”知,波向左传播,则Q点向上振动,N点向上振动,则可知N点直接到达平衡位置,而Q点先向上再向下,故N点比Q点先回到平衡位置,故A错误,B正确;因N点向上振动,此时在向平衡位置运动,速度增大,为加速过程,故C错误;波向左传播,根据“带动法”可知,N点和Q点均向上运动,运动方向相同,故D错误。]
方法技巧 已知“某时刻的波形图”和“波的传播方向”判断某个“质点的振动方向”的方法
注意:对于“某时刻的波形图”“波的传播方向”“质点的振动方向”三个要素之间可以相互判断:只要知道其中任意两个要素,就能判断第三个要素。
[跟进训练]1.(多选)如图所示为一列向右传播的简谐横波在某个时刻的波形图,由图像可知( )A.质点b此时位移为零B.质点b此时向y轴负方向运动C.质点d的振幅是2 cmD.质点a经过半个周期通过的路程是4 cm,偏离平衡位置的位移是4 cm
1.波长(1)定义。在波的传播方向上,________总是相同的两个____质点间的距离,通常用λ表示。(2)特征。在横波中,两个________或两个________之间的距离等于波长。在纵波中,两个________或两个________之间的距离等于波长。
知识点二 波长、频率和波速
注意:“相邻”和“振动相位总是相同的”是波长定义的关键,二者缺一不可。
提醒 某种机械波从一种介质进入另一种介质,频率不变,波速改变。
停在水面上的两艘船相距24 m。一列水波在湖面上传播开来,使船每分钟上下振动20次。当甲船位于波峰时,乙船位于波谷,这时两船之间还有另一个波峰,如图所示。将水波视为横波。
问题1 这列水波的波长和频率是多少?
问题2 这列水波的波速是多少?
1.波长的三种求法(1)定义法:在波动中,振动相位总是相同的两个相邻质点间的距离等于一个波长。
注意:“振动相位总是相同”和“两个相邻质点”两个关键词。 “振动相位总是相同”的两质点,在波的图像上振动位移总是相同,振动速度总是相同。
(2)图像法。①在波的图像上,无论从什么位置开始,一个完整的正(余)弦曲线对应的水平距离为一个波长。②在波的图像上,振动位移总是相同的两个相邻质点间的距离为一个波长。(3)公式法。根据公式λ=vT来确定。
【典例2】 如图所示,一列简谐横波沿x轴正方向传播,从波传到x=5 m的M点时开始计时,已知P点相继出现两次波峰的时间间隔为0.4 s,下列说法中不正确的是( )A.这列波的波长是4 mB.这列波的传播速度是10 m/sC.质点Q(x=9 m)经过0.5 s才第一次到达波峰D.M点以后各质点开始振动的方向都是沿y轴负方向的
[跟进训练]2.原点O处有一简谐横波波源,t=0时波源开始振动,形成沿x轴正向传播的机械波,当t=0.6 s时的波形图如图所示,此时质点P刚好开始振动,下列说法中不正确的是( )A.这列波的传播速度为10 m/sB.t=0.7 s时质点b运动方向沿y轴正方向C.再经过0.1 s质点a(x=1.5 m)通过的路程小于10 cmD.此时质点a与质点b运动方向相反
1.(2023·新课标卷)船上的人和水下的潜水员都能听见轮船的鸣笛声。声波在空气中和在水中传播时的( )A.波速和波长均不同B.频率和波速均不同C.波长和周期均不同D.周期和频率均不同
应用迁移·随堂评估自测
A [声波的周期和频率由振源决定,故声波在空气中和在水中传播的周期和频率均相同,但声波在空气和水中传播的波速不同,根据波速与波长关系v=λf 可知,波长也不同,故A正确,B、C、D错误。]
2.(多选)一列简谐横波沿x轴正方向传播,波源在坐标原点,波速v=10 m/s,已知在t=0时刻的波形如图所示,此时波刚好传播到x=5 m处。下列说法正确的是( )A.这列波的振幅为10 cmB.这列波的周期为4 sC.这列波的波长为4 mD.0.2 s后,质点a运动到质点b现在所处的位置
3.(多选)A、B两列波在某时刻的波形如图所示,经过t=TA时间(TA为波A的周期),两波再次出现如图波形,则两波的波速之比vA∶vB可能是( )A.2∶1 B.4∶1 C.1∶2 D.1∶4
4.一列简谐横波某时刻波形如图甲所示。由该时刻开始计时,质点L的振动情况如图乙所示。下列说法正确的是( )A.该横波沿x轴负方向传播B.质点N该时刻向y轴负方向运动C.质点L经半个周期将沿x轴正方向移动D.该时刻质点K与M的速度、加速度都相同
B [由题图乙可知质点L的振动情况,该时刻质点L向y轴正方向振动。根据“上下坡”法或者“微平移”法可知,该横波沿x轴正方向传播,质点N该时刻向y轴负方向运动,故A错误,故B正确;质点L只在平衡位置附近沿y轴方向上下振动,波传播时,质点不会沿x轴正方向移动,故C错误;该时刻质点K与M的速度为零,质点K加速度沿y轴负方向,质点M加速度沿y轴正方向,故D错误。故选B。]
回归本节知识,自我完成以下问题:1.波的图像的纵、横坐标分别代表什么?
提示:纵坐标代表质点离开平衡位置的位移,横坐标代表质点的平衡位置。
2.波的图像的物理意义是什么?
提示:某时刻不同质点的位置。
3.在波的图像中能直接获取哪些信息?
4.波长、频率和波速的关系是什么?
题组一 波的图像1.一列沿x轴正方向传播的简谐机械横波,波速为4 m/s。某时刻波形如图所示,下列说法正确的是( )A.这列波的振幅为4 cmB.这列波的周期为0.5 sC.此时x=4 m处质点沿y轴负方向运动D.此时x=4 m处质点的加速度为0
课时分层作业(十二) 波的描述
2.(多选)一列简谐横波某时刻波的图像如图所示,Q、P、N是波的传播方向上的三个质点,此时刻三个质点到各自平衡位置的距离相等,并且质点P正加速运动,则( )A.此时刻,质点Q正加速运动B.此时刻,质点N正加速运动C.再过半个周期,质点Q正加速运动D.再过半个周期,质点N正加速运动
BD [因为题图所示时刻质点P正在加速运动,即向下运动靠近平衡位置,根据“上下坡”法判断可知波向左传播,此时Q向上运动,处于减速状态,N向上运动,处于加速状态,A错误,B正确;再过半个周期,Q向下运动,处于减速状态,N向下运动,处于加速状态,C错误,D正确。]
3.(多选)下列波形图中,描述质点此刻振动方向(以竖直箭头表示振动方向)正确的是( )
A B
C D
BC [若波向右传播,根据波的传播方向和质点的振动方向的关系,可知题图A、B中质点振动的方向向上,A错误,B正确;若波向左传播,根据波的传播方向和质点的振动方向的关系,可知题图C、D中质点振动的方向向下,C正确,D错误。]
4.(2023·海南卷)如图所示的两张图,分别是一列机械波在传播方向上相距6 m的两个质点P、Q的振动图像,下列说法正确的是( )A.该波的周期是5 sB.该波的波速是3 m/sC.4 s时P质点向上振动D.4 s时Q质点向上振动
题组二 波长、频率和波速5.(多选)振动在介质中传播的过程中,下列关于波长的说法正确的是( )A.振动相位总相同的两个相邻质点间的距离是一个波长B.振动位移大小总是相同的两个相邻质点间的距离是一个波长C.两个波峰之间的距离是一个波长D.质点完成一次全振动,波传播的距离为一个波长
AD [根据波的周期性知,振动相位总是相同的两个相邻质点间的距离为一个波长,故A正确;振动位移大小总是相同的两个相邻质点间的距离是半个波长,故B错误;两个相邻波峰之间的距离是一个波长,故C错误;质点完成一次全振动,相当于经历了一个周期,所以波传播的距离为一个波长,故D正确。]
6.如图所示,a、b、c、d是一简谐横波上的质点,某时刻a、d位于平衡位置且相距为9 m,c在波谷,该波的波速为2 m/s。若此时a经平衡位置向上振动,则( )A.此波向右传播B.b点振动周期为3 sC.c点运动速度大小为2 m/sD.此波在a、d两点之间传播需3 s
7.位于坐标原点处的波源竖直向上振动,经过0.5 s,O、M间第一次形成如图所示的波形,则下列说法正确的是( )A.该波的波长为3 mB.该波的周期为2.5 sC.再经过0.2 s,质点N第一次到达波峰D.再经过0.6 s,质点M的振动方向沿y轴负方向
C [该波的波长为4 m,故A错误;经过0.5 s,O、M间第一次形成如题图所示的波形,波传播到x=5 m的质点,该波的周期为0.4 s,故B错误;再经过0.1 s,波传播到N,向上振动,再经过0.1 s,质点N第一次到达波峰,故题图所示的波形再经过0.2 s,质点N第一次到达波峰,故C正确;再经过0.6 s时间,质点M的振动方向沿y轴正方向,故D错误。]
8.如图所示,一列简谐横波平行于x轴传播,图中的实线和虚线分别为t=0和t=0.1 s时的波形图。已知平衡位置在x=6 m处的质点,在0到0.1 s时间内运动方向不变。这列简谐波的周期为____ s,波速为____ m/s,传播方向沿x轴________(填“正方向”或“负方向”)。
9.一列沿x轴正方向传播的横波在某一时刻的波形如图所示,已知该波沿x轴匀速前进,每秒向前传播16 m。(1)指出这列波中质点振动的振幅;(2)画出再经过0.125 s时的波形。
[解析] (1)由题中图像可以看出,质点振动的最大位移是10 cm,因此振幅是10 cm。(2)由于波匀速前进,经0.125 s波沿x轴正方向移动的距离为Δx=vΔt=16×0.125 m=2 m,所以再经过0.125 s时的波形如图中虚线所示。
[答案] (1)10 cm (2)见解析图
11.(多选)如图甲所示,沿波的传播方向自左向右选取a、b、c、d、e、f 六个质点,相邻两质点之间的距离均为1 m,各质点均静止在各自的平衡位置。t=0时刻振源a开始做简谐运动,其振动图像如图乙所示(竖直向上为振动位移的正方向),形成的简谐横波以2 m/s的速度水平向右传播,则下列说法正确的是( )
A.t=2.5 s时刻,波传播到质点 f,质点 f 开始振动的方向竖直向上B.0~2 s内,质点b运动的路程为40 cmC.3~3.5 s内,质点d的加速度逐渐减小D.t=5.5 s时刻,质点e第二次处于波谷位置
A B
C D
D [由于t=0时波源从平衡位置开始振动,由振动方程可知,波源起振方向沿y轴正方向,且t=T时波的图像应和t=0时的相同,根据“上坡下,下坡上”可知t=T时的波形图为选项D图。]
13.如图所示为一列简谐横波在t1=0时刻的波的图像,此时质点M正处于平衡位置,沿y轴负方向运动,t2=0.55 s时质点M恰好第三次到达y轴正向最大位移处,求:(1)该波传播的方向和波速大小;(2)从t1=0到t3=1.20 s,波中质点N经过的路程和t3=1.20 s时N相对平衡位置的位移。
高中物理人教版 (2019)选择性必修 第一册2 波的描述图片ppt课件: 这是一份高中物理人教版 (2019)选择性必修 第一册2 波的描述图片ppt课件,文件包含高中应用文作文指导活动介绍教师版docx、高考应用文作文指导活动介绍学生版docx等2份学案配套教学资源,其中学案共6页, 欢迎下载使用。
高中人教版 (2019)2 波的描述背景图ppt课件: 这是一份高中人教版 (2019)2 波的描述背景图ppt课件,共56页。PPT课件主要包含了知识点一,知识点二,正弦曲线,正弦波,简谐运动,振动相位,相邻波峰,相邻波谷,相邻疏部,相邻密部等内容,欢迎下载使用。
高中物理人教版 (2019)选择性必修 第一册2 波的描述评优课课件ppt: 这是一份高中物理人教版 (2019)选择性必修 第一册2 波的描述评优课课件ppt,共25页。PPT课件主要包含了学习目标,波的图像,波长频率和波速,振动图象,波的图象,波的多解,本课小结,当堂检测等内容,欢迎下载使用。

