新高考化学一轮复习讲练测第04讲 离子反应 离子方程式(精讲)(解析版)
展开【考情分析】
本讲内容为高频命题热点,试题以填空为主,考查离子方程式的书写,包含高中教材中常见离子方程式的书写和信息型陌生离子方程式的书写,预计今后仍会陌生离子方程式的书写为命题热点,复习过程中要关注课本中常见的离子方程式,利用题目信息书写陌生离子方程式,并学会陌生离子方程式的配平方法。
【核心素养分析】
宏观辨识与微观探析:能从不同层次认识化学反应和离子反应的异同点;能从微观的角度认识溶液中离子导电的规律,能从宏观和微观相结合的视角理解化学反应和离子反应,并运用离子反应解决实际问题。
证据推理与模型认知:具有证据意识,能基于不同电解质溶液导电性的差异分析推理,理解溶液中电解质的电离特点和导电规律;通过分析、推理等方法认识研究对象的本质特征;能运用正确的模型理解离子方程式的书写方法。
【网络构建】
【知识梳理】
知能点一 物质的电离
1.电离
电解质在水溶液中或熔融状态下离解成自由移动离子的过程。
2.电解质和非电解质
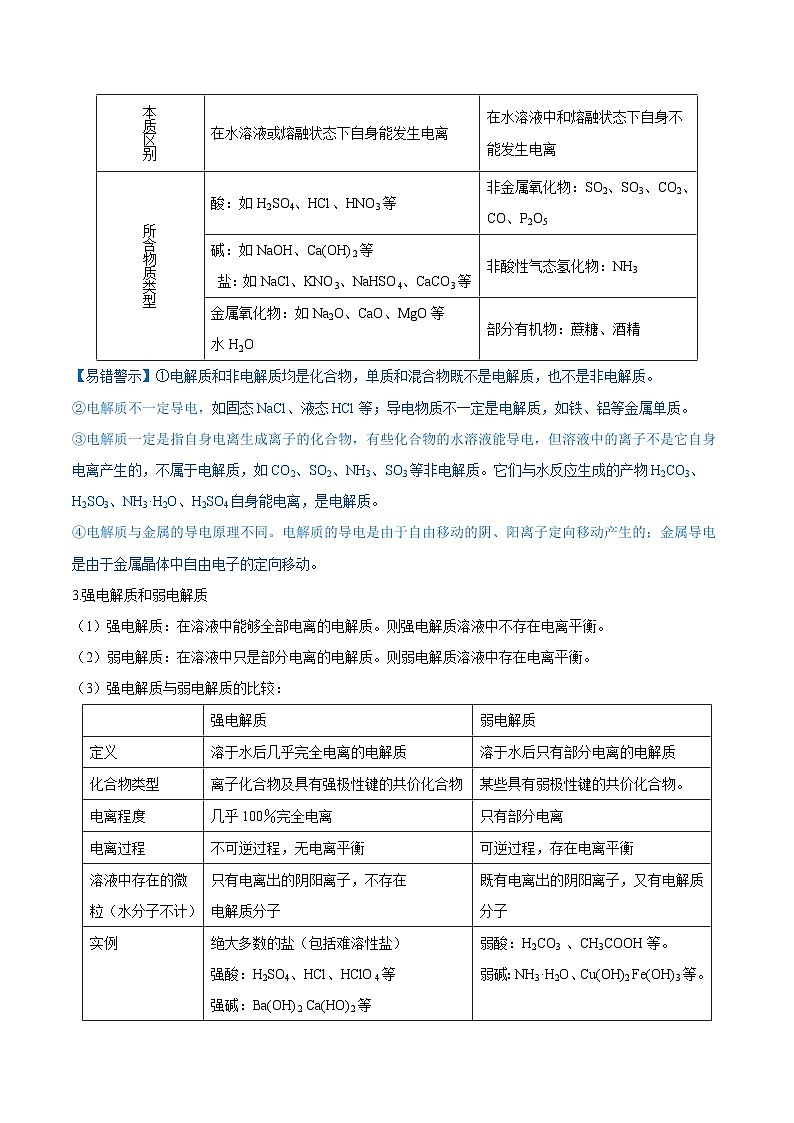
(1)电解质是在水溶液中或熔融状态下能够导电的化合物,酸、碱、盐属于电解质。
(2)非电解质是在水溶液中和熔融状态下都不能导电的化合物,如蔗糖、乙醇等。
(3)电解质与非电解质的比较
【易错警示】①电解质和非电解质均是化合物,单质和混合物既不是电解质,也不是非电解质。
②电解质不一定导电,如固态NaCl、液态HCl等;导电物质不一定是电解质,如铁、铝等金属单质。
③电解质一定是指自身电离生成离子的化合物,有些化合物的水溶液能导电,但溶液中的离子不是它自身电离产生的,不属于电解质,如CO2、SO2、NH3、SO3等非电解质。它们与水反应生成的产物H2CO3、H2SO3、NH3·H2O、H2SO4自身能电离,是电解质。
④电解质与金属的导电原理不同。电解质的导电是由于自由移动的阴、阳离子定向移动产生的;金属导电是由于金属晶体中自由电子的定向移动。
3.强电解质和弱电解质
(1)强电解质:在溶液中能够全部电离的电解质。则强电解质溶液中不存在电离平衡。
(2)弱电解质:在溶液中只是部分电离的电解质。则弱电解质溶液中存在电离平衡。
(3)强电解质与弱电解质的比较:
特别提醒:(1)电解质、非电解质、强电解质、弱电解质的关系
(2)依据元素周期表,突破强、弱电解质的记忆
ⅠA:除LiOH外其余都是强碱。
ⅡA:除Mg(OH)2、Be(OH)2外其余都是强碱。
ⅢA: Al(OH)3是两性氢氧化物。
ⅣA: H2CO3、H2SiO3均为弱酸。
ⅤA:强酸:HNO3 中强(或弱)酸:HNO2、H3PO4。
ⅥA:强酸:H2SO4 中强(或弱)酸:H2SO3、H2S。
ⅦA:强酸:HCl、HBr、HI、HClO4等
弱酸:HF、HClO等。
过渡元素中常见的弱碱:Fe(OH)3、Fe(OH)2、Cu(OH)2、Zn(OH)2等。
注意:盐不论难溶、易溶,绝大多数都是强电解质。
4、电离方程式的书写
(1)强电解质:完全电离,用===表示。
如H2SO4、NaOH、(NH4)2SO4的电离方程式分别为H2SO4===2H++SOeq \\al(2-,4)、NaOH===Na++OH-、(NH4)2SO4===2NHeq \\al(+,4)+SOeq \\al(2-,4)。
(2)弱电解质:部分电离,用“”表示。
①多元弱酸分步电离 ,且电离程度逐步减弱,以第一步电离为主。
如H2S的电离方程式为H2SH++HS-;HS-++S2-。
②多元弱碱分步电离,但一步写出。
如Cu(OH)2Cu2++2OH-。
③两性氢氧化物双向电离。
如Al(OH)3的电离方程式:H++AlOeq \\al(-,2)+H2OAl(OH)3Al3++3OH-。
(3)酸式盐:
①强酸酸式盐完全电离,一步写出。
如NaHSO4在水溶液中的电离方程式为NaHSO4===Na++H++SOeq \\al(2-,4),
在熔融状态下的电离方程式为NaHSO4===Na++HSOeq \\al(-,4)。
②多元弱酸酸式盐,第一步完全电离,其余部分电离。
如NaHCO3===Na++HCOeq \\al(-,3),HCOeq \\al(-,3)H++COeq \\al(2-,3)。
5.金属导电与电解质溶液导电原因对比
(1)金属导电是由于自由电子在电场作用下的定向移动,温度高、金属阳离子振动幅度大,自由电子定向移动阻力增大,金属导电性变弱。
(2)电解质溶液之所以导电,是由于溶液中有自由移动的离子存在。电解质溶液导电能力的大小,决定于溶液中自由移动离子的浓度和离子的电荷数,和电解质的强弱没有必然联系。但温度升高时,弱电解质电离程度增大、离子浓度增大、导电性会增强。
知能点二 离子反应和离子方程式
1、离子反应
(1)概念:凡有离子参加或生成的反应都是离子反应。
(2)本质:溶液中某些离子的物质的量的减小或子种类发生改变。
(3)离子反应发生的条件
①复分解反应类型:
a.生成难溶的物质b.生成难电离的物质c.生成易挥发的物质
②氧化还原反应类型:
强氧化性物质+强还原性物质===弱氧化性物质+弱还原性物质。
如FeCl3溶液与Cu反应的离子方程式为2Fe3++Cu===2Fe2++Cu2+。
③络合反应:生成稳定的络合物或络合离子。
如向FeCl3溶液中滴入KSCN溶液时反应的离子方程式为Fe3++3SCN-===Fe(SCN)3。
④盐类的水解反应:在溶液中盐电离出的离子与水电离出的H+或OH-结合生成弱电解质。
如NH4Cl水解离子方程式为NHeq \\al(+,4)+H2ONH3·H2O+H+。
⑤电化学反应:实质为氧化还原反应,但需要添加电解或通电条件。
2、离子方程式及书写
(1)概念:用实际参加反应的离子符号来表示离子反应的式子.所谓实际参加反应的离子,即是在反应前后数目发生变化的离子。
(2)意义:离子方程式不仅表示一定物质间的某个反应,而且可以表示所有同一类型的离子反应。如:H++ OH-=H2O可以表示强酸与强碱反应生成可溶性盐的中和反应。
(3)离子方程式书写步骤
书写离子方程式按照“写—拆—删—查”的步骤书写。应注意的是,第二步“拆”是关键:把易溶于水、易电离的物质拆写成离子形式,难溶、难电离、气体、单质、氧化物等 仍用化学式表示。
(4)离子方程式书写的基本方法(以CaCO3溶于盐酸为例)
1)根据离子反应的实质直接写
第1步:分析反应物在溶液中电离产生的大量离子,CaCO3难溶于水,不能以大量离子的形式存在,盐酸中大量存在的离子为H+和Cl-。
第2步:分析反应的本质
CaCO3溶于盐酸的本质是CaCO3与H+反应生成CO2气体和水。
第3步:根据离子反应发生的条件或现象写出反应物和生成物的离子符号或物质(单质、氧化物、难溶物质、弱电解质、气体等)的化学式,并配平。
CaCO3+2H+===Ca2++CO2↑+H2O
第4步:检查方程式两边是否符合电荷守恒和原子守恒。
2)根据化学方程式改写为离子方程式
【特别提醒】1)书写离子方程式的注意事项
①微溶物处理方式有三种情况:出现在生成物中写化学式;作反应物处于溶液状态写离子符号;作反应物处于浊液或固态时写化学式。
②单一离子水解的离子方程式不要忘记“”。
③NHeq \\al(+,4)与OH-在稀溶液中反应生成NH3·H2O,在浓溶液中并加热时生成NH3(g)和H2O。
④浓HCl、浓HNO3在离子方程式中写离子符号,浓H2SO4不写离子符号。
⑤HCOeq \\al(-,3)、HS-、HSOeq \\al(-,3)等弱酸的酸式酸根离子不能拆开写。
⑥易溶、易电离的物质(可溶性强电解质,包括强酸、强碱、可溶性盐)以实际参加反应的离子符号表示;非电解质、弱电解质、难溶物、气体、单质、氧化物均用化学式表示。
⑦离子方程式要遵循质量守恒、电荷守恒,是氧化还原反应的还要遵循得失电子守恒。
2)强化记忆盐、碱溶解性
钾、钠、铵盐、硝酸盐都易溶;
硫酸盐不溶铅和钡;盐酸盐不溶银亚汞;
微溶物有四种;强碱都易溶,Ca(OH)2是微溶。
说明 (1)四种微溶物是指Ag2SO4、CaSO4、MgCO3、Ca(OH)2。(2)AgCl、AgBr、AgI、BaSO4及微溶的CaSO4、Ag2SO4都难溶于稀强酸。
3)特殊情况的处理
3.离子方程式的正误判断——“七看”
(1)看是否符合客观事实。如Fe和稀盐酸反应的离子方程式写成2Fe+6H+===2Fe3++3H2↑是错误的,Fe和稀盐酸反应生成Fe2+。
(2)看化学式拆写是否正确。这是书写离子方程式时最关键的一步,应注意以下几点:
①易溶于水的强电解质均写成离子形式,如强酸、强碱和大多数盐。其他物质均用化学式表示,如单质、气体、弱电解质(弱酸、弱碱、水等)及难溶性盐。
②微溶物的写法。一般来说,微溶于水的强电解质的澄清溶液(如澄清石灰水)中微溶物写成离子形式,浊液中的微溶物写成化学式。
③可溶性多元弱酸的酸式酸根一律写成酸式酸根离子的形式(如HCOeq \\al(-,3))。
④非溶液状态下的反应,一般不用离子方程式表示。如实验室中制备氨气的反应。
(3)看符号使用是否正确。要注意“===”“”“↓”“↑”等符号的正确使用。
(4)看是否遵循原子守恒、电荷守恒和得失电子守恒。如Fe3++Cu===Fe2++Cu2+不符合电荷守恒及得失电子守恒,是错误的。
(5)看是否漏掉离子反应。如Ba(OH)2溶液与CuSO4溶液反应,既要写Ba2+与SOeq \\al(2-,4)生成BaSO4沉淀的反应,又不能漏掉Cu2+与OH-生成Cu(OH)2沉淀的反应。
(6)看反应物或产物的配比是否正确。如稀硫酸与Ba(OH)2溶液反应,不能写成H++OH-+SOeq \\al(2-,4)+Ba2+===BaSO4↓+H2O,应写成2H++2OH-+SOeq \\al(2-,4)+Ba2+===BaSO4↓+2H2O。
(7)看是否符合题设条件的要求。如过量、少量、等物质的量、适量、任意量以及滴加顺序等对反应产物的影响。如向溴化亚铁溶液中通入少量Cl2的离子方程式为2Fe2++Cl2===2Fe3++2Cl-;向溴化亚铁溶液中通入过量Cl2的离子方程式为2Fe2++4Br-+3Cl2===2Fe3++6Cl-+2Br2。
4、与“量”有关的离子方程式的书写技巧
离子方程式的书写是高考的重点和难点,特别是与用量有关的反应方程式的书写、正误的判断及其应用。解决此类问题的难点在量的关系及进行的配平。
1)连续型反应
指反应生成的离子因又能跟剩余(过量)的反应物继续反应而跟用量有关。
(1)可溶性多元弱酸(或其酸酐)与碱溶液反应。如CO2通入NaOH溶液中,先生成碳酸盐,再生成酸式盐:
①碱过量(CO2少量):CO2+2OH-===COeq \\al(2-,3)+H2O ;
②碱不足(CO2过量):CO2+OH-===HCOeq \\al(-,3) 。
(2)多元弱酸(或其酸酐)与更弱酸的盐溶液。如CO2通入NaAlO2溶液中,先生成碳酸盐,再生成酸式盐:
①NaAlO2过量(CO2少量):2AlOeq \\al(-,2)+CO2+3H2O===2Al(OH)3↓+COeq \\al(2-,3) ;
②NaAlO2不足(CO2过量):AlOeq \\al(-,2)+CO2+2H2O===Al(OH)3↓+HCOeq \\al(-,3) 。
(3)多元弱酸盐与强酸反应。如Na2CO3溶液与稀盐酸,先反应生成酸式盐,然后生成二氧化碳:
盐酸不足:COeq \\al(2-,3)+H+===HCOeq \\al(-,3) ;
盐酸过量:COeq \\al(2-,3)+2H+===CO2↑+H2O。
(4)铝盐溶液与强碱溶液,如在铝盐中滴入强碱,先生成氢氧化铝沉淀,然后溶解生成偏铝酸根:
铝盐过量(NaOH少量):Al3++3OH-===Al(OH)3↓ ;
强碱过量(NaOH过量):Al3++4OH-===AlOeq \\al(-,2)+2H2O 。
(5)NaAlO2溶液与强酸溶液,在偏铝酸盐中滴加强酸,先生存氢氧化铝,然后溶解,生成铝离子:
NaAlO2过量:AlOeq \\al(-,2)+H++H2O===Al(OH)3↓ ;
强酸过量:AlOeq \\al(-,2)+4H+===Al3++2H2O 。
(6)Fe与稀HNO3溶液,在硝酸中逐渐加入铁,先生存三价铁,铁过量,生成二价铁:
Fe过量:3Fe+2NOeq \\al(-,3)+8H+===3Fe2++2NO↑+4H2O ;
HNO3过量:Fe+NOeq \\al(-,3)+4H+===Fe3++NO↑+2H2O 。
2)先后型反应:一种反应物的两种或两种以上的组成离子,都能跟另一种反应物的组成离子反应,但因反应次序不同而跟用量有关。又可称为竞争型。
(1)非氧化还原型的离子反应
如:向含有Na+、OH-、COeq \\al(2-,3)、AlOeq \\al(-,2)的溶液中,逐滴加入盐酸,因为结合质子的能力:OH->AlOeq \\al(-,2)>COeq \\al(2-,3),故反应的先后顺序为:
①H++OH-===H2O
②H++AlOeq \\al(-,2)+H2O===Al(OH)3↓
③COeq \\al(2-,3)+H+===HCOeq \\al(-,3)
④HCOeq \\al(-,3)+H+===CO2↑+H2O
⑤最后生成Al(OH)3沉淀进一步与H+反应:Al(OH)3+3H+===Al3++3H2O
(2)氧化还原型的离子反应
对于氧化还原反应,按“先强后弱”的顺序书写,即氧化性(或还原性)强的优先发生反应,氧化性(或还原性)弱的后发生反应,该类型离子方程式的书写步骤如下:
第一步:确定反应的先后顺序:(氧化性:HNO3>Fe3+,还原性:I->Fe2+>Br-)。如向FeI2溶液中通入Cl2,I-先与Cl2发生反应。
第二步:根据用量判断反应发生的程度,
如少量Cl2与FeI2溶液反应时只有I-与Cl2反应:2I-+Cl2===2Cl-+I2。
足量Cl2与FeI2溶液反应时溶液中的I-和Fe2+均与Cl2发生反应:
2Fe2++4I-+3Cl2===2Fe3++2I2+6Cl-。
第三步:用“少量定1法”书写离子方程式,即将“量”少物质的化学计量数定为“1”进行书写。
3)配比型反应:当一种反应物中有两种或两种以上组成离子参与反应时,因其组成比例不协调(一般为复盐或酸式盐),当一种组成离子恰好完全反应时,另一种组成离子不能恰好完全反应(有剩余或不足)而跟用量有关。书写方法为“少定多变”法
(1)“少定”就是把相对量较少的物质定为“1 ml”,若少量物质有两种或两种以上离子参加反应,则参加反应的离子的物质的量之比与原物质组成比相符。
(2)“多变”就是过量的反应物,其离子的化学计量数根据反应实际需求量来确定,不受化学式中的比例制约,是可变的。如少量NaHCO3与足量Ca(OH)2溶液的反应:
“少定”——即定HCOeq \\al(-,3)的物质的量为1 ml,
“多变”——1 ml HCOeq \\al(-,3)能与1 ml OH-发生反应,得到1 ml H2O和1 ml COeq \\al(2-,3)、1 ml COeq \\al(2-,3)再与1 如如NaHSO4溶液与Ba(OH)2溶液
溶液呈中性时:2H++SOeq \\al(2-,4)+2OH-+Ba2+===BaSO4↓+2H2O ;
SOeq \\al(2-,4)完全沉淀时:H++SOeq \\al(2-,4)+Ba2++OH-===H2O+BaSO4↓ 。
【典例剖析】
高频考点1 考查电解质及其电离的正误判断
例1.(2021·上海高三)关于电解质的说法错误的是
A.能电离的物质是电解质B.强电解质在水溶液中完全电离
C.能导电的物质不一定是电解质D.水是一种极弱的电解质
【解析】A.电解质为在水溶液里或熔融状态下由自由移动的化合物,能电离的物质不一定在水溶液 或熔融状态下,所以不一定是电解质,A项错误;B.强电解质在水溶液中可以完全电离,B项正确;C.电解质为化合物,一部分金属单质为导体可以导电,但是不是化合物,所以能导电的物质不一定是电解质,C项正确;D.水是一种微弱的电解质,可以发生微弱的电离,D项正确;答案选A。
【答案】A
【易错警示】(1)单质和混合物既不是电解质也不是非电解质,如Cu、NaCl溶液。
(2)电解质不一定能导电,如固态NaCl、液态HCl等;能导电的物质不一定是电解质,如铁、铝等金属单质。
(3)本身电离而导电的化合物才是电解质,如CO2、SO2、SO3、NH3的水溶液虽能导电,但均是非电解质。
(4)电解质的强弱与电解质溶液导电能力的强弱、溶解性的大小没有直接关系,如碳酸钙,其溶解度小,溶液导电性差,但其属于强电解质。
(5)强电解质溶液的导电能力不一定强,弱电解质溶液的导电能力不一定弱,如极稀的NaCl溶液的导电能力不如浓氨水的导电能力强。溶液的导电能力取决于离子浓度的大小和离子所带电荷的多少,离子浓度越大,离子所带电荷数越多,则导电能力越强。
【变式训练1】(电解质、非电解质和强、弱电解质判断)下列各组关于强电解质、弱电解质、非电解质的归类,完全正确的是( )
【解析】A项中的Fe既不是电解质也不是非电解质,错误;B项中NH3是非电解质,BaSO4是强电解质,错误;D项中H2O是弱电解质,错误。
【答案】C。
【变式训练2】(电离方程式的书写)下列说法正确的是( )
A.NaHCO3是强电解质,故NaHCO3的电离方程式为NaHCO3===Na++H++COeq \\al(2-,3)
B.室温下,0.1 ml·L-1的BOH溶液的pH=11,则BOH的电离方程式为BOHB++OH-
C.25 ℃ NaA溶液的pH>7,则HA的电离方程式为HA===H++A-
D.CaCO3的饱和水溶液导电性很弱,故CaCO3的电离方程式为CaCO3Ca2++COeq \\al(2-,3)
【解析】A项,HCOeq \\al(-,3)不完全电离,NaHCO3电离应分步书写;B项,BOH为弱碱,可逆电离;C项,HA为弱酸,可逆电离;D项,CaCO3难溶,但属于强电解质,全部电离。
【答案】B
【变式训练3】(电解质溶液的导电性)下列叙述中,正确的是
A.强电解质的导电性一定比弱电解质的导电性强
B.溶解度小的物质的导电性一定比溶解度大的物质的导电性弱
C.纯水的导电性很差,但水也是电解质
D.电解质一定能导电
【解析】A、强电解质的导电性不一定比弱电解质的导电性强,导电性与物质的浓度和离子带的电荷数有关系,不选A;B、溶解度的大小和导电性没有必然关系,溶解的物质不一定都能电离,错误,不选B;C、纯水的导电性很差,但能够电离而导电,因此水是电解质,正确,选C;D、电解质的导电需要一定的条件:水溶液或熔融状态,如固体氯化钠不导电,不选D。
【答案】C
高频考点2 考查离子方程式正误判断
例2.(2021·河北邯郸市·高三二模)下列反应的离子方程式书写正确的是
A.1ml的溶液与4mlNaOH的溶液混合:
B.将硫酸酸化的溶液暴露在空气中:
C.苯甲酸与过量溶液反应:2+→2+CO2↑+H2O
D.向溶液中通入少量气体:
【解析】A. lml 的溶液中含有1ml 和1ml ,当加入4ml 时,先与反应生成,消耗3ml ,剩余的1ml 会继续与1ml 反应生成1ml,选项A错误;B.酸性溶液暴露在空气中,容易被氧化成,反应的离子方程式为,选项B正确;C.由于苯甲酸是少量的,所以应生成,不能放出,选项C错误;D.由于的氧化性比强,所以当通入少量气体时,发生反应:,选项D错误。答案选B。
【答案】B
【题后反思】针对高考题经常设置的陷阱,做到“七看”“三记”“一注意”,即可快速解题。
1.七看
(1)看是否符合客观事实。如Fe和稀盐酸反应的离子方程式写成2Fe+6H+===2Fe3++3H2↑是错误的,Fe和稀盐酸反应生成Fe2+。
(2)看化学式拆写是否正确。这是书写离子方程式时最关键的一步,应注意以下几点:
①易溶于水的强电解质均写成离子形式,如强酸、强碱和大多数盐。其他物质均用化学式表示,如单质、气体、弱电解质(弱酸、弱碱、水等)及难溶性盐。
②微溶物的写法。一般来说,微溶于水的强电解质的澄清溶液(如澄清石灰水)中微溶物写成离子形式,浊液中的微溶物写成化学式。
③可溶性多元弱酸的酸式酸根一律写成酸式酸根离子的形式(如HCOeq \\al(-,3))。
④非溶液状态下的反应,一般不用离子方程式表示。如实验室中制备氨气的反应。
(3)看符号使用是否正确。要注意“===”“”“↓”“↑”等符号的正确使用。
(4)看是否遵循原子守恒、电荷守恒和得失电子守恒。如Fe3++Cu===Fe2++Cu2+不符合电荷守恒及得失电子守恒,是错误的。
(5)看是否漏掉离子反应。如Ba(OH)2溶液与CuSO4溶液反应,既要写Ba2+与SOeq \\al(2-,4)生成BaSO4沉淀的反应,又不能漏掉Cu2+与OH-生成Cu(OH)2沉淀的反应。
(6)看反应物或产物的配比是否正确。如稀硫酸与Ba(OH)2溶液反应,不能写成H++OH-+SOeq \\al(2-,4)+Ba2+===BaSO4↓+H2O,应写成2H++2OH-+SOeq \\al(2-,4)+Ba2+===BaSO4↓+2H2O。
(7)看是否符合题设条件的要求。如过量、少量、等物质的量、适量、任意量以及滴加顺序等对反应产物的影响。如向溴化亚铁溶液中通入少量Cl2的离子方程式为2Fe2++Cl2===2Fe3++2Cl-;向溴化亚铁溶液中通入过量Cl2的离子方程式为2Fe2++4Br-+3Cl2===2Fe3++6Cl-+2Br2。
2.三记
(1)记住常见酸、碱、盐的溶解性
①钾、钠、铵盐水中溶,硝酸盐入水无影踪,硫酸盐不溶钡和铅,盐酸盐不溶银亚汞,碳酸、硅酸、磷酸盐,钾钠铵外多不溶。
②常见的四种微溶物:Ag2SO4、CaSO4、MgCO3、Ca(OH)2。
③常见的难溶于稀强酸的物质:AgCl、AgBr、AgI、BaSO4、CaSO4。
(2)记住两种电离顺序
①H+电离顺序:H2SO3>CH3COOH>H2CO3>HClO>HCOeq \\al(-,3)>H2SiO3>Al(OH)3>H2O。在形成这些物质时,越靠后的越优先,如在含有OH-、AlOeq \\al(-,2)、COeq \\al(2-,3)的溶液中,逐滴加入盐酸直至过量,反应的先后顺序为OH->AlOeq \\al(-,2)>COeq \\al(2-,3)。
②OH-电离顺序:NaOH>NH3·H2O>难溶氢氧化物>H2O。如在含有H+、Al3+、NHeq \\al(+,4)的溶液中,逐滴加入NaOH溶液直至过量,反应的先后顺序为H+>Al3+>NHeq \\al(+,4)>Al(OH)3。
(3)记住常见的强酸、弱酸、强碱、弱碱
①常见的强酸:HNO3、H2SO4、HClO4、HCl、HBr、HI。
②常见的弱酸:H2CO3、H2SiO3、HClO、HF、H2S、H2SO3。
③常见的强碱:NaOH、KOH、Ba(OH)2、Ca(OH)2。
④常见的弱碱:NH3·H2O、Mg(OH)2、Fe(OH)3、Cu(OH)2。
3.一注意
注意题目要求:是找“正确的”还是“不正确的”。
【变式训练1】(反应原理)(2021·湖南高三二模)下列反应的离子方程式书写正确的是
A.将少量氯气通人Fel2溶液中;
B.向稀硝酸银溶液中滴加稀氨水至过量:
C.往2.0mL。1.0ml/L的AlCl3,溶液中加人的NaOH溶液充分反应:
D.将等浓度的NaHCO3溶液和Ba(OH)2溶液等体积充分混合:
【解析】A.将少量氯气通入FeI2溶液中,Cl2先与I-反应,选项A错误;B.向稀硝酸银溶液中滴加稀氨水至过量反应应为,选项B错误;C.由题可得AlCl3与NaOH的物质的量之比为2:7,故反应为,选项C正确;D.将等浓度的NaHCO3溶液和Ba(OH)2溶液等体积充分混合,NaHCO3与Ba(OH)2的物质的量之比为1:1,故反应应为,选项D错误。答案选C。
【答案】C
【变式训练2】(化学式的拆分)(2021·湖南常德市·高三一模)下列离子方程式书写正确的是
A.Cl2遇冷的NaOH溶液:3Cl2+6OH-=5Cl-+ClO+3H2O
B.向NH4Al(SO4)2溶液滴入过量NaOH溶液:Al3++3OH-=Al(OH)3↓
C.向Na2CO3溶液中通入过量SO2:CO+2SO2+H2O=CO2+2HSO
D.将H2C2O4溶液滴入酸性KMnO4溶液:5C2O+2MnO+16H+=2Mn2++10CO2↑+8H2O
【解析】A.氯气和冷的氢氧化钠溶液反应生成氯化钠和次氯酸钠和水,不是氯酸钠,A错误;B.硫酸铝铵溶液中加入过量的氢氧化钠,铝离子和铵根离子都反应,B错误;C.碳酸钠中通过过量的二氧化硫反应生成亚硫酸氢钠和二氧化碳,C正确;D.草酸不能写成离子形式,D错误;故选C。
【答案】C
【变式训练3】(守恒及配比)(2021·上海崇明区·高三二模)下列离子方程式书写正确的是
A.钠投入水中的离子方程式:Na + 2H2O= ++ H2↑
B.氯气溶于水的离子方程式:Cl2 + H2O =++
C.制印刷电路板的反应:+ Cu =+
D.Ba(OH)2溶液中加入过量的NaHSO4溶液:+++= BaSO4↓ + 2H2O
【解析】A.钠投入水中,反应生成NaOH和H2,离子方程式为:2Na+2H2O=2Na++2OH-+H2↑,故A错误;B.氯气溶于水的离子方程式:Cl2 + H2O =H+++,故B错误;C.离子方程式没有配平,制印刷电路板的离子方程式应该为:2Fe3++Cu=2Fe2++Cu2+,故C错误;D.Ba(OH)2溶液中加入NaHSO4至溶液呈中性,反应生成BaSO4、H2O、Na2SO4,离子方程式为:Ba2++2OH-+2H++SO= BaSO4↓+2H2O,故D正确;答案选D。
【答案】D
高频考点3 考查离子反应的应用
例3.(2021·上海浦东新区·高三一模)为探究Al2(SO4)3溶液与Ba(OH)2溶液的反应,取0.1ml·L-1的溶液进行如下实验:
下列分析错误的是
A.试管1中,当硫酸根离子恰好完全沉淀时,沉淀的质量最大
B.试管2中,当钡离子恰好完全沉淀时,铝元素也完全转变为沉淀
C.试管l、2中,沉淀均会先增多后减少
D.试管l、2中,沉淀均含BaSO4
【解析】试管1中起初发生反应Al2(SO4)3+3Ba(OH)2=3BaSO4↓+2Al(OH)3↓,后来发生反应2Al(OH)3+Ba(OH)2=Ba(AlO2)2+4H2O;试管2中发生反应Al2(SO4)3+3Ba(OH)2=3BaSO4↓+2Al(OH)3↓,继续滴加Al2(SO4)3,无现象。
A.从分析中可以看出,试管1中,当硫酸根离子恰好完全沉淀时,沉淀的质量最大,继续滴加Ba(OH)2时,Al(OH)3溶解,沉淀的质量减轻,A正确;B.试管2中,由反应Al2(SO4)3+3Ba(OH)2=3BaSO4↓+2Al(OH)3↓可以看出,当钡离子恰好完全沉淀时,铝元素也完全转变为沉淀,B正确;C.试管l中,沉淀先增多后减少,试管2中,沉淀增多至最大量后保持不变,C错误;D.试管l、2中,不管试剂的加入量如何,加入的顺序如何,沉淀均含BaSO4,D正确;故选C。
【答案】C
【题后归纳】离子反应在工农业生产和日常生活中有着广泛的应用:
⑴电镀前需用稀硫酸清洗镀件,除去镀件表面的氧化铁;
⑵锅炉用水需先加入石灰、苏打将其软化,避免锅炉形成水垢;
⑶某些工业废水中含有有毒的重金属离子,排放前要将其净化除去,防止环境污染;
⑷氯碱工业上,电解前需要加入试剂将食盐水中的杂质除去而进行精制;
⑸化肥工业上,某些铵态氮肥的生成;
⑹在农业生产上,铵态氮肥水解呈酸性,草木灰主要成分碳酸钾水解呈碱性,二者混合使用,会使肥效降低;
⑺化肥的肥效还与土壤的酸碱性有着密切的关系,如:酸性土壤里存在较多的Fe3+和Al3+,当施入可溶性的过磷酸钙等磷肥后,这些离子就跟磷肥起反应生成不溶性的磷酸盐,磷肥的肥效就大为降低;
⑻酸性土壤常用施石灰等方法来进行改良。
⑼在日常生活中,烧水用的铝壶使用一段时间后,壶底上会形成水垢,可用稀盐酸或稀醋酸来溶解的方法,把水垢除去。
【变式训练】(2020·新课标Ⅱ)二氧化碳的过量排放可对海洋生物的生存环境造成很大影响,其原理如下图所示。下列叙述错误的是 ( )
A. 海水酸化能引起HCOeq \\al(-,3)浓度增大、COeq \\al(2-,3)浓度减小
B. 海水酸化能促进CaCO3的溶解,导致珊瑚礁减少
C. CO2能引起海水酸化,其原理为HCOeq \\al(-,3)H++COeq \\al(2-,3)
D. 使用太阳能、氢能等新能源可改善珊瑚的生存环境
【解析】海水酸化,H+浓度增大,平衡H++COeq \\al(2-,3)HCOeq \\al(-,3)正向移动,COeq \\al(2-,3)浓度减小,HCOeq \\al(-,3)浓度增大,A正确;海水酸化,COeq \\al(2-,3)浓度减小,导致CaCO3溶解平衡正向移动,促进了CaCO3溶解,导致珊瑚礁减少,B正确;CO2引起海水酸化的原理为:CO2+H2OH2CO3H++HCOeq \\al(-,3),HCOeq \\al(-,3)H++COeq \\al(2-,3),导致H+浓度增大,C错误;使用太阳能、氢能等新能源,可以减少化石能源的燃烧,从而减少CO2的排放,减弱海水酸化,从而改善珊瑚礁的生存环境,D正确;答案选C。
【答案】C
高频考点4 考查离子方程式的书写
例4.(2020·天水市第一中学高三月考)为分离废磷酸亚铁锂电池的正极材料(主要含LiFePO4和铝箔)中的金属,将正极材料粉碎后进行如下流程所示的转化:
已知LiFePO4不溶于水和碱,能溶于强酸。
(1)“碱溶”时的离子方程式为___。
(2)向滤液Ⅰ中通入过量CO2会析出Al(OH)3沉淀,写出该反应的离子方程式:____。
(3)“酸浸”时溶液中Fe2+发生反应的离子方程式为_____。
【答案】(1)2Al+2OH-+2H2O2AlO2-+3H2↑
(2)AlO2-+2H2O+CO2Al(OH)3↓+HCO3-
(3) 2Fe2++2H++H2O22Fe3++2H2O
【解析】废磷酸亚铁锂电池的正极材料(主要含LiFePO4和铝箔),加入NaOH溶液,铝箔与NaOH溶液反应生成偏铝酸钠和水,所以滤液Ⅰ为NaAlO2,LiFePO4不溶于水和碱,所以滤渣Ⅰ为LiFePO4,LiFePO4能溶于强酸,加入H2SO4、H2O2,其中的Fe2+被氧化为Fe3+,加入NaOH溶液,生成Fe(OH)3沉淀,再加入Na2CO3溶液,Li+转化为Li2CO3沉淀。
(1)“碱溶”时,正极材料粉末中的铝箔与NaOH溶液反应生成偏铝酸钠和水,化学方程式为2Al+2NaOH+2H2O=2NaAlO2+3H2↑,离子方程式为2Al+2OH-+2H2O=2AlO2-+3H2↑,故答案为2Al+2OH-+2H2O=2AlO2-+3H2↑。
(2)滤液Ⅰ为NaAlO2溶液,通入过量CO2会生成Al(OH)3沉淀,反应的化学方程式为:AlO2-+2H2O+CO2=Al(OH)3↓+HCO3-,故答案为AlO2-+2H2O+CO2=Al(OH)3↓+HCO3-。
(3)“酸浸”时溶液中的Fe2+在酸性条件下被H2O2氧化为Fe3+,反应的离子方程式为2Fe2++2H++H2O2=2Fe3++2H2O,故答案为2Fe2++2H++H2O2=2Fe3++2H2O。
【题后总结】陌生离子方程式的书写
按照书写氧化还原反应的离子方程式的程序分为6步骤(简称“三配法”):
①写两剂:写出参与氧化与还原反应的微粒(即氧化剂与还原剂)。
②推产物:根据信息合理地预测氧化产物与还原产物。
③配电子:根据电子守恒配平参与氧化还原反应的微粒。
④配电荷:根据电荷守恒配平可能参加反应的其他离子。
⑤配原子:根据原子守恒写出未参与氧化还原反应的微粒并配平。
⑥查规范:根据信息检查有无反应条件等。
【变式训练】(2021·贵州遵义市·高三一模)碱式氧化镍(NiOOH)可作镍电池的正极材料,现用某废镍原料(主要含Ni、Al、SiO2,少量Cr、FeS等)来制备,其工艺流程如下:
回答下列问题:
(1)“碱浸”时,发生反应的离子反应方程式①____________,②____________。
(2)在酸性溶液中CrO可以转化成Cr2O,用离子方程式表示该转化反应____,已知BaCrO4的Ksp=1.2×10-10,要使溶液中CrO沉淀完全(c(CrO)≤1×10-5ml·L-1),溶液中钡离子浓度至少为___ml·L-1。
【解析】由题给流程可知,向某废镍原料加入氢氧化钠溶液碱浸,铝和二氧化硅与氢氧化钠溶液反应生成偏铝酸钠和硅酸钠,过滤得到滤渣1;向滤渣1中加入稀硫酸酸溶,镍、铬和硫化亚铁与硫酸反应得到硫酸盐溶液,向反应后的溶液中加入次氯酸钠溶液将亚铁离子氧化为铁离子后,加入氢氧化镍调节溶液pH在5.6~6.2范围内,将铁离子和铬离子转化为氢氧化铁和氢氧化铬沉淀,过滤得到含有氢氧化铁和氢氧化铬的滤渣2和硫酸镍溶液;向硫酸镍溶液加入碱溶液调节溶液pH,过滤得到氢氧化镍沉淀;在空气中加热氢氧化镍制得碱式氧化镍。
(1) 由分析可知,碱浸时发生的反应为铝与氢氧化钠溶液反应生成偏铝酸钠和氢气,反应的离子反应方程式为Al+2OH-+2H2O=2AlO+3H2↑或2Al+2OH-+6H2O=2[Al(OH)4]-+3H2↑,二氧化硅与氢氧化钠溶液反应生成硅酸钠和水,反应的离子方程式为SiO2 + 2OH-=SiO+H2O,故答案为:Al+2OH-+2H2O=2AlO+3H2↑(或2Al+2OH-+6H2O=2[Al(OH)4]-+3H2↑);SiO2 + 2OH-=SiO+H2O;
(2) 在酸性溶液中,铬酸根离子与氢离子反应生成重铬酸根和水,反应的离子方程式为2CrO+2H+Cr2O+H2O;由BaCrO4的Ksp=1.2×10-10可知,要使溶液中CrO沉淀完全,溶液中钡离子浓度c(Ba2+)≥==1.2×10-5 ml·L-1,故答案为:2CrO+2H+Cr2O+H2O;1.2×10-5。
【答案】(1)2Al+2OH-+2H2O=2AlO+3H2↑(或2Al+2OH-+6H2O=2[Al(OH)4]-+3H2↑) SiO2 + 2OH-=SiO+H2O
(2) 2CrO+2H+Cr2O+H2O 1.2×10-5
电解质
非电解质
相同点
均为化合物
不同点
水溶液或熔融状态能导电
水溶液和熔融状态都不能导电
本质区别
在水溶液或熔融状态下自身能发生电离
在水溶液中和熔融状态下自身不能发生电离
所含物质类型
酸:如H2SO4、HCl、HNO3等
非金属氧化物:SO2、SO3、CO2、CO、P2O5
碱:如NaOH、Ca(OH)2等
盐:如NaCl、KNO3、NaHSO4、CaCO3等
非酸性气态氢化物:NH3
金属氧化物:如Na2O、CaO、MgO等
水H2O
部分有机物:蔗糖、酒精
强电解质
弱电解质
定义
溶于水后几乎完全电离的电解质
溶于水后只有部分电离的电解质
化合物类型
离子化合物及具有强极性键的共价化合物
某些具有弱极性键的共价化合物。
电离程度
几乎100%完全电离
只有部分电离
电离过程
不可逆过程,无电离平衡
可逆过程,存在电离平衡
溶液中存在的微粒(水分子不计)
只有电离出的阴阳离子,不存在
电解质分子
既有电离出的阴阳离子,又有电解质分子
实例
绝大多数的盐(包括难溶性盐)
强酸:H2SO4、HCl、HClO4等
强碱:Ba(OH)2 Ca(HO)2等
弱酸:H2CO3 、CH3COOH等。
弱碱:NH3·H2O、Cu(OH)2 Fe(OH)3等。
电离方程式
KNO3=K++NOeq \\al(-,3)
H2SO4=2H++SOeq \\al(2-,4)
NH3·H2ONHeq \\al(+,4)+OH-
H2SH++ HS-
HS- H++S2-
特殊情况
处理方式
举例
微溶性反应物呈澄清溶液形式
拆写成离子符号
澄清石灰水和盐酸反应:OH-+H+===H2O
微溶性生成物和反应物呈悬浊液形式
仍写化学式
用石灰乳制漂白粉的反应:Ca(OH)2+Cl2===Ca2++Cl-+ClO-+H2O
氨水为反应物和不加热的稀溶液中生成物
写成NH3·H2O
硫酸铝溶液中加入氨水:Al3++3NH3·H2O===Al(OH)3↓+3NHeq \\al(+,4)
氨水为加热条件或很浓溶液中的生成物
写成NH3↑+H2O
浓NaOH溶液中加入硫酸铵固体并加热:OH-+NHeq \\al(+,4)NH3↑+H2O
未处于自由移动离子状态的反应
仍写化学式形式
铜和浓硫酸加热反应,氯化铵和氢氧化钙固体反应
A
B
C
D
强电解质
Fe
NaCl
CaCO3
HNO3
弱电解质
CH3COOH
NH3
H3PO4
Fe(OH)3
非电解质
C12H22O11(蔗糖)
BaSO4
C2H5OH
H2O
新高考化学一轮复习讲练测第04讲 离子反应 离子方程式(精练)(解析版): 这是一份新高考化学一轮复习讲练测第04讲 离子反应 离子方程式(精练)(解析版),文件包含新高考化学一轮复习讲练测第04讲离子反应离子方程式精练原卷版docx、新高考化学一轮复习讲练测第04讲离子反应离子方程式精练解析版docx等2份试卷配套教学资源,其中试卷共18页, 欢迎下载使用。
新高考化学一轮复习讲练测第02讲 离子反应(讲)(解析版): 这是一份新高考化学一轮复习讲练测第02讲 离子反应(讲)(解析版),文件包含新高考化学一轮复习讲练测第02讲离子反应讲原卷版docx、新高考化学一轮复习讲练测第02讲离子反应讲解析版docx等2份试卷配套教学资源,其中试卷共34页, 欢迎下载使用。
(通用版)高考化学一轮复习讲练测第04讲 离子反应 离子方程式(精练)(2份打包,解析版+原卷版,可预览): 这是一份(通用版)高考化学一轮复习讲练测第04讲 离子反应 离子方程式(精练)(2份打包,解析版+原卷版,可预览),文件包含通用版高考化学一轮复习讲练测第04讲离子反应离子方程式精练解析版doc、通用版高考化学一轮复习讲练测第04讲离子反应离子方程式精练原卷版doc等2份试卷配套教学资源,其中试卷共18页, 欢迎下载使用。

