人教部编版(2024)八年级上册写作 学习描写景物教案及反思
展开◎文化自信:通过观察身边的景物,培养对大自然、对生活的热爱。
◎语言运用:尝试运用多种手法,调动多种感官,从不同角度描写景物。尝试在描写景物时恰当地融入情感,使景物鲜活起来。(难点)
◎思维能力:养成观察的习惯,学习从多方面观察景物,通过观察抓住景物特征。(重点)
◎审美创造:发现并运用语言文字记录、描绘生活中的美。
【教学课时】
1课时
【教学过程】
一、激趣导入
大自然中,春有春的妩媚,夏有夏的热情,秋有秋的魅力,冬有冬的神奇。古往今来,多少文人墨客,面对名山大川,四时美景,挥笔写下了精美的篇章,他们的创意、笔法都值得我们玩味揣摩,本节课我们一起来探讨如何观察和描写景物。
二、观察图片来绘景
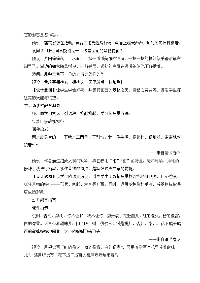
出示图片,学生观察,感受其美。
课件出示:
设问1:同学们从图片中看到了什么?
预设 湖水、植物、太阳。
追问:还有吗?大家往远处看。
预设 房屋。
再问:请大家注意,当问你看到了什么时,一定要说具体。可以说你看到了什么植物,它的形态是怎样等。
预设 蒲苇好像在摇动;黄昏前阳光温暖昏黄;湖面上波光粼粼;远处的房屋静默着。
设问2:哪位同学能描绘一下这幅图画的景物特征?
预设 夕阳徐徐落下,水面上泛起一道道美丽的涟漪,一抹一抹的橙红似乎都溶解在湖里了。湖边的蒲苇随风摇曳、向前铺展,远处的房屋在温暖的阳光下静默着。
追问:此种景色下,你的心情是怎样的?
预设 我想要拥抱它,拥抱这一天里最后一抹灿烂!
【设计意图】让学生学会观察,并感受画面的景物之美,引起心灵共鸣,激发学生描绘美的兴趣与欲望。
三、诵读推敲学写景
师:同学们赏读下列语段,推敲推敲,学习其写景方法。
1.善用修辞抓特征
课件出示:
雨是最寻常的,一下就是三两天。可别恼。看,像牛毛,像花针,像细丝,密密地斜织着……
——朱自清《春》
预设 作者通过细致入微的观察,抓住春雨“细”“密”的特点,运用比喻、排比的修辞手法进行描写。抓住景物的特点,是写好这类文章的前提。
【设计意图】以学过的课文为例,引导学生明确描写景物需先仔细观察,用心感受,抓住景物的特征——形状、色彩、声音等方面。同时,运用多种修辞手法,将景物描绘得更生动形象。
2.多感官描写
课件出示:
桃树、杏树、梨树,你不让我,我不让你,都开满了花赶趟儿。红的像火,粉的像霞,白的像雪。花里带着甜味儿;闭了眼,树上仿佛已经满是桃儿、杏儿、梨儿。花下成千成百的蜜蜂嗡嗡地闹着,大小的蝴蝶飞来飞去。
——朱自清《春》
预设 用视觉写“红的像火,粉的像霞,白的像雪”,又用嗅觉写“花里带着甜味儿”,还用听觉写“花下成千成百的蜜蜂嗡嗡地闹着”。
【设计意图】引导学生通过眼、耳、鼻等各种感官,仔细观察、用心感受景物色、声、味等特点,并将其表达出来,让人有身临其境的感受。
3.写之有序,条理清晰
课件出示:
不必说碧绿的菜畦,光滑的石井栏,高大的皂荚树,紫红的桑椹;也不必说鸣蝉在树叶里长吟,肥胖的黄蜂伏在菜花上,轻捷的叫天子(云雀)忽然从草间直窜向云霄里去了。单是周围的短短的泥墙根一带,就有无限趣味。油蛉在这里低唱,蟋蟀们在这里弹琴。翻开断砖来,有时会遇见蜈蚣;还有斑蝥,倘若用手指按住它的脊梁,便会拍的一声,从后窍喷出一阵烟雾。
——鲁迅《从百草园到三味书屋》
预设 先用两个“不必说”从整体上写百草园,再写局部的“泥墙根一带”:由低到高写静物(菜畦—石井栏—皂荚树—桑椹),再由高到低写动物(鸣蝉—黄蜂—叫天子)。层次井然,条理分明。
【设计意图】以学过的课文为例,引导学生按照景物的方位顺序(即空间顺序)写景。
4.虚实结合有意境
课件出示:
这样,一道儿白,一道儿暗黄,给山们穿上一件带水纹的花衣;看着看着,这件花衣好像被风儿吹动,叫你希望看见一点儿更美的山的肌肤。
——老舍《济南的冬天》
预设 把济南城外山坡上积雪与草色错杂的“一道儿白,一道儿暗黄”的景象联想成“给山们穿上一件带水纹的花衣”,进而别出心裁地想象到“这件花衣好像被风儿吹动,叫你希望看见一点儿更美的山的肌肤”,这样由实到虚,再造出新画面,使景物更加神奇美丽,使文章的意境更深远。如此一来,也调动了读者的想象,使人如临其境。
【设计意图】通过运用虚实结合的手法,引导学生感受联想、想象的画面,并体会其作用。
5.情景交融情韵美
课件出示:
庭下如积水空明,水中藻、荇交横,盖竹柏影也。何夜无月?何处无竹柏?但少闲人如吾两人者耳。
——苏轼《记承天寺夜游》
预设 作者以高度凝练的笔墨,点染出了一个空明澄澈、疏影摇曳、似真似幻的美妙境界,然后借景抒情,既表达了作者对月色的喜爱,又抒发了作者自解、自矜、自嘲之情。说到底,写景是为了抒情、达意。
课件出示:
与朱元思书
吴均
风烟俱净,天山共色。从流飘荡,任意东西。自富阳至桐庐一百许里,奇山异水,天下独绝。(总写奇山异水,天下独绝)
水皆缥碧,千丈见底。(视觉,正面写水清)游鱼细石,直视无碍。(视觉,侧面突出水清)急湍甚箭,猛浪若奔。(运用比喻、夸张的修辞手法,写出水急的特点)
夹岸高山,皆生寒树,(从视觉、触觉写树林的苍翠茂盛)负势竞上,互相轩邈,争高直指,千百成峰。(拟人,形态美)泉水激石,泠泠作响;好鸟相鸣,嘤嘤成韵。蝉则千转不穷,猿则百叫无绝。(听觉,对偶句,以动衬静)鸢飞戾天者,望峰息心;经纶世务者,窥谷忘反。横柯上蔽,在昼犹昏;疏条交映,有时见日。(句式相对,富有节奏美)
师小结:山川之美,是大自然的恩赐,更是我们笔下情感的绵延和寄托。当我们能用生动的语言描绘出景物的特点,在写作过程中把情感融入描写,我们的景物描写就能开出一朵个性之花。
【设计意图】一切景语皆情语。引导学生把自己的情感融入景物描写中,使之懂得流动着情感的语言才富有感染力,才能引起读者的共鸣。要让学生在写景的字里行间,自然渗透感情,寓情于景。
四、升格片段展身手
师:请同学们赏析下面片段,说说修改后的文段比原文好在哪里。
原文:我看到灯发出耀眼的光,边上呈现出一圈淡紫色的光晕。
改文:最吸引我的是那浅紫色的光晕,一层层地晕染在灯光的周围,像轻纱,像雾霭。定睛细视,又像一朵盛开在黑色天幕上的莲花。紫色的花瓣不断地往前伸展、伸展,好像要穿透黑夜似的。花香也活跃起来,氤氲在花瓣上,弥散在整个夜空中。那光晕又像一圈圈密密匝匝的文字,一环又一环的,那是路灯说给黑夜的悄悄话……
预设 修改后的片段除了使用形容词修饰外,还运用了比喻、拟人等修辞手法进行描摹,比原文更生动形象,更有画面感。
原文:我呆呆地坐在窗前,望着窗外天上的月亮……我和妈妈又吵架了,我伤心地哭了。
改文:我呆呆地坐在窗前,望着窗外天上的月亮,它升起来了,冰冷地挂在枝头,月色淡白,月影斑驳,月光凄凉地洒向大地……我和妈妈又吵架了,我伤心地哭了。
预设 修改后的片段把干瘪无味的语句变得生动形象。选取月亮展开描写,运用“冰冷”“淡白”“斑驳”“凄凉”等冷色调词语来渲染气氛,衬托“我”吵架后沮丧、失落、难过的心情。写作时可以恰当选用词语,运用多种手法写景,以达到渲染氛围的作用。
【设计意图】此环节旨在通过升格扩充,让学生小试牛刀,达到学以致用的目的。
五、实战演练绘家乡
家乡,生我们养我们的地方;家乡,令我们魂牵梦绕的地方;家乡,人生起航的地方。家乡的一草一木、一山一水,必然印在我们的脑海,烙在我们的心上。请你拿起手中的笔,以《家乡一景》为题,描写出这处景物的特征及给你的独特感受,不少于500字。
【设计意图】以作业的形式,巩固所学,引导观察生活,抒发对家乡的热爱之情。
【板书设计】
学习描写景物
善用修辞抓特征
听触嗅味多感官
写之有序条理请
虚实结合有意境
情景交融情韵美
【设计亮点】
这堂课,从学生写不好写景文章的根本原因——不会观察,抓不住景物特点,文字空洞出发,结合已学过的经典文章片段,师生一起总结描写景物的方法。此外,还教学生如何将情感融入文字之中。掌握方法之后,让学生升格拯救失误文,在学生写、议、评、展的过程中,再进一步领会、熟悉描写景物的方法。最后,再布置一篇课外写景的大作文,让学生继续巩固课内学到的方法。如此一来,经过学练结合,学生才能更好地掌握写景作文的技巧。
语文人教部编版(2024)梦回繁华教案设计: 这是一份语文人教部编版(2024)<a href="/yw/tb_c133223_t8/?tag_id=27" target="_blank">梦回繁华教案设计</a>,共7页。教案主要包含了教学课时,教学过程,设计意图,板书设计,设计亮点等内容,欢迎下载使用。
初中语文人教部编版(2024)八年级上册与朱元思书教案设计: 这是一份初中语文人教部编版(2024)八年级上册<a href="/yw/tb_c133205_t8/?tag_id=27" target="_blank">与朱元思书教案设计</a>,共6页。教案主要包含了教学课时,教学过程,设计意图,板书设计,设计亮点等内容,欢迎下载使用。
初中语文人教部编版(2024)九年级上册写作 观点要明确教案: 这是一份初中语文人教部编版(2024)九年级上册<a href="/yw/tb_c146626_t8/?tag_id=27" target="_blank">写作 观点要明确教案</a>,共12页。教案主要包含了核心素养,教学课时,课时目标,教学过程,设计意图,板书设计,我的设计亮点等内容,欢迎下载使用。

