压轴题14有机合成与推断(5大题型方法总结压轴题速练)-2025年高考化学压轴题专项训练(新高
展开一、有机物的结构特征
1.有机物中“C”原子的杂化类型
2.手性碳原子:连有四个不同基团的碳原子称为手性碳原子。如:(标“*”即为手性碳原子)。
3.有机物分子中共平面的碳原子数
(1) 根据共轭体系确定共平面的碳原子数。
(2) 根据化学键是否可以旋转,确定分子中共平面碳原子数。
(3)注意限定条件:“最少”或“最多”有几个碳原子共平面。
4.限定条件下的同分异构体书写
二、有机物的分类与结构、性质的关系
1.有机物的官能团与有机物的分类
(1) 根据有机物的组成元素进行分类:烃及烃的衍生物。
(2) 根据有机物相对分子质量进行分类:小分子及高分子。
(3) 根据有机物的化学键和官能团进行分类:
烃:烷烃、烯烃、炔烃、芳香烃;烃的衍生物:醇、酚、醚、卤代烃、醛、酮、羧酸、酯、氨基酸等。
(4) 根据有机物的碳链结构进行分类:链烃、环烃等。
(5) 根据营养物进行分类:油脂、糖类、蛋白质等。
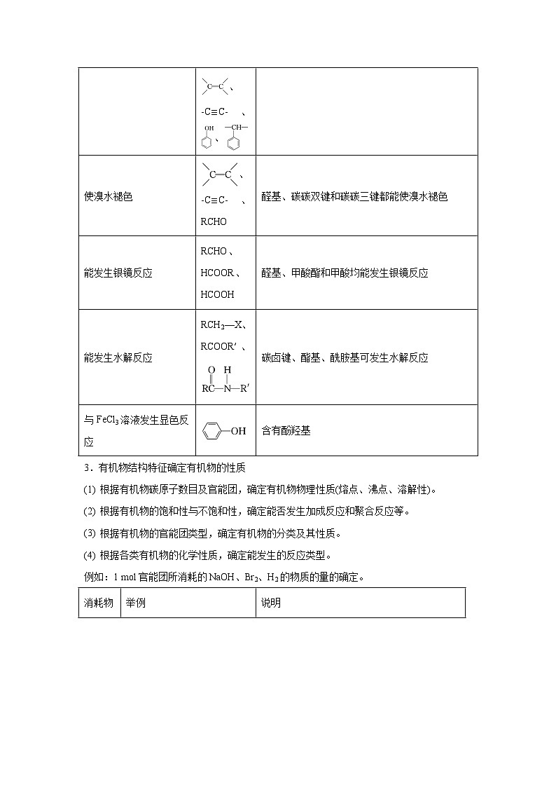
2.有机物结构的检验
3.有机物结构特征确定有机物的性质
(1) 根据有机物碳原子数目及官能团,确定有机物物理性质(熔点、沸点、溶解性)。
(2) 根据有机物的饱和性与不饱和性,确定能否发生加成反应和聚合反应等。
(3) 根据有机物的官能团类型,确定有机物的分类及其性质。
(4) 根据各类有机物的化学性质,确定能发生的反应类型。
例如:1 ml官能团所消耗的NaOH、Br2、H2的物质的量的确定。
4.含氧官能团与性质
三、有机反应规律
1.有机反应类型与常见的有机反应
2.常考的有机反应信息
四、有机转化与推断
1.利用题给转化关系图进行有机物结构(或结构简式)的推断
在有机推断中,经常遇到转化步骤中出现“有机物结构简式——字母代替有机物(或给出分子式)——有机物结构简式”,要求写出“字母代替有机物(或有机试剂)”的结构简式。对于此类有机物结构的推断,需要考虑如下几点:
(1) 分析反应的“条件”:明确每一步有机反应的目的和反应的类型。
(2) 比较反应前后有机物的结构变化:即有机物在转化中的反应“部位”和“结构”变化(包括碳链结构或官能团的变化)。如对下列有机转化线路的分析:
2.以特征产物为突破口推断碳骨架和官能团的位置
(1)醇的氧化产物与结构的关系
(2)由消去反应的产物可确定“—OH”或“—X”的位置。
(3)由取代产物的种类或氢原子的化学环境可确定碳骨架。有机物取代产物越少或相同化学环境的氢原子数越多,说明该有机物结构的对称性越高,因此可由取代产物的种类或氢原子化学环境联想到该有机物碳骨架的对称性而快速解题。
(4)由加氢后的碳骨架可确定碳碳双键或碳碳三键的位置。
(5)由有机物发生酯化反应能生成环酯或高聚酯,可确定该有机物中含羟基和羧基;根据酯的结构,可确定—OH与—COOH的相对位置。
3.根据关键数据推断官能团的数目
(1)—CHO
(2)2—OH(醇、酚、羧酸) H2
(3)2—COOHCO2,—COOHCO2
(5)RCH2OHCH3COOCH2R
(Mr) (Mr+42)
5.根据题给新信息类推
高考常见的新信息反应总结如下:
(1)丙烯αH被取代的反应:CH3—CH=CH2+Cl2Cl—CH2—CH=CH2+HCl。
(2)共轭二烯烃的1,4加成反应:
①CH2=CH—CH=CH2+Br2―→
(3)烯烃被O3氧化:R—CH=CH2R—CHO+HCHO。
(4)苯环侧链的烃基被酸性KMnO4溶液氧化:
(5)苯环上硝基被还原: 。
(6)醛、酮的加成反应(加长碳链,—CN水解得—COOH):
①CH3CHO+HCN→;
(8)醛或酮与格氏试剂(R′MgX)发生加成反应,所得产物经水解可得醇:
(9)羧酸分子中的αH被取代的反应:
RCH2COOH+Cl2+HCl。
(10)羧酸用LiAlH4还原时,可生成相应的醇:RCOOHRCH2OH。
(11)酯交换反应(酯的醇解):R1COOR2+R3OH→R1COOR3+R2OH。
六、有机合成线路的设计
1.常见有机物之间转化
2.官能团的保护
有机合成过程中,为了避免有些官能团发生变化,必须采取措施保护官能团,待反应完成后再使其复原。有时在引入多种官能团时,需要选择恰当的顺序保护特定官能团。例如,同时引入酚羟基和硝基时,由于酚羟基具有强还原性,而硝基的引入使用了强氧化剂硝酸,故需先硝化,再引入酚羟基。
3.有机合成线路的设计
分析原料与目标产物的结构,结合有机物的“转化规律”和“题给信息”进行有机物合成线路的设计。
(1)以CH2=CH2为原料的几种合成路线。
合成1:
CH2=CH2CH3CH2BrCH3CH2OH
合成2:
CH2=CH2
合成3:
CH2=CH2CH3CH2BrCH3CH2OH
(2)以甲苯为原料的几种合成路线。
合成1:
合成2:
合成3:
合成4:
(3)以苯为原料的几种合成路线。
已知:
合成1:
合成2:
合成3:
01 以推断为主线的有机合成
(2024·湖南·二模)
1.内酰胺是有机化合物中常见的一种环状结构,能维持某些化合物的抗菌活性,一种合成该类化合物的路线如下(部分反应条件已简化):
已知:。
回答下列问题:
(1)B的结构简式为 。
(2)D所含官能团的名称为 、 。
(3)的反应类型分别是 、 。
(4)J的结构简式为 。
(5)酸碱质子理论认为:凡是能接受氢离子的分子或离子称为碱。胺类化合物中氮原子含孤电子对,氮原子上的电子云密度越大,碱性越强。下列三种物质的碱性由强到弱的是 (用序号表示)。
① ② ③
(6)(吡啶)是一种重要的化工原料,该分子与苯相似,含有芳香环结构。满足下列条件的C的同分异构体有 种。
a.含六元芳香环结构 b.不含N—F
(7)参照上述合成路线,以对二甲苯和J为原料,设计合成的路线 (无机试剂任选)。
02 以信息为线索有机物的合成
(2024·辽宁抚顺·模拟预测)
2.杂环化合物在药物中广泛存在,依托度酸(etdlac)用于治疗风湿性关节炎、类风湿性关节炎等,具有耐受性好、镇痛作用强等特点,尤其适用于老年患者。以下为其合成路线:
已知:①甲苯中甲基使苯环上与甲基邻、对位的氢原子活化;硝基苯中硝基使苯环上与硝基间位的氢原子活化
②+
③羟基间反应成环醚为取代反应
根据以上信息回答下列问题:
(1)由苯制备物质A,最好应先引入 (填“乙基”或“硝基”);物质Q中的含氧官能团的名称为 。
(2)OHC-CH2CH2CH2OH的系统命名为 ,该物质存在多种同分异构体,其中一定条件下能与NaOH溶液反应的同分异构体有 种。
(3)写出上述过程中F→G被O2氧化的化学反应方程式 。
(4)D+H→P主要经历先 后 两种反应类型,P→Q的另一种产物的结构简式为 。
(5)在医院里肠杆菌等细菌的鉴定常利用吲哚实验,转换反应式如下:
吲哚的结构如图所示,已知所有原子共面,则N原子的孤电子对位于 (填“杂化轨道”或“p轨道”);柯氏试剂M化学式为C9H11NO,该步反应的另一种产物为H2O,则M结构简式为 。
03 限定条件的同分异构体的书写
(2024·陕西渭南·二模)
3.有机太阳能电池利用有机半导体将光能转换为电能。科学家设计了一种新型有机太阳能电池材料,其部分合成路线如下:
(1)化合物的含氧官能团有 (填官能团名称)。
(2)化合物C的名称是 ,分子式是 。
(3)由到的转化过程中涉及的反应类型有 、 和 。
(4)写出化合物可通过频哪醇和联硼酸的脱水反应制备的化学方程式 。
(5)有机物B的同分异构体有多种,满足下列条件的有 种;其中一种同分异构体能溶解于水溶液,遇不显色。核磁共振氢谱检测到三组峰(峰面积比为1:2:2),其结构简式为 。
①结构内含有苯环且能发生银镜反应 ②溴原子与氧原子不能直接相连
(6)某同学分析以上合成路线,发现制备化合物和的反应类型都属于取代反应。进而提出了化合物的另外一种制备方法:首先在的催化下,化合物与反应合成新的化合物I,其结构简式为 。化合物在的催化下与化合物反应即可生成化合物。
04 正向设计有机物的合成路线
(2024·浙江嘉兴·二模)
4.某研究小组通过以下路线合成抗肿瘤药物阿贝西利(Abemaciclib)
已知:
①
②
(1)化合物A的含氧官能团的名称是 。
(2)化合物H的结构简式是 。
(3)下列说法正确的是___________。
A.化合物B的碱性比苯胺()的强
B.D→E的反应类型为消去反应
C.化合物E和F可通过红外光谱区别
D.化合物与足量加成后的产物中有3个手性碳原子
(4)写出B→D的化学方程式 。
(5)写出满足下列条件D的同分异构体的结构简式 (不考虑顺反异构)。
①分子中含有苯环,所有卤原子直接连在苯环上,氮原子不与苯环直接相连;
②谱和IR谱分析表明:有3种不同化学环境的氢原子,存在氮氮双键结构。
(6)是制备的重要原料,请利用以上相关信息,以和为原料,设计合成的路线 (用流程图表示,无机试剂任选)。
05 逆向设计有机物的合成路线
(2024·广东佛山·一模)
5.Tapentadl是一种新型止痛药物,合成其中间体ⅷ的路线如下:
回答下列问题:
(1)化合物ⅰ的分子式为 ,含有的官能团名称为 。
(2)根据化合物iii的结构特征,分析预测其可能的化学性质,完成下表。
(3)反应⑤的方程式可表示为ⅲ+ⅳ→vi+y,化合物y的化学式为 。
(4)关于反应⑥的说法中,正确的有______。
A.反应过程中,有π键发生断裂B.化合物ⅶ的杂化的原子只有C
C.化合物ⅶ所有碳原子一定处于同一平面上D.化合物ⅷ只有1个手性碳原子
(5)化合物x是ⅱ的同分异构体,满足下列条件的同分异构体有 种。
a.含有苯环,且苯环上有两个侧链
b.与溶液反应显紫色
c.1 ml x与足量Na反应,生成1 ml
(6)以和NaCN为含碳原料,合成化合物。
基于你设计的合成路线,回答下列问题:
①相关步骤涉及到卤代烃制醇反应,其化学方程式为 。
②最后一步反应中,能与反应产生的有机反应物为 (写结构简式)。
(2024·湖南·一模)
6.酮基布洛芬片是用于治疗各种关节肿痛以及牙痛、术后痛等的非处方药。其合成路线如图所示:
(1)A的化学名称为 。
(2)酮基布洛芬官能团的名称为 ,D→E的反应类型为 。
(3)写出C的结构简式: ;A~G中含有手性碳原子的物质有 种。
(4)请写出B在NaOH水溶液中加热的化学方程式: 。
(5)H为酮基布洛芬的同分异构体,则符合下列条件的H有 种。
①含的酯类化合物
②两个苯环上还有一个取代基
(6)以、苯和为原料(无机试剂任选),设计制的一种合成路线 。
(2024·江西九江·二模)
7.有机物H是治疗胃肠炎、细菌性痢疾等药物的合成中间体,其合成路线如下图所示:
回答下列问题:
(1)A的名称是 。
(2)的化学方程式为 。
(3)化合物F中的官能团名称为 、 。
(4)试剂X含有醛基,分子式为,则其结构简式为 ,中涉及两步反应,反应类型分别为 、消去反应。
(5)化合物H中氮原子的杂化类型为 。
(6)化合物D一定条件可转化为M(),M的同分异构体中,同时满足下列条件的共有 种(不考虑立体异构)。
a.能使溴的四氯化碳溶液褪色
b.能与溶液反应
c.苯环上有三个取代基,其中2个为酚羟基
其中核磁共振氢谱有7组峰,且峰面积之比为的同分异构体的结构简式为 (只写一种)。
(2024·山西·二模)
8.有机物G的结构简式为,G是合成药物奥美拉挫的重要中间体,实验室可以通过如下合成路线合成G。
回答下列问题:
(1)下列关于G的说法正确的有 (填字母)。
a.易溶于水
b.能发生银镜反应
c.酸性、碱性环境下均能够发生水解反应
d.既能发生加成反应也能发生取代反应
(2)苯转化为A的反应条件与试剂是 ;写出B所含有的官能团名称 。
(3)C→D、D→E的反应类型分别是 。
(4)X能够与烧碱溶液反应,化学方程式为 。
(5)写出符合下列条件的D的同分异构体的结构简式: 。
①能够与FeCl3发生显色反应②苯环上一溴代物仅有2种
(6)以甲苯为有机原料(无机试剂任选)合成,设计其合成路线 。
(2024·辽宁沈阳·一模)
9.替纳帕诺片可用于控制正在接受血液透析治疗的慢性肾脏病(CKD)成人患者的高磷血症。替纳帕诺片的有效成分I的合成路线如下:
回答下列问题:
(1)写出A的分子式 。
(2)B中含氧官能团的名称为 。
(3)H→I的反应类型为 。
(4)F分子中采取sp3杂化的碳原子个数为 。
(5)由D生成E的方程式为 。
(6)试剂1的分子式为C8H9NCl2,符合下列条件的试剂1的同分异构体还有 种(不考虑立体异构)。
①与足量NaOH溶液反应,1ml该物质最多消耗4mlNaOH;
②苯环上只有三个取代基。
(7)综合上述信息,以为原料制备的合成路线如下(部分反应条件已略去),其中M、N、Z的结构简式分别为 、 、 。
(2024·浙江宁波·二模)
10.某研究小组按下列路线合成治疗慢性粒细胞白血病药物尼洛替尼(部分反应条件已简化)。
请回答:
(1)化合物E的含氧官能团名称是 。
(2)化合物C的结构简式是 。
(3)下列说法正确的是_______。
A.化合物A的酸性强于D
B.化合物E→F的反应类型是取代反应
C.化合物E与HCl溶液共热,可生成D
D.化合物A→D的转化,是为了使-NO2更有效地取代在甲基的邻位
(4)写出反应F→G的化学方程式 。
(5)化合物X()是B的同分异构体,设计以CH3CH2OH和甲苯为原料合成X的路线(用流程图表示,无机试剂、有机溶剂任选) 。
(6)写出同时符合下列条件的化合物C的同分异构体的结构简式 。
①除苯环外无其他环状结构,有-CHO结构,无-O-O-结构;
②1H-NMR谱显示有4种不同化学环境的氢原子,其中苯环上只有一种
(2024·陕西咸阳·二模)
11.奥昔布宁是具有解痉和抗胆碱作用的药物。其合成路线如下:
已知:①
②
③G、L和奥昔布宁的沸点均高于。
回答下列问题:
(1)A的名称为 ,E的结构简式为 ,J中官能团名称 。
(2)B→C的反应方程式 ,A→B的反应类型 。
(3)J→K的反应方程式 。
(4)用G和L合成奥昔布宁时,通过在左右蒸出 (填化学式)来提高产率。
(5)E的同分异构体有多种,请写出其中一种符合下列条件的物质的结构简式 。
①能发生银镜反应
②分子中仅含4种不同化学环境的氢原子
(6)结合题中信息,以的路线为有机原料,设计合成的路线 (无机试剂与溶剂任选,合成路线可表示为:AB……目标产物)。
(2024·广东惠州·三模)
12.三氟苯胺类化合物广泛应用于新型医药、染料和农药的合成领域,以间三氟甲基苯胺为中间体合成一种抗肿瘤药物H的合成路线如下图所示:
(1)A是芳香族化合物,分子式为C7H8,①则其结构简式为 ,②化合物C中官能团的名称为 ,③化合物H的分子式为 。
(2)F→G的反应类型是 。
(3)该流程中设计C→D的目的是 。
(4)G→H的反应方程式为 。
(5)化合物B的同分异构体中,符合下列条件的有 种;
①-NH2与苯环直接相连
②能与银氨溶液在加热条件下反应产生银镜
其中核磁共振氢谱图显示有4组峰,且峰面积比为1:2:2:2的结构简式为 。
(6)参照上述合成路线和信息,设计以苯和乙酸酐为原料,制备乙酰苯胺合成路线(其它试剂任选) 。
(2024·广东·二模)
13.利用生物基原料合成高分子化合物具有广阔的发展前景。一种利用生物基原料ⅳ合成高分子化合物ⅷ的路线如图所示:
(1)化合物ⅱ的分子式为 ,化合物ⅳ的名称 。
(2)芳香化合物W是化合物ⅱ的同分异构体。W能与碳酸氢钠反应,其核磁共振氢谱显示有四种不同化学环境的氢,且峰面积之比为3∶2∶2∶1,写出一种符合条件的W的结构简式: 。
(3)反应④可表示为,其中M、N为两种常见的气体,则M、N的化学式分别为 。
(4)根据化合物ⅵ的结构特征,分析预测其可能的化学性质,完成下表。
(5)下列关于反应⑥的说法中不正确的有___________(填字母)。
A.另外一种产物分子的空间结构为Ⅴ形
B.反应过程中,有双键和单键的形成
C.化合物ⅲ中碳原子均为杂化,化合物ⅶ 中碳原子均为杂化
D.化合物ⅷ 中存在手性碳原子
(6)以乙烯为有机含碳原料,利用上述流程中反应④的原理,合成化合物。基于你设计的合成路线,回答下列问题:
(a)利用反应④的原理得到的产物的结构简式为 。
(b)相关步骤涉及卤代烃的水解反应,其化学方程式为 (注明反应的条件)。
(2024·天津红桥·一模)
14.基于生物质资源开发常见的化工原料,是绿色化学的重要研究方向。利用木质纤维素为起始原料结合生产聚碳酸对苯二甲酯可以实现碳减排,路线如下,回答下列问题:
(1)化合物I的分子式为 。
(2)分析化合物Ⅱ的结构,预测反应后形成的新物质,参考①的示例,完成下表。
(3)化合物Ⅲ到化合物Ⅳ的反应是原子利用率100%的反应,且1ml Ⅲ与1ml化合物a反应得到1ml Ⅳ。则化合物a为 。反应类型为 。
(4)已知化合物Ⅴ的核磁共振氢谱有2组峰。且峰面积之比为2∶3,写出化合物Ⅴ的结构简式: 。
(5)化合物Ⅶ的芳香族同分异构体中符合下列条件的有 种(不含立体异构)。
①最多能与相同物质的量的反应 ②能与2倍物质的量的Na发生放出的反应
(6)关于Ⅶ生成Ⅷ的反应的说法中,不正确的有___________。
A.反应过程中,有H-O键断裂B.反应过程中,有C=O双键和C-O单键形成
C.该反应为缩聚反应D.属于极性分子,分子中存在键
(7)结合上述信息,写出以丙烯为起始有机原料合成的路线 (无机试剂任选)。
(2024·山西晋中·二模)
15.I是一种重要的医药中间体,下面是合成I的一种路线。
回答下面问题:
(1)A的系统名称为 ,A→B反应条件为 。
(2)写出C→D的化学方程式 。
(3)E的结构简式为 。
(4)G→H的反应类型为 。
(5)H到I的过程中会发生反应,导致H合成I时会生成I的一种同分异构体K,写出K的结构简式 。
(6)在C的同分异构体中,同时满足下列条件的总数为 种。其中核磁共振氢谱显示两组峰,且峰面积比为6:1:1的分子的结构简式为 。
a.含有一个羧基、一个;
b.链状化合物。
(7)已知,写出用乙烯合成A的路线 。
(2024·吉林·三模)
16.化合物H是一种抗艾滋病药物,某课题组设计的合成路线如下:
请回答下列问题:
(1)写出有机物A的名称 。
(2)过程A→B的作用是 。
(3)写出在一定条件下,B与足量NaOH溶液反应的化学方程式 。
(4)化合物D的结构简式是 。
(5)下列说法错误的是 (填标号)。
a.E分子中碳原子的杂化方式有3种
b.合成H过程中涉及的反应类型均为取代反应
c.F与足量H2加成后,产物分子中含有4个手性碳原子
d.化合物G可以与水形成分子间氢键,易溶于水
(6)化合物N()是另一种合成路线的中间体,化合物N符合下列条件的同分异构体有 种,写出其中一种结构简式 。
①含有苯环;②H-NMR谱显示有6种不同化学环境的氢原子;③能发生水解反应,产物之一是甘氨酸。
(2024·广东佛山·二模)
17.左旋甲基多巴可用于治疗高血压、帕金森等疾病,合成左旋甲基多巴(ⅷ)的一种路线如图所示。
回答下列问题:
(1)ⅰ中含氧官能团名称为 。
(2)ⅱ与ⅲ互为官能团相同的同分异构体,ⅱ的结构简式为 。
(3)ⅲ还有多种同分异构体,其中含有苯环,既能发生水解反应又能发生银镜反应,有9个化学环境相同的氢原子的结构为 (任写1个)。
(4)反应④为加成反应,其化学方程式为 。
(5)根据ⅵ的结构特征,分析预测其可能的化学性质,完成下表
(6)关于上述合成路线,下列说法不正确的是___________(填标号)。
A.反应①目的是保护—OHB.ⅶ中碳原子仅有sp、两种杂化方式
C.ⅷ中原子的电负性:N>O>C>HD.反应⑦中有键、键的断裂和生成
(7)以、为原料合成化合物(无机试剂任选),基于你设计的合成路线,回答下列问题:
①第一步为取代反应,其有机产物的结构产物为 。
②相关步骤涉及消去反应,其化学方程式为 (注明反应条件)。
(2024·河北沧州·二模)
18.用于治疗消化道疾病的药物的合成路线如图:
回答下列问题:
(1)按照系统命名法,化合物A的名称为 。
(2)物质C的结构简式为 。
(3)物质中官能团的名称为 。
(4)合成路线中生成药物的化学方程式为 。
(5)分析相关物质的结构可知,的反应可能分两步进行,且第一步为加成反应,则第二步的反应类型为 ,中间产物为 。
(6)有机物为D的同分异构体,其分子具有二取代苯结构,且具有一个与苯环直接相连的硝基,该物质苯环上的一氯代物只有两种,则的结构可能有 种(不考虑立体异构)。其中,核磁共振氢谱峰面积之比为的同分异构体结构简式为 。
(7)以苯甲醛为主要原料(无机试剂任选),设计合成药物的路线: 。
(2024·福建莆田·二模)
19.H是合成新型冠状病毒肺炎口服药S-217622的原料之一,它的一种合成路线如下:
已知:酰胺在一定条件下能发生水解反应。
回答下列问题:
(1)A的化学名称是 ,A→B的反应类型为 。
(2)C中官能团的名称为 。
(3)A与相比,前者键的键长比后者的短,理由:一是与氯原子相连的碳原子的杂化轨道中,前者s轨道成分较大,键长较短;二是 。
(4)已知C转化为E的化学方程式为,D分子中不存在羧基,D的结构简式为 。
(5)写出F→G的化学方程式 。
(6)H有多种同分异构体,写出1种同时满足下列条件的结构简式: 。
①分子中含有均三嗪环();
②环上只有一个支链;
③核磁共振氢谱有两组峰,面积之比为3∶1。
(2024·陕西安康·模拟)
20.M可用于合成一种治疗肺炎的试用药物,一种合成M的路线如图所示:
回答下列问题:
(1)A的结构简式为 ;D中所含官能团的名称为 。
(2)反应④中生成的副产物小分子为 (填化学式)。
(3)反应④分两步进行,两步反应的反应类型依次为 和 。
(4)反应②的化学方程式为 。
(5)反应⑤中除了生成M外,还能生成,但其产率远低于M的原因为 。
(6)A的同分异构体中,属于芳香族化合物且核磁共振氢谱有4组峰的有 种。
(7)参照上述合成路线和信息,以苯和丙酮为原料(无机试剂任选),设计制备的合成路线: 。
命题预测
本专题内容综合性强、难度较大,通常以新药品、新物质、新材料的合成路线为载体,将信息和问题交织在一起,环环相扣,主要考查有机物的结构与性质,同分异构体的数目和书写,以及利用题给信息设计简短的合成路线等,综合性强,思维容量大。预计2024年命题考考查的热点涉及①某些物质的结构简式或名称,②反应类型或反应条件,③重要转化的有机化学方程式书写,④同分异构体的书写与数目确定,⑤特定条件的有机物合成路线的设计等。
高频考法
(1)官能团的命名、反应类型、结构简式 (2)有机方程式的书写
(3)限制条件下的同分异构体
(4)有机合成路线的设计
杂化类型
说明
sp3
碳原子形成4个单键
sp2
碳原子形成2个单键和1个双键
sp
碳原子形成1个单键和1个三键
特性
举例
说明
使酸性高锰酸钾溶液褪色
RCH2OH、RCHO、、-C≡C-、、
酚羟基和部分醇羟基都能使酸性高锰酸钾溶液褪色
使溴水褪色
、-C≡C-、RCHO
醛基、碳碳双键和碳碳三键都能使溴水褪色
能发生银镜反应
RCHO、HCOOR、HCOOH
醛基、甲酸酯和甲酸均能发生银镜反应
能发生水解反应
RCH2—X、RCOOR′、
碳卤键、酯基、酰胺基可发生水解反应
与FeCl3溶液发生显色反应
含有酚羟基
消耗物
举例
说明
NaOH
①1 ml醇酯基消耗1 ml NaOH②1 ml酚酯基消耗2 ml NaOH
③1 ml酚羟基消耗1 ml NaOH
④醇羟基不消耗NaOH
⑤1 ml羧基消耗1 ml NaOH
⑥1 ml卤素原子消耗1 ml NaOH
Br2
①1 ml碳碳三键消耗2 ml Br2②1 ml碳碳双键消耗1 ml Br2
③酚羟基的每个邻、对位各消耗1 ml Br2
H2
①1 ml酮羰基、醛基、碳碳双键消耗1 ml H2②1 ml碳碳三键(或碳氮三键)消耗2 ml H2
③1 ml苯环消耗3 ml H2
①一般条件下羧基、酯基、酰胺基不与H2反应②酸酐中的碳氧双键一般不与H2反应
官能团
结构
性质
醇羟基
—OH
易取代、易消去(如乙醇在浓硫酸、170 ℃条件下生成乙烯)、易催化氧化、易被强氧化剂氧化(如乙醇被酸性K2Cr2O7、KMnO4溶液氧化)
酚羟基
—OH
极弱酸性(酚羟基中的氢能与NaOH溶液反应,但酸性极弱,不能使指示剂变色)、易氧化(如无色的苯酚晶体易被空气中的氧气氧化为红色)、显色反应(如苯酚遇FeCl3溶液呈紫色)
醛基
易被氧化(如乙醛与银氨溶液共热生成银镜)、可被还原
(酮)羰基
可被还原(如:在Ni粉催化、加热条件下被H2还原为CHOH)
羧基
酸性(如乙酸的酸性强于碳酸)、易取代(如发生酯化反应)
酯基
易水解 (如乙酸乙酯在稀硫酸、加热条件下发生酸性水解;乙酸乙酯在NaOH溶液、加热条件下发生碱性水解)
醚键
可水解(如环氧乙烷在酸催化下与水共热生成乙二醇)
反应类型
重要的有机反应
取代反应
烷烃的卤代:CH4+Cl2CH3Cl+HCl(可继续反应生成CH2Cl2、CHCl3、CCl4)丙烯、甲苯在一定条件下,分别与氯气发生取代反应:
CH2=CH—CH3+Cl2CH2=CH—CH2Cl+HCl
苯环上的卤代:苯环上的硝化:
苯环上的磺化:
注意:苯环上的定位效应
(1) 邻、对位取代基:—R、—OH、—NH2、—OR、—X(Cl、Br、I)等(为斥电子基)
(2) 间位取代基:—NO2、—CHO、—COOH、—CN、—COR、—CF3等(为吸电子基)
卤代烃的水解:CH3CH2Br+NaOHCH3CH2OH+NaBr
醇分子间脱水:CH3CH2—OH+HO—CH2CH3CH3CH2—O—CH2CH3+H2O
酯化反应:酯化反应形成环——内酯、交酯: +H2O
酯的水解反应(含皂化反应):
糖类的水解:
二肽水解:
加成反应
烯烃、炔烃的催化加氢:CH2=CH2+H2CH3—CH3
CH≡CH+H2CH2=CH2
苯环加氢:
CH2=CH2+H2OCH3CH2OHCH3—CH=CH2+HBr
CH3—CH=CH2+HBr
1,3-丁二烯的加成反应:
CH2=CH—CH=CH2+Br2→CH2Br—CHBr—CH=CH2(1,2-加成)
CH2=CH—CH=CH2+Br2CH2Br—CH=CH—CH2Br(1,4-加成)
炔烃的加成反应:CH≡CH+Br2→CHBr=CHBr
CHBr=CHBr+Br2→CHBr2—CHBr2
Diels-Alder反应:
消去反应
醇分子内脱水(生成烯烃):C2H5OHCH2=CH2↑+H2O
卤代烃脱HX(生成烯烃):CH3CH2Br+NaOHCH2=CH2↑+NaBr+H2O
加聚反应
单烯烃的加聚:nCH2=CH2CH2—CH2
共轭二烯烃的加聚:
缩聚反应
二元醇与二元羧酸之间的缩聚:
α-羟基酸之间的缩聚:
α-氨基酸之间的缩聚:nH2NCH2COOH++(2n-1)H2O
苯酚与HCHO的缩聚:
氧化反应
催化氧化:2CH3CH2OH+O22CH3CHO+2H2O
2CH3CHO+O22CH3COOH
CH2=CH2+O2(环氧乙烷)
醛基与银氨溶液的反应:CH3CHO+2[Ag(NH3)2]OHCH3COONH4+2Ag↓+3NH3+H2O
醛基与新制氢氧化铜的反应(注意反应在碱性条件下进行):CH3CHO+2Cu(OH)2+NaOHCH3COONa+Cu2O↓+3H2O
苯的同系物的氧化(以甲苯为例):
酚的氧化(苯酚为例):(醌)(酚羟基易被氧化,苯酚被氧化后颜色变成粉红色)
还原反应
醛基催化加氢(也属于加成反应):CH3CHO+H2CH3CH2OH羰基催化加氢(也属于加成反应):
油脂的氢化反应——不饱和油脂氢化(人造奶油)(加成反应):
硝基还原为氨基:
注意事项
(1) 有机反应的条件与产物:①乙醇在浓硫酸、170 ℃条件下生产乙烯;乙醇在浓硫酸、140 ℃条件下生产乙醚
②溴乙烷在氢氧化钠的水溶液中加热,生成乙醇;溴乙烷在氢氧化钠的乙醇溶液中加热,生成乙烯
(2) 易写错的有机反应:
(注意产物是NaHCO3,而不是Na2CO3)
反应类型
举例
成环反应
脱水反应
生成内酯
二元酸与二元醇形成酯
生成醚
+H2O
Diels-Alder反应
二氯代烃与Na成环
形成杂环化合物
开环反应
环氧乙烷开环
+HBr―→HO—CH2—CH2—Br
α-H反应
羟醛缩合反应
苯环侧链碳α-H取代反应
烯烃α-H取代反应
CH3CH=CH2+Cl2ClCH2CH=CH2+HCl
羧酸α-H卤代反应
酯基α-H取代反应
增长碳链的反应
2CH≡CH―→CH2=CH—C≡CH2R—Cl+2Na―→R—R+2NaCl
R—ClR—CNR—COOH
nCH2=CH2CH2—CH2nCH2=CH—CH=CH2CH2—CH=CH—CH2
增长碳链的反应
CH3CH=CH2+CO+H2
缩短碳链的反应
+NaOHRH+Na2CO3
、RC≡CHRCOOH
形成碳氮双键
醛、酮与羟胺反应
醛、酮与肼反应
还原反应
酯基还原
被保护的官能团
被保护的官能团性质
保护方法
酚羟基
易被氧气、臭氧、双氧水、酸性高锰酸钾溶液氧化
①NaOH溶液与酚羟基反应,先转化为酚钠,最后再酸化重新转化为酚羟基:②用碘甲烷先转化为苯甲醚,最后再用氢碘酸酸化重新转化为酚:
氨基
易被氧气、臭氧、双氧水、酸性高锰酸钾溶液氧化
用盐酸先转化为盐,最后再用NaOH溶液重新转化为氨基
碳碳双键
易与卤素单质及卤化氢加成,易被氧气、臭氧、双氧水、酸性高锰酸钾溶液氧化
用氯化氢先与烯烃加成转化为氯代物,最后用NaOH醇溶液通过消去反应,重新转化为碳碳双键
醛基
易被氧化
醛基保护一般是把醛基制成缩醛,最后再将缩醛水解得到醛基(常用乙二醇):
羧基
易与碱反应、易发生酯化反应
先酯化,最后再水解得到羧基
序号
反应试剂、条件
反应形成的新物质
反应类型
a
新制、加热
b
序号
反应试剂、条件
反应形成的新结构
反应类型
a
取代反应
b
银氨溶液,加热
序号
变化的官能团的名称
可反应的试剂(物质)
反应后形成的新物质
反应类型
①
氧化反应
②
加成反应
序号
反应试剂、条件
反应形成的新结构
反应类型
①
还原反应
②
参考答案:
1.(1)
(2) 碳氟键(或氟原子) 酰胺基
(3) 还原反应 取代反应
(4)
(5)③>①>②
(6)15
(7)+
【分析】
结合和可推知过程是对还原,转化为,C的结构简式为,硝基还原成氨基,B的结构简式为,A→B为硝化反应,A的结构简式为,D→E发生取代反应,为酰胺基的酸性水解过程,故为取代反应,G→I发生已知条件反应,I→K发生取代反应,K→L发生缩合反应,据此分析解题。
【详解】(1)
据分析可知,A的结构简式为,结合D为苯环邻位二取代结构,硝基还原成氨基,B的结构简式为。
(2)D所含官能团的名称为氟原子、酰胺基。
(3)
结合和可推知过程是对还原,转化为,C的结构简式为,故为还原反应;由题知为酰胺基的酸性水解过程,故为取代反应。
(4)
的不饱和度,结合与的结构简式,可推知中脱下一个氢原子,中脱下1个氯原子,故的结构简式为。
(5)根据信息,①②③中含,均显碱性。为推电子基,为拉电子基,分别可增大和减小N的电子云密度,故碱性顺序由强到弱:③>①>②。
(6)
)C为,六元芳香环的结构有和两种情况,再考虑位置异构:,共15种。
(7)
分析原料及产物,采用逆推法,要合成内酰胺,可类比K→L,先产生,与原料联系,可类比过程,在苯环上先硝化,再还原得到,再与作用,生成酰胺结构,左右关联再成环得到目标产物,+。
2.(1) 乙基 醚键、羧基
(2) 4-羟基丁醛 6
(3)
(4) 加成 取代 C2H5OH
(5) p轨道
【分析】
A()在Fe/HCl作用下生成B(),B在一定条件下转化为C(),C在一定条件下生成D(),结合G的结构简式和已知信息第二条,可以得到丙醛和乙醛在碱性条件下反应生成物质F的化学方程式为:
,F在催化剂和加热条件下反应,转化为G(),G和乙醇发生酯化反应生成H(),对比D、H、P的结构简式可知,D先与H中羰基之间发生加成反应,得到,然后两个羟基之间脱水形成环醚得到P(),形成环醚的反应属于取代反应,P在碱性条件下彻底发生水解反应,在酸性条件下又发生强酸制弱酸,生成Q(),据此回答下列问题;
【详解】(1)①根据已知信息第一条:甲苯中甲基使苯环上与甲基邻、对位的氢原子活化;硝基苯中硝基使苯环上与硝基间位的氢原子活化,结合A的结构简式,可知最好先引入乙基;
②根据结构分析,可知Q中的含氧官能团为醚键和羧基;
故答案为:
①乙基
②醚键和羰基
(2)①根据系统命名法可知,OHC—CH2CH2CH2OH的系统命名为:4—羟基丁醛;
②符合要求的化合物分为羧酸和酯
属于羧酸的有
属于酯的有
HCOOCH2CH2CH3、CH3COOCH2CH3、CH3CH2COOCH3
共有6种
故答案为:
①4—羟基丁醛
②6
(3)
根据分析可知,F()被氧化为G()的化学方程式为:
故答案为:
(4)
①根据已知信息第三条:羟基间形成环醚属于取代反应可知,H()的羰基先发生加成反应生成醇,再和D()在一定条件下发生取代反应生成环醚P();
故答案为:
加成 取代
②根据分析可知:P()在碱性条件下彻底发生水解反应,在酸性条件下又发生强酸制弱酸,生成Q(),另一产物为乙醇(CH3CH2OH);
故答案是:CH3CH2OH;
(5)①根据分子中所有原子共平面,可知氮原子采取sp 2杂化,氮原子上的孤电子未参与杂化,形成的是p轨道;
②柯氏试剂M的化学式为:C9H11NO,该步反应的另一种产物是水,对比吲哚、红色的玫瑰吲哚结构可推知M的结构简式为:
故答案为:
①p轨道
②
3.(1)羟基、醛基
(2) 乙酸酐
(3) 加成反应 消去反应 取代反应
(4)2++4H2O
(5) 12
(6)
【分析】
A和Br2发生取代反应生成B,由B可知A为:,B和发生加成反应生成,发生消去反应生成,发生取代反应生成,D与E发生取代反应得到F,F与G发生取代反应得到H。
【详解】(1)
根据分析,A为:,含氧官能团名称为:羟基、醛基。
(2)C的名称为乙酸酐,分子式是:C4H6O3。
(3)根据分析,B经过加成反应、消去反应、取代反应得到D。
(4)
根据化合物E的结构,可知频哪醇的结构简式为:,和联硼酸发生取代反应生成E,化学方程式为:2+→+4H2O。
(5)
有机物B的同分异构体满足条件:①结构内含有苯环且能发生银镜反应,其中含有醛基或甲酸酯结构; ②溴原子与氧原子不能直接相连;苯环上的取代基为-Br、-OH、-CHO时,共有10种情况,苯环上的取代基为-Br、-OOCH时,共有3种情况,除去B本身,满足调节的B的同分异构体有12种,其中一种同分异构体能溶解于水溶液,遇不显色,说明其中没有羟基,核磁共振氢谱检测到三组峰(峰面积比为1:2:2),其结构简式为。
(6)
根据分析,制备化合物F和H的反应类型都属于取代反应;在的催化下,化合物G与E反应合成新的化合物Ⅰ:。
4.(1)硝基
(2)
(3)CD
(4)
(5)、、、
(6)
【分析】
A→B 根据分子式多了两个氢,故为硝基还原,B为 ,B→D方程式为,根据DE结构式,知 D→E为取代反应,E为 ,E→F为取代反应, F→G为取代反应, 由G→产物知H为 ;
【详解】(1)化合物A的含氧官能团的名称是硝基;
(2)
由G→产物知化合物H的结构简式是;
(3)
A.化合物B由于受F、Br电负性大,使氨基极性增大,更不易结合水中H+,碱性比苯胺()的弱,A错误;
B.D→E为取代反应,B错误;
C.E为与F化学键不一样可通过红外光谱区别,C正确;
D.化合物与足量加成后的产物中环上碳原子均为手性碳,产物中有3个手性碳原子,D正确;
故选CD。
(4)
B→D的化学方程式;
(5)D的同分异构体①分子中含有苯环,所有卤原子直接连在苯环上,氮原子不与苯环直接相连,存在氮氮双键结构,则氮氮双键与苯环间连有一个碳,
②谱和IR谱分析表明:有3种不同化学环境的氢原子,为对称结构,D的同分异构体的结构简式:、、、
;
(6)
根据已知信息②,增加碳原子,后发生消去反应、加成反应、取代反应改变官能团种类和数目,流程如下:。
5.(1) C7H8O2 羟基
(2) 氧化反应 HCN、催化剂 加成反应
(3)H2O
(4)A
(5)6
(6) +NaOH+NaCl
【详解】(1)由结构简式可知,化合物ⅰ的分子式为C7H8O2,含有的官能团为羟基。
(2)
a.醛基与新制在加热条件下反应生成-COONa,故反应生成的新物质为。
b.由反应形成的新物质为可知,化合物iii中的醛基与HCN在催化剂条件下发生加成反应。
(3)
ⅲ+ⅳ→ⅶ+y,化学方程式为+ →+y,结合物质的结构简式可知,ⅲ和ⅳ发生加成反应生成ⅶ和y,反应前后原子个数守恒,故y为H2O。
(4)A.反应⑥过程中,碳碳双键变为碳碳单键,有π键发生断裂,A正确;
B.化合物ⅶ的杂化的原子有C、O,B错误;
C.化合物ⅶ有醚键和乙基,单键可以旋转,则所有碳原子不可能处于同一平面上,C错误;
D.化合物ⅷ含有2个手性碳原子,如图,D错误;
故选A。
(5)化合物x是ⅱ的同分异构体,满足条件:含有苯环,且苯环上有两个侧链;与溶液反应显紫色,则含有酚羟基;1 ml x与足量Na反应,生成1 ml ,则含有2个羟基。x的苯环上连有—OH、—CH2CH2OH或—OH、—CHOHCH3,两组取代基在苯环上均有邻、间、对三种位置关系,因此x共有6种。
(6)
采用逆推法可知,由和发生酯化反应得到,由水解得到,由水解得到,由和NaCN反应得到。①涉及的卤代烃制醇反应的化学方程式为+NaOH+NaCl。②最后一步反应为和的酯化反应,能与反应产生的有机反应物为。
6.(1)间甲基苯甲酸(3-甲基苯甲酸)
(2) 羧基、酮羰基 取代反应
(3) 2
(4)
(5)18
(6)
【分析】
B和NaCN反应生成C,C和SOCl2发生取代反应生成D,由B、D的结构简式及C的分子式可推测出,C为;D和苯在AlCl3的作用下发生取代反应生成E和HCl,根据D、F的结构简式及E的分子式可推测出,E为。
【详解】(1)由A的结构简式可知,A的名称为间甲基苯甲酸(3-甲基苯甲酸);
(2)由酮基布洛芬的结构简式可知,其官能团为羧基、酮羰基;D和苯在AlCl3的作用下反应生成E,该反应为取代反应;
(3)
由分析可知,C的结构简式为;由A~G的结构简式可知,F、G中含有手性碳原子,共2种;
(4)
B中含有羧基能和NaOH反应,含有Cl原子,能在NaOH水溶液加热的条件下发生水解反应,则B在NaOH水溶液中加热的化学方程式为;
(5)
H为酮基布洛芬的同分异构体,①含的酯类化合物;②两个苯环上还有一个取代基;H的取代基可能为:—CH2CH2OOCH、—CH2OOCCH3、—OOCCH2CH3、、—CH2COOCH3、—COOCH2CH3,上含有3种不同环境的氢原子(),则符合条件的H的结构简式共有18种;
(6)
被酸性KMnO4溶液氧化生成,和SOCl2发生取代反应生成,和苯在AlCl3的作用下发生取代反应生成,和H2发生加成反应生成,则合成路线为。
7.(1)邻二氯苯或1,2-二氯苯
(2)+CH2Cl2+2HCl
(3) 氨基 醚键
(4) 加成反应
(5)sp3
(6) 48 或或或
【分析】
由A的分子式和B的结构简式可知A发生水解反应生成B,A的结构简式为,B在碱性条件下和CH2Cl2发生取代反应生成C为,C和CH2=CHCN发生加成反应生成D,E发生还原反应生成F,试剂X含有醛基,分子式为,F和X先发生加成反应再发生消去反应生成G,则X为,G发生加成反应生成H,据此解答。
【详解】(1)
由分析可知A为,名称是邻二氯苯或1,2-二氯苯。
(2)
由分析可知,B在碱性条件下和CH2Cl2发生取代反应生成C,化学方程式为:+CH2Cl2+2HCl。
(3)化合物F中的官能团名称为氨基、醚键。
(4)
由分析可知,试剂X的结构简式为,中涉及两步反应,反应类型分别为加成反应、消去反应。
(5)化合物H中氮原子形成3个共价键和1个孤电子对,杂化类型为sp3。
(6)
M的同分异构体中,同时满足条件:a.能使溴的四氯化碳溶液褪色,说明其中含有碳碳双键或碳碳三键;b.能与溶液反应,说明其中含有-COOH;c.苯环上有三个取代基,其中2个为酚羟基;综上所述,苯环上的取代基组合为2个-OH、-CH2CH=CHCOOH;2个-OH、-CH=CHCH2COOH;2个-OH、-C(COOH)=CHCH3;2个-OH、-CH(COOH)CH=CH2;2个-OH、-CH=C(COOH)CH3;2个-OH、-CH2C(COOH)=CH2;2个-OH、-C(CH3)=CHCOOH;2个-OH、-C(CH2COOH)=CH2;每种组合都由6种位置关系,则符合条件的同分异构体共有6×8=48种,其中核磁共振氢谱有7组峰,且峰面积之比为的同分异构体的结构简式为、、、。
8.(1)d
(2) FeCl3、Cl2 硝基、碳氯键
(3)还原反应、取代反应
(4)+NaOH+NaCl
(5)
(6)
【分析】
由有机物的转化关系可知,氯化铁做催化剂作用下与氯气发生取代反应生成,浓硫酸作用下与浓硝酸发生硝化反应生成,则B为;乙醇钠作用下与甲醇发生取代反应生成,则C为;与铁、盐酸发生还原反应生成,则D为;一定条件下与乙酸发生取代反应生成,经多步转化得到,与生成,则X为。
【详解】(1)a.由结构简式可知,G分子中不含有亲水基,难溶于水,故错误;
b.由结构简式可知,G分子中不含有醛基,不能发生银镜反应,故错误;
c.由结构简式可知,G分子中不含有酯基或酰胺基,酸性、碱性环境下均不能够发生水解反应,故错误;
d.由结构简式可知,G分子中含有苯环,一定条件下能发生加成反应,也能发生取代反应,故正确;
故选d;
(2)
由分析可知,苯转化为A的反应条件与试剂是为氯化铁做催化剂作用下与氯气发生取代反应生成和氯化氢;B的结构简式为,官能团为硝基和碳氯键,故答案为:FeCl3、Cl2;硝基、碳氯键;
(3)
由分析可知,C→D的反应为与铁、盐酸发生还原反应生成,D→E的反应为一定条件下与乙酸发生取代反应生成和水,故答案为:还原反应;取代反应;
(4)
由分析可知,X的结构简式为,在氢氧化钠溶液中共热发生水解反应生成和氯化钠,反应的化学方程式为+NaOH+NaCl,故答案为:+NaOH+NaCl;
(5)
由分析可知,D的结构简式为,的同分异构体能够与氯化铁溶液发生显色反应说明分子中含有酚羟基,则苯环上一溴代物仅有2种的结构简式为,故答案为:;
(6)
由有机物的转化关系可知,以甲苯为有机原料合成的合成步骤为浓硫酸作用下甲苯与浓硝酸发生硝化反应生成对硝基甲苯,对硝基甲苯与铁、盐酸发生还原反应生成对甲基苯胺;甲苯与酸性高锰酸钾溶液发生氧化反应生成苯甲酸,一定条件下苯甲酸与对甲基苯胺发生取代反应生成,合成路线为。
9.(1)C8H7BrO
(2)酮羰基
(3)加成反应
(4)5
(5)+H2O
(6)29
(7) CH3NH2
【分析】
由有机物的转化关系可知,一定条件下与溴发生取代反应生成,与一定条件下发生取代反应生成,则试剂1为;与硼氢化钠发生还原反应生成,在硫酸作用下转化为,则E为;与发生取代反应生成,与氯气、乙酸反应生成,与发生取代反应生成,与发生加成反应生成。
【详解】(1)
由结构简式可知,的分子式为C8H7BrO,故答案为:C8H7BrO;
(2)
由结构简式可知,的含氧官能团为酮羰基,故答案为:酮羰基;
(3)
由分析可知,H→I的反应为与发生加成反应生成,故答案为:加成反应;
(4)
由结构简式可知,分子中含有5个杂化方式为sp3杂化的饱和碳原子,故答案为:5;
(5)
由分析可知,由D生成E的反应为在硫酸作用下转化为和水,反应的化学方程式为+H2O,故答案为:+H2O;
(6)
的同分异构体与足量氢氧化钠溶液反应,1 ml试剂1最多消耗4 ml氢氧化钠说明2个氯原子原子直接与苯环相连,苯环上只有三个取代基说明同分异构体分子的结构可以视作邻二氯苯、间二氯苯、对二氯苯分子中苯环上的氢原子被—CH2CH2NH2、或、或—NH—CH2CH3,或—CH2—NH—CH3、或—N(CH3)2取代所得结构,其中邻二氯苯、间二氯苯、对二氯苯分子中苯环上的氢原子被取代基取代所得结构分别有2种、3种、1种,则符合条件的结构简式共有5×6—1=29种,故答案为:29;
(7)
由有机物的转化关系可知,与发生取代反应生成,则M为;与氯气、乙酸反应生成,则N为;与CH3NH2发生取代反应生成,故答案为:;;CH3NH2。
10.(1)酰胺基、硝基
(2)
(3)CD
(4)
(5)
(6)
【分析】
A中羧基和甲醇发生酯化反应生成B,B发生硝化反应在甲基邻位引入硝基得到C,C水解得到D,D中羧基发生取代反应生成E,E中硝基被还原为氨基得到F,F和NH2CN生成G,G最终转化为产品;
【详解】(1)由E结构可知,E含氧官能团名称是酰胺基、硝基;
(2)
由分析可知,C为;
(3)A.D苯环中含有吸电子基团硝基,使得羧基中氢更容易被电离出来,导致化合物D的酸性强于A,错误;
B.E中硝基被还原为氨基得到F,为还原反应,错误;
C.化合物E中含有酰胺基,与HCl溶液共热发生酸性水解生成D,正确;
D.苯环上羧基的邻位容易取代,化合物A→D的转化使得羧基转化为酯基,是为了使-NO2更有效地取代在甲基的邻位,正确;
故选CD;
(4)
F和NH2CN发生加成反应生成G,反应为:;
(5)
甲苯光照下甲基发生取代 引入氯原子生成,水解生成苯甲醇,氧化为苯甲醛;乙醇氧化为乙醛;苯甲醛和乙醛发生加成反应生成X,流程为:;
(6)
C为,除苯环外含有3个碳、4个氧、1个氮;同时符合下列条件的化合物C的同分异构体:
①除苯环外无其他环状结构,有-CHO结构,无-O-O-结构;②1H-NMR谱显示有4种不同化学环境的氢原子,其中苯环上只有一种,则分子结构对称且应该含有2个对称的醛基,苯环存在2个对称位置的氢,结构可以为:。
11.(1) 苯酚 碳碳三键、羟基
(2) 加成反应
(3)
(4)
(5)或或或或或
(6)
【分析】
由题干流程图可知,苯酚与氢气发生加成反应生成B为,B与浓HCl发生取代反应生成C为,C与Mg、乙醚发生信息①的反应生成D为,根据G的结构简式和信息①的反应,反推F为,根据E的分子式和F的结构简式,可知E到F发生的是酯化反应,E为;根据K的结构简式和J的分子式,可知J到K发生的是醇的酯化反应,J为CH≡C-CH2OH,K反应生成L,L和G发生信息②的反应生成奥昔布宁为;(6) 与浓盐酸加热条件下发生取代反应生成,与Mg、乙醚反应生成,发生醇的催化氧化生成, 与反应生成目标产物。
【详解】(1)
A的名称为苯酚,由分析可知,E的结构简式为,J为CH≡C-CH2OH,官能团名称为:碳碳三键、羟基。
(2)
B与浓HCl发生取代反应生成C,方程式为:。苯酚与H2发生加成反应生成B。
(3)
由分析可知,J为CH≡C-CH2OH,CH≡C-CH2OH与乙酸发生酯化反应生成K,化学方程式为。
(4)
G和L反应生成和CH3COOCH3,已知G、L和奥昔布宁的沸点均高于200℃,因此通过在70℃左右蒸出CH3COOCH3,促使该反应正向移动,提高奥昔布宁的产率。
(5)
E为;同分异构体①能发生银镜反应说明含有醛基,②分子中仅含有4种不同化学环境的氢原子,则满足条件的结构有或或或或或等。
(6)
与浓盐酸加热条件下发生取代反应生成,与Mg、乙醚反应生成,发生醇的催化氧化生成, 与反应生成目标产物,合成路线为:。
12.(1) 氨基 C11H11N2F3O3
(2)取代反应
(3)保护氨基
(4)
(5) 13
(6)
【分析】
A是芳香族化合物,分子式为C7H8,B还原生成C,由C逆推,可知B是A是;
【详解】(1)
①A是芳香族化合物,分子式为C7H8,根据以上分析,A的结构简式为,②根据C的结构简式,化合物C中官能团的名称为氨基,③化合物H的分子式为C11H11N2F3O3。
(2)
F→G是F中氨基上的H原子被代替生成G,反应类型是取代反应;
(3)C→D是C中氨基发生反应,E肼解又生成氨基,所以设计C→D的目的是保护氨基;
(4)
G发生硝化反应生成H,反应的反应方程式为;
(5)-NH2与苯环直接相连;
②能与银氨溶液在加热条件下反应产生银镜,说明含有醛基;
若有2个取代基-NH2、-OOCH,在苯环上的位置有3种;若有3个取代基-NH2、-OH、-CHO,在苯环上的位置有10种;符合条件的B的同分异构体共13种;
其中核磁共振氢谱图显示有4组峰,且峰面积比为1:2:2:2的结构简式为;
(6)
苯发生硝化反应生成硝基苯,硝基苯还原为苯胺,苯胺和乙酸酐反应生成乙酰苯胺,合成路线为。
13.(1) 1,3-丙二醇
(2)或
(3)CO、
(4) 浓HBr,Δ或、浓,Δ 或 氧化反应
(5)BD
(6)
【详解】(1)键线式中线段的端点与交点省略了碳原子以及碳原子上的氢原子,所以化合物ⅱ的分子式为;化合物ⅳ有两个羟基,名称为1,3-丙二醇。
(2)
W能与碳酸氢钠反应,则含有羧基,其核磁共振氢谱显示有四种不同化学环境的氢,且峰面积之比为3∶2∶2∶1,则说明是对称结构,符合条件的W的结构简式为或。
(3)反应④可表示为,其中V分子式C3H6O,ⅵ分子式C4H8O2,二者分子式相差一个碳原子,一个氧原子,两个氢原子,M、N为两种常见的气体,则M、N的化学式分别为CO、。
(4)
因为ⅵ含有醇羟基,所以可以与浓HBr在加热条件下发生取代反应生成,或者与、浓在加热条件下发生取代反应生成;又因为ⅵ含有醛基,所以可以与银氨溶液在加热条件下发生氧化反应生成。
(5)A.反应⑥另外一种产物是水,分子的空间结构为Ⅴ形,A正确;
B.反应过程中,没有双键的形成,有单键的形成,B错误;
C.化合物ⅲ中每个碳原子的杂化轨道数都是3,碳原子均为杂化,化合物ⅶ 中每个碳原子杂化轨道数都为4,均为杂化,C正确;
D.手性碳原子是指连有四个不同原子或者基团的碳原子,化合物ⅷ 中不存在手性碳原子,D错误;
故选BD。
(6)
(a)利用反应④的原理,乙烯与CO、H2合成;
(b)合成化合物,根据逆推法,需要合成乙二醇和丙酸,乙烯与CO、H2合成,再氧化为丙酸,乙烯与溴加成后再水解可以得到乙二醇。所以涉及卤代烃的水解反应的化学方程式为。
14.(1)
(2) 羟基 碳碳双键(或醛基) (氢气) 或或
(3) 乙烯或C2H4 加成反应
(4)
(5)16
(6)BD
(7)
【分析】
木质纤维在酸性条件下水解为葡萄糖,葡萄糖在Sn-Beat调件下生成Ⅰ,Ⅰ与CO2反应生成Ⅱ,Ⅱ在CuRu/C条件下生成Ⅲ,Ⅲ在催化剂的条件下生成Ⅳ,Ⅳ在一定条件下生成Ⅴ,由Ⅴ分子式,推知Ⅴ为,Ⅴ与氧气在醋酸和醋酸钴的条件下生成Ⅵ,Ⅵ在Rn-Sn-B的条件下生成Ⅶ,Ⅶ和二氧化碳在催化剂的条件下生成Ⅷ,据此回答。
【详解】(1)化合物I的分子式为;
(2)
Ⅱ中羟基可以被氧气氧化为醛基,Ⅱ中可能是碳碳双键与氢气发生加成反应生成;也可能是醛基和氢气发生加成反应生成;也可能是碳碳双键和醛基都和氢气加成生成;
(3)化合物Ⅲ到化合物Ⅳ的反应是原子利用率100%的反应,且1mlⅢ与1ml化合物a发生加成反应得到1mlⅣ,则a的分子式为C2H4,为乙烯;
(4)
化合物V的分子式为C8H10,已知化合物V的核磁共振氢谱有2组峰,且峰面积之比为2:3,说明有对称性,再根据Ⅵ的结构分析,则化合物V的结构简式为;
(5)化合物Ⅶ的芳香族同分异构体中符合下列条件:最多能与相同物质的量的Na2CO3反应;能与2倍物质的量的Na发生放出H2的反应,说明含有1个酚羟基和1个醇羟基,如果取代基为酚-OH、-CH2CH2OH,两个取代基有邻位、间位、对位3种位置异构;如果取代基为酚-OH、-CH(OH)CH3,两个取代基有邻位、间位、对位3种位置异构;如果取代基为酚-OH、-CH3、-CH2OH,有10种位置异构,所以符合条件的同分异构体有16种;
(6)根据图中信息Ⅶ生成Ⅷ是发生缩聚反应,反应过程中,有C-O键和H-O键断裂无C=O双键的形成,且CO2属于非极性分子,故答案选BD;
(7)
根据题意丙烯和溴水发生加成反应生成,和氢氧化钠溶液加热条件下发生水解反应生成,和CO2在催化剂作用下发生反应生成,其合成路线为。
15.(1) 2-羟基丙酸 Cu,O2,加热
(2)
(3)
(4)氧化反应
(5)
(6) 10 或
(7)
【分析】
(A)发生氧化反应转化为(B),与乙醇发生酯化反应生成(C),在(C2H5)2O、Br2、30℃条件下发生取代反应生成(D),与(E)反应生成(F),在N2H4‧H2O、C2H5OH、75℃条件下转化为(G) ,发生氧化反应,氨基氧化为硝基,生成(H),在K2CO3、CH3I、CH3CN、65℃条件下转化为(I)。
【详解】(1)
A的结构简式为,其系统名称为2-羟基丙酸,B的结构简式为,对比A、B的结构简式可知,A的羟基氧化为酮羰基,所以A→B反应条件为Cu,O2,加热;
(2)
C的结构简式为、D的结构简式为,对比C、D的结构简式可知,C转化为D实质是Br原子取代甲基上的H原子,C→D的化学方程式为;
(3)
D的结构简式为、分子式为C5H7BrO3,F的结构简式为、分子式为C9H9N3O2,E的分子式为C4H5N3,D转化为F分子减少一个Br原子、一个O原子,增加四个D原子、两个H原子、三个N原子,所以E的结构简式为;
(4)
G的结构简式为、H的结构简式为,对比G、H的结构简式可知,G转化为H的实质是氨基氧化为硝基,所以G→H的反应类型为氧化反应;
(5)
H的结构简式为、I的结构简式为,H到I的过程中会发生反应,导致H合成I时会生成I的一种同分异构体K,则K的结构简式;
(6)C的结构简式为,满足条件的同分异构体有、、、、、、、、、,共10种,其中核磁共振氢谱显示三组峰,且峰面积比为6:1:1的分子的结构简式为或;
(7)
A的结构简式为,已知,乙烯合成A的路线为。
16.(1)对氯苯胺或4-氯苯胺
(2)为了保护氨基
(3)
(4)
(5)bd
(6) 4
【分析】
与CH3COCl发生取代反应,生成(B),将氨基保护,B与HClO反应生成C,C与CF3COOC2H5反应生成D,结合D的分子式分析,D的结构式应为:,D与M反应生成E,结合M的分子式分析,M应为,E在一定条件下生成F,F在H3O+条件下水解生成G,将氨基还原回来,G在COCl2条件下生成H,据此回答下列问题。
【详解】(1)有机物A的名称为:对氯苯胺或4-氯苯胺;
(2)由分析知过程A→B的作用是为了保护氨基;
(3)
B中含有酰胺键和卤素原子,在一定条件下能与与足量NaOH溶液反应,化学方程式;
(4)
由分析知,D的结构简式为;
(5)a.E含有苯环,碳碳三键,甲基,故分子中碳原子的杂化方式有3种,a正确;
b.由图知,合成H过程中,不饱和度增加,涉及的反应类型不只有取代反应,b错误;
c.F与足量H2加成后的产物为,产物分子中含有4个手性碳原子,c正确;
d.化合物G中含有氨基和羟基,可以与水形成分子间氢键,但难溶于水,d错误;
故选bd;
(6)
满足①含有苯环;②H-NMR谱显示有6种不同化学环境的氢原子;③能发生水解反应,产物之一是甘氨酸的化合物N()的同分异构体有,共4种
17.(1)羟基、醚键
(2)
(3)
(4)+
(5) 氢气、催化剂、加热 Br2、催化剂 取代反应
(6)BC
(7)
【分析】
结合i和iii结构以及对比i和ii分子式可知,i发生取代反应生成ii,在KOH作用下ii反应生成iii,iii发生反应成环生成iv,iv在酸性条件下开环生成v,v被氧化生成vi,vi发生加成生成vii,vii发生反应生成viii。
【详解】(1)ⅰ中含氧官能团名称:羟基、醚键;
(2)
ⅱ与ⅲ互为官能团相同的同分异构体,结合分析,ⅱ的结构简式:;
(3)
ⅲ同分异构体满足:含有苯环,既能发生水解反应又能发生银镜反应,说明含甲酸某酯基,其中有9个化学环境相同的氢原子,说明对称性很低,满足要求的结构:;
(4)
反应④为加成反应,其化学方程式:+;
(5)物质vi含官能团酮羰基,在催化剂、加热条件下可与氢气发生加成反应形成;苯环上的氢在催化剂作用下可被卤素取代;
(6)A.对比反应物i和最终产物viii可知,反应①目的是保护—OH,A正确;
B.vii中C原子成键形式有单键、双键和三键,杂化类型有sp、sp2和sp3,B错误;
C.同周期元素从左到右元素电负性逐渐增强,所以电负性:,C错误;
D.反应⑦中有碳氮三键的断裂,涉及键和的断裂,有羧基的形成,涉及键和的形成,D正确;
(7)
参考反应①与反应生成,在NaOH醇溶液作用下发生消去反应生成,参考反应②,在KOH作用下反应生成;
①第一步为取代反应,其有机产物的结构产物:;
②相关步骤涉及消去反应,其化学方程式:。
18.(1)对甲基苯酚
(2)ClCH2CH2N(CH3)2
(3)醚键、羧基
(4)+→+HClO
(5) 消去反应
(6) 8
(7)
【分析】
(A)催化氧化为(B) ,与C(C4H10ClN)在K2CO3作用下生成(D),与NH2OH反应生成(E),与H2在催化剂作用下生成(F);(G)与SOCl2反应生成(H),与生成(M)
【详解】(1)
化合物A为,其名称是对甲基苯酚;
(2)
由与C(C4H10ClN)在K2CO3作用下生成(D)可逆推物质C的结构简式为ClCH2CH2N(CH3)2;
(3)
(G)的结构简式为其中含氧官能团的名称为醚键、羧基;
(4)
生成药物的化学方程式为:+→+HClO;
(5)
D为,E为,D→E可能分两步进行,第一步D与H2NOH发生加成反应生成中间产物,第二步发生消去反应生成;
(6)
D为符合题目条件的D的同分异构体有、、、、、、、,共8种,其中核磁共振氢谱峰面积之比为6:3:2:2:2的同分异构体结构简式为;
(7)
与试剂H2NOH反应生成(J),与H2发生加成反应生成(K) ;在催化剂作用下与氧气反应生成(R) ,与SOCl2反应生成(Q) ;与反应生成,路线为:。
19.(1) 4-氯甲苯(或对氯甲苯) 取代反应
(2)碳氯键、氨基
(3)A分子内形成大键(),氯原子上的孤电子对向苯环偏移
(4)
(5)
(6)
【分析】对比(A)、(C)结构简式的异同,结合A到B的反应条件:浓硫酸、浓硝酸、55℃可知, A到B的转变化为硝基取代苯环上甲基的邻位H,所以B的结构简式为;E的结构简式为、G的结构简式为,对比E、G的结构简式,结合E转化成F的反应条件:浓硫酸、浓硝酸,可知E转化成F的反应为硝基取代苯环上氯原子的邻位H,所以F的结构简式为。
【详解】(1)
A的结构简式为,其化学名称是4-氯甲苯(或对氯甲苯);A的结构简式为、C的结构简式为,对比A、C结构简式的异同,结合A到B的反应条件:浓硫酸、浓硝酸、55℃可知,A到B的转变化为硝基取代苯环上甲基的邻位H,B的结构简式为,所以A→B的反应类型为取代反应;
(2)
C的结构简式为,其含有的官能团的名称为碳氯键、氨基;
(3)
与相比,前者C-Cl键的键长比后者的短,理由:一是与氯原子相连的碳原子的杂化轨道中,前者s轨道成分较大,键长较短;二是分子内形成大π键(),氯原子上的孤电子对向苯环偏移;
(4)
已知C转化为E的化学方程式为,即+ D→+CH3COOH,据反应质量守恒以及C、E的结构简式,结合D分子中不存在羧基,所以D的结构简式为;
(5)
F的结构简式为、G的结构简式为,所以F→G的的化学方程式为;
(6)
H的结构简式为、分子式为C8H8N3Cl,分子中含有均三嗪环(),环外应还有5个C、1个Cl,两个双键或一个三键,又环上只有一个支链、核磁共振氢谱有两组峰,面积之比为3:1,所以符合要求的同分异构体的结构简式为或。
20.(1) 酯基、氨基
(2)H2O
(3) 加成反应 消去反应
(4)++HCl
(5)丁基体积较大,位阻较大
(6)3
(7)
【分析】
由有机物的转化关系可知,浓硫酸作用下与浓硝酸共热发生硝化反应生成,则A为、B为;与发生取代反应生成,则C为;与铁、盐酸发生还原反应生成,与先发生加成反应,后发生消去反应生成,一定条件下转化为。
【详解】(1)
由分析可知,A的结构简式为;由结构简式可知,的官能团为酯基、氨基,故答案为:;酯基、氨基;
(2)
由分析可知,反应④为与先发生加成反应生成,后发生消去反应生成和水,故答案为:H2O;
(3)
由分析可知,反应④为与先发生加成反应生成,后发生消去反应生成和水,故答案为:加成反应;消去反应;
(4)
由分析可知,反应②为与发生取代反应生成和氯化氢,反应的化学方程式为++HCl,故答案为:++HCl;
(5)
由于丁基丁基体积较大,位阻较大,不利于的生成,所以的产率远小于,故答案为:丁基体积较大,位阻较大;
(6)
A的同分异构体属于芳香族化合物且核磁共振氢谱有4组峰的结构简式可能为、、、、,共有5种,故答案为:5;
(7)
由题给合成路线和信息可知,以苯和丙酮为原料制备的合成步骤为浓硫酸作用下与浓硝酸共热发生硝化反应生成,与铁、盐酸发生还原反应生成,与丙酮先发生加成反应,后发生消去反应生成,合成路线为。
压轴题12化学实验综合题(5大题型方法总结压轴题速练)-2025年高考化学压轴题专项训练(新高: 这是一份压轴题12化学实验综合题(5大题型方法总结压轴题速练)-2025年高考化学压轴题专项训练(新高,共56页。试卷主要包含了无机物制备,有机物制备,定量型实验,探究型实验等内容,欢迎下载使用。
压轴题10晶体结构及相关计算(5大题型方法总结压轴题速练)-2025年高考化学压轴题专项训练(: 这是一份压轴题10晶体结构及相关计算(5大题型方法总结压轴题速练)-2025年高考化学压轴题专项训练(,共28页。试卷主要包含了晶胞参数的有关计算,原子分数坐标参数,晶胞结构的投影图等内容,欢迎下载使用。
压轴题09微型化学实验设计与评价(5大题型方法总结压轴题速练)-2025年高考化学压轴题专项训: 这是一份压轴题09微型化学实验设计与评价(5大题型方法总结压轴题速练)-2025年高考化学压轴题专项训,共27页。试卷主要包含了方法技巧,常考的实验设计方案等内容,欢迎下载使用。

