第二部分 第四章 课时五3 区域发展对交通运输布局的影响-2025年高考地理大一轮复习(课件+讲义+练习)
展开高中地理与初中的内容相差很大,高中是为什么,尤其高一的自然地理部分,学习时要求学生有较强的理科思维。考生在高三复习中可以在以下方面进展尝试:第一部分:打牢基础,构建知识框架1. 回归课本,梳理知识点 2. 理解原理,深化概念3. 练习题海战术,巩固知识第二部分:提升能力,拓展思维深度1. 强化地图技能,提升空间思维 2. 分析热点问题,培养综合分析能力3. 模拟考试,适应考试节奏一轮复习结束后,要进行至少一次的全真模拟考试,以检验复习效果,并适应高考的考试节奏。模拟考试后,要认真分析试卷,找出自己的薄弱环节,有针对性地进行强化训练。同时,要学会合理分配答题时间,确保在真实考试中能够稳妥应对。
区域发展对交通运输布局的影响
第二部分 第四章 课时53
结合实例,说明运输方式和交通布局与区域发展的关系。
交通枢纽、交通运输布局。
交通运输布局的一般原则;交通工程建设的区位条件评价;
交通运输布局的一般原则
目的:实现区域运输的合理化,以获得最大的经济效益和社会效益。
不仅要考虑当前的交通运输实际,还要预测客流、货流未来的发展趋势。
北京大兴国际机场近期规划旅客年吞吐量7200万人次,远期规划旅客年吞吐量1亿人次,机场预留控制用地按照旅客吞吐量1.4亿人次规模预留。
内蒙古呼伦贝尔大草原中俄边境公路
改建、扩建或废弃:原有交通线、站
交通运输布局趋向完善、优化
概念解读:交通运输布局
交通运输布局指交通运输业的空间分布和地域组合,包括交通运输点(场、站、港)、线、网的布局和客、货流的布局。
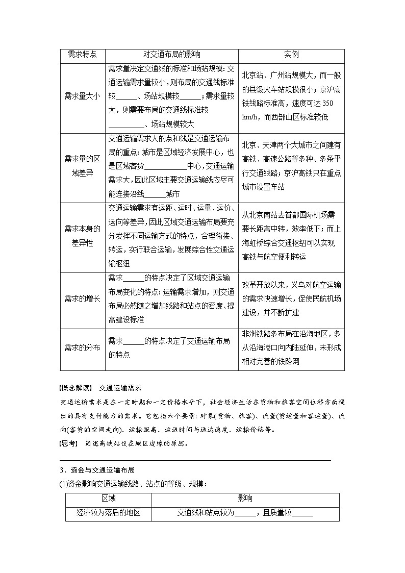
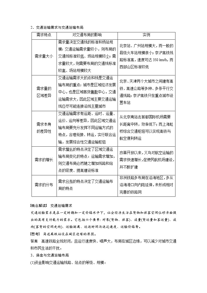
交通运输需求与交通运输布局
交通运输需求大的点和线是交通运输布局的重点:城市是区域经济发展中心,也是区域客货集散中心,交通运输需求大,因此区域主要交通运输线应尽可能连接沿线主要城市
交通运输需求有运距、运时、运量、运价、运向等差异,因此区域交通运输布局要充分发挥不同运输方式的特点,合理衔接、转运,实行联合运输,发展综合性交通运输枢纽。
上海虹桥综合交通枢纽平面示意
需求增长的特点决定了区域交通运输布局变化的特点:运输需求增加,则交通布局必然随之增加线路和站点的密度、提高建设标准
北京城市发展促进北京地铁建设
需求分布的特点决定了交通运输布局的特点
非洲铁路多布局在沿海地区,多从沿海港口向内陆延伸,未形成相对完善的铁路网
概念解读:交通运输需求
交通运输需求是在一定时期和一定价格水平下,社会经济生活在货物和旅客空间位移方面提出的具有支付能力的需求。它包括六个要素:对象(货物、旅客)、流量(货运量和客运量)、流向(客货的空间走向)、运输距离、运送时间与送达速度、运输价格等。
简述高铁站设在城区边缘的原因。
问题:简述高铁站设在城区边缘的原因。
答案:高速铁路全线封闭,且运行速度快、噪声大,布局在城区边缘,可以减少对城市交通和市民生活的干扰。
资金影响交通运输线路、站点的等级、规模:
我国 2016 年市辖区 300 万人口以上城市和主要交通线路分布
资金能够推动交通运输建设相关技术水平的提高,使交通运输布局受自然条件的限制大为减弱。
港珠澳大桥全长55千米,是世界最长的跨海大桥。大桥的建成使香港至珠海、澳门的陆上通行时间由3小时缩短到30分钟,推动了粤港澳大湾区的发展。
读必修第二册教材第84页图4.7“沪昆高速铁路贵州段景观”,说出桥隧占比高的突出优势。
问题:读必修第二册教材第84页图4.7“沪昆高速铁路贵州段景观”,说出桥隧占比高的突出优势。
答案:缩短通行里程,节省通行时间。
交通运输线路选择的一般步骤
分析修建原因:当地人口、资源开发、城市、工农业、旅游等发展,对交通运输的需求量 增大。选择运输方式:依据当地的自然条件和不同 交通运输方式的比较,选择最佳运输方式。确定线路走向:遵循成本低、安全性高、经 济效益大、环境破坏小的原则确定线路走向。
包括材料成本、劳动力成本、搬迁成本等
包括原有线路、建设距离等
包括沿线村镇数量多少、规模大小、人口多少等
地势起伏、桥涵多少、高寒缺氧、风雪、冻土等
地质灾害(滑坡、泥石流等)和气象灾害
对生物多样性、水土流失、土地荒漠化的影响等
影响交通线布局的区位因素分析
地势起伏大,施工难度大;山区的公路尽量沿等高线延伸,修建铁路要开挖隧道或者修筑桥梁
地表平坦、限制较小;平原上选线要处理好与水利设施、城镇发展的关系
地质条件复杂的地区要加固地基;避开断层、滑坡和泥石流多发区;开挖隧道要避开断层和向斜,选择背斜中部
铁路和公路要避开沼泽地,尽量避免跨越河流;水流湍急,不利于水运;河流的深度和宽度、海水深度、海水运动、海底地形等影响桥梁和水下隧道的施工
暴雨、洪水、大风、冻土等对公路和铁路影响较大;选线要注意沿线气象灾害的频率和强度、冻土和积雪的厚度;大风、浓雾等对水运和航空的影响较大。
合理分配交通线上的客、货运量,以获得最大经济效益
提供运输需求和资金支持。经济发达,资金充足,客、货运量大,促进交通建设;反之,制约交通建设
尽量减少修筑桥梁、隧道,缩短里程,节省投资
铁路和国道以直达为主,联系重要城镇和人口稠密区;过境干道要从城镇边缘通过,远离重要文物古迹,减少干扰和污染;地方性公路要尽可能联系当地的聚落、车站、码头
促进资源开发和经济发展
维持区域社会稳定和繁荣,巩固国防,加强民族团结,促进区域协调发展,带动地区经济社会发展
克服自然障碍,如冻土区修建铁路的技术、桥梁架设和隧道开挖技术等
思考题:1.上海港是怎样性质的港口?建设的有利自然条件?2.上海港成为最大港口的有利经济条件?3.上海港的不利区位?
问题:1.上海港是怎样性质的港口?建设的有利自然条件?
答案:上海港性质:河港兼作海港自然条件:水域条件:江阔水深,终年不冻陆域条件:地势平坦开阔
问题:2.上海港成为最大港口的有利经济条件?
答案:①四通八达的交通网络经济腹地广阔②依托城市上海,人财物配置优越③经济发达
问题:3.上海港的不利区位?
答案:河口港易有泥沙淤积航道
地形开阔、平坦;地势较高;坡度适当、排水通畅;地基稳定。气候少云雾、少暴雨、风速小、能见度高;跑道沿盛行风方向修建。距城市距离较远(地价、烟雾、干扰);有快速干道与之相连。
汽车站区位选择的总原则是能够最大限度地方便旅客出行,一般建在与市内干道系统和其他对外交通有直接联系的地点。具体地说,要考虑以下几个要素:路宽、与市内交通联系、与市外交通联系、工程量。
(2023·新课标全国文综)近十几年来,随着经济发展和家用汽车普及,我国区域公路干线(国道或省道)在经过平原地区县城时,一般经历从穿城到绕城的变化。下图示意经过某县城的国道布局变化,其中新国道建成通车后,旧国道转为城市道路。据此完成1~3题。1.图中所示旧国道布局的主要目的是A.方便县城对外运输 B.方便县城内部运输C.促进县城用地扩展 D.吸引县城商业集聚
(2023·新课标全国文综)近十几年来,随着经济发展和家用汽车普及,我国区域公路干线(国道或省道)在经过平原地区县城时,一般经历从穿城到绕城的变化。下图示意经过某县城的国道布局变化,其中新国道建成通车后,旧国道转为城市道路。据此完成1~3题。2.新国道通车前,旧国道面临的主要问题是①等级过低 ②线路过长 ③车流量过大④路口过多A.①② B.②③ C.③④ D.①④
(2023·新课标全国文综)近十几年来,随着经济发展和家用汽车普及,我国区域公路干线(国道或省道)在经过平原地区县城时,一般经历从穿城到绕城的变化。下图示意经过某县城的国道布局变化,其中新国道建成通车后,旧国道转为城市道路。据此完成1~3题。3.推测新国道通车后A.车辆过境速度提高B.车辆穿城用时增加C.县城汽车保有量减少D.县城商业萎缩
答案 1.______ 2.______ 3.______
区域交通运输布局变化的主要原因请指出影响交通运输布局变化的主要原因。
答案 区域经济发展和交通运输需求的变化。
考向1 通过“交通运输布局”考查“综合思维”(2023·山东济南模拟)轨道交通是一种舒适、准时、高运输能力的运载方式。多种轨道交通运输方式形成的交通网,能促进城市群内部分工协作,推动区域协调发展。右图示意某城市群轨道交通系统。据此完成1~3题。1.影响城市群轨道交通网建设的主要因素是A.资源分布 B.土地面积C.出行需求 D.人口规模
(2023·山东济南模拟)轨道交通是一种舒适、准时、高运输能力的运载方式。多种轨道交通运输方式形成的交通网,能促进城市群内部分工协作,推动区域协调发展。右图示意某城市群轨道交通系统。据此完成1~3题。2.不同层级城市轨道交通方式的作用是A.高速铁路实现城市间的客货运输B.城际铁路满足城市群的对外联系C.都市圈轻轨主要服务于城市中心区D.市郊铁路可以促进功能区发展
(2023·山东济南模拟)轨道交通是一种舒适、准时、高运输能力的运载方式。多种轨道交通运输方式形成的交通网,能促进城市群内部分工协作,推动区域协调发展。下图示意某城市群轨道交通系统。据此完成1~3题。3.轨道交通系统对区域发展的有利影响有①促进城市空间结构优化 ②解决城市交通拥堵 ③扩大中心城市的辐射范围 ④提升次中心城市的服务等级A.①② B.①③ C.②④ D.③④
考向2 通过“交通运输布局变化”考查“综合思维”(2023·河北石家庄正定中学校考)青川县有较多文化遗址和旅游景区,其高铁站青川站(位置见下图)是西(西安)成(成都)高铁的一个客运中间站,位于四川省广元市青川县金子山乡,距离青川县城约60 km。青川站是我国唯一一个站台与正线分离的高铁站,在青川站停靠的高铁通过辅线进入青川站,如果不需停靠,就直接从正线驶过。据此完成4~6题。4.西成高铁正线没有经过青川县城,主要是为了A.减少工程量 B.减少运营里程C.减少客运量 D.提高运营效率
(2023·河北石家庄正定中学校考)青川县有较多文化遗址和旅游景区,其高铁站青川站(位置见下图)是西(西安)成(成都)高铁的一个客运中间站,位于四川省广元市青川县金子山乡,距离青川县城约60 km。青川站是我国唯一一个站台与正线分离的高铁站,在青川站停靠的高铁通过辅线进入青川站,如果不需停靠,就直接从正线驶过。据此完成4~6题。5.青川站没有建在西成高铁正线上的主要原因是A.正线沿线地表起伏大B.促进地方经济发展C.正线沿线河流众多D.保护沿线生态环境
(2023·河北石家庄正定中学校考)青川县有较多文化遗址和旅游景区,其高铁站青川站(位置见下图)是西(西安)成(成都)高铁的一个客运中间站,位于四川省广元市青川县金子山乡,距离青川县城约60 km。青川站是我国唯一一个站台与正线分离的高铁站,在青川站停靠的高铁通过辅线进入青川站,如果不需停靠,就直接从正线驶过。据此完成4~6题。6.青川站建成运营后对下列产业带动作用最大的是A.农产品加工业 B.仓储物流业C.旅游业 D.高科技产业
(2023·重庆南开中学质检)在南非客运交通体系中,私人汽车发挥主导作用,小型公交次之,大型公交车及铁路的作用较小。未来南非将规划建设4条高速铁路,标号分别为N1、N2、N3、N4,其中N1和N3优先建设。下表为南非各高铁的基本情况,下图为“南非高铁规划图”。据此完成1~3题。
1.N1高铁开普敦至布隆方丹段交通布局主要考虑的原则是A.因地制宜 B.平衡地区发展C.尽量少占土地 D.发挥综合运输优势
2.优先建设N3高铁的主要原因是A.连接沿海各大城市 B.单位距离建设成本低C.方便矿产资源出口 D.单位面积运输需求大
3.关于南非高铁的说法正确的是A.该国西部高铁线路密度高于东部 B.高铁的开通将缓解道路拥挤状况C.N2高铁利于沿海与内陆的人口流动 D.N4高铁开通后服务周边国家旅客少
(2024·四川凉山模拟)成都是我国拥有两座国际机场的城市之一。成都双流国际机场,位于成都市双流区,共有两条跑道,均为3 600米,是我国内陆地区的重要航空枢纽和客货集散地。成都天府国际机场,位于成都市简阳市,共有三条跑道,分别长4 000米、3 800米、3 200米,是国际航空主枢纽、丝绸之路经济带中等级最高的航空港之一。下图为“成都市主要交通干线分布及机场位置示意图”。据此完成4~6题。4.成都市新建天府国际机场的主要原因是A.原机场设施容量接近饱和B.简阳市经济快速发展C.位于成都平原资源条件优越D.成都市人口增长迅速
(2024·四川凉山模拟)成都是我国拥有两座国际机场的城市之一。成都双流国际机场,位于成都市双流区,共有两条跑道,均为3 600米,是我国内陆地区的重要航空枢纽和客货集散地。成都天府国际机场,位于成都市简阳市,共有三条跑道,分别长4 000米、3 800米、3 200米,是国际航空主枢纽、丝绸之路经济带中等级最高的航空港之一。右图为“成都市主要交通干线分布及机场位置示意图”。据此完成4~6题。5.成都天府国际机场的建设有利于简阳市A.缓解交通拥堵 B.改善人居环境C.增加粮油外销 D.发展临空经济
(2024·四川凉山模拟)成都是我国拥有两座国际机场的城市之一。成都双流国际机场,位于成都市双流区,共有两条跑道,均为3 600米,是我国内陆地区的重要航空枢纽和客货集散地。成都天府国际机场,位于成都市简阳市,共有三条跑道,分别长4 000米、3 800米、3 200米,是国际航空主枢纽、丝绸之路经济带中等级最高的航空港之一。下图为“成都市主要交通干线分布及机场位置示意图”。据此完成4~6题。6.推测进出成都的短途航班最可能选择起降的机场及原因A.双流国际机场 跑道较短,仅发展短途运输B.双流国际机场 距市区近,时间短、效率高C.天府国际机场 跑道数量多,客运吞吐量大D.天府国际机场 跑道较长,大型飞机易起飞
为了加强区际联系,广东省拟与周边省级行政区域合作修建贵广、南广和西部沿海铁路。下图为“三条铁路线路示意图”。据此完成7~8题。7.决定图示地区投资修建铁路的因素和最大限制性因素分别是A.国防需要、降水多 B.民族团结、地形崎岖C.经济发展、地势起伏 D.能源运输、地震多发
为了加强区际联系,广东省拟与周边省级行政区域合作修建贵广、南广和西部沿海铁路。下图为“三条铁路线路示意图”。据此完成7~8题。8.下列关于图示三条铁路修建意义的叙述,正确的是①加强沿海与内陆的联系,带动内陆经济发展 ②完善我国铁路网格局,提高交通运输效率③缓解东西向和南北向原有铁路的运输压力④促进西部大开发战略的实施A.①②③ B.①③④ C.②③④ D.①②④
(2023·河南洛阳联考)高速互通是一条高速公路与其他道路的交接点,一般为立交桥形式。匝道是在立交桥处连接上、下道而设置的单车道单方向的转弯道路,供车辆进出主干线。互通区范围较大,被匝道分成若干块,匝道两侧绿化树种的选择既要美观,又要避免司机视觉分散。下图为“某段高速公路的互通示意图”。读图完成9~11题。9.在电子地图上,通常自动标注行车方向。图中应当标注为A.甲处指向东南 B.乙处指向东南C.丙处指向西南 D.丁处指向东南
(2023·河南洛阳联考)高速互通是一条高速公路与其他道路的交接点,一般为立交桥形式。匝道是在立交桥处连接上、下道而设置的单车道单方向的转弯道路,供车辆进出主干线。互通区范围较大,被匝道分成若干块,匝道两侧绿化树种的选择既要美观,又要避免司机视觉分散。下图为“某段高速公路的互通示意图”。读图完成9~11题。10.影响互通立交匝道线形的主要因素有①地形类型 ②环保要求 ③行车速度 ④工程造价A.①②③ B.①③④C.①②④ D.②③④
(2023·河南洛阳联考)高速互通是一条高速公路与其他道路的交接点,一般为立交桥形式。匝道是在立交桥处连接上、下道而设置的单车道单方向的转弯道路,供车辆进出主干线。互通区范围较大,被匝道分成若干块,匝道两侧绿化树种的选择既要美观,又要避免司机视觉分散。下图为“某段高速公路的互通示意图”。读图完成9~11题。11.作为绿色公路理念下的示范段,该处互通绿化树种宜A.果实美味发育成林 B.多样造型灌木为主C.选养护粗放的树种 D.稀有树种增加美感
12.(2023·江苏南通模拟)阅读材料,回答下列问题。(15分)材料一 大都市是规模庞大、经济发达、具有强大辐射带动功能的大城市,是城镇化发展到高级阶段的城市空间组织形式。上海大都市的发展目标是建成具有全球影响力的科技创新中心和国际经济、金融、贸易、航运中心。
材料二 1843年,上海正式对外开港,随着社会经济的发展,其主港区不断变化。右图为上海港空间演变示意图。
(1)简述上海港主港区位置变化特点。(3分)
答案 由黄浦江畔不断向上、下游延伸扩大;拓展至长江沿岸及杭州湾北岸;黄浦江畔港区外迁(基本消失);在东海新建了洋山深水港区。(任答3点)
(2)简析上海港主港区区位变化的原因。(6分)
答案 社会经济发展,上海港吞吐量不断增加,港区范围扩大;科技发展,船舶、装卸设施大型化,对航道水深及陆域土地面积要求提高;上海老城区产业结构、功能区调整,老港区外迁。
第二部分 第四章 课时五4 交通运输布局对区域发展的影响-2025年高考地理大一轮复习(课件+讲义+练习): 这是一份第二部分 第四章 课时五4 交通运输布局对区域发展的影响-2025年高考地理大一轮复习(课件+讲义+练习),文件包含第二部分第四章课时54交通运输布局对区域发展的影响pptx、第二部分第四章训练54交通运输布局对区域发展的影响专题练习docx、第二部分第四章课时54交通运输布局对区域发展的影响教师版docx、第二部分第四章课时54交通运输布局对区域发展的影响学生版docx等4份课件配套教学资源,其中PPT共60页, 欢迎下载使用。
高考地理一轮复习第十一章交通运输布局与区域发展第二节交通运输布局对区域发展的影响课件: 这是一份高考地理一轮复习第十一章交通运输布局与区域发展第二节交通运输布局对区域发展的影响课件,共28页。PPT课件主要包含了备考指津,合理流动,优化配置,时空距离,经济发展,原材料,交通枢纽,集散地,商业网点,转运点等内容,欢迎下载使用。
2025版高考地理全程一轮复习第十三章交通运输布局与区域发展第55课时区域发展对交通运输布局的影响课件: 这是一份2025版高考地理全程一轮复习第十三章交通运输布局与区域发展第55课时区域发展对交通运输布局的影响课件,共40页。PPT课件主要包含了必备知识梳理,关键能力提升,随堂巩固训练,交通线网,合理化,适度超前,少占土地,平衡地区,客货集散中心,主要交通运输线等内容,欢迎下载使用。

