第一部分 第四章 课时二2 陆地水体及其相互关系-2025年高考地理大一轮复习(课件+讲义+练习)
展开高中地理与初中的内容相差很大,高中是为什么,尤其高一的自然地理部分,学习时要求学生有较强的理科思维。考生在高三复习中可以在以下方面进展尝试:第一部分:打牢基础,构建知识框架1. 回归课本,梳理知识点 2. 理解原理,深化概念3. 练习题海战术,巩固知识第二部分:提升能力,拓展思维深度1. 强化地图技能,提升空间思维 2. 分析热点问题,培养综合分析能力3. 模拟考试,适应考试节奏一轮复习结束后,要进行至少一次的全真模拟考试,以检验复习效果,并适应高考的考试节奏。模拟考试后,要认真分析试卷,找出自己的薄弱环节,有针对性地进行强化训练。同时,要学会合理分配答题时间,确保在真实考试中能够稳妥应对。
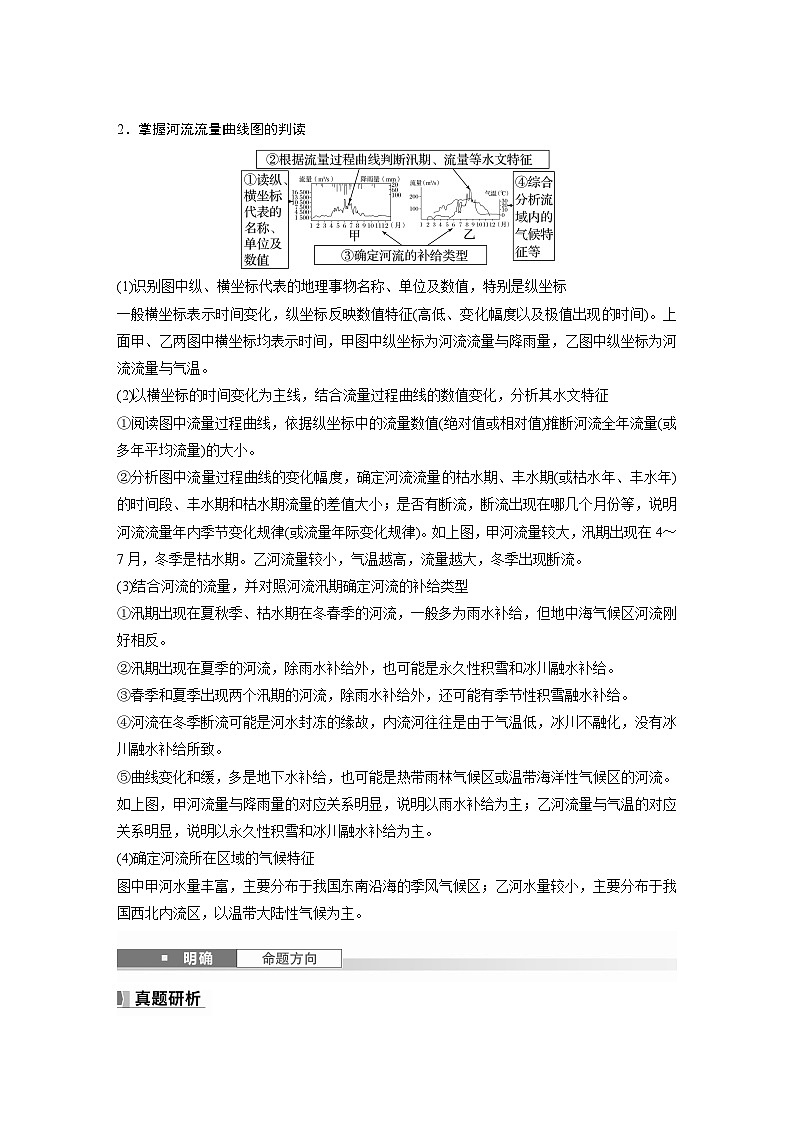
第一部分 第四章 课时22
绘制示意图,解释各类陆地水体之间的相互关系
河流水、湖泊水、地下水、冰川水、河流水文特征、河流水系特征
陆地水体的类型、水量、分布等受自然环境的制约
气候湿润河网密度大,水量丰富
河流、湖泊、沼泽对周边气候具有调节作用 冰川、河流是塑造地表形态的主要动力提供人类活动所必需的淡水资源 具有航运、发电、水产养殖、生态服务等价值
思考:在下图中添加箭头以表示水体之间的相互补给关系。
影响因素:降雨量的多少、季节变化和年际变化补给季节:雨季地区:我国东部季风区
影响因素:积雪量、气温高低、地形补给季节:春季典型地区:东北地区
影响因素:太阳辐射、气温变化、积雪和冰川储量补给季节:夏季地区:西北和青藏高原地区
永久性积雪和冰川融水补给
季节性积雪融水补给与冰川融水补给①季节性积雪融水补给主要出现在纬度较高地区,春季气温回升,季节性积雪融水大量补给河流形成春汛。②冰川融水补给出现在高海拔地区,夏季气温升高,高山冰川融水补给河流形成夏汛。在干旱地区,以冰川融水补给为主的河流,冬季多出现断流。
影响因素:湖泊水位与河流水位的高低关系补给季节:全年
说明湖泊(水库)对河流的调蓄作用。
答案 (1)湖泊对河流径流具有削峰补枯的作用,受此作用影响,在相同情况下,湖泊上游河段水位变化大,而湖泊下游河段水位变化相对平缓。(2)受水库调蓄作用影响,水库下游河段在修建水库前水位变化大,在修建水库后水位变化平缓。
影响因素:地下水水位与河流水位的高低补给季节:全年
水位、流量、含沙量、结冰期、凌汛、流速
源头、出口、流向、流程、河道、流域面积、支流、湖泊水系形状
1.(2023·湖北襄阳期末)阅读图文资料,完成下列要求。(16分)奎屯河发源于天山山脉北麓,注入新疆最大的咸水湖——艾比湖。近50年来,奎屯河源头的补给水量增加趋势明显,艾比湖的湖面却不断萎缩,湖滨地区频发沙尘暴。气象数据显示,将军庙水文站多年平均降水量明显高于乌苏市气象站。目前奎屯河上游建
有多座水库大坝,主要用于防洪、发电以及解决下游农业区灌溉用水。
(1)结合材料,试分析奎屯河的水文特征。(8分)
答案 以积雪、冰川融水补给为主,径流量较小;夏季气温高,径流量大,冬季可能断流,径流量季节变化大;流域植被较少,河流含沙量较大;流速较慢,冬季结冰。
(2)指出将军庙水文站多年平均降水量高于乌苏市气象站的原因。(4分)
答案 该地位于我国新疆西北部,盛行西风挟带水汽到达天山北部,受地形抬升,形成地形雨;乌苏市气象站位于海拔较低、地势平坦的盆地边缘,水汽受地形抬升作用不明显,降水较少(或将军庙水文站海拔较高,水汽受地形抬升明显,降水较多)。
(3)结合材料及所学知识,分析艾比湖湖面不断萎缩的原因。(4分)
答案 气候变暖,湖水蒸发旺盛;上游修建水库大坝以及农业灌溉用水增加,入湖水量减少等。
2.(2024·河南创新发展联盟模拟)阅读图文材料,完成下列要求。(20分)河川径流量的变化对流域生态系统的植被、水循环以及生态环境具有重要影响。布哈河发源于青海省天峻县疏勒南山,流域最高山峰海拔5 174 m(海拔4 000 m以上终年被冰雪覆盖,4 000 m以下多为草原)。沙柳河发源于刚察县境内第一高峰桑斯扎
山南麓,源头为冰冻沼泽区。两河径流量占青海湖流域总径流量的64%,年径流量1956~2007年没有显著的变化趋势,但月径流量差异显著。研究表明,1956~2007年全球气候变暖,高原气候也随之变暖,但青海湖水位整体呈下降趋势。如图示意青海湖流域布哈河和沙柳河水系分布。
(1)对比分析布哈河与沙柳河水系特征的异同点。(6分)
答案 相同点:两条河流均为树枝状水系,均由西北向东南流,最终注入青海湖。不同点:布哈河发源于疏勒南山,流域面积大,支流多,流程长;沙柳河发源于桑斯扎山南麓的冰冻沼泽,流域面积较小,支流较少,流程较短。
(2)布哈河最大月径流量大于沙柳河,最小月径流量小于沙柳河,试对此做出合理的解释。(4分)
答案 布哈河流域面积较大,以冰川融水和雨水补给为主,对雨季降水、旱季蒸发的响应更敏感,月径流量季节差异大;沙柳河流域面积小,源头为冰冻沼泽区,涵养水源的能力更强,旱季时月径流量较布哈河大。
(3)从水量平衡角度,分析1956~2007年青海湖水位整体下降的主要自然原因。(6分)
答案 青海湖水量输入有河川径流、雨水,水量输出主要是蒸发和下渗;河流径流量占青海湖总径流量的比重高,入湖年径流量长期相对稳定;深居内陆,流域多年平均降水量较少,增幅有限,对湖泊水位的抬升作用不明显;流域气温上升,尤其是冬、
春季节气温有所升高,湖面全年蒸发量增大,导致湖面萎缩。
(4)推测气温上升对该流域植被、水生生物的影响。(4分)
答案 该流域气温上升,蒸发加强,流域内植被向耐旱种类演替;旱季径流量进一步减少,青海湖水位下降,盐度上升,水生生物向咸水生物演替。
(2022·湖南地理)位于中亚的某内陆咸水湖,拥有较丰富的湿地和动植物资源,该湖泊近60年水量变化显著。湖滨地下水与湖泊互为补给,但补给量较少。下图示意该湖泊1961~2020年各时期入湖地表径流量、降水量、蒸发量的变化。据此完成1~3题。1.引起该湖泊近60年水量变化的主导因素是A.气温 B.降水量C.蒸发量 D.地表径流量2.推测湖滨地下水补给该湖泊较多的时期是A.1961~1979年 B.1970~1989年C.1980~1999年 D.2000~2020年
(2022·湖南地理)位于中亚的某内陆咸水湖,拥有较丰富的湿地和动植物资源,该湖泊近60年水量变化显著。湖滨地下水与湖泊互为补给,但补给量较少。下图示意该湖泊1961~2020年各时期入湖地表径流量、降水量、蒸发量的变化。据此完成1~3题。3.与20世纪80年代相比,2000年以来该湖泊湖岸地区A.沙尘天气增多 B.灌溉面积扩大C.湖岸线较稳定 D.绿洲面积增加
答案 1.______ 2.______ 3.______
陆地水体之间的相互关系简述湖泊水和地下水之间的相互补给关系。
答案 湖泊水位高于地下水位时,湖泊补给地下水;湖泊水位低于地下水位时,地下水补给湖水。水位差越大,补给量越大。
考向1 通过“河流径流量的变化”考查“综合思维”(2024·山西运城模拟)阿克苏河位于新疆维吾尔自治区塔里木盆地西部,以山地降水及冰雪融水补给为主,该流域多年干旱少雨,年平均降水量为47.3 mm,而蒸发量达2 100 mm。下图示意1961~2001年阿克苏河径流量距平和阿克苏市年平均气温变化。据此完成1~3题。1.图中信息显示,阿克苏河径流量距平A.1974年前后为偏丰B.20世纪60年代变化幅度最大C.1994年以后为偏枯D.20世纪80年代变化幅度最小
(2024·山西运城模拟)阿克苏河位于新疆维吾尔自治区塔里木盆地西部,以山地降水及冰雪融水补给为主,该流域多年干旱少雨,年平均降水量为47.3 mm,而蒸发量达2 100 mm。下图示意1961~2001年阿克苏河径流量距平和阿克苏市年平均气温变化。据此完成1~3题。2.与1965~1967年阿克苏河径流量距平变化最密切相关的是A.降水量 B.蒸发量C.全球气候变暖 D.植被破坏
(2024·山西运城模拟)阿克苏河位于新疆维吾尔自治区塔里木盆地西部,以山地降水及冰雪融水补给为主,该流域多年干旱少雨,年平均降水量为47.3 mm,而蒸发量达2 100 mm。下图示意1961~2001年阿克苏河径流量距平和阿克苏市年平均气温变化。据此完成1~3题。3.1997~2001年,阿克苏市年平均气温变化对阿克苏河水文特征的主要影响是A.河床不断变窄 B.汛期提前C.径流量持续增加 D.含沙量加大
考向2 通过“河流与地下水的补给关系”考查“区域认知”(2023·江苏南京师大附中模拟)下图是“我国某地地形剖面及该地春季地下水埋藏深度(地下水面距地面的垂直距离)示意图”。读图,完成4~5题。4.若①②处有河流经过,则A.①处地下水补给河水B.②处可能是地上河C.②处地下水补给河水D.两处都是河水补给地下水
(2023·江苏南京师大附中模拟)下图是“我国某地地形剖面及该地春季地下水埋藏深度(地下水面距地面的垂直距离)示意图”。读图,完成4~5题。5.该地可能位于A.黄土高原 B.四川盆地C.华北平原 D.珠江三角洲
(2023·广东揭阳期末)某节目摄制组到欧洲采访,历时一年,绘制出“欧洲四条河流的相对流量(单位:万立方米/秒)变化示意图”。读图完成1~2题。1.图中河流流量变化受气温影响明显的是A.①③ B.③④ C.②④ D.②③
(2023·广东揭阳期末)某节目摄制组到欧洲采访,历时一年,绘制出“欧洲四条河流的相对流量(单位:万立方米/秒)变化示意图”。读图完成1~2题。2.①②③④四条河流的主要补给类型分别为A.雨水、冰川融水、季节性积雪融水、雨水B.冰川融水、季节性积雪融水、雨水、雨水C.雨水、雨水、冰川融水、季节性积雪融水D.雨水、冰川融水、雨水、季节性积雪融水
(2024·湖北黄冈模拟)呼伦湖(如图)流域上游的阿尔山是亚洲最大的火山群,玄武岩地下水成为呼伦湖重要的补给水源。据此完成3~4题。3.玄武岩地下水成为呼伦湖重要的补给水源,其必备条件有①玄武岩多气孔 ②玄武岩埋藏浅 ③断裂带发育 ④向斜构造发育A.①③ B.①④ C.②③ D.②④
(2024·湖北黄冈模拟)呼伦湖(如图)流域上游的阿尔山是亚洲最大的火山群,玄武岩地下水成为呼伦湖重要的补给水源。据此完成3~4题。4.推测由玄武岩地下水形成的流入呼伦湖的支流A.水温较低 B.含沙量大C.汛期较长 D.终年不冻
(2023·福建龙岩模拟)东北黑土区近年来因融雪侵蚀黑土而退化严重,有机质明显下降。融雪期表层解冻土壤是融雪侵蚀发生的物质条件。图1为2019年3月16日~21日东北地区某小流域融雪径流量与泥沙含量的变化过程。采取“横坡垄作+垄沟秸秆覆盖”的农耕方式(图2),可有效减轻黑土退化。读图完成5~7题。
5.该流域前期(3月16日~17日)径流量大,后期(3月20日~21日)泥沙含量大的成因是①前期昼夜温差大 ②后期积雪融水少 ③前期土壤解冻少 ④后期土壤冻结浅A.①② B.②③ C.②④ D.③④
6.该流域夏季河流含沙量一般比春季小,主要是因为夏季A.坡面径流大 B.降水强度小C.无冻融作用 D.植被覆盖好
7.采取“横坡垄作+垄沟秸秆覆盖”农耕方式的主要目的是A.减少减缓坡面径流B.增大枯枝落叶含量C.提高作物种植密度D.保持土壤良好墒情
8.(2023·安徽淮南模拟)阅读图文材料,完成下列要求。(26分)材料一 鄱阳湖是我国第一大淡水湖,位于长江中下游南岸,高水位(20 m)时湖区面积超过4 125 km2。一般来说,鄱阳湖的枯水期为10月到次年3月。鄱阳湖水位与五大河流(赣江、抚河、信江、饶河、修水)和长江的来水量密切相关。图1为鄱阳湖及周边水系图,图2为长江与鄱阳湖多年平均作用频率图(河湖作用需达到一定流量标准)。
材料二 2022年9月18日,进入极枯水位的鄱阳湖通江水体面积萎缩,在裸露的湖滩中,由逐渐干涸的河道组成的“大地之树”(图3)呈现于扇三角洲上(注:扇三角洲是由邻近高地推进到海、湖等稳定水体中的冲积扇,它是河流与海、湖共同作用的结果),让人们惊叹于自然界的鬼斧神工。
答案 4~6月以鄱阳湖补给长江为主;7~10月长江水位高,补给鄱阳湖;11月~次年3月,流量小,补给作用不明显。
(1)据图2指出正常年份不同时间段长江与鄱阳湖水体的补给关系。(6分)
(2)指出2022年7、8月鄱阳湖面积大减的原因及由此带来的不利影响。(8分)
答案 原因:鄱阳湖流域降水比往年异常偏少(五大河来水偏少);长江中上游地区降水偏少,长江作用弱;(副高控制时间长)晴天多,气温高,水面蒸发量大;应对干旱,农业灌溉用水增多。影响:农业灌溉用水紧张,导致农业减产;自来水取水点不断降低,影响用水安全;影响湖区船只通航,同时提高了其他产业的运输成本;地表水缺乏,地下水位降低,流域生态用水减少,威胁动植物生存。
(3)描述2022年鄱阳湖“大地之树”景观的形成过程。(4分)
答案 2022年鄱阳湖流域持续高温干旱,导致鄱阳湖水位快速下落,扇三角洲上高低起伏的湖床逐渐裸露,湖底泥沙在不均衡的流水侵蚀作用下,形成深浅宽窄不同的冲沟,形似“大地之树”。
人教版 (2019)选择性必修1 自然地理基础第一节 陆地水体及其相互关系评课ppt课件: 这是一份人教版 (2019)选择性必修1 自然地理基础<a href="/dl/tb_c4003790_t3/?tag_id=26" target="_blank">第一节 陆地水体及其相互关系评课ppt课件</a>,共40页。PPT课件主要包含了陆地水体,陆地水,冰川是陆上淡水的主体,承压水,人类能利用的淡水资源,陆地水体的相互关系,D湖泊水补给,湖泊水,河流水,地下水等内容,欢迎下载使用。
最新高考地理一轮复习(新人教版) 第1部分 第4章 课时23 陆地水体及其相互关系【课件+讲义+练习】: 这是一份最新高考地理一轮复习(新人教版) 第1部分 第4章 课时23 陆地水体及其相互关系【课件+讲义+练习】,文件包含2024年高考地理一轮复习新人教版第1部分第4章课时23陆地水体及其相互关系pptx、2024年高考地理一轮复习新人教版第1部分第4章课时23陆地水体及其相互关系教师版docx、2024年高考地理一轮复习新人教版第1部分第4章课时23陆地水体及其相互关系学生版docx、第一部分第四章训练23陆地水体及其相互关系docx等4份课件配套教学资源,其中PPT共60页, 欢迎下载使用。
新高考适用2024版高考地理一轮总复习第1部分自然地理第4章地球上的水第1讲水循环和陆地水体及其相互关系考点2陆地水体及其相互关系课件: 这是一份新高考适用2024版高考地理一轮总复习第1部分自然地理第4章地球上的水第1讲水循环和陆地水体及其相互关系考点2陆地水体及其相互关系课件,共51页。PPT课件主要包含了研清教材·固基础,研析考题·明方向,深化整合·提素能,对点训练·促提升,课堂巩固·即时练,地下水,自然环境,大气降水,长白山天池,河流与地下水等内容,欢迎下载使用。

