第一部分 第四章 课时二3 海水的性质-2025年高考地理大一轮复习(课件+讲义+练习)
展开高中地理与初中的内容相差很大,高中是为什么,尤其高一的自然地理部分,学习时要求学生有较强的理科思维。考生在高三复习中可以在以下方面进展尝试:第一部分:打牢基础,构建知识框架1. 回归课本,梳理知识点 2. 理解原理,深化概念3. 练习题海战术,巩固知识第二部分:提升能力,拓展思维深度1. 强化地图技能,提升空间思维 2. 分析热点问题,培养综合分析能力3. 模拟考试,适应考试节奏一轮复习结束后,要进行至少一次的全真模拟考试,以检验复习效果,并适应高考的考试节奏。模拟考试后,要认真分析试卷,找出自己的薄弱环节,有针对性地进行强化训练。同时,要学会合理分配答题时间,确保在真实考试中能够稳妥应对。
第一部分 第四章 课时23
运用图表等资料,说明海水性质和运动对人类活动的影响
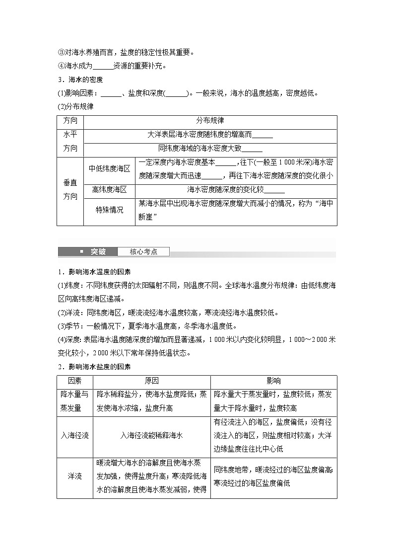
海水盐度、海水温度、海水密度
海水温度反映海水的冷热状况,它主要取决于海洋热量的收支情况
海洋的热量=收入(太阳辐射)—支出(海水蒸发)
分布规律—水平全球海洋表层的水温由低纬向高纬递减,相同纬度海洋表层的水温大致相同
分布规律—垂直海水温度随深度增加而变化。1 000米以内的海水温度随深度变化幅度较大,而1 000米以下的深层海水温度变化幅度较小
分布规律—季节同一海区的表层水温,夏季普遍高于冬季
太平洋西经170°低纬度某个观测站水温随深度变化的曲线
海洋表层是海洋生物的主要聚集地,深度越深,海洋生物的数量和种类越少。
不同纬度的海洋表层生活着不同类型的海洋生物。
海水温度的季节变化,还会导致有些海洋生物发生季节性游动,以追寻更适宜的温度。
35‰世界大洋的平均盐度
Nacl Mgcl2
世界大洋8月表层海水盐度分布
思考:读图说出世界海洋表层盐度随纬度变化的特点,并表明原因。
分布规律:以副热带海域最高,由副热带海域向赤道和两极逐渐降低。
副热带海域炎热少雨,蒸发量大于降水量,因而盐度最高
赤道海域虽然温度最高,蒸发强烈,但降水丰沛,因此盐度并不是最高
暖流经过的海区盐度偏高寒流经过的海区盐度偏低
封闭的海区,盐度会越来越高或者越来越低
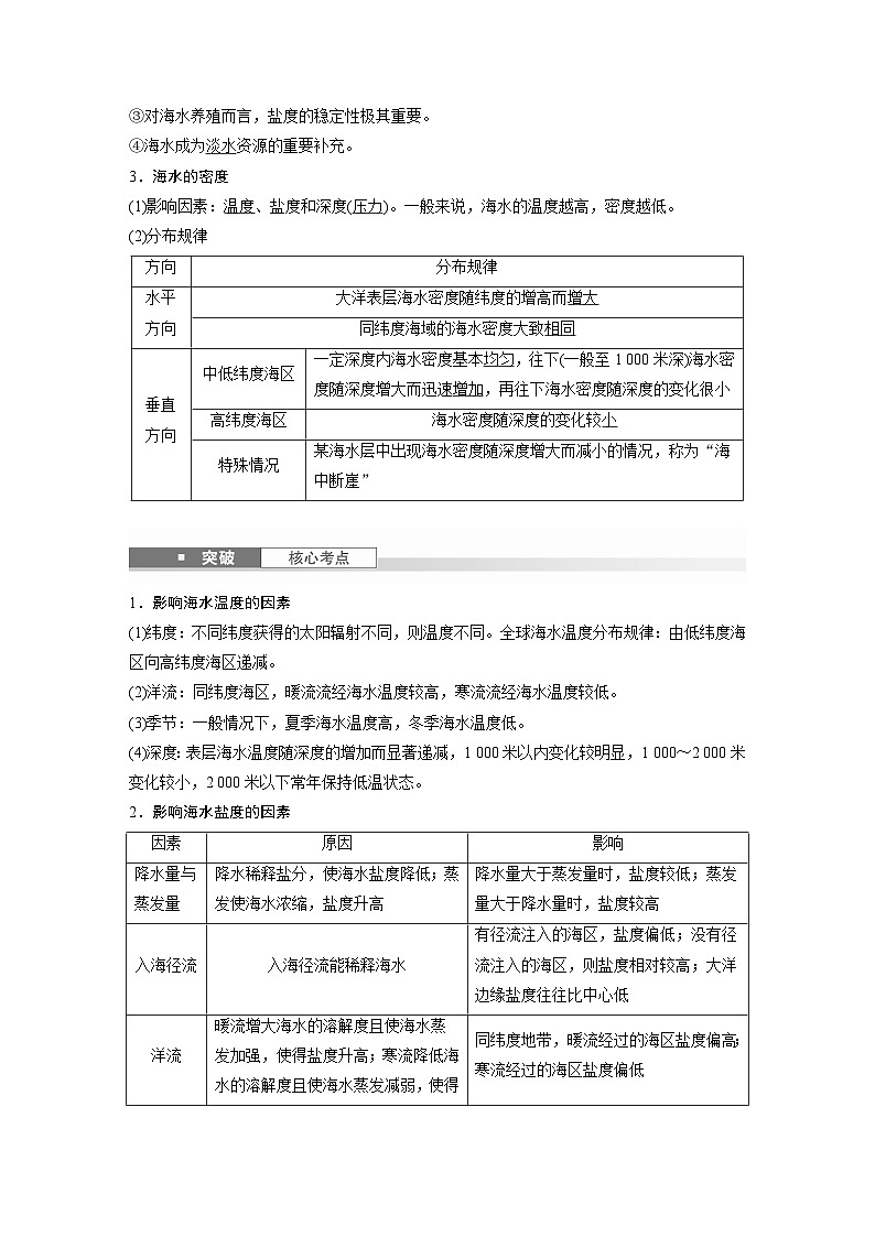
思考:观察此图,阐述海水温度、盐度对密度的影响。
表层海水密度与温度的关系最为密切
水平分布规律 大洋表层海水密度随纬度的增高而增大,同纬度海域的海水密度大致相同
思考:观察图片,归纳海水的密度的垂直分布规律。
海水密度对人类活动的影响
影响航行海水密度随深度增大而迅速增加的海水层,因浮力较大,有利于潜艇的航行潜艇如果遭遇“海中断崖”,因海水浮力突然变小,可能会掉到安全潜水深度以下,造成艇毁人亡
军事侦察在一定深度范围内,海水密度迅速增加,对声波有反射和折射作用,潜艇在此深度范围以下活动,不易被声波侦测到
(2023·山东地理)马德雷湖位于墨西哥湾沿岸(下图),水体较浅,湖水盐度通常维持在50‰以上。据此完成1~2题。1.该湖湖水盐度通常维持在50‰以上的主要原因是A.气候相对干旱 B.河流带来盐分较多C.沿岸流影响大 D.湖海水量交换较大
(2023·山东地理)马德雷湖位于墨西哥湾沿岸(下图),水体较浅,湖水盐度通常维持在50‰以上。据此完成1~2题。2.在帕德雷岛南北两侧的水体出入口处,表层水流动方向通常为A.由海向湖B.南口由海向湖,北口由湖向海C.由湖向海D.北口由海向湖,南口由湖向海
答案 1.______ 2.______
海水盐度的影响因素简述海水盐度的影响因素。
答案 降水量与蒸发量、入海径流、洋流、海域封闭程度、海冰融冻。
考向1 通过“海水的温度”考查“区域认知”(2023·山西大同期中)海洋混合层是指海—气相互作用和风浪搅拌作用使海洋近表层产生的厚度一定、水温均一的水层。其下为水温急剧下降的温跃层,这里常常成为生物以及海水环流的重要分界面。如图为“2020年8~11月我国南海中沙群岛海域多个观察站海水温度和盐度的垂直分布统计图”。据此完成1~3题。1.图中温跃层是A.① B.② C.③ D.④
2.结合相关知识判断,图中海域温跃层深度达到一年中最深的季节是A.春季 B.夏季 C.秋季 D.冬季
3.图中温跃层会导致A.底层海水出现严重贫氧现象B.海面舰艇更易发现水中潜艇C.海洋下层冷海水更容易上泛D.出现海中断崖导致潜艇沉毁
考向2 通过“海水的盐度”考查“综合思维”(2024·安徽淮北模拟)如图示意某年8月长江口的表层盐度分布状况。据此完成4~6题。4.图中影响等盐度线向外海凸出的主要因素是A.长江径流 B.海面降水C.盛行风向 D.夏季气温
(2024·安徽淮北模拟)如图示意某年8月长江口的表层盐度分布状况。据此完成4~6题。5.甲处海域等盐度线明显向东北弯曲,最主要的影响因素是A.海陆轮廓 B.洋流C.地转偏向力 D.径流
(2024·安徽淮北模拟)如图示意某年8月长江口的表层盐度分布状况。据此完成4~6题。6.某货轮从乙海域沿西北方向进入丙海域,货轮吃水深度A.变深 B.先变深后变浅C.变浅 D.先变浅后变深
(2024·四川成都模拟)随着北冰洋战略价值的日益凸显,北冰洋海上航线开始受到关注。北冰洋的环流系统对表层海水温度具有深刻的影响。下图示意北冰洋环流模式。据此完成1~2题。1.图中四个地点中,表层海水的年平均温度由高到低的是A.甲丙丁乙 B.甲乙丁丙C.丙甲丁乙 D.丙丁乙甲
(2024·四川成都模拟)随着北冰洋战略价值的日益凸显,北冰洋海上航线开始受到关注。北冰洋的环流系统对表层海水温度具有深刻的影响。下图示意北冰洋环流模式。据此完成1~2题。2.北冰洋海水温度分布对航海最有利的航线是A.北欧西岸-北美北岸 B.东亚东岸-北美东岸C.北欧西岸-北亚北岸 D.北美东岸-北亚北岸
(2023·江苏南京模拟)下图为“黄海海域4月表层海水等温线和等盐度线分布图”。读图完成3~4题。3.关于图中表层海水温度、盐度分布的叙述,正确的是A.山东近岸有冷水流B.温度由近海向远海递减C.盐度由南向北递减D.盐度由近海向远海递减
(2023·江苏南京模拟)下图为“黄海海域4月表层海水等温线和等盐度线分布图”。读图完成3~4题。4.图中P处表层海水盐度较两侧低的原因可能是A.纬度高 B.水温低C.降水多 D.淡水汇入
(2023·广东茂名模拟)我国南海中沙群岛附近海域,海-气相互作用显著,表层海水温度和盐度季节差异明显,在一定深度范围内海水盐度随深度增加而升高。2022年10月17日前后,台风“纳沙”途经该海域,在短期内对该海域产生显著影响。下图为“中沙群岛附近海域表层海水温度、盐度月均变化图”。据此完成5~7题。5.影响该海域表层海水温度季节变化的主导因素是A.季风 B.太阳辐射C.洋流 D.降水
(2023·广东茂名模拟)我国南海中沙群岛附近海域,海-气相互作用显著,表层海水温度和盐度季节差异明显,在一定深度范围内海水盐度随深度增加而升高。2022年10月17日前后,台风“纳沙”途经该海域,在短期内对该海域产生显著影响。下图为“中沙群岛附近海域表层海水温度、盐度月均变化图”。据此完成5~7题。6.该海域表层海水盐度冬季高的主要原因是①蒸发旺盛 ②河水汇入少 ③海水受季风扰动强 ④大气降水少A.①② B.①④ C.②③ D.③④
(2023·广东茂名模拟)我国南海中沙群岛附近海域,海-气相互作用显著,表层海水温度和盐度季节差异明显,在一定深度范围内海水盐度随深度增加而升高。2022年10月17日前后,台风“纳沙”途经该海域,在短期内对该海域产生显著影响。下图为“中沙群岛附近海域表层海水温度、盐度月均变化图”。据此完成5~7题。7.台风“纳沙”在短期内对该海域产生显著影响,表现为A.海水透明度升高B.表层海水温度降低C.海水垂向混合减弱D.海水流速减小
读“海水温度、盐度与海水密度关系图”,完成8~9题。8.海水的密度A.与海水温度呈正相关,与盐度呈负相关B.与海水温度呈正相关,与盐度呈正相关C.与海水温度呈负相关,与盐度呈正相关D.与海水温度呈负相关,与盐度呈负相关
读“海水温度、盐度与海水密度关系图”,完成8~9题。9.推断下列四海区中,表层海水密度最小的是A.南极海区 B.红海C.赤道海区 D.副热带海区
10.(2023·河北邯郸期末)阅读图文材料,完成下列要求。(16分)白令海(下图)是太平洋沿岸最北部的边缘海,夏季,西部海域表层海水稳定成层;受阿留申低压向北移动的影响,大部分海区能见度极差。主要以硅藻为食的浮游生物的生长旺季是春季和秋季;硅藻的多少与表层海水的温度、营养盐含量呈正相关;表层海水中营养盐主要来自海底;降水和海水对流影响表层海水营养盐含量。
(1)分析白令海海域夏季能见度差的主要原因。(4分)
答案 夏季,阿留申低压北退,暖湿的偏南风势力增强北上,阴雨天气增多;受偏南风增强的影响,南部大量温暖的海水北上,海域上空水汽增多,海雾发生频率增加。
(2)描述白令海西部海域夏季表层海水稳定成层的形成过程。(6分)
答案 夏季,白令海海域和西部陆地受夏季风影响,降水量大,表层海水盐度稀释作用明显;夏季表层海水增温快,密度变小;表层海水由上至下温度降低,盐度、密度增大,形成稳定层。
(3)说明春秋两季白令海浮游生物生长旺盛的主要原因。(6分)
答案 季节转换利于海水对流,海洋底部的营养盐类上泛;相比于夏季,降水和入海径流较少,表层海水中的营养盐含量大;相比于冬季,水温较高,利于浮游生物生长。
第一部分 第五章 第二讲 课时二9 河谷的演变-2025年高考地理大一轮复习(课件+讲义+练习): 这是一份第一部分 第五章 第二讲 课时二9 河谷的演变-2025年高考地理大一轮复习(课件+讲义+练习),文件包含第一部分第五章第2讲课时29河谷的演变pptx、第一部分第五章第2讲训练29河谷的演变专题练习docx、第一部分第五章第2讲课时29河谷的演变教师版docx、第一部分第五章第2讲课时29河谷的演变学生版学生版docx等4份课件配套教学资源,其中PPT共60页, 欢迎下载使用。
第一部分 第四章 课时二5 海—气相互作用-2025年高考地理大一轮复习(课件+讲义+练习): 这是一份第一部分 第四章 课时二5 海—气相互作用-2025年高考地理大一轮复习(课件+讲义+练习),文件包含第一部分第四章课时25海气相互作用pptx、第一部分第四章训练25海气相互作用专题练习docx、第一部分第四章课时25海气相互作用教师版docx、第一部分第四章课时25海气相互作用学生版学生版docx等4份课件配套教学资源,其中PPT共60页, 欢迎下载使用。
第一部分 第四章 课时二4 海水的运动-2025年高考地理大一轮复习(课件+讲义+练习): 这是一份第一部分 第四章 课时二4 海水的运动-2025年高考地理大一轮复习(课件+讲义+练习),文件包含第一部分第四章课时24海水的运动pptx、第一部分第四章训练24海水的运动专题练习docx、第一部分第四章课时24海水的运动教师版docx、第一部分第四章课时24海水的运动学生版学生版docx等4份课件配套教学资源,其中PPT共60页, 欢迎下载使用。

