化学苏教版 (2019)第一单元 化学反应速率精品单元测试复习练习题
展开一、选择题(本题共14小题,每小题3分,共42分。每小题只有一个选项符合题意)
1.下列关于化学反应速率的说法正确的是( )
A.升高温度可降低化学反应的活化能,提高活化分子百分数,加快化学反应速率
B.反应物浓度增大,单位体积内活化分子数增多,有效碰撞的几率增加,反应速率增大
C.在相同温度下,两个相同的容器中分别充入相同物质的量的F2和Cl2,让它们与等量的氢气反应,反应速率相同
D.有气体参加的化学反应,若增大压强(即缩小反应容器的容积),可增加活化分子的百分数,从而使反应速率加快
2.合成氨工艺是人工固氮最重要的途径,已知N2(g)+3H2(g)2NH3(g)ΔH=-92.4 kJ•ml-1,实际工业生产中,合成氨的原料气N2可通过分离空气得到,H2可通过天然气和水蒸气转化制得,原料气中N2和H2物质的量之比为1:2.8,常用工艺条件:铁触媒作催化剂,控制温度773 K、压强3.0×107 Pa。假设起始反应物N2和H2物质的量之比为1:3,且总物质的量不变,在不同压强和温度下,反应达到平衡时,体系中NH3的物质的量分数如表所示:
下列说法正确的是( )
A.上述任何条件下,反应达到平衡时N2和H2的转化率之比均为1
B.体系中NH3的物质的量分数越小,反应一定越先达到平衡
C.反应达到平衡时,放出的热量均为92.4 kJ
D.600℃、30 MPa条件下加入更高效的催化剂,平衡时NH3的物质的量分数大于0.129
3.中国科学家研究在Pd/SVG催化剂上H2还原NO生成N2和NH3的路径,各基元反应及活化能Ea(kJ·ml-1)如图所示,下列说法错误的是( )
A.生成NH3的各基元反应中,N元素均被还原
B.在Pd/SVG催化剂上,NO更容易被H2还原为NH3
C.决定NO生成NH3速率的基元反应为NH2NO→NHNOH
D.生成NH3的总反应方程式为2NO+5H2eq \(========,\s\up7(Pd/SVG))2NH3+2H2O
4.在一个绝热的、容积固定的密闭容器中,发生可逆反应mA(g)+nB(g)pC(g)+qD(g)(m、n、p、q为任意正整数)。下列能说明该可逆反应达到平衡状态的是( )
①混合气体的密度不再发生变化 ②体系的温度不再发生变化 ③A的转化率不再改变
④各组分的百分含量不再改变 ⑤反应速率v(A)∶v(B)∶v(C)∶v(D)=m∶n∶p∶q
A.②③④ B.①③⑤
C.②④⑤ D.①②③④⑤
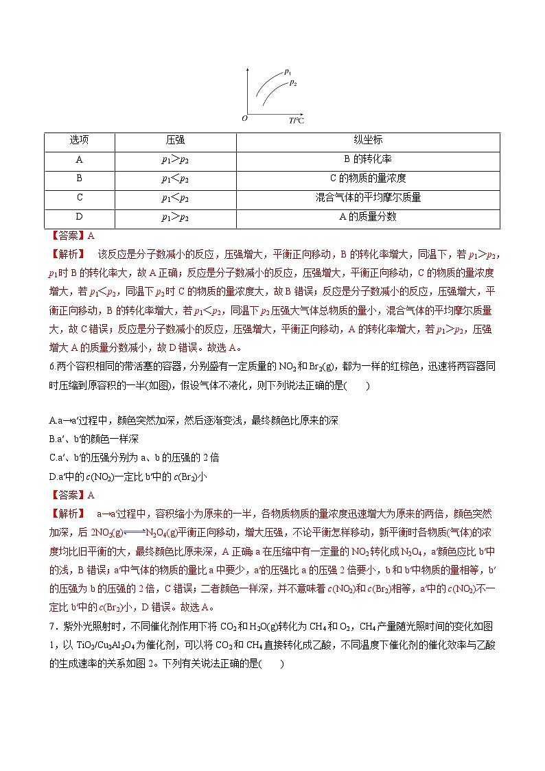
5.在容积一定的密闭容器中发生可逆反应A(g)+B(g)C(g)ΔH>0,平衡移动关系如图所示。下列说法正确的是( )
6.两个容积相同的带活塞的容器,分别盛有一定质量的NO2和Br2(g),都为一样的红棕色,迅速将两容器同时压缩到原容积的一半(如图),假设气体不液化,则下列说法正确的是( )
A.a→a′过程中,颜色突然加深,然后逐渐变浅,最终颜色比原来的深
B.a′、b′的颜色一样深
C.a′、b′的压强分别为a、b的压强的2倍
D.a′中的c(NO2)一定比b′中的c(Br2)小
7.紫外光照射时,不同催化剂作用下将CO2和H2O(g)转化为CH4和O2,CH4产量随光照时间的变化如图1,以TiO2/Cu2Al2O4为催化剂,可以将CO2和CH4直接转化成乙酸,不同温度下催化剂的催化效率与乙酸的生成速率的关系如图2。下列有关说法正确的是( )
A.由图1知,在0~15 h内,CH4的平均生成速率从大到小的顺序:Ⅲ>Ⅱ> I
B.由图1知,在0~35 h内,CH4的平均生成速率从大到小的顺序:Ⅱ>Ⅲ>I
C.由图2知,250 ℃时催化剂的活性最高
D.由图2知,乙酸的生成最佳温度范围:400 ℃以上
8.反应2H2(g)+2NO(g)===2H2O(g)+N2(g)的速率方程为v=kcα(H2)cβ(NO),该反应在不同条件下的反应速率如下:
下列说法正确的是( )
A.T2
C.其他条件不变时,反应体系中四种物质浓度的改变,只有反应物浓度改变对v有影响,且c(NO)影响较大
D.T2、c(NO)=0.1 ml•L-1条件下,反应速率为8v,则c(H2)=0.3 ml•L-1
9.乙醇是重要的有机化工原料,可由乙烯水化法生产,反应的化学方程式如下: C2H4(g)+H2O(g)C2H5OH(g), 下图为乙烯的平衡转化率与温度(T)、压强(p) 的关系[ 起始n(C2H4):n(H2O)=1:1]。下列有关叙述正确的是( )
A.Y 对应的乙醇的物质的量分数为eq \f(1,9)
B.X、Y、Z 对应的反应速率:v(X)>v(Y)>v(Z)
C.X、Y、Z 对应的平衡常数数值:KX
10.CH4与CO2重整生成H2和CO的过程中主要发生下列反应。
CH4(g)+CO2(g)===2H2(g)+2CO(g)ΔH=247.1 kJ•ml-1
H2(g)+CO2(g)===H2O(g)+CO(g)ΔH=41.2 kJ•ml-1
在恒压、反应物起始物质的量比n(CH4):n(CO2)=1:1条件下,CH4和CO2的平衡转化率随温度变化的曲线如图所示。下列有关说法正确的是( )
A.升高温度、增大压强均有利于提高CH4的平衡转化率
B.曲线A表示CH4的平衡转化率随温度的变化
C.相同条件下,改用高效催化剂能使曲线A和曲线B相重叠
D.恒压、800 K、n(CH4):n(CO2)=1:1条件下,反应至CH4转化率达到X点的值,改变除温度外的特定条件继续反应,CH4转化率能达到Y点的值
11.已知反应N2O4(g)2NO2(g) ΔH>0的平衡体系中,物质的总质量(m总)与总物质的量(n总)之比M(M=eq \f(m总,n总))在不同温度下随压强的变化曲线如图所示。下列说法正确的是( )
A.温度:T1<T2
B.平衡常数:K(a)=K(b)<K(c)
C.反应速率:vb<va
D.当M=69 g·ml-1时,n(NO2)∶n(N2O4)=1∶1
12.我国科学家研究出在S-In催化剂上实现高选择性、高活性电催化还原CO2制甲酸。图1表示不同催化剂及活性位上生成H*的能量变化,图2表示反应历程,其中吸附在催化剂表面的物种用*标注。下列说法错误的是( )
A.S-In/S表面更容易生成H*
B.S2-与K+(H2O)n微粒间的静电作用促进了H2O的活化
C.CO2经两步转化生成HCOO-
D.H*+OH-―→eq \f(1,2)H2+*+OH-相对能量变化越小,越有利于抑制H*复合成H2
13.在保持体系总压为105 Pa的条件下进行反应:SO2(g)+eq \f(1,2)O2(g)SO3(g),原料气中SO2和O2的物质的量之比m=eq \f(nSO2,nO2)不同时,SO2的平衡转化率与温
度(T)的关系如图所示。图中A点原料气的成分是n(SO2)=10 ml,n(O2)=24.4 ml,n(N2)=70 ml,下列有关说法正确的是(已知:用分压表示的平衡常数为Kp,分压=总压×物质的量分数)( )
A.该反应是吸热反应
B.m1
D.在500 ℃、m3的条件下,该反应的平衡常数Kp≈5.2×10-2
14.室温下,某溶液初始时仅溶有M和N且浓度相等,同时发生以下两个反应:①M+N===X+Y;②M+N===X+Z,反应①的速率可表示为v1=k1c2(M),反应②的速率可表示为v2=k2c2(M)(k1、k2为速率常数)。反应体系中组分M、Z的浓度随时间变化情况如图,下列说法错误的是( )
A.0~30 min时间段内,Y的平均反应速率为6.67×10-3 ml·L-1·min-1
B.反应开始后,体系中Y和Z的浓度之比保持不变
C.如果反应能进行到底,反应结束时62.5%的M转化为Z
D.反应①的活化能比反应②的活化能大
二、非选择题(本题共4小题,共55分)
15.(14分)现甲、乙两化学小组安装两套如图所示的相同装置,用以探究影响H2O2分解速率的因素。
(1)仪器a的名称为是________。
(2)MnO2催化下H2O2分解的化学方程式为_________________________________。
(3)甲小组有如下实验设计方案,请帮助他们完成表格中未填部分。
(4)甲、乙两小组得出如图数据。
①由甲组实验数据可得出结论:___________________________________。
②由乙组研究的酸、碱对H2O2分解影响因素的数据分析:相同条件下,Na2O2和K2O2溶于水放出气体速率较快的是______________;乙组提出可以用BaO2固体与H2SO4溶液反应制H2O2,其化学方程式为_______________________;
支持这一方案的理由是______________________________________________________。
16.(15分)2021年中国科学技术大学物理化学系曾杰教授及其团队首次实现甲烷在温和条件下高选择性氧化为甲醇。请回答下列问题:
(1)常温下,甲烷和甲醇的标准燃烧热分别为-890.3 kJ•ml-1和-726.5 kJ•ml-1,1 ml甲醇气化需要吸收82.0 kJ的热量,则CH4在Cu催化作用下被氧气氧化为气态甲醇的热化学方程式为 。
(2)在Cu催化作用下,甲烷氧化合成甲醇的总反应分两步进行;
第一步为 (写化学方程式);
第二步为*CuH2+2—CH3+O2===Cu+2CH3OH。
第二步反应几乎不影响总反应达到平衡所用的时间,由此推知,第二步反应活化能 (填“大于”“小于”或“等于”)第一步反应活化能。
(3)一定温度下,恒容密闭容器中,CH4和O2按物质的量2:1混合合成气态甲醇。下列事实能说明该反应达到平衡状态的是 (填选项字母)。
A.CH4和O2的转化率之比不再改变
B.平衡常数不再改变
C.气体密度不再改变
D.甲烷的体积分数不再改变
(4)将等物质的量的CH4和O2的混合气体充入密闭容器中,体系中的CH4平衡转化率(α)与温度和压强的关系如图所示。
①压强的大小关系为 (用“p1”“p2”或“p3”表示)。
②α(CH4)值随温度升高而减小,其原因是 。
③a、b、c三点的平衡常数大小关系为 (用Ka、Kb、Kc表示)。
17.(14分)环戊二烯()是重要的有机化工原料,广泛用于农药、橡胶、塑料等生产。
已知:(g) === (g)+H2(g)ΔH1=100.3 kJ•ml-1①,H2(g)+ I2(g)2HI(g)ΔH2=-11.0 kJ•ml-1②,对于反应:(g)+ I2(g) ===(g)+2HI(g)ΔH3③。
(1)ΔH3= kJ•ml-1。
(2)某温度下,等物质的量的碘和环戊烯()在刚性容器内发生反应③,起始总压为105 Pa,平衡时总压增加了20%,环戊烯的转化率为 ,该反应的平衡常数Kp= Pa。达到平衡后,欲增加环戊烯的平衡转化率,可采取的措施有 (填标号)。
A.通入惰性气体B.提高温度
C.增加环戊烯浓度D.增加碘浓度
(3)环戊二烯容易发生聚合生成二聚体,该反应为可逆反应。不同温度下,溶液中环戊二烯浓度与反应时间的关系如图所示,下列说法正确的是 (填标号)。
A.T1>T2
B.a点的反应速率小于c点的反应速率
C.a点的正反应速率大于b点的逆反应速率
D.b点时二聚体的浓度为0.45 ml•L-1
18.(15分)二甲醚(DME)被誉为“21世纪的清洁燃料”,由合成气制备二甲醚的主要原理如下:
①CO(g)+2H2(g)CH3OH(g) ΔH1=-90.7 kJ·ml-1 K1
②2CH3OH(g)CH3OCH3(g)+H2O(g) ΔH2=-23.5 kJ·ml-1 K2
③CO(g)+H2O(g)CO2(g)+H2(g) ΔH3=-41.2 kJ·ml-1 K3
回答下列问题:
(1)反应3H2(g)+3CO(g)CH3OCH3(g)+CO2(g)的ΔH=________kJ·ml-1;该反应的平衡常数K=________(用K1、K2、K3表示)。
(2)下列措施中,能提高(1)中CH3OCH3产率的有________(填字母)。
A.使用过量的CO B.升高温 C.增大压强
(3)一定温度下,将0.2 ml CO和0.1 ml H2O(g)通入2 L恒容密闭容器中,发生反应③,5 min后达到化学平衡,平衡后测得H2的体积分数为0.1。则0~5 min内v(H2O)=________,CO的转化率为________。
(4)将合成气以eq \f(nH2,nCO)=2通入1 L的反应器中,一定条件下发生反应:4H2(g)+2CO(g)CH3OCH3(g)+H2O(g) ΔH,其中CO的平衡转化率随温度、压强的变化关系如图1所示,下列说法正确的是______(填字母)。
A.ΔH<0
B.p1>p2>p3
C.若在p3和316 ℃时,起始时eq \f(nH2,nCO)=3,则平衡时,α(CO)小于50%
(5)采用一种新型的催化剂(主要成分是CuMn的合金),利用CO和H2制备二甲醚(DME)。观察图2,当eq \f(nMn,nCu)约为______时最有利于二甲醚的合成。
400℃
450℃
500℃
600℃
20 MPa
0.387
0.274
0.189
0.088
30 MPa
0.478
0.358
0.260
0.129
选项
压强
纵坐标
A
p1>p2
B的转化率
B
p1<p2
C的物质的量浓度
C
p1<p2
混合气体的平均摩尔质量
D
p1>p2
A的质量分数
温度
c(H2)/(ml•L-1)
c(NO)/(ml•L-1)
反应速率
T1
0.1
0.1
v
T1
0.2
0.2
8v
T1
0.3
0.2
12v
T2
0.3
0.2
16v
实验编号
实验目的
T/K
催化剂
浓度
甲组实验Ⅰ
作实验参照
298
3滴FeCl3溶液
10 mL 2% H2O2
甲组实验Ⅱ
①__________
298
②__________
10 mL 5% H2O2
苏教版 (2019)选择性必修1第一单元 化学反应速率课后作业题: 这是一份苏教版 (2019)选择性必修1<a href="/hx/tb_c4009315_t7/?tag_id=28" target="_blank">第一单元 化学反应速率课后作业题</a>,文件包含第二章化学反应速率与化学平衡知识梳理-2023-2024学年高二化学同步精品课堂苏教版2019选择性必修第一册原卷版pdf、第二章化学反应速率与化学平衡知识梳理-2023-2024学年高二化学同步精品课堂苏教版2019选择性必修第一册解析版pdf等2份试卷配套教学资源,其中试卷共30页, 欢迎下载使用。
化学第一单元 化学反应速率单元测试练习: 这是一份化学<a href="/hx/tb_c4009315_t7/?tag_id=28" target="_blank">第一单元 化学反应速率单元测试练习</a>,文件包含第二章化学反应速率与化学平衡单元测试-2023-2024学年高二化学同步精品课堂苏教版2019选择性必修第一册原卷版pdf、第二章化学反应速率与化学平衡单元测试-2023-2024学年高二化学同步精品课堂苏教版2019选择性必修第一册解析版pdf等2份试卷配套教学资源,其中试卷共26页, 欢迎下载使用。
高中化学人教版 (2019)选择性必修1第二节 化学平衡单元测试同步练习题: 这是一份高中化学人教版 (2019)选择性必修1第二节 化学平衡单元测试同步练习题,共19页。试卷主要包含了单选题,非选择题等内容,欢迎下载使用。

