高中生物浙科版 (2019)选择性必修1 稳态与调节第四节 体液调节与神经调节共同维持机体的稳态精品练习
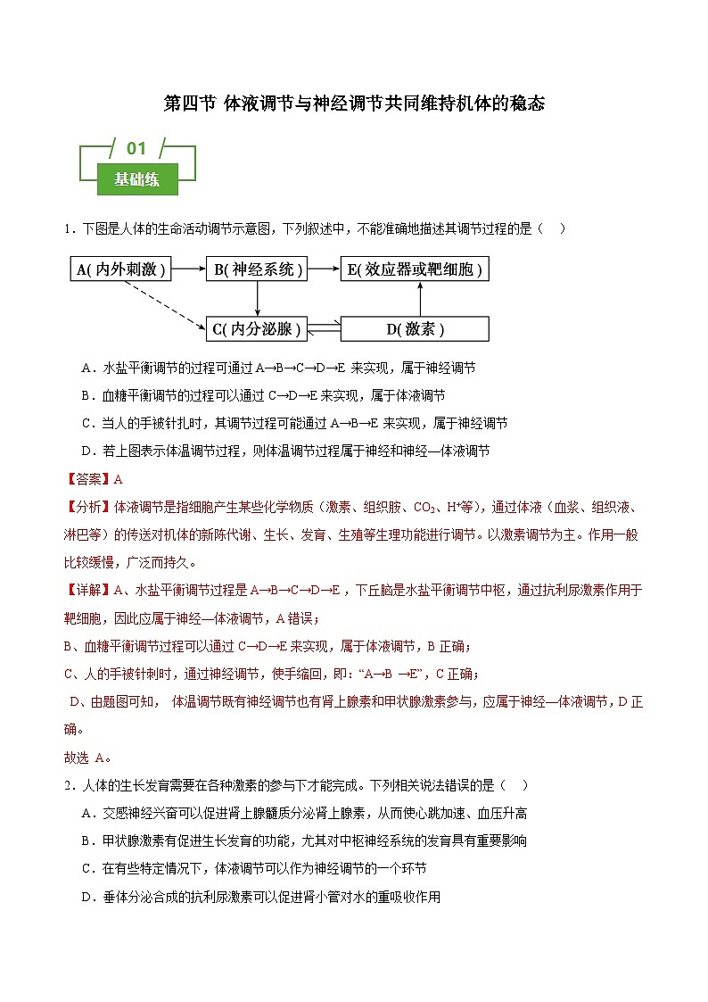
展开A.水盐平衡调节的过程可通过A→B→C→D→E来实现,属于神经调节
B.血糖平衡调节的过程可以通过C→D→E来实现,属于体液调节
C.当人的手被针扎时,其调节过程可能通过A→B→E来实现,属于神经调节
D.若上图表示体温调节过程,则体温调节过程属于神经和神经—体液调节
【答案】A
【分析】体液调节是指细胞产生某些化学物质(激素、组织胺、CO2、H+等),通过体液(血浆、组织液、淋巴等)的传送对机体的新陈代谢、生长、发育、生殖等生理功能进行调节。以激素调节为主。作用一般比较缓慢,广泛而持久。
【详解】A、水盐平衡调节过程是A→B→C→D→E,下丘脑是水盐平衡调节中枢,通过抗利尿激素作用于靶细胞,因此应属于神经—体液调节,A错误;
B、血糖平衡调节过程可以通过C→D→E来实现,属于体液调节,B正确;
C、人的手被针刺时,通过神经调节,使手缩回,即:“A→B →E”,C正确;
D、由题图可知, 体温调节既有神经调节也有肾上腺素和甲状腺激素参与,应属于神经—体液调节,D正确。
故选 A。
2.人体的生长发育需要在各种激素的参与下才能完成。下列相关说法错误的是( )
A.交感神经兴奋可以促进肾上腺髓质分泌肾上腺素,从而使心跳加速、血压升高
B.甲状腺激素有促进生长发育的功能,尤其对中枢神经系统的发育具有重要影响
C.在有些特定情况下,体液调节可以作为神经调节的一个环节
D.垂体分泌合成的抗利尿激素可以促进肾小管对水的重吸收作用
【答案】D
【分析】抗利尿激素由下丘脑分泌合成,经垂体释放,然后作用于肾小管和集合管,促进对水的重吸收。
【详解】A、交感神经兴奋可以促进肾上腺髓质分泌肾上腺素,从而使心跳加速、血压升高,A正确;
B、甲状腺激素有促进生长发育的功能,尤其对中枢神经系统的发育具有重要影响,B正确;
C、若内分泌腺作为反射弧中效应器的一部分,此时体液调节可以看作神经调节的一个环节,故在有些特定情况下,体液调节可以作为神经调节的一个环节,C正确;
D、抗利尿激素由下丘脑合成分泌,经垂体释放,D错误。
故选D。
3.调定点是体温调节中枢预设的一个温度值,正常生理状态下为37℃左右。当体温偏离调定点时,机体通过调节使体温回到调定点水平。下图表示某人因感染发热时调定点与体温变化的过程。下列相关叙述错误的是( )
A.维持体温的热量主要来源于细胞代谢产生的热能
B.调定点升高,冷觉感受器兴奋使大脑皮层产生冷觉
C.高热持续期机体维持产热和散热过程的相对平衡
D.在高热持续期可以通过加盖棉被的方式增加排汗进行散热降低体温
【答案】D
【分析】根据题图可知,某人没有受病毒感染引起发热发热前,调定点是37℃,人的体温也维持在37℃,此时产热量等于散热量;某人受病毒感染引起发热发热后,在上升期,调定点上升到39℃,此时产热量大于散热量,人的体温逐渐上升到39℃;在高热持续期,调定点是39℃,人的体温维持在39℃,此时产热量等于散热量;在下降期,调定点下降到37℃,此时产热量小于散热量,人的体温逐渐下降到37℃;在下降期之后,调定点是37℃,人的体温也维持在37℃,此时产热量等于散热量。
【详解】A、维持人体体温的热量来源于有机物氧化分解放能,也就是主要来源于细胞代谢产生的热能,A正确;
B、分析题图,在上升期,调定点上升到39℃,此时产热量大于散热量,说明冷觉感受器产生兴奋传至大脑皮层产生冷觉,B正确;
C、分析题图,在高热持续期,人的体温维持在39℃,此时产热量等于散热量,说明机体维持产热和散热过程的相对平衡,C正确;
D、分析题图,在高热持续期,此时产热量等于散热量,加盖棉被减少热量散失,排汗增加,散热增加,但是体温不变,不会降低体温,D错误。
故选D。
4.正常人体不断通过皮肤蒸发,出汗、呼吸、排尿及排便丢失一定量水及电解质,这些丢失需及时补充,称为液体的生理需要。机体每日生理需要液量与其代谢热卡有关。环境温度、湿度、对流条件改变或机体情况变化(如体温升高、呼吸增快、腹泻等)均可影响上述生理需要量。下列相关叙述错误的是( )
A.人体进行高强度运动时,出汗增多是生理需要液量增加的原因之一
B.在补充生理需要液量的同时,还需要考虑补充电解质的丢失问题
C.严重腹泻时,丢失水分的比例多于盐,患者的大脑皮层会产生渴觉
D.正常人处于湿润、对流条件较弱的环境中,生理需要液量会增多
【答案】D
【分析】体温调节是指温度感受器接受体内、外环境温度的刺激,通过体温调节中枢的活动,相应地引起内分泌腺、骨骼肌、皮肤血管和汗腺等组织器官活动的改变,从而调整机体的产热和散热过程,使体温保持在相对恒定的水平。
【详解】A、人体进行高强度运动时,出汗增多(增加散热)、呼吸加快等都是生理需要液量增加的原因,A正确;
B、在补充生理需要液量的同时,还需要考虑补充电解质的丢失问题,否则内环境的渗透压及电离子平衡会被打破,不利于机体稳态的维持,B正确;
C、严重腹泻时,丢失水分的比例多于盐,内环境的渗透压会增大,患者的下丘脑渗透压感受器会兴奋,信息上行至大脑皮层并产生渴觉,C正确;
D、正常人处于湿润、对流条件较弱的环境中,皮肤蒸发量会减少,进而生理需要液量会减少,D错误。
故选D。
5.在受到食物刺激后,人体胃酸分泌有两条调节途径:途径1是胃黏膜壁细胞在迷走神经的直接刺激下分泌胃酸;途径2是迷走神经等神经细胞刺激幽门黏膜G细胞,幽门黏膜G细胞再分泌一种激素—胃泌素,胃黏膜壁细胞在胃泌素的调节下分泌胃酸。下列相关说法错误的是( )
A.途径1食物刺激后让胃酸分泌,此过程的神经中枢位于大脑皮层
B.途径2的效应器是传出神经末梢和幽门黏膜G细胞
C.迷走神经细胞和胃黏膜壁细胞之间存在突触间隙
D.胃泌素在完成调节胃黏膜壁细胞后,会立即灭活
【答案】A
【分析】胃酸分泌调节的过程,有途径1神经调节(只有迷走神经的直接刺激),途径2神经-体液调节(迷走神经和胃泌素均参与)两种调节方式。
【详解】A、食物刺激才能让胃酸分泌,胃酸分泌属于非条件反射,此过程不需要大脑皮层参与,A错误;
B、分析题意,途径2是迷走神经等神经细胞刺激幽门黏膜G细胞,幽门黏膜G细胞再分泌一种激素—胃泌素,胃黏膜壁细胞在胃泌素的调节下分泌胃酸,效应器是传出神经末梢及其所支配的幽门黏膜G细胞,B正确;
C、迷走神经细胞可直接刺激胃黏膜壁细胞分泌胃液,所以类似于神经肌肉之间的突触,迷走神经和胃黏膜壁细胞之间存在突触间隙,C正确;
D、胃泌素在完成刺激胃黏膜壁细胞后,会立失活,D正确。
故选A。
6.褪黑素是由哺乳动物和人的松果体产生的激素,它能缩短入睡时间、延长睡眠时间,从而起到调整睡眠的作用。褪黑素的分泌调节过程如图所示,下列说法错误的是( )
A.该过程能说明褪黑素的分泌存在反馈调节
B.褪黑素通过体液运输作用于下丘脑的过程属于神经调节和体液调节
C.微量注射褪黑素作用于下丘脑,使褪黑素分泌减少,不利于动物睡眠
D.长时间光照会使褪黑素的分泌减少,在下丘脑细胞中存在褪黑素的受体
【答案】B
【分析】分析题图:暗信号通过“视网膜→下丘脑→松果体”途径对生物分泌褪黑素进行调控,该调控过程不能体现分级调节,但存在反馈调节过程。
【详解】A、由图可知,褪黑素含量增多时,其抑制下丘脑向松果体传递兴奋,即存在反馈调节,A正确;
B、褪黑素通过体液运输作用于下丘脑的过程属于体液调节,B错误;
C、由图可知,褪黑素对下丘脑有抑制作用,所以微量注射褪黑素作用于下丘脑,抑制褪黑素的分泌,不利于睡眠,C正确;
D、结合题图可知可知,暗信号可促使褪黑素增多,则长时间光照会抑制褪黑素分泌,导致褪黑素分泌减少;褪黑色可以负反馈于下丘脑,说明在下丘脑细胞中存在褪黑素的受体,D正确。
故选B。
7.图是分泌细胞分泌的某种物质与靶细胞结合的示意图,相关说法不正确的是( )
A.分泌细胞的分泌物只有通过体液的运输才能到达靶细胞
B.分泌细胞的分泌物可能与靶细胞膜上的糖蛋白结合
C.如果分泌细胞是下丘脑细胞,则分泌物的靶细胞可能是甲状腺细胞
D.如果分泌细胞是甲状腺细胞,垂体细胞也可以成为靶细胞
【答案】C
【分析】下丘脑分泌的促甲状腺激素释放激素能促进垂体分泌促甲状腺激素,垂体分泌促甲状腺激素能促进甲状腺分泌甲状腺激素。当血液中甲状腺激素的含量降低时,对下丘脑和垂体的抑制作用减弱,使促甲状腺激素释放激素和促甲状腺激素的合成和分泌增加,从而使血液中甲状腺激素不致过少。
【详解】A、由图可知,分泌细胞的分泌物只有通过体液的运输才能到达靶细胞,A正确;
B、分泌细胞的分泌物可能与靶细胞膜上的受体(糖蛋白)结合,进而实现信息的传递,B正确;
C、如果分泌细胞是下丘脑细胞,则分泌物的靶细胞是垂体细胞,不可能是甲状腺细胞,C错误;
D、甲状腺激素对下丘脑和垂体存在负反馈调节,所以分泌细胞是甲状腺细胞时,垂体细胞也可以成为靶细胞,D正确。
故选C。
8.暑假期间,小明和同学一起去玩“密室逃脱”,恐怖的场景让小明短时间内肾上腺素分泌增多,表现出警觉性提高、反应灵敏、呼吸急促、心率加快等特征。下列叙述正确的是( )
A.成人体内合成肾上腺素的原料必须从富含酪氨酸的食物中摄取
B.肾上腺素合成后须经高尔基体加工成特定空间结构才有生物活性
C.机体血糖含量降低时,肾上腺素和胰高血糖素协同作用提高血糖浓度
D.肾上腺素的分泌与甲状腺激素相同,都受到下丘脑、垂体的分级调控
【答案】C
【分析】从促进新陈代谢方面看,肾上腺素与甲状腺激素具有协同作用,从升高血糖方面看,肾上腺素与胰高而糖素具有协同作用。
【详解】A、酪氨酸为非必需氨基酸,食物中若不含酪氨酸,则人体内自己可以合成,所以人体仍然能合成肾上腺素,A错误;
B、根据各示中结构简式可知,肾上腺素不是蛋白质,不需要经高尔基体加工,B错误;
C、肾上腺素和胰高血糖素都具有升高血糖的作用,机体血糖含量降低时,肾上腺素和胰高血糖素协同作用能提高血糖浓度,C正确;
D、根据题意可知,肾上腺素的分泌受内脏神经(自主神经)的调节,不受下丘脑、垂体的分级调控,D错误。
故选C。
9.2022年6月,《细胞代谢》杂志上的一篇论文提到,下丘脑Pdyn阳性神经元对环境中的低温表现出特异性反应,其活动会被热刺激所抑制,这群神经元也参与由社交行为引起的体温变化的调控,体温调控和社交行为间可能存在共同的调控机制。下列叙述正确的是( )
A.冷、热觉感受器只分布在皮肤,冷、热的感觉只产生于大脑皮层
B.Pdyn阳性神经元对冷刺激的积极响应会被热刺激所抑制,可能与受体种类及Na+、Cl-有关
C.体温调控时有神经递质经胞吐释放,再经协助扩散通过突触间隙,与突触后膜上的受体结合
D.下丘脑参与体温、水平衡、血糖平衡的调节,还与社交行为、生物节律和记忆有关
【答案】B
【分析】体温调节是指温度感受器接受体内、外环境温度的刺激,通过体温调节中枢的活动,相应地引起内分泌腺、骨骼肌、皮肤血管和汗腺等组织器官活动的改变,从而调整机体的产热和散热过程,使体温保持在相对恒定的水平。
【详解】A、冷、热觉感受器分布在皮肤、黏膜和内脏器官等处,冷、热的感觉只产生于大脑皮层,A错误;
B、Pdyn阳性神经元对冷刺激的积极响应会被热刺激所抑制,说明同一个细胞对冷、热反应不同,可能与受体的种类及受体对冷、热的敏感度不同有关,Pdyn阳性神经元对冷刺激积极响应时,突触后膜发生Na⁺内流,被热刺激抑制时,突触后膜发生Cl-内流,B正确;
C、体温调控时有神经递质经胞吐释放,再经扩散通过突触间隙,与突触后膜上的受体结合,C错误;
D、下丘脑参与体温调节、水平衡调节、血糖平衡调节,还与社交行为、生物节律有关,下丘脑与记忆无关,D错误。
故选B。
10.2021年神舟十二号载人飞船将三位航天员顺利送上太空开展为期90天的探测任务,亚磁场环境是宇航员空间探测所面临的不同于地球地磁场环境的主要因素,某研究小组开展连续性亚磁场暴露下成年小鼠脑组织中的5羟色胺(5-HT)、去甲肾上腺素(NA)和血液中的甲状腺激素(T4)含量的实验检测,结果如下表所示。下列说法错误的是( )
A.NA既是神经递质又是激素,都可以发挥调节生命活动的作用
B.该研究的自变量是暴露时间和磁场环境类型,因变量是5-HT、NA和T4的含量
C.实验数据表明,亚磁场对小鼠神经系统的干扰超过对内分泌系统的干扰
D.亚磁场降低小鼠T4含量,推测亚磁场长期暴露导致动物发育和认知等功能异常可能与T4有关
【答案】C
【分析】实验数据表明,在亚磁场环境中随着暴露时间增多T4含量的变化大于5-HT的含量变化,亚磁场和地磁场对NA的影响差异不大。
【详解】A、在动物体内NA可以由肾上腺髓质合成和分泌,也可以由神经细胞释放,NA既是神经递质又是激素,具有调节生命活动的作用 ,A正确;
B、由表格可知,该研究的自变量是暴露时间和磁场环境类型,因变量是5-HT、NA和T4的含量,B正确;
C、实验数据表明,在亚磁场环境中随着暴露时间增多T4含量的变化大于5-HT的含量变化,亚磁场对小鼠内分泌系统的干扰超过对神经系统的干扰,C错误;
D、T4能促进生长发育,亚磁场降低小鼠T4含量,可推测亚磁场长期暴露可能导致幼体动物发育和认知等功能异常,D正确。
故选C。
单项选择题
1.受极端天气影响,在甘肃白银举行的山地越野马拉松比赛中多名选手由于失温而死亡。“失温”即人体的核心温度低于35℃,失温者会出现颤抖、心律升高、协调性下降,甚至晕厥,严重者会死亡。下图是健康人进入寒冷环境时的体温调节模型,下列有关叙述错误的是( )
A.人体核心温度降低,体温调节中枢大脑皮层受到刺激并产生冷觉
B.参赛运动员失温的原因是人体长时间处于产热量小于散热量的状态
C.在轻度失温状态时,人体主要通过①→③→④→⑤→⑥的神经—体液调节共同维持体温,其中X主要指细胞呼吸加强
D.失温现象表明,人体维持稳态的调节能力是有一定限度的
【答案】A
【分析】体温调节的方式是神经—体液调节,体温调节的神经中枢在下丘脑,体温恒定的机制是散热量与产热量的动态平衡。与炎热环境相比,寒冷环境中,散热量增加,产热量也增加。
【详解】A、冷觉在大脑皮层产生,体温调节中枢在下丘脑,A错误;
B、受极端天气影响,运动员长时间处于寒冷环境中,产热量小于散热量,导致“失温”现象,B正确;
C、在轻度失温状态时,冷觉感受器接受寒冷刺激,通过传入神经将兴奋传到下丘脑体温调节中枢,再通过传出神经到下丘脑相应细胞,使下丘脑分泌促甲状腺激素释放激素,此为神经调节过程,促甲状腺激素释放激素通过分级调节使甲状腺激素分泌增加,有利于细胞代谢增加产热,此为体液调节过程,即人体主要通过①→③→④→⑤→⑥的神经-体液调节共同维持体温,其中X主要指细胞呼吸加强 ,C正确;
D、人体维持稳态的调节能力是有一定限度的,当外界环境的变化过于剧烈,超过自我调节能力的限度,会导致失温现象,D正确。
故选A。
2.垂体被称为“乐队的指挥”,因为它不仅产生生长激素和催乳素,也能调节和控制其他内分泌腺的活动。幼年哺乳动物的垂体损伤会引起( )
①水盐调节紊乱②体温调节紊乱③生长发育缓慢④血糖浓度逐渐降低⑤性腺发育缓慢
A.①③④B.①②③⑤C.①②③④⑤D.②④⑤
【答案】B
【分析】垂体是人体最重要的内分泌腺,是利用激素调节身体健康平衡的总开关,控制多种对代谢、生长、发育和生殖等有重要作用激素的分泌。垂体激素的主要功能如下:①生长激素:促进生长发育,促进蛋白质合成及骨骼生长。②促甲状腺激素:控制甲状腺,促进甲状腺激素合成和释放,刺激甲状腺增生,细胞增大,数量增多。③抗利尿激素:能够加强了肾小管、集合管对水分的重吸收,回到内环境中的水分增加了,就会使细胞渗透压下降,同时也会使尿量增加。④促性腺激素:控制性腺,促进性腺的生长发育,调节性激素的合成和分泌等。
【详解】①抗利尿激素是由下丘脑合成,垂体释放的,幼年哺乳动物的垂体损伤会引起抗利尿激素释放受阻,导致水盐调节紊乱,①正确;
②垂体能合成和分泌促甲状腺激素,促进甲状腺合成和分泌甲状腺激素,甲状腺激素在体温调节过程中有重要作用,幼年哺乳动物的垂体损伤会导致体温调节紊乱,②正确;
③垂体能合成和分泌生长激素,促进生长发育,幼年哺乳动物的垂体损伤会导致生长发育缓慢甚至停止,③正确;
④垂体与血糖平衡调节关系不大,幼年哺乳动物的垂体损伤不会导致血糖浓度逐渐降低,④错误;
⑤垂体能合成和分泌促性腺激素,促进性腺合成和分泌性激素,性激素促进性腺发育,幼年哺乳动物的垂体损伤会导致性腺发育缓慢甚至停止,⑤正确。
综上所述,①②③⑤描述正确,ACD错误,B正确。
故选B。
3.2022年10月1日,中国女篮时隔28年再次获得世界杯赛亚军。下列关于女篮运动员在剧烈运动时生理变化的描述,正确的是( )
A.副交感神经活动占优势,心跳加快,消化腺分泌减弱
B.剧烈运动中产生的乳酸进入血液后血浆的pH仍恒定不变
C.肾上腺素分泌增加,代谢增强,产热量和散热量均增加
D.大量流汗导致失水过多,通过减少抗利尿激素分泌进行调节
【答案】C
【分析】人的神经系统包括中枢神经系统和外周神经系统两部分。支配内脏、血管和腺体的传出神经,它们的活动不受意识支配,称为自主神经系统,自主神经系统由交感神经和副交感神经两部分组成,它们的作用通常的相反的。可以使机体对外界刺激作出更精确的反应,使机体更好地适应环境的变化。
【详解】A、当人体处于兴奋状态时,交感神经活动占据优势,心跳加快,支气管扩张,胃肠的蠕动和消化腺的分泌活动减弱,A错误;
B、运动员剧烈运动中产生的乳酸进入血浆后,会使血浆PH发生改变,但由于缓冲物质的存在,血浆PH能够保持相对稳定,B错误;
C、剧烈运动时,肾上腺素分泌增加,使机体代谢活动增强,产热量增加,此时,皮肤毛细血管舒张和汗腺分泌增强,使散热量增加以维持体温的相对稳定,C正确;
D、大量流汗导致失水过多,通过增加抗利尿激素分泌促进肾小管和集合管对水分的重吸收,D错误。
故选C。
4.有人做过如下实验:将某种蛙放到明亮处体色变亮,再将它放到暗处体色变暗。在明亮处,给此蛙注射褪黑色素,蛙体色逐渐变暗,但不久以后又慢慢恢复亮色。若将此蛙的眼睛蒙住,无论放在明处还是暗处,蛙体色均为暗色。切除垂体后,把蛙无论放在明处还是暗处,蛙体色都保持亮色。根据上述实验现象,下列得出的结论中,不正确的是( )
A.光是影响蛙体色变化的外界因素
B.蛙褪黑色素可使青蛙体色变暗
C.蛙体色的变化完全受激素的调节
D.蛙褪黑色素的分泌与垂体有关
【答案】C
【分析】题意分析,将某种蛙放到明亮处,蛙体色变亮,再将它放到暗处,蛙体色变暗,说明光影响蛙的体色变化,给此蛙注射褪黑色素,蛙体色逐渐变暗,说明蛙体色的变化与褪黑色素有关。而切除垂体后,把此蛙无论放在明处还是暗处,蛙体色都保持亮色,说明垂体分泌褪黑素,褪黑素可以改变蛙的体色。
【详解】A、将某种蛙放到明亮处体色变亮,再放到暗处体色变暗,说明光是影响蛙体色变化的外界因素,A正确;
B、题意显示,在明亮处,给此蛙注射褪黑色素,蛙体色逐渐变暗,可知褪黑色素可使这种蛙体色变暗,B正确;
C、将某种蛙放到明亮处,蛙体色变亮,再将它放到暗处,蛙体色变暗。而将此蛙的眼睛蒙住,无论放在明处还是暗处,蛙体色均为暗色,说明蛙体色的变化还会受到光照的影响,即有神经调节,而褪黑素的作用属于激素调节,C错误;
D、在明亮处,给此蛙注射褪黑色素,蛙体色逐渐变暗,而切除垂体后,把此蛙无论放在明处还是暗处,蛙体色都保持亮色,可知褪黑色素的分泌与垂体有关,D正确。
故选C。
5.生长激素(hGH)是由人体脑垂体前叶分泌的一种肽类激素,能促进骨骼、内脏和全身生长,促进蛋白质合成,影响脂肪代谢,在人体生长发育中起着关键性作用。在儿科领域,采用生长激素进行替代治疗,可以明显促进儿童的身高增长,并改善其全身各器官组织的生长发育。下列相关叙述错误的是( )
A.在人的生长发育方面,hGH和甲状腺激素具有协同作用
B.脑垂体发育迟缓的儿童,可大量注射hGH以促进身高增长
C.hGH的作用可反映出基因与性状不是简单的一一对应关系
D.hGH是正常人体内环境的组成成分,但不组成细胞结构
【答案】B
【分析】生长激素属于分泌蛋白,其合成和分泌过程需要各细胞结构的分工协作,细胞核是控制中心,核糖体合成场所,内质网、高尔基体进行加工,经细胞膜分泌到细胞外,线粒体进行供能,故生长激素的合成与分泌需多种生物膜参与。
【详解】A、生长激素能够促进骨骼、内脏和全身生长,促进蛋白质合成,甲状腺激素能够促进机体发育尤其是神经系统的发育,故在人的生长发育方面,hGH和甲状腺激素具有协同作用,A正确;
B、脑垂体发育迟缓的儿童,生长激素分泌不足,但不适宜大量注射hGH,以免影响机体正常生长发育,B错误;
C、分析题意可知,生长激素能促进机体生长、影响脂肪代谢等,进而明显促进儿童的身高增长,并改善其全身各器官组织的生长发育,说明基因与性状不是简单的一一对应关系,C正确;
D、hGH属于激素,激素是正常人体内环境的组成成分,但不组成细胞结构,只是起调节作用,D正确。
故选B。
6.瘦素是动物体内参与调节能量代谢和食物摄入的一种激素。有研究表明蛋白酶P会影响瘦素的作用。分别用高脂及正常饮食饲喂实验小鼠一段时间后,发现高脂饮食组小鼠下丘脑神经组织中蛋白酶P的含量显著高于正常饮食组,小鼠细胞膜上瘦素受体的表达量情况如下图所示。下列相关叙述,错误的是( )
A.瘦素是一种信息分子,在体内需要源源不断地产生
B.A、B组结果比较可推测蛋白酶P能减少瘦素受体含量
C.与C组相比,A组小鼠在控制自变量上采用的是“减法原理”
D.针对高脂饮食导致的肥胖患者可以开发抑制蛋白酶P基因表达的药物
【答案】B
【分析】1、激素调节的特点:(1)微量和高效;(2)通过体液运输;(3)作用于靶器官、靶细胞。
2、激素的作用:激素种类多、含量极微,既不组成细胞结构,也不提供能量,只起到调节生命活动的作用。
【详解】A、瘦素是脂肪组织分泌的蛋白质类激素,是一种信息分子,发挥作用后就被灭活,因此在体内需要源源不断地产生,A正确;
B、蛋白质酶P基因敲除小鼠在高脂饮食情况下,小鼠细胞膜上瘦素受体的表达量最多,野生型小鼠(含有蛋白质酶P基因)在高脂饮食情况下,小鼠细胞膜上瘦素受体的表达量最少,据此可知,A、C组结果比较可推测蛋白酶P能减少瘦素受体含量,B错误;
C、减法原理是排除自变量对研究对象的干扰,A组和C组的自变量为蛋白酶P基因是否被敲除,与C组相比,A组小鼠在控制自变量上采用的是“减法原理”,C正确;
D、由实验结果可知,敲除蛋白酶P基因的小鼠瘦素受体含量多,故针对高脂饮食导致的肥胖,可通过抑制蛋白酶P基因的表达来治疗,D正确。
故选B。
7.有些人的牙齿遇到寒冷刺激时会有刺痛感,据研究发现,这可能与成牙本质细胞中TRCP5基因过量表达有关。寒冷刺激时,TRCP5蛋白会引起成牙本质细胞膜上的钙离子通道打开,使钙离子进入并与细胞相互作用,最终导致神经产生兴奋,进而引起疼痛。临床上丁香油可用于治疗牙疼。以下相关分析正确的是( )
A.钙离子通道的开关过程,会发生空间构象的改变,不需要消耗能量
B.寒冷刺激引起刺痛感觉时,需要以大脑皮层为中枢的完整反射弧的参与
C.临床上丁香油用以治疗牙疼的原理可能是促进了TRCP5蛋白的形成
D.牙疼是因为牙本质细胞的钙离子通道开放,Ca2+大量内流使膜两侧电位状态改变
【答案】D
【分析】寒冷刺激时,TRCP5蛋白会引起成牙本质细胞膜上的钙离子通道打开,使钙离子进入并与细胞相互作用,最终导致神经细胞膜两侧电位状态发生改变,产生兴奋,进而引起疼痛.
【详解】A、钙离子通道,属于通道蛋白,在转运钙离子时不会发生空间构象的改变,不需要消耗能量,A错误;
B、刺痛感觉是在大脑皮层产生的,体温调节中枢在下丘脑,B错误;
C、由“TRCP5蛋白会引起成牙本质细胞膜上的钙离子通道打开,使钙离子进入并与细胞相互作用,最终导致神经产生兴奋,进而引起疼痛。”可知,临床上丁香油用以治疗牙疼的原理可能是抑制了TRCP5蛋白的形成,C错误,
D、牙疼是因为牙本质细胞的钙离子通道开放,Ca2+大量内流膜两侧电位状态改变,导致神经产生兴奋,D正确。
故选D。
二.非选择题
1.深度睡眠有利于青少年生长发育。下图表示骨生长的部分调节机制,GHRH为生长激素释放激素,GH为生长激素,IGF-1为胰岛素样生长因子1。请分析回答:
(1)深度睡眠状态下,神经递质释放后刺激下丘脑分泌GHRH,GHRH经过血液运输作用于[A] 细胞,促进其分泌GH,上述过程属于 调节。
(2)GH可促进 合成分泌IGF-1。研究表明,GH能促进软(成)骨细胞增殖,IGF-1促进软(成)骨细胞分化,这说明GH与IGF-1在功能上具有 作用。
(3)研究发现,长骨骨折后,体内GH含量会应激性上升,其生理意义是 ,有利于骨的愈合。
(4)有人提出“柴胡提取物能够改善睡眠质量,促进动物生长”,并进行了如下实验研究(药物X能促进动物深度睡眠):
支持“柴胡提取物改善睡眠质量,促进动物生长”的预期结果是 。
【答案】(1) 垂体 神经和体液
(2) 肝细胞(肝脏)
协同
(3)GH分泌增多,促进IGF-(1分)泌增加,GH能促进软(成)骨细胞分裂,IGF-1能促进软(成)骨细胞分化,有利于骨的愈合
(4) 配制溶液 等量的纯净水和等量的用纯净水配制的药物X溶液分别灌胃BC组小鼠,实验时间及饲养条件与实验组的相同 A、C组小鼠的平均深度睡眠时长、血清中GH浓度和体长增加量均明显高于B组小鼠的
【分析】分析题图可知,A是垂体,垂体能分泌GH,GH作用于肝脏,促使肝脏分泌IGF-1,促进软(成)骨细胞生长。
【详解】(1)神经递质刺激下丘脑分泌GHRH,进而促进分泌GH(生长激素),生长激素是由垂体分泌,所以A代表垂体细胞;由题意可知该过程有神经递质,也有激素分泌,所以属于神经和体液调节。
(2)由图知,GH促进肝脏合成分泌IGF-1。研究表明,GH能促进软(成)骨细胞增殖,IGF-1促进软(成)骨细胞分化,这说明GH与IGF-1在功能上具有协同作用。
(3)骨折后GH分泌增多促进IGF-1增加,GH和IGF-1促进成骨细胞分裂和分化形成骨细胞,有利于骨的愈合。
(4)本实验目的是探究柴胡提取物能改善动物睡眠质量,促进动物生长,所以给小鼠灌胃不同的物质是自变量。实验组①配制溶液,用纯净水配制;
②是对照组,纯净水是空白对照,用纯净水配制的药物X溶液是确定能促进动物深度睡眠和生长的,也是对照,所以应用等量的纯净水和等量的用纯净水配制的药物X溶液分别灌胃B、C组小鼠,实验时间及饲养条件等无关变量与实验组的相同。
支持“柴胡提取物能改善动物睡眠质量,促进动物生长”的预期结果是,用纯净水配制的柴胡提取液灌胃的A组小鼠和用纯净水配制的药物X溶液灌胃的C组小鼠的平均深度睡眠时长、血清中GH浓度和体长增加量均明显高于B组小鼠的。
2.夏季使用空调可以帮助你摆脱酷热的煎熬,但是长时间使用容易引起“空调病”,表现为低热、畏冷、疲乏无力,部分特征与流感类似。请回答以下问题:
(1)从炎热的户外进入26℃空调房,人体调节体温平衡的过程中,兴奋在神经纤维上 (填“双向”或“单向”)传导,体表散热器官发生的应激反应有 和汗液分泌减少,在后者的反射活动中,效应器为 。此时,为维持体温的稳态,机体产热量会 (增加、减少),参与调节的主要激素是 ,人体血液中的激素含量不至于过高主要是因为存在 调节机制有关。
(2)请你从内环境稳态失调的角度分析引起“空调病”的原因 (答1点)
【答案】(1) 单向 毛细血管收缩 传出神经末梢及其支配的汗腺 增加 甲状腺激素和肾上腺素 负反馈
(2)低温环境会使皮肤血管收缩,散热不畅,导致体温升高
【分析】寒冷等条件下,下丘脑分泌促甲状腺激素释放激素促进垂体分泌促甲状腺激素,促进甲状腺分泌甲状腺激素,促进代谢增加产热。当甲状腺激素含量过多时,会反过来抑制下丘脑和垂体的分泌活动,这叫做负反馈调节。
【详解】(1)人体调节体温平衡的过程中,由于涉及反射弧和突触等结构,故兴奋在神经纤维上单向传导;从炎热的户外进入26℃空调房,温度降低,体表散热器官发生的应激反应有毛细血管收缩和汗液分泌减少,在后者的反射活动中,效应器为传出神经末梢及其支配的汗腺;此时,为维持体温的稳态,机体产热量会增加;参与调节的主要激素是甲状腺激素和肾上腺素等,两者均能提高机体代谢水平,增加产热;人体血液中的激素含量不至于过高主要是因为存在负反馈调节机制。
(2)空调低温环境会使皮肤血管收缩,散热减少,导致体温偏高。
3.如图为某人在饥饿时参加冰桶挑战时体内的一些生理变化过程示意图(图中①~④为激素,A、B、C、D表示器官、组织或细胞)。请据图回答下列问题:
(1)参与者在用冰水浇遍全身时,寒冷刺激人体皮肤里的 ,兴奋经过传入神经传到 中的体温调节中枢,再通过传出神经到效应器使机体产热增加,同时减少散热,整个过程中通过 调节维持体温恒定,在此过程中,机体的产热量 (填“大于”“等于”或“小于”)散热量。
(2)全身冰水浇湿后,下丘脑会分泌①,①促使B分泌②,②促使甲状腺分泌③,该过程中①表示 ,B表示 ,该过程体现了激素调节中的 调节;当③增加到一定程度后可以抑制下丘脑和B分泌①和②,该过程体现了激素调节中的 调节。
(3)饥寒交迫时 细胞分泌的④ 含量增加,图中的器官C主要是指 。
【答案】(1) 冷觉感受器 下丘脑 神经调节和体液调节 等于
(2) 促甲状腺激素释放激素 垂体 分级 (负)反馈
(3) 胰岛A 胰高血糖素 肝脏
【分析】寒冷环境→冷觉感受器(皮肤中)→下丘脑体温调节中枢→皮肤血管收缩、汗液分泌减少(减少散热)、骨骼肌紧张性增强、肾上腺分泌肾上腺激素增加、甲状腺分泌甲状腺激素增加(增加产热)→体温维持相对恒定;炎热环境→温觉感受器(皮肤中)→下丘脑体温调节中枢→皮肤血管舒张、汗液分泌增多(增加散热)→体温维持相对恒定。
由图可知,图中①-④依次表示促甲状腺激素释放激素、促甲状腺激素、甲状腺激素、胰高血糖素,A为大脑皮层,B为垂体,C为胰高血糖素的靶器官或靶细胞,主要为肝脏细胞。
【详解】(1)用冰水浇遍全身时,寒冷刺激人体皮肤里的温度(冷觉)感受器产生兴奋,兴奋传导至位于下丘脑的体温调节中枢,引起人体产热增加,散热减少,机体通过神经调节和体液调节维持体温的相对恒定。在此过程中,此时机体的产热量等于散热量,体温维持稳定,
(2)当身体的温度感受器受到寒冷等刺激时,相应的神经冲动传到下丘脑,下丘脑就会分泌①促甲状腺激素释放激素,运输到垂体,促使B垂体分泌②促甲状腺激素,②促甲状腺激素作用于甲状腺,促使甲状腺分泌③甲状腺激素,该过程体现了激素调节中的分级调节;当③甲状腺激素过量时,可以抑制下丘脑和垂体分泌相应的激素,维持激素含量的相对稳定,属于负反馈调节。
(3)当血糖下降时,血糖会直接刺激胰岛A细胞引起④胰高血糖素的合成和释放,胰高血糖素作用于肝脏(C),通过促进肝糖原的分解和非糖物质的转化从而使血糖上升。
暴露时间/周
0
4
8
12
5-HT(亚磁场)/(μg/g)
10
10.5
10.5
10.5
5-HT(地磁场)/(μg/g)
10
9.8
12.3
12.5
NA(亚磁场)/(μg/g)
2.1
3.4
3.4
3.6
NA(地磁场)/(μg/g)
2.1
3.4
3.4
3.5
T4(亚磁场)/(ng/mL)
111
107
106
105
T4(地磁场)/(ng/mL)
111
119
116
118
实验操作的目的
简单操作过程
动物的选择和驯养
选择25日龄健康小鼠30只,在适宜温湿度等条件下饲养1周;将小鼠随机均分为A、B、C三组,测量各组小鼠的平均体长。
①
用纯净水配制柴胡提取物溶液和药物X溶液。
实验组处理
取A组小鼠,每天按体重用一定量的柴胡提取物溶液灌胃小鼠,连续20d,并在适宜条件下饲养。
对照组处理
② ,连续20d,并在适宜条件下饲养。
结果检测
在灌胃后的第 10d 和第20d,分别测量并统计各组小鼠平均深度睡眠时长、血清中 GH 浓度和体长增加量。
浙科版 (2019)选择性必修1 稳态与调节第四节 体液调节与神经调节共同维持机体的稳态优秀随堂练习题: 这是一份浙科版 (2019)选择性必修1 稳态与调节<a href="/sw/tb_c4015787_t7/?tag_id=28" target="_blank">第四节 体液调节与神经调节共同维持机体的稳态优秀随堂练习题</a>,文件包含浙教版2019高二生物选择性必修134体液调节与神经调节共同维持机体的稳态原卷版docx、浙教版2019高二生物选择性必修134体液调节与神经调节共同维持机体的稳态解析版docx等2份试卷配套教学资源,其中试卷共27页, 欢迎下载使用。
高中生物浙科版 (2019)选择性必修1 稳态与调节第四节 体液调节与神经调节共同维持机体的稳态复习练习题: 这是一份高中生物浙科版 (2019)选择性必修1 稳态与调节<a href="/sw/tb_c4015787_t7/?tag_id=28" target="_blank">第四节 体液调节与神经调节共同维持机体的稳态复习练习题</a>,共16页。
浙科版 (2019)选择性必修1 稳态与调节第三章 体液调节第四节 体液调节与神经调节共同维持机体的稳态课时训练: 这是一份浙科版 (2019)选择性必修1 稳态与调节第三章 体液调节第四节 体液调节与神经调节共同维持机体的稳态课时训练,共9页。

