还剩3页未读,
继续阅读
成套系列资料,整套一键下载
北师大数学六上《数学好玩》单元教学设计
展开
这是一份北师大数学六上《数学好玩》单元教学设计,共6页。
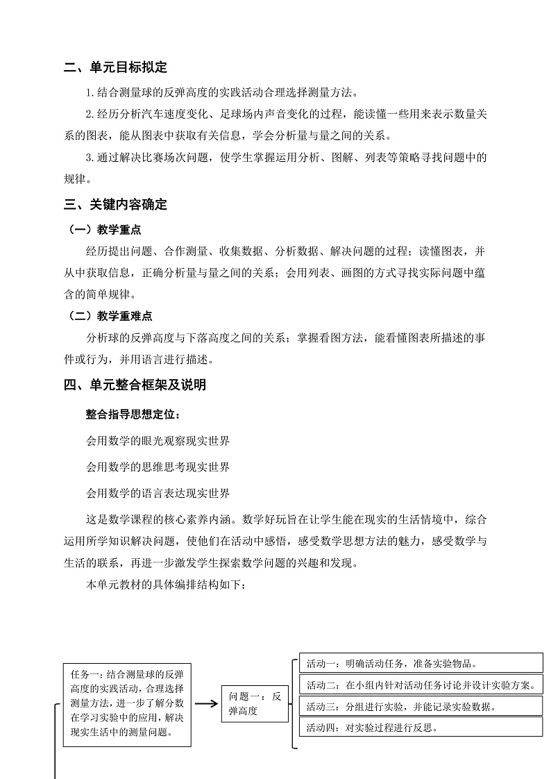
《数学好玩》单元整体设计一、单元主题解读(一)课程标准要求分析《数学好玩》单元是数学好玩领域第三学段“综合与实践”中的重要内容。《数学课程标准》在“体育中的数学”中指出:“能结合自己的兴趣,确定所要研究的关于体育的内容与范围;会查找相关资料,提出有价值的数学问题;在教师指导下,能与他人交流合作,运用数学或其他学科的知识解决问题;能积极参与小组间的交流,说明自己小组的问题解决过程,理解其他小组所解决的问题和问题解决的思路;感悟数学在体育中的作用,提高学习数学的兴趣”在“内容要求”中指出:“根据实际问题需要,经历数据收集、整理和分析的过程,能合理述说数据分析的结论。认识折线统计图、扇形统计图;会用条形统计图、折线统计图呈现相关数据,解释所表达的意义。”在“学业要求”中指出:“能够积极参与活动,在活动中能独立思考问题,主动与他人交流,经历实地测量、收集素材、调查研究、解决问题的过程,提升思考问题的能力,积累根据解决问题的需要合理选择策略和方法的经验,形成模型意识与初步的应用意识和创新意识。”(二)单元教材内容分析“数学好玩”是一节综合实践课,意在实际操作过程中培养学生数学知识的综合应用能力,及动手操作能力。本版块主要有:反弹高度、看图找关系、比赛场次等和生活息息相关有极具实践性的内容。“反弹高度”是让学生观察球从高处落地后反弹的现象中探索一些实际问题,了解球的弹性的一些科学知识。“看图找关系”是让学生认识图表并从图表中获取信息。教材以“汽车行驶中速度的变化”及“足球场内声音高低”两个学生非常熟悉的生活情境为载体,帮助学生读懂用来表示数量关系的图表。“比赛场次”一课引导学生用连线、列表、图解的策略解决比赛场次中的组合问题,让学生经历寻找规律的过程,培养学生思维的逻辑性和条理性。(三)学生认知情况 在学习本单元前,学生已经学习了有关分数方面的知识;已具备从折线统计图中获得信息的能力;已经研究过类似“服装搭配”的问题,初步积累了一些解决问题的经验,总体来说具备了一定提出问题、合作测量、收集数据、观察比较、解决问题的能力。所以本模块的学习是让每个学生基于自己的生活经验尝试探索、彰显不同学生不同的思维方式和解决问题的策略,关注学生是否充分经历了解决问题的过程,是否能用图、表等多种模型和方法探索结果和描述过程,使不同的学生获得不同的体验和发展。二、单元目标拟定1.结合测量球的反弹高度的实践活动合理选择测量方法。2.经历分析汽车速度变化、足球场内声音变化的过程,能读懂一些用来表示数量关系的图表,能从图表中获取有关信息,学会分析量与量之间的关系。3.通过解决比赛场次问题,使学生掌握运用分析、图解、列表等策略寻找问题中的规律。三、关键内容确定(一)教学重点经历提出问题、合作测量、收集数据、分析数据、解决问题的过程;读懂图表,并从中获取信息,正确分析量与量之间的关系;会用列表、画图的方式寻找实际问题中蕴含的简单规律。(二)教学重难点分析球的反弹高度与下落高度之间的关系;掌握看图方法,能看懂图表所描述的事件或行为,并用语言进行描述。四、单元整合框架及说明整合指导思想定位:会用数学的眼光观察现实世界会用数学的思维思考现实世界会用数学的语言表达现实世界这是数学课程的核心素养内涵。数学好玩旨在让学生能在现实的生活情境中,综合运用所学知识解决问题,使他们在活动中感悟,感受数学思想方法的魅力,感受数学与生活的联系,再进一步激发学生探索数学问题的兴趣和发现。本单元教材的具体编排结构如下: 任务一:结合测量球的反弹高度的实践活动,合理选择测量方法,进一步了解分数在学习实验中的应用,解决现实生活中的测量问题。活动二:在小组内针对活动任务讨论并设计实验方案。活动一:明确活动任务,准备实验物品。问题一:反弹高度活动三:分组进行实验,并能记录实验数据。活动四:对实验过程进行反思。活动五:对活动过程中自己的表现进行有效的评价。活动一:让学生从图中获取信息。活动二:体会时间与速度之间的关系。任务二:能读懂一些用来表示数量关系的图表,能从图表中获取有关信息,学会分析量与量之间的关系。问题二:看图找关系活动三:体会路程、时间和速度三者之间的关系。数学好玩活动四:感受到场内音量随时间变化,并能大声说出图表中表示的信息。活动五:对本堂课的内容做自我总结。活动一:通过列表、画图等方法解决“比赛场次”的实际问题。活动二:用列表或画图的方法发现比赛场次与参赛人数之间的对应规律。任务三:探索比赛中的搭配问题,会用列表、画图的方式寻找实际问题中蕴含的简单的规律。问题三:比赛场次活动三:根据发现的规律,计算出一共有多少场比赛。活动四:利用图表的方式,写出相应的表示通知到的同学数的算式与结果。活动五:能够用自己的语言和式子表达发现的规律,并解决问题。活动六:为自己班设计一种联络方式。根据教材编写的特点,提出以下几点教学建议:(一)培养学生的基本知识、基本技能、基本数学活动经验和基本数学方法。 在《比赛场次》这一课,让学生去经历活动的过程,让学生去画、数,并用数形结合的思想解决问题,寻找解题的规律。(二)让学生体验解决问题的策略 画图、列表,尝试与猜测、从特殊到一般,这4个解决问题的策略是我们经常应用到的。对于实践活动这一模块,要让学生参与知识形成的过程,经历操作、探究、讨论、质疑,深化知识的过程,达到融会贯通。五、单元课时规划单元划分依据□课程标准 ☑教材章节 □知识结构课程内容模块□数与代数 £图形与几何 £统计与概率 R综合与实践单元数量数学好玩单元主题单元名称主要内容课时数与运算图形与几何数学好玩反弹高度1看图找关系1比赛场次1重点渗透的数学思想方法□抽象 ☑符号化 □分类 ☑集合 □对应☑演绎 ☑归纳 ☑类比 ☑转化 ☑数形结合 □极限☑模型 □方程 □函数 □统计☑分析 ☑综合 ☑比较 □假设 □其他课时学习目标评价形式评价标准数学好玩1《反弹高度》目标:结合测量球的反弹高度的实践活动,合理选择测量方法,进一步了解分数在学习实验中的应用,解决现实生活中的测量问题。任务一:明确活动任务 →任务二:设计实验方案 →任务三:动手实验 →任务四:交流反思 →任务五:自我评价 →1.明确活动任务,准备实验物品。2.在动手实验前,先在小组内针对活动任务讨论并设计实验方案。3.分组进行实验,并能记录有效的实验数据。4.交流从实验中的收获以及实验中遇到的困难,对实验过程进行反思。5.在活动后对活动过程中自己的表现进行有效的评价。数学好玩2《看图找关系》目标:结合生活实际,经历分析汽车速度变化、足球场内声音变化的过程;能读懂一些用来表示数量关系的图表,能从图表中获取有关信息,学会分析量与量之间的关系,体会图表的直观性。任务一:从图中获取信息→任务二:描述汽车速度的变化情况 →任务三:说一说汽车从1分到3分行驶路程的大致变化情况 →任务四:交流声音的起伏情况 →任务五:评价并小结 → 能够从纵轴和横轴所表示的意义来认识图表,并从图中获取信息。2.体会时间与速度之间的关系。3.能分析出汽车行驶路程的大致变化情况,体会路程、时间和速度三者之间的关系。4.借助“足球场内声音的变化情况”直观感受到场内音量随时间变化,并能大声说出图表中表示的信息。5.能对本堂课的内容作自我总结。数学好玩3《比赛场次》目标:结合体育中的实例,探索比赛中的搭配问题,会用列表、画图的方式寻找实际问题中蕴含的简单的规律、体会图表的简洁性和有效性。任务一:提出问题,尝试解决问题 →任务二:设计方案,寻找规律,体会解题策略 →任务三:算一算一共要比赛多少场? →任务四:理解题意,画图表示出联络方式 →任务五:发现规律,解决问题 →任务六:学以致用 →1.通过列表、画图等方法解决“比赛场次”的实际问题。2.用列表或画图的方法发现比赛场次与参赛人数之间的对应规律。3.根据发现的规律,计算出一共有多少场比赛。4.利用图表的方式,写出相应的表示通知到的同学数的算式与结果。5.能够用自己的语言和式子表达发现的规律,并解决问题。6.为自己班设计一种联络方式。
《数学好玩》单元整体设计一、单元主题解读(一)课程标准要求分析《数学好玩》单元是数学好玩领域第三学段“综合与实践”中的重要内容。《数学课程标准》在“体育中的数学”中指出:“能结合自己的兴趣,确定所要研究的关于体育的内容与范围;会查找相关资料,提出有价值的数学问题;在教师指导下,能与他人交流合作,运用数学或其他学科的知识解决问题;能积极参与小组间的交流,说明自己小组的问题解决过程,理解其他小组所解决的问题和问题解决的思路;感悟数学在体育中的作用,提高学习数学的兴趣”在“内容要求”中指出:“根据实际问题需要,经历数据收集、整理和分析的过程,能合理述说数据分析的结论。认识折线统计图、扇形统计图;会用条形统计图、折线统计图呈现相关数据,解释所表达的意义。”在“学业要求”中指出:“能够积极参与活动,在活动中能独立思考问题,主动与他人交流,经历实地测量、收集素材、调查研究、解决问题的过程,提升思考问题的能力,积累根据解决问题的需要合理选择策略和方法的经验,形成模型意识与初步的应用意识和创新意识。”(二)单元教材内容分析“数学好玩”是一节综合实践课,意在实际操作过程中培养学生数学知识的综合应用能力,及动手操作能力。本版块主要有:反弹高度、看图找关系、比赛场次等和生活息息相关有极具实践性的内容。“反弹高度”是让学生观察球从高处落地后反弹的现象中探索一些实际问题,了解球的弹性的一些科学知识。“看图找关系”是让学生认识图表并从图表中获取信息。教材以“汽车行驶中速度的变化”及“足球场内声音高低”两个学生非常熟悉的生活情境为载体,帮助学生读懂用来表示数量关系的图表。“比赛场次”一课引导学生用连线、列表、图解的策略解决比赛场次中的组合问题,让学生经历寻找规律的过程,培养学生思维的逻辑性和条理性。(三)学生认知情况 在学习本单元前,学生已经学习了有关分数方面的知识;已具备从折线统计图中获得信息的能力;已经研究过类似“服装搭配”的问题,初步积累了一些解决问题的经验,总体来说具备了一定提出问题、合作测量、收集数据、观察比较、解决问题的能力。所以本模块的学习是让每个学生基于自己的生活经验尝试探索、彰显不同学生不同的思维方式和解决问题的策略,关注学生是否充分经历了解决问题的过程,是否能用图、表等多种模型和方法探索结果和描述过程,使不同的学生获得不同的体验和发展。二、单元目标拟定1.结合测量球的反弹高度的实践活动合理选择测量方法。2.经历分析汽车速度变化、足球场内声音变化的过程,能读懂一些用来表示数量关系的图表,能从图表中获取有关信息,学会分析量与量之间的关系。3.通过解决比赛场次问题,使学生掌握运用分析、图解、列表等策略寻找问题中的规律。三、关键内容确定(一)教学重点经历提出问题、合作测量、收集数据、分析数据、解决问题的过程;读懂图表,并从中获取信息,正确分析量与量之间的关系;会用列表、画图的方式寻找实际问题中蕴含的简单规律。(二)教学重难点分析球的反弹高度与下落高度之间的关系;掌握看图方法,能看懂图表所描述的事件或行为,并用语言进行描述。四、单元整合框架及说明整合指导思想定位:会用数学的眼光观察现实世界会用数学的思维思考现实世界会用数学的语言表达现实世界这是数学课程的核心素养内涵。数学好玩旨在让学生能在现实的生活情境中,综合运用所学知识解决问题,使他们在活动中感悟,感受数学思想方法的魅力,感受数学与生活的联系,再进一步激发学生探索数学问题的兴趣和发现。本单元教材的具体编排结构如下: 任务一:结合测量球的反弹高度的实践活动,合理选择测量方法,进一步了解分数在学习实验中的应用,解决现实生活中的测量问题。活动二:在小组内针对活动任务讨论并设计实验方案。活动一:明确活动任务,准备实验物品。问题一:反弹高度活动三:分组进行实验,并能记录实验数据。活动四:对实验过程进行反思。活动五:对活动过程中自己的表现进行有效的评价。活动一:让学生从图中获取信息。活动二:体会时间与速度之间的关系。任务二:能读懂一些用来表示数量关系的图表,能从图表中获取有关信息,学会分析量与量之间的关系。问题二:看图找关系活动三:体会路程、时间和速度三者之间的关系。数学好玩活动四:感受到场内音量随时间变化,并能大声说出图表中表示的信息。活动五:对本堂课的内容做自我总结。活动一:通过列表、画图等方法解决“比赛场次”的实际问题。活动二:用列表或画图的方法发现比赛场次与参赛人数之间的对应规律。任务三:探索比赛中的搭配问题,会用列表、画图的方式寻找实际问题中蕴含的简单的规律。问题三:比赛场次活动三:根据发现的规律,计算出一共有多少场比赛。活动四:利用图表的方式,写出相应的表示通知到的同学数的算式与结果。活动五:能够用自己的语言和式子表达发现的规律,并解决问题。活动六:为自己班设计一种联络方式。根据教材编写的特点,提出以下几点教学建议:(一)培养学生的基本知识、基本技能、基本数学活动经验和基本数学方法。 在《比赛场次》这一课,让学生去经历活动的过程,让学生去画、数,并用数形结合的思想解决问题,寻找解题的规律。(二)让学生体验解决问题的策略 画图、列表,尝试与猜测、从特殊到一般,这4个解决问题的策略是我们经常应用到的。对于实践活动这一模块,要让学生参与知识形成的过程,经历操作、探究、讨论、质疑,深化知识的过程,达到融会贯通。五、单元课时规划单元划分依据□课程标准 ☑教材章节 □知识结构课程内容模块□数与代数 £图形与几何 £统计与概率 R综合与实践单元数量数学好玩单元主题单元名称主要内容课时数与运算图形与几何数学好玩反弹高度1看图找关系1比赛场次1重点渗透的数学思想方法□抽象 ☑符号化 □分类 ☑集合 □对应☑演绎 ☑归纳 ☑类比 ☑转化 ☑数形结合 □极限☑模型 □方程 □函数 □统计☑分析 ☑综合 ☑比较 □假设 □其他课时学习目标评价形式评价标准数学好玩1《反弹高度》目标:结合测量球的反弹高度的实践活动,合理选择测量方法,进一步了解分数在学习实验中的应用,解决现实生活中的测量问题。任务一:明确活动任务 →任务二:设计实验方案 →任务三:动手实验 →任务四:交流反思 →任务五:自我评价 →1.明确活动任务,准备实验物品。2.在动手实验前,先在小组内针对活动任务讨论并设计实验方案。3.分组进行实验,并能记录有效的实验数据。4.交流从实验中的收获以及实验中遇到的困难,对实验过程进行反思。5.在活动后对活动过程中自己的表现进行有效的评价。数学好玩2《看图找关系》目标:结合生活实际,经历分析汽车速度变化、足球场内声音变化的过程;能读懂一些用来表示数量关系的图表,能从图表中获取有关信息,学会分析量与量之间的关系,体会图表的直观性。任务一:从图中获取信息→任务二:描述汽车速度的变化情况 →任务三:说一说汽车从1分到3分行驶路程的大致变化情况 →任务四:交流声音的起伏情况 →任务五:评价并小结 → 能够从纵轴和横轴所表示的意义来认识图表,并从图中获取信息。2.体会时间与速度之间的关系。3.能分析出汽车行驶路程的大致变化情况,体会路程、时间和速度三者之间的关系。4.借助“足球场内声音的变化情况”直观感受到场内音量随时间变化,并能大声说出图表中表示的信息。5.能对本堂课的内容作自我总结。数学好玩3《比赛场次》目标:结合体育中的实例,探索比赛中的搭配问题,会用列表、画图的方式寻找实际问题中蕴含的简单的规律、体会图表的简洁性和有效性。任务一:提出问题,尝试解决问题 →任务二:设计方案,寻找规律,体会解题策略 →任务三:算一算一共要比赛多少场? →任务四:理解题意,画图表示出联络方式 →任务五:发现规律,解决问题 →任务六:学以致用 →1.通过列表、画图等方法解决“比赛场次”的实际问题。2.用列表或画图的方法发现比赛场次与参赛人数之间的对应规律。3.根据发现的规律,计算出一共有多少场比赛。4.利用图表的方式,写出相应的表示通知到的同学数的算式与结果。5.能够用自己的语言和式子表达发现的规律,并解决问题。6.为自己班设计一种联络方式。
相关资料
更多

