专题42.名词性从句考点运用(原卷版+解析版)
展开目标导航
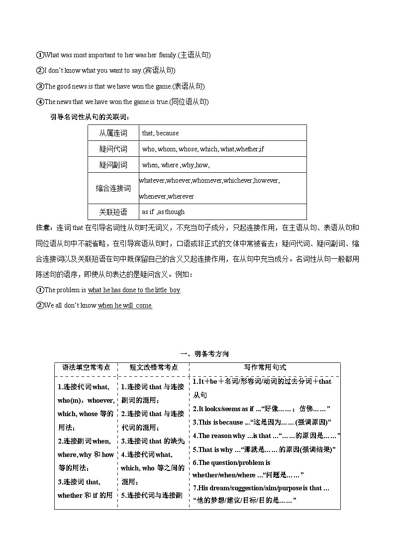
在复合句中起名词作用的从句叫做名词性从句。名词可以充当句子的主语、宾语、表语和同位语,因此,名词性从句包括主语从句,宾语从句,表语从句和同位语从句。
= 1 \* GB3 \* MERGEFORMAT ①What was mst imprtant t her was her family.(主语从句)
= 2 \* GB3 \* MERGEFORMAT ②I dn’t knw what yu want t say.(宾语从句)
= 3 \* GB3 \* MERGEFORMAT ③The gd news is that we have wn the game.(表语从句)
= 4 \* GB3 \* MERGEFORMAT ④The news that we have wn the game is true.(同位语从句)
引导名词性从句的关联词:
注意:连词that在引导名词性从句时无词义,不充当句子成分,只起连接作用,在主语从句、表语从句和同位语从句中不能省略,在引导宾语从句时,口语或非正式的文体中常被省去;疑问代词、疑问副词、缩合连接词以及关联短语在句中既保留自己的含义又起连接作用,在从句中充当成分。名词性从句一般都用陈述句的语序,即使从句表达的是疑问含义。例如:
= 1 \* GB3 \* MERGEFORMAT ①The prblem is what he has dne t the little by.
= 2 \* GB3 \* MERGEFORMAT ②We all dn’t knw when he will cme.
一、明备考方向
1. 主语从句
在复合句中作主语的句子叫主语从句
主语从句通常由从属连词that,whether 和连接代词what, wh,which,whatever, whever以及连接副词hw,when,where, why等词引导。例如:
= 1 \* GB3 \* MERGEFORMAT ①That he stle a bike was true.
= 2 \* GB3 \* MERGEFORMAT ②What he wants t tell us is nt clear.
= 3 \* GB3 \* MERGEFORMAT ③Wh will win the match is still unknwn.
= 4 \* GB3 \* MERGEFORMAT ④Where the English evening will be held has nt yet been annunced.
= 5 \* GB3 \* MERGEFORMAT ⑤Whether he can pass the exam depends n whether he study hard r nt.
= 6 \* GB3 \* MERGEFORMAT ⑥Whatever yu d is nne f my business.
= 7 \* GB3 \* MERGEFORMAT ⑦Whever cmes t ur library will be welcme.
单个的主语从句作主语时,谓语动词用单数形式。如果是两个或两个以上的主语从句作主语,谓语动词则用复数形式。例如:
= 1 \* GB3 \* MERGEFORMAT ①Where and when he was brn has nt been fund.
= 2 \* GB3 \* MERGEFORMAT ②When the persn was murdered and why he was murdered are still unknwn.
主语从句比较长的时候,为避免句子头重脚轻,常用it 代替主语从句作形式主语放于句首,而把主语从句置于句末。主句的谓语动词一般用单数形式。常用句型如下:
(1)It + be + 名词 + 主语从句。例如:
= 1 \* GB3 \* MERGEFORMAT ①It is a fact that he has gne abrad.
= 2 \* GB3 \* MERGEFORMAT ②It is a pity that yu missed the sprts meeting last week.
(2)It + be + 形容词 + 主语从句。例如:
= 1 \* GB3 \* MERGEFORMAT ①It is bvius that he tld a lie.
= 2 \* GB3 \* MERGEFORMAT ②It is certain that he will win the game.
(3)It + be + 过去分词 + 主语从句。例如:
= 1 \* GB3 \* MERGEFORMAT ①It is said that she will cme t the party tmrrw.
= 2 \* GB3 \* MERGEFORMAT ②It has nt been annunced when the plane are t take ff.
(4)It + 不及物动词 + 主语从句。例如:
= 1 \* GB3 \* MERGEFORMAT ①It happened that the meeting was canceled that day.
= 2 \* GB3 \* MERGEFORMAT ②It ccurred t me that I had frgtten t bring my wallet.
注意:在主语从句中用来表示惊奇、不相信、惋惜、理应如此等语气时,谓语动词要用虚拟语气 (shuld) +d,常用的句型是:
It is necessary/imprtant/natural/strange/essential, etc.) that … 例如:
= 1 \* GB3 \* MERGEFORMAT ①It’s necessary that yu shuld study hard.
= 2 \* GB3 \* MERGEFORMAT ②It is strange that he shuld say that.
= 3 \* GB3 \* MERGEFORMAT ③It is essential that a cllege student shuld master at least a freign language.
2. 宾语从句
在复合句中作宾语的从句叫宾语从句。
引导宾语从句的关联词与引导主语从句表语从句的关联词大致一样,在句中可以作谓语动词或介词及非谓语动词的宾语。例如:
= 1 \* GB3 \* MERGEFORMAT ①I want t knw what he has tld yu.
= 2 \* GB3 \* MERGEFORMAT ②She always thinks f hw she can wrk well.
= 3 \* GB3 \* MERGEFORMAT ③She will give whever needs help a warm supprt.
1).由连接词that引导的宾语从句
由连接词that引导宾语从句时,that在句中不担任任何成分,在口语或非正式的文体中常被省去。但如从句是并列句时,第二个分句前的that不可省。例如:
He has tld me (that) he will leave Wuhan and that he will g t Shanghai tmrrw.
注意:在insist,suggest, advise,decide, demand, desire,require, request,rder, cmmand等表示“坚持、建议、决定、要求、命令”(“坚决要命”)等意义的动词后,宾语从句中谓语部分常用 虚拟语气,即shuld+ 动词原形。例如:
= 1 \* GB3 \* MERGEFORMAT ①I insist that she (shuld) d her wrk alne.
= 2 \* GB3 \* MERGEFORMAT ②The cmmander rdered that trps (shuld) set ff at nce.
但是, 如果suggest作“表明、暗示”讲, insist作“坚持说、坚持认为”讲,则其后的宾语从句中用陈述语气。例如:
= 1 \* GB3 \* MERGEFORMAT ①The smile n his face suggested that he had passed the examinatin.
= 2 \* GB3 \* MERGEFORMAT ②The by insisted that he had nt stlen the mney.
2).用whether或if引导的宾语从句
whether和if均可引导动词后的宾语从句,常可互换。但从句中有r nt时或介词后的宾语从句中只能用whether连接。其它名词性从句,如主语从句、表语从句、同位语从句中表示“是否”只用whether. 介词后的宾语从句一般不用which和if引导,要用whether和what。that也很少引导介词宾语从句,只在except, but, besides等之后才用。例如:
= 1 \* GB3 \* MERGEFORMAT ①I dn’t care abut whether yu have mney r nt.
= 2 \* GB3 \* MERGEFORMAT ②Everything depends n whether we have enugh mney.
= 3 \* GB3 \* MERGEFORMAT ③He seldm lses his temper except that yu make a fl f him.
3).宾语从句中的时态呼应
宾语从句的谓语动词时态受主句谓语动词的影响,如果主句的谓语动词是一般现在时,从句中的谓语动词可以用各种时态。 例如:
= 1 \* GB3 \* MERGEFORMAT ①I knw that he studies English every day.
= 2 \* GB3 \* MERGEFORMAT ②I knw that he studied English last term.
= 3 \* GB3 \* MERGEFORMAT ③I knw (that) he will study English next year.
= 4 \* GB3 \* MERGEFORMAT ④We all knw that he has studied English since 1998.
如果主句中的谓语动词用了一般过去时,则从句中的语动只能用过去时的某种形式,如一般过去时,过去进行时,过去将来时等。 例如:
= 1 \* GB3 \* MERGEFORMAT ①We believed that he had earned enugh mney t build a huse.
= 2 \* GB3 \* MERGEFORMAT ②The teacher tld us that Tm had left us fr America.
当从句表示的是客观真理,科学原理,自然现象,则从句仍用现在时态。 例如:
The teacher tld us that the sun rises in the east.
4).当主句是I/ We think (suppse, expect, believe, guess, imagine) 时,其后的宾语从句如果是否定形式,常把否定词nt从从句中转移到主句中成为否定的转移。例如:
= 1 \* GB3 \* MERGEFORMAT ①We dn’t believe that he will win the game.
= 2 \* GB3 \* MERGEFORMAT ②I dn’t think he will d s.
注意:dubt用于肯定结构时,后面用whether/ if 引导名词性从句;用于否定结构或疑问结构时,后面用 that 引导名词性从句。be sure 用于肯定句或疑问句时,后接 that 引导的名词性从句;用于否定句时,后接whether/if 引导的名词性从句。例如:
= 1 \* GB3 \* MERGEFORMAT ①I dubt whether he will cme tmrrw.
= 2 \* GB3 \* MERGEFORMAT ②There is n dubt that he will cme tmrrw.
= 3 \* GB3 \* MERGEFORMAT ③I am sure that he will win the game.
= 4 \* GB3 \* MERGEFORMAT ④I am nt sure whether he will win the game.
3. 表语从句
在复合句中作表语的句子叫表语从句。表语从句常放在系动词之后。
引导表语从句的关联词与引导主语从句的关联词大致一样,表语从句位于连系动词后,有时用as if, because引导。其基本结构为:主语 + 系动词 + 表语从句 。 例如:
= 1 \* GB3 \* MERGEFORMAT ①The fact is that we have lst the game.
= 2 \* GB3 \* MERGEFORMAT ②That’s just what I want.
= 3 \* GB3 \* MERGEFORMAT ③This is where ur prblem lies.
= 4 \* GB3 \* MERGEFORMAT ④That is why he didn’t cme t the meeting.
= 5 \* GB3 \* MERGEFORMAT ⑤It lks as if it is ging t rain.
= 6 \* GB3 \* MERGEFORMAT ⑥This is because he missed the train by ne minute.
注意:当主语是reasn 时,表语从句要用that引导而不是because。例如:
The reasn why he was late was that he missed the train by ne minute this mrning.
4. 同位语从句
在复合句中作同位语的从句叫同位语从句。同位语从句用于解释说明其前面的名词的具体内容。
同位语从句一般跟在某些表示抽象概念的名词后,如 news, idea, infrmatin, fact, hpe,thught, belief 等,用来说明名词所表示的具体内容,引导同位语从句的连接词通常有that, whether和连接副词when, where, why, hw;连接代词wh,what,whse,which也可以引导同位语从句。例如:
= 1 \* GB3 \* MERGEFORMAT ①The news that he wn the first place was true.
= 2 \* GB3 \* MERGEFORMAT ②It is a questin hw he did it.
= 3 \* GB3 \* MERGEFORMAT ③The prblem whether we shuld cntinue t d the experiment has been slved.
= 4 \* GB3 \* MERGEFORMAT ④We haven’t settled the questin where we are ging t spend ur summer vacatin.
= 5 \* GB3 \* MERGEFORMAT ⑤I have n idea when she will be back.
= 6 \* GB3 \* MERGEFORMAT ⑥The questin wh shuld d the wrk requires cnsideratin.
同位语从句一般紧跟在被解释的名词之后,但有时候也可以分开,将从句放在句末。例如:
= 1 \* GB3 \* MERGEFORMAT ①The suggestin came frm the chairman that the new rule shuld be adpted.
= 2 \* GB3 \* MERGEFORMAT ②Wrd came that Mr. President wuld cme and inspect ur schl.
5.同位语从句与定语从句的区别
(1)定语从句修饰限定先行词,它与先行词是修饰关系;同位语从句解释说明先行词的具体内容,它与先行词是同位关系。
= 1 \* GB3 \* MERGEFORMAT ①The plane that has just taken ff is fr Paris. (定语从句)
= 2 \* GB3 \* MERGEFORMAT ②The fact that he has died is quite clear. (同位语从句)
(2)定语从句由关系代词或关系副词引导,关系词在从句中担当相应的句子成分,关系代词在从句中作宾语时经常可省略。同位语从句主要由连词that 引导,在从句中不充当句子成分;where, when, hw, wh, whether, what 等连词也可以引导同位语从句,这些连词则在从句中担当成分。
= 1 \* GB3 \* MERGEFORMAT ①The news that he tld me is true. (定语从句)
= 2 \* GB3 \* MERGEFORMAT ②The news that he has just died is true. (同位语从句)
= 3 \* GB3 \* MERGEFORMAT ③The prblem that we’re facing nw is hw we can cllect s much mney. (定语从句)
= 4 \* GB3 \* MERGEFORMAT ④The prblem hw we can cllect s much mney is hard t slve. (同位语从句)
= 5 \* GB3 \* MERGEFORMAT ⑤The questin that he raised puzzled all f us. (定语从句)
= 6 \* GB3 \* MERGEFORMAT ⑥The questin whether he is sure t win the game is hard t answer.(同位语从句)
(3)同位语从句与先行词一般可以用be动词发展成一个完整的句子, 而定语从句则不能。如:
= 1 \* GB3 \* MERGEFORMAT ①The idea that we can ask the teacher fr advice is wnderful.(同位语从句)
→The idea is that we can ask the teacher fr advice.
= 2 \* GB3 \* MERGEFORMAT ②The fact that the earth mves arund the sun is knwn t all. (同位语从句)
→The fact is that the earth mves arund the sun.
= 3 \* GB3 \* MERGEFORMAT ③Pay attentin t the prblem hw we can prtect the wild animals. (同位语从句)
→The prblem is hw we can prtect the wild animals.
1.We nw realize ________ imprtant family is and hw imprtant t be near them, especially when yu’re raising children.
2.Members leave bks n park benches and buses, in train statins and cffee shps.________ finds their bk will g t the site and recrd where they fund it.
3.The jurney was intended t achieve mre than ________Captain Rbert Falcn Sctt had dne.
4.The mst pleasant thing f the rainy seasn is________ne can be entirely dust.
5.Scientists are still nt exactly sure ________genes influence aging, but they believe that they d.
6.It is ften the case________anything is pssible fr thse wh hang n t hpe.
7.Yu have t knw ________ yu're ging if yu are t plan the best way f getting there.
8.I truly believe ________ beauty cmes frm within.
9.We must find ut ________ Karl is cming, s we can bk a rm fr him.
10.The exhibitin tells us________we shuld d smething t stp air pllutin.
11.A ship in harbr is safe, but that's nt________ships are built fr.
12.Exactly ________ the ptat was intrduced int Eurpe is uncertain,but it was prbably arund 1565.
二、攻重点难点
(一)引导名词性从句的连接代词(如what),连接副词(如when),连接词(that, if, whether)的用法和区别
解答名词性从句中连接词的选用题目时,可采用“句子翻译法”,即看空缺处在句中是什么意思,充当什么成分。若在从句中不作成分只起引导作用,用that;若表达“是否”意义,用if/whether;若充当主语、宾语、表语或定语,用连接代词;若充当状语,则用连接副词。
What he wants t tell us is nt clear.
他要跟我们说什么,还不清楚。
Whether there is life n the mn is an interesting questin.月球上有没有生命是个有趣的问题。
I have n idea when he will cme back hme.
我不知道他什么时候回到家。
The thught came t him that Mary had prbably fallen ill.他想到玛丽可能生病了。
(二)连接代词wh/whm, what, which与whever/whmever, whatever, whichever的用法和区别
在这两类连接词中,前面三个连接词在引导名词性从句时依然带有疑问的语气和含义,分别表示“谁”“什么”和“哪一个”。后面三个连接词则表示“无论……”的含义,并带有具体的针对性,不带疑问的语气和含义。
The prblem is wh we can get t replace her.
问题是我们找谁去替代她。
Whever did it shuld be punished.
无论是谁干的都应当受到惩罚。
(三)虚拟语气在名词性从句中的使用
一般来说,在某些特定动词后的宾语从句中,谓语动词用“shuld+动词原形”,shuld可省略。常见的这类动词有“一个坚持”(insist);“两个命令”(rder, cmmand);“三个建议”(suggest, advise, recmmend);“四个要求”(desire, require, demand, request);“外加一个敦促”(urge)。
I insist that she (shuld) d her wrk alne.
我坚持她应当单独做她的工作。
The cmmander rdered that trps (shuld) set ff at nce.司令员命令部队马上出发。
(四)同位语从句与定语从句的区别
同位语从句的作用相当于名词,用来解释说明前面名词(短语)的内容,常见的名词(通常是抽象名词)有idea, thught, fact, evidence, belief, dubt, fear, hpe, prpsal, truth, news, pssibility等;定语从句的作用相当于形容词,充当定语用来修饰主句中的某个名词或代词。
The news that ur ftball team wn the match was true.(同位语从句)
我们足球队赢了那场比赛的消息是真的。
The news (that) we heard n the radi was true.(定语从句)
我们在收音机里听到的那则消息是真的。
三、练高频题点
Ⅰ.语法填空题点全练
1.I'm nt sure is mre frightened, me r the female grilla (大猩猩) that suddenly appears ut f nwhere.
2.This is my father has taught me — t always face difficulties and hpe fr the best.
3.The gld medal will be awarded t wins the first place in the bicycle race.
4.Earthquakes wrry peple a lt. The reasn is we ften d nt knw when they are cming.
5.Success partially depends n yu have the patience t d simple things perfectly.
6.Frm space, the earth lks blue. This is abut 71% f its surface is cvered by water.
7.D nt let any failures discurage yu, fr yu can never tell clse yu may be t victry.
8.The nly way t succeed at the highest level is t have ttal belief yu are better than anyne else n the sprts field.
9.Finally, keep in mind there are many things that can't be learnt immediately, and never be frustrated when yu fail in ne r tw exams.
10.Mr White is ppsed t repairing the ld building, and that's I dn't agree.
Ⅰ.完成句子并改写
1.大家的确都知道的是穷人都喜欢她,因为她总是帮助那些需要钱的人。
All that they did knw was that she was lved by pr peple because she always helped thse wh was in need f mney.
→What_they_did_knw was that she was lved by pr peple because she always helped whever_was_in_need_f_mney.(用名词性从句改写)
2.她今天早晨来晚了,因为她不得不照顾她生病的女儿。
She came here late this mrning, because_she_had_t_lk_after her sick daughter.
→The_reasn_why she came here late this mrning was_that_she_had_t_lk_after her sick daughter. (用名词性从句改写)
3.我姐姐的梦想是拥有自己的商店,在里面她可以做自己最喜欢的蛋糕。
My sister's dream is t have_her_wn_shp_in_which_she_can_make_her_favurite _cakes.
→My sister's dream is_that_she_has_her_wn_shp_in_which_she_can_make_her _favurite _cakes.(用名词性从句改写)
4.看到这个女孩,我很吃惊。
I was surprised t see the girl.
→What_surprised_me was t see the girl. (改为主语从句)
→I saw the girl, which_surprised_me. (改为定语从句)
5.众所周知,2020年奥运在东京举行。
As_is_knwn_t_us_all/As_we_all_knw,_the 2020 Olympic Games tk place in Tky.(用定语从句翻译)
→What_is_knwn_t_us_all_is_that the 2020 Olympic Games tk place in Tky.(用主语从句改写)
→It_is_knwn_t_us_all_that the 2020 Olympic Games tk place in Tky.(用it作形式主语改写)
随堂练习
一
It was a ht summer day 1 fund me running dwn the street with a dllar in my sweaty hand. The 2 (clse)I gt t Sam & Je's Statinery Stre, the mre excited I was. After all, a dllar was a tidy sum fr an 11-year-ld by in 1961.
Out f breath, I swung pen the dr and gt a blast f cld air 3 instantly cled me ff. I was in a place f pure 4 (happy). I went directly t the bar and rdered a bttle f sda.There I sat, cnsidering my next mve.
Bks always came first. I picked ut five titles. Next came the candy, rws and rws f it.I chse five candy bars, 5 brught my ttal t 25 cents.
I hurried 6 (direct)t my backyard, 7 an apple tree patiently waited fr me. There, sitting in the shade against its strng trunk, I read my bks and ate my candy.
As I sat in my wn 8 (persn)heaven,I started t think abut having mre. That's 9 a fantastic life-changing idea ppped int my head: 10 I culd get mre mney, I culd buy anything I wanted. That's hw it all started.
二
It was reprted 1 there was an accident at the crner f Rman Street this mrning.N ne saw 2 n earth happened then.A car ran int a truck but frtunately,nbdy gt injured. 3 is respnsible fr the accident is still under investigatin.The plice are uncertain abut 4 the driver is guilty. 5 the plice shuld d nw is 6 they must find ut what led t the accident.They said it was difficult fr them t judge because 7 the accident happened was nt clear.Perhaps the reasn was 8 the driver was t tired t stp the car in time.The driver didn’t admit the fact 9 he was driving t fast at the turning.The plice dubted 10 what he said was true and decided t make a further investigatin.
1. 2. 3. 4. 5.
6. 7. 8. 9. 10.
三
My drbell rings at 11 a.m.On the step, I find an elderly Chinese lady hlding the hand f a little by.In her ther hand __1__ (be) a paper bag.She is the little by's grandmther, and her daughter, Nicle, bught __2__ huse next dr last Octber.Nicle has __3__ (bvius) tld her mther that I am having a heart peratin shrtly, and the result is that her mther has decided __4__ (supply) me with meals.
I knw what is inside the paper bag — a bttle f ht sup and a __5__ (cntain) with a meal f rice, vegetables and meat.It's becme a daily ccurrence.
Cmmunicatin __6__ us is smewhat difficult because she desn't speak English and all I can say in Chinese is hell.Once, she brught an iPad as well as the fd.She pinted t the screen, __7__ shwed a message frm her daughter telling me that her mther wanted t knw __8__ the fd was all right fr me.
S here we are, tw grandmthers, neither f __9__ (we) being able t speak the ther's language but cmmunicating ne way r anther (with sme help frm technlgy).The drbell keeps __10__ (ring) and there is the familiar brwn paper bag, handed smilingly t me.
从属连词
that, because
疑问代词
wh, whm, whse, which, what,whether,if
疑问副词
when, where ,why,hw,
缩合连接词
whatever,whever,whmever,whichever,hwever, whenever,wherever
关联短语
as if ,as thugh
语法填空常考点
短文改错常考点
写作常用句式
1.连接代词what, wh(m),whever, which, whse等的用法;
2.连接副词when, where, why和hw等的用法;
3.连接词that, whether和if的用法。
1.连接词that与连接副词的混用;
2.连接词that与连接代词的混用;
3.连接词that的缺失;
4.连接代词what, which, wh等之间的混用;
5.连接代词与连接副词的混用。
1.It+be+名词/形容词/动词的过去分词+that从句
2.It lks/seems as if ...“好像……;仿佛……”
3.This is because ...“这是因为……(强调原因)”
4.The reasn why that ...“……的原因是……”
5.That is why ...“那就是……的原因(强调结果)”
6.The questin/prblem is whether/when/where ...“问题是……”
7.His dream/suggestin/aim/purpse is that ...
“他的梦想/建议/目标/目的是……”
8.What从句+be+that从句
专题10 名词性从句 (原卷版+解析版): 这是一份专题10 名词性从句 (原卷版+解析版),文件包含专题10名词性从句原卷版doc、专题10名词性从句解析版doc等2份试卷配套教学资源,其中试卷共17页, 欢迎下载使用。
考点46 读后续写11 高频语法的运用 (原卷版+解析版): 这是一份考点46 读后续写11 高频语法的运用 (原卷版+解析版),文件包含考点46读后续写11高频语法的运用原卷版docx、考点46读后续写11高频语法的运用解析版docx等2份试卷配套教学资源,其中试卷共39页, 欢迎下载使用。
考点30-名词性从句-应用文写作 (原卷版+解析版): 这是一份考点30-名词性从句-应用文写作 (原卷版+解析版),文件包含专题30-名词性从句-应用文写作原卷版docx、专题30-名词性从句-应用文写作解析版docx等2份试卷配套教学资源,其中试卷共27页, 欢迎下载使用。

