人教版(2024)九年级上册课题2 化学实验与科学探究习题ppt课件
展开同学们,请大家跟着我的口令进行一次深呼吸。请大家深深地吸一口气,再缓缓地呼出一口气。这跟我们平时的呼吸没有什么两样,呼吸与我们人类息息相关,我们每时每刻都在进行呼吸,可同学们有没有考虑过这样一个问题:我们呼出的气体和吸入的气体是一样的吗?
二氧化碳(CO2)气体可使澄清的石灰水变浑浊:越浑浊,说明二氧化碳(CO2)气体越多(前提条件:澄清的石灰水足够多)。 氧气(O2)可使带火星的木条复燃;木条燃烧越旺,说明氧气(O2)越多,即氧气(O2)可以助燃。 二氧化碳(CO2)可以使燃着的木条熄灭,即二氧化碳(CO2)不支持燃烧。
1.呼出的气体与吸入的气体有何不同?
呼出与吸入的气体中二氧化碳、氧气、水的含量等可能不同。
2.如何比较吸入、呼出气体中二氧化碳、氧气、水的含量的多少?
(1)可用澄清石灰水比较二氧化碳含量的多少。(2)可用带火星的木条比较氧气含量的多少。(3)借助干燥的玻璃片比较水含量的多少。
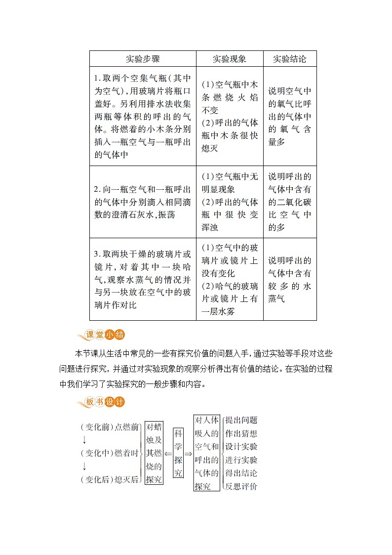
一、对人体吸入的空气和呼出的气体的探究
【实验1】收集两集气瓶空气。取两个空集气瓶,用玻璃片将瓶口盖好,这样两瓶空气样品就收集好了。
【实验2】用排水集气法收集两集气瓶呼出的气体。(1)用集气瓶盛满水,用玻璃片盖好。(2)把盛满水的集气瓶连同玻璃片一起倒立在水槽内。(3)把盛满水的集气瓶连同玻璃片一起倒立在水槽内。(4)在水下用玻璃片将集气瓶口盖好,然后取出集气瓶,正放再实验桌上。
【实验3】将燃着的小木条分别插入空气样品和呼出气体的样品中,观察现象并记录。
空气中的氧气比呼出的气体中的氧气多
【实验4】向一瓶空气样品和一瓶呼出气体的样品中各滴入相同滴数的澄清石灰水,振荡,观察现象并记录。
呼出的气体中含有的二氧化碳比空气中的多
【实验5】取两块干燥的玻璃片或镜片,对着其中一块哈气,对比观察两块玻璃片或镜片上发生的现象。
空气中的水蒸气比呼出的气体中的水蒸气少
呼出的气体可使澄清的石灰水变浑浊、可使燃着的小木条熄灭、可使玻璃片上有水凝结
呼出气体中氧气的含量比空气中少
呼出气体中二氧化碳的含量比空气中多
(3)实验3中对着哈气的镜片上的现象是出现 ,对比得出的实验结论是 。
解析:(1)空气中的木条正常燃烧,呼出气体中燃着的木条熄灭,说明呼出气体中氧气的含量比空气中少。(2)通入空气的试管中石灰水无明显变化,通入呼出气体的试管中澄清石灰水变浑浊,对比说明呼出气体中二氧化碳的含量比空气中多。(3)对着镜片哈气,镜片上出现水雾,空气中的镜片无明显变化,对比说明呼出气体中水蒸气的含量比空气中多。
呼出气体中水蒸气的含量比空气中多
化学是一门以实验为基础的科学
结论:呼出的气体比吸入的空气含二氧化碳多、含氧气少、含水蒸气多
对人体吸入的空气和呼出的气体的探究
步骤1:收集空气(两瓶)步骤2:收集呼出的气体(两瓶)步骤3:用燃着的木条检验步骤4:用澄清石灰水检验步骤5:对着干燥的玻璃片哈气
1.小东同学在试管中加入两块石灰石,向其中滴加少量的稀盐酸,反应产生了大量气泡。他认为“可能生成了二氧化碳”。小华说“可以通入到澄清石灰水中检验”。对于“可以通入到澄清石灰水中检验”应属于科学探究中的( )A.猜想与假设 B.反思与评价C.设计实验方案 D.进行实验
2.在探究我们吸入的空气和呼出的气体有什么不同的活动中,其中有一操作如图所示,则该操作说明该气体是( )A.极易溶于水 B.不易溶于水C.易溶于水 D.与气体是否溶于水无关
3.在“人吸入的空气和呼出的气体有什么不同”的探究中,下列说法不正确的是( )A.证明呼出气体含二氧化碳的证据是:呼出的气体使澄清石灰水变浑浊B.证明呼出气体含水蒸气的证据是:呼出的气体使玻璃上有水珠C.证明呼出气体含氧气的证据是:呼出的气体使木条燃烧更旺D.证明呼出气体含有氮气的证据是:空气中含有氮气,而氮气不被人体吸收
人教版(2024)九年级上册第一单元 走进化学世界课题2 化学实验与科学探究习题课件ppt: 这是一份人教版(2024)九年级上册<a href="/hx/tb_c4049523_t3/?tag_id=26" target="_blank">第一单元 走进化学世界课题2 化学实验与科学探究习题课件ppt</a>,文件包含课时1常见仪器药品的取用pptx、课时2物质的加热仪器的连接与玻璃仪器的洗涤pptx、走进化学实验室课时1doc、走进化学实验室课时2doc、补充习题课题3走进化学实验室doc等5份课件配套教学资源,其中PPT共51页, 欢迎下载使用。
初中化学人教版九年级上册课题2 化学是一门以实验为基础的科学课前预习课件ppt: 这是一份初中化学人教版九年级上册课题2 化学是一门以实验为基础的科学课前预习课件ppt,共12页。
初中化学人教版九年级上册课题2 化学是一门以实验为基础的科学教学演示课件ppt: 这是一份初中化学人教版九年级上册课题2 化学是一门以实验为基础的科学教学演示课件ppt,共14页。PPT课件主要包含了有气泡从瓶口向外冒出等内容,欢迎下载使用。

