模型26 机车启动和运行模型-2024高考物理二轮复习80模型最新模拟题专项训练
展开一、以核心和主干知识为重点。构建知识结构体系,确定每一个专题的内容,在教学中突出知识的内在联系与综合。
二、注重情景与过程的理解与分析。善于构建物理模型,明确题目考查的目的,恰当运用所学知识解决问题:情景是考查物理知识的载体。
三、加强能力的提升与解题技巧的归纳总结。学生能力的提升要通过对知识的不同角度、不同层面的训练来实现。
四、精选训练题目,使训练具有实效性、针对性。
五、把握高考热点、重点和难点。
2024高考物理二轮复习80热点模型
最新高考题模拟题专项训练
模型26 机车的启动和运行模型
最新高考题
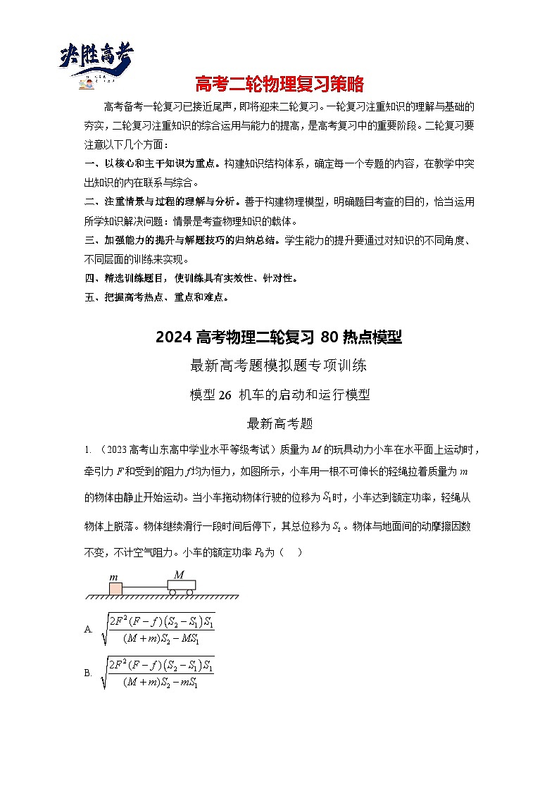
1. (2023高考山东高中学业水平等级考试)质量为M的玩具动力小车在水平面上运动时,牵引力F和受到的阻力f均为恒力,如图所示,小车用一根不可伸长的轻绳拉着质量为m的物体由静止开始运动。当小车拖动物体行驶的位移为时,小车达到额定功率,轻绳从物体上脱落。物体继续滑行一段时间后停下,其总位移为。物体与地面间的动摩擦因数不变,不计空气阻力。小车的额定功率P0为( )
A.
B.
C.
D.
【参考答案】A
【名师解析】
设物体与地面间的动摩擦因数为μ,当小车拖动物体行驶的位移为S1的过程中有
F-f-μmg = (m+M)a
v2= 2aS1,P0= Fv
轻绳从物体上脱落后,物体m的加速度a2= μg
v2= 2a2(S2-S1)
联立有 ,A正确。
2. (2021重庆高考) 额定功率相同的甲、乙两车在同一水平路面上从静止启动,其发动机的牵引力随时间的变化曲线如题图所示。两车分别从t1和t3时刻开始以额定功率行驶,从t2和t4时刻开始牵引力均视为不变。若两车行驶时所受的阻力大小与重力成正比,且比例系数相同,则
A. 甲车的总重比乙车大
B. 甲车比乙车先开始运动
C. 甲车在t1时刻和乙车在t3时刻的速率相同
D. 甲车在t2时刻和乙车在t4时刻的速率相同
【参考答案】ABC
【名师解析】根据题述,两车额定功率P相同,所受阻力f=kmg。根据甲车t2时刻后和乙车t4时刻后两车牵引力不变时甲车牵引力大于乙车,由F=f=kmg,可知甲车的总重比乙车大,选项A正确;对甲乙两车启动的第一阶段,牵引力与时间t成正比,即F=k’t,由k’t= f=kmg,可知甲车牵引力先达到超过阻力,所以可以判断出甲车比乙车先开始运动,选项B正确;甲车在t1时刻牵引力等于乙车在t3时刻的牵引力,又两车刚到达额定功率,由P=Fv可知,甲车在t1时刻的速率等于乙车在t3时刻的速率,选项C正确;甲车在t2时刻达到最大速度,乙车在t4时刻达到最大速度,根据汽车的额定功率P=fvm=kmgvm,由于甲车的总重比乙车大,所以甲车在t2时刻的速率小于乙车在t4时刻的速率,选项D错误。
最新模拟题
1.(14分) (2024重庆名校质检)如图14 所示,质量为 M的玩具动力小车在水平地面上用水平轻绳拉着质量为m的物体以速度v匀速运动。某时刻轻绳从物体上脱落,物体继续滑行一段位移后停下,且物体停下时小车恰好达到额定功率。小车受地面的阻力f恒定,小车达到额定功率前其牵引力 F也恒定,物体与地面间的动摩擦因数不变,不计空气阻力,重力加速度为g。
(1) 求轻绳脱落后物体滑行的总位移大小;
(2) 求物体刚好停下时小车的速度大小;
(3) 达到额定功率后小车维持功率不变而牵引力变化,以额定功率运行时间t后小车达到最终稳定速度,求小车在这段时间t内的位移大小。
【名师解析】(1)物体以速度v匀速运动 F=f+μmg
方法一:动能定理 μmgs=
解得 s=
方法二:动力学方法
μmg=ma,v2=2as
解得 s=
(2)方法一:动量守恒定律。
轻绳脱落后,系统所受合外力为零,动量守恒,(m+M)v=Mv1
解得 v1=
方法二:动力学方法
轻绳脱落后,物体减速运动,μmg=ma,物体停下时间t=v/a
轻绳脱落后,小车加速运动,F-f=Ma1,v1=v+at
联立解得 v1=
(3) 额定功率
当牵引力等于阻力时达到稳定速度,F’=f
由动能定理,
解得
2.(2023河南四市二模)汽车生产时都要进行一系列测试,其中一项为加速性能的测试,测试方法为:将汽车停在水平平直试验路段起点,实验开始时,司机立即将油门踩到底(保持汽车以额定功率运动),记录汽车速度从0加速到100km/h所用时间,该时间是衡量汽车动力水平的一个重要参考指标。某国产汽车的额定功率为100kW,在某次测试时,汽车从静止开始以额 定功率运动,假设运动过程中所受阻力恒定,汽车最终做匀速直线运动。通过传感器测得汽车运动速度的倒数1v与加速度a的关系如图所示。下列说法正确的是
A.汽车所受阻力大小为1000N
B.汽车运动的最大速度为50m/s
C.汽车的质量为4000kg
D.当汽车的速度为25m/s时,其加速度为2m/s2
【参考答案】B
【命题意图】本题考查汽车运动速度的倒数1v与加速度a的关系图像的理解+汽车恒定功率启动+牛顿第二定律+P=Fv
【名师解析】
【知识拓展】(1) 机车以恒定功率启动的功率图像和速度图像:
(2)机车以恒定功率运行时,牵引力做的功W=Pt,由动能定理得Pt-F阻x=ΔEk,此式经常用于求解机车以恒定功率启动过程的位移、速度或时间。
(3)恒定功率启动的a—— eq \f(1,v) 图像
由F-Ff=ma,P=Fv可得:a= eq \f(P,m) · eq \f(1,v) - eq \f(Ff,m) ,则①斜率k= eq \f(P,m) ;②纵截距b=- eq \f(Ff,m) ;③横截距 eq \f(1,vm) = eq \f(Ff,P) 。
3.(2023湖南怀化期中)质量为 800 kg 的赛车在平直赛道上以恒定功率加速,受到的阻力不变,其加速度 a 与速度的倒数 的关系如图所示,已知图像斜率 k 的数值大小为 400。则赛车( )
A.速度随时间均匀增大
B.加速度随时间均匀增大
C.赛车运动时发动机输出功率为 32 kW
D.图中 b 点取值应为 0.01,其对应的物理意义表示赛车的最大时速为 360km/h
【参考答案】.D
【名师解析】由图可知,以恒定功率加速,牵引力逐渐变小,则加速度逐渐变小,故做变加速直线运动,故A 错误; 汽车加速运动,速度增大,加速度逐渐减小,故 B 错误;
对汽车受力分析,根据牛顿第二定律,有 F f ma ,又因为 ,联立得: ,
所以= 400,P =km =400×800W=320kW,故 C 错误;
当物体的速度最大时,加速度为零,根据a = 400 − 4,可得b = =0.01,此时最大速度 m/s= 100m/s=360km/h,故 D 正确;
4.(2023江苏名校联考)汽车在平直公路上以速度匀速行驶,发动机功率为P,快进入闹市区时,司机减小了油门,使汽车的功率立即减小一半并保持该功率继续行驶。设汽车行驶时所受的阻力恒定,则下列图像中,哪个图像正确表示了司机从减小油门开始,汽车的速度与时间的关系( )
A.B.
C.D.
【参考答案】.B
【名师解析】汽车的功率立即减小一半并保持该功率继续行驶,将做加速度逐渐减小的减速运动,最终以v0/2的速度匀速运动,,B正确。
5. (2023福建泉州名校质检)某汽车发动机的额定功率为60 kW,汽车质量为5 t,汽车在运动中所受阻力的大小恒为车重的0.1倍。(g取10 m/s2)
(1)若汽车以额定功率启动,则汽车所能达到最大速度是多少?
(2)当汽车速度达到5 m/s时,其加速度是多少?
(3)若汽车以恒定加速度0.5 m/s2启动,则其匀加速过程能维持多长时间?
【参考答案】(1)12m/s;(2);(3)16s
【思路分析】(1)当牵引力等于阻力时,速度最大,根据求出最大速度。
(2)根据求出速度为5m/s时的牵引力,通过牛顿第二定律求出加速度的大小。
(3)根据牛顿第二定律求出牵引力的大小,从而根据求出匀加速直线运动的末速度,结合速度时间公式求出匀加速直线运动维持的时间。
【名师解析】
(1)汽车以额定功率启动,当a=0时,v达到最大值。则
。
(2)当速度为5m/s时,牵引力
则加速度
(3)由得
则
匀加速直线运动的时间
6. 一辆新能源汽车在专用道上进行起步测试, 汽车沿平直的公路以恒定功率P从静止开始启动,通过车上装载的传感器记录了牵引力F随速度v变化的图像如图所示,加速过程共经历的时间t=8s,加速过程通过的路程s=50m,在图中的N点结束加速,之后汽车做匀速直线运动,汽车运动过程中所受的阻力始终不变,求:
(1)汽车恒定功率P大小;
(2)汽车匀速运动时速度大小;
(3)汽车的质量大小。
【参考答案】(1);(2);(3)
【名师解析】
(1)由图像可知汽车的功率为
(2)由题可得加速过程在N点结束,汽车做匀速直线运动,则有
匀速运动时的牵引力等于阻力,由图可知
解得汽车匀速运动时速度大小为
(3)加速过程,根据动能定理可得
解得汽车的质量为
7..(2023天津名校联考)一辆汽车由静止开始沿平直公路行驶,汽车所受牵引力F随时间t变化关系如图所示。若汽车的质量为1.2×103kg,阻力恒定,汽车的最大功率恒定,则以下说法正确的是
A.汽车的最大功率为5×104W
B.汽车匀加速运动阶段的加速度为2.5m/s2
C.汽车先做匀加速直线运动,然后再做匀速直线运动
D.汽车从静止开始运动12s内的位移是60m
【名师解析】.AB
【命题意图】本题考查对牵引力随时间变化图像的理解及其相关知识点。
【解题思路】
由题给的牵引力随时间变化图像可知,在0~4s时间内牵引力恒定为F=5×103N,由牛顿第二定律可知,汽车做匀加速直线运动;4~12s时间内牵引力逐渐减小,汽车做加速度逐渐减小的加速运动。根据汽车启动的特点可知,4s末汽车功率达到最大值做恒定功率加速运动,12s后牵引力减小到等于阻力,阻力f=2×103N,汽车做匀速直线运动,选项C错误;在在0~4s时间内,由牛顿第二定律F-f=ma,解得a=2.5m/s2,4s末汽车速度为v1=at=2.5×4m/s=10m/s,所以汽车的最大功率为P=Fv1=5×103×10W=5×104W,选项AB正确;匀加速阶段位移x1=at2=×2.5×42m=20m。当汽车以最大速度运动时,由P=fvm解得最大速度vm=25m/s。在4~12s时间内以恒定功率运动,设此过程的位移为x2,由动能定理,P△t-fx2=mvm2-mv12,解得x2=42.5m,所以在0~12s时间内位移为x= x1+ x2=62.5m,选项D错误。
8. (2023济南重点高中期中)一台起重机将质量为m的重物竖直吊起(不计物体所受空气阻力),重力加速度为g,如图所示为该物体的速度—时间图像,其中时刻起重机输出功率达到最大,此后功率保持不变,最大速度为,由图可知( )
A. 时间内,重物做匀加速运动且起重机输出功率恒定
B. 起重机的最大输出功率为
C. 时间内,起重机对重物做功为
D. 时间内,起重机对重物做功为
【参考答案】B
【名师解析】
速度—时间图像的斜率表示加速度,可知,时间内,重物做匀加速运动,牵引力一定,根据
可知,当牵引力一定时,速度增大,起重机输出功率增大,A错误;
根据图像可知,时刻之后,重物做匀速直线运动,则有,
解得起重机的最大输出功率为,B正确;
时间内,重物上升的位移为
起重机对重物做功为W1,则有
解得 ,D错误;
时间内,令该段时间上升的高度为h,根据动能定理有
解得,C错误。
9.(2023济南重点高中质检) 如图所示,京张高铁将北京到张家口的通行时间缩短在1小时内,成为2022年北京冬奥会重要的交通保障设施。假设此高铁动车启动后沿平直轨道行驶,发动机的功率恒为P,且行驶过程中受到的阻力大小恒定。已知动车的质量为m,最高行驶速度km/h。则下列说法正确的是( )
A. 行驶过程中动车受到的阻力大小为
B. 当动车的速度为时,动车的加速度大小为
C. 从启动到速度为的过程中,动车牵引力所做的功为
D. 由题目信息可估算京张铁路的全长为350km
【参考答案】B
【名师解析】
.动车速度最大时,牵引力与阻力平衡,则行驶过程中动车受到的阻力大小
故A错误;
当动车的速度为时,动车的牵引力
根据牛顿第二定律
解得,故B正确;
从启动到速度为的过程中,动车牵引力所做的功等于动车动能增加量和克服阻力做功之和,故大于,故C错误;
只知道最高的瞬时速率,无法估算平均速率,无法得出大致路程,故D错误。
10. (2023浙江温州重点高中期中联考)额定功率为80kW的汽车,在平直的公路上行驶的最大速度为20m/s.已知汽车的质量为2×103kg,若汽车从静止开始做匀加速直线运动,加速度的大小为2m/s2.假定汽车在整个运动过程中阻力不变.下列说法中正确的是
A. 汽车匀加速过程中的牵引力大小为4×103N
B. 汽车维持匀加速运动的时间为10s
C. 汽车匀加速过程的位移大小为25m
D. 汽车在3s末的瞬时功率为2.4×104W
【参考答案】C
【名师解析】
速度v最大时,有:a=0即F=f,根据P=fvm解得:;根据牛顿第二定律可得加速时的牵引力为:F引=f+ma=4000+2×103×2=8000N,选项A错误;匀加速达到的最大速度为v,则有:P=Fv解得:,由v=at得:,选项B错误;汽车匀加速过程的位移大小为,选项C正确;3s末的速度为:v=at=3×2m/s=6m/s,故3s末的瞬时功率为:P=Fv=8000×6W=48kW,选项D错误;故选C.
11(2023洛阳名校联考) 汽车发动机的额定功率为40kW,质量为2000kg,汽车在水平路面上行驶时受到阻力为车重的0.1倍,取g=10m/s2 , 若汽车从静止开始保持1m/s2的加速度作匀加速直线运动,达到额定输出功率后,汽车保持功率不变又加速行驶了800m,直到获得最大速度后才匀速行驶,则( )
A. 汽车在水平路面上能达到的最大速度为20m/s
B. 汽车匀加速的运动时间为10s
C. 当汽车速度达到16m/s时,汽车的加速度为0.5m/s2
D. 汽车从静止到获得最大行驶速度所用的总时间为57.5s
【参考答案】A,B,D
【名师解析】由题意知,汽车发动机的额定功率P额=40kW=4×104W,阻力f=0.1mg=0.1×2000×10N=2000N。当汽车有最大速度时,此时牵引力与阻力二力平衡,由P额=F牵vm=fvm得,汽车的最大速度: ,A符合题意;若汽车从静止作匀加速直线运动,则当P=P额时,匀加速结束,则有: ①根据牛顿第二定律有: ②,联立①②可解得:vt=10m/s,由vt=at得,汽车匀加速的运动时间t=10s,B符合题意;当速度v=16m/s时,由P=Fv得,此时汽车的牵引力: ,则汽车的加速度: ,C不符合题意;设匀加速后的800m过程所用的时间为t′,从静止开始一直运动到最大速度的过程中,根据动能定理得: ,解得:t′=47.5s,汽车从静止到获得最大行驶速度所用的总时间:t总=t+t′=10s+47.5s=57.5s,D符合题意.
模型49 安培力模型-2024高考物理二轮复习80模型最新模拟题专项训练: 这是一份模型49 安培力模型-2024高考物理二轮复习80模型最新模拟题专项训练,文件包含模型49安培力模型原卷版版-2024高考物理二轮复习80模型最新模拟题专项训练docx、模型49安培力模型解析版-2024高考物理二轮复习80模型最新模拟题专项训练docx等2份试卷配套教学资源,其中试卷共27页, 欢迎下载使用。
模型48 磁场叠加模型-2024高考物理二轮复习80模型最新模拟题专项训练: 这是一份模型48 磁场叠加模型-2024高考物理二轮复习80模型最新模拟题专项训练,文件包含模型48磁场叠加模型原卷版-2024高考物理二轮复习80模型最新模拟题专项训练docx、模型48磁场叠加模型解析版-2024高考物理二轮复习80模型最新模拟题专项训练docx等2份试卷配套教学资源,其中试卷共25页, 欢迎下载使用。
模型35 简谐运动模型-2024高考物理二轮复习80模型最新模拟题专项训练: 这是一份模型35 简谐运动模型-2024高考物理二轮复习80模型最新模拟题专项训练,文件包含模型35简谐运动模型原卷版-2024高考物理二轮复习80模型最新模拟题专项训练docx、模型35简谐运动模型解析版-2024高考物理二轮复习80模型最新模拟题专项训练docx等2份试卷配套教学资源,其中试卷共24页, 欢迎下载使用。

