人教版 (新课标)必修2《遗传与进化》第2节 基因对性状的控制练习题
展开【合格基础练】
1.克里克提出的中心法则是指( )
A.遗传信息的转录、翻译过程
B.遗传信息的转录、翻译及表达过程
C.DNA复制及转录、翻译过程中的碱基互补配对原则
D.遗传信息通过DNA复制、转录及翻译的传递过程
解析:克里克提出的中心法则主要包括遗传信息从DNA传递到DNA的自我复制过程,以及从DNA流向RNA进而流向蛋白质的转录和翻译过程。
答案:D
2.下列关于大肠杆菌细胞内遗传信息传递规律的叙述,错误的是( )
A.在逆转录酶的催化下,从RNA→DNA
B.从DNA→DNA,保证了遗传信息的稳定性
C.从DNA→蛋白质,实现了基因对性状的控制
D.从DNA→tRNA,保证细胞内氨基酸的转运
解析:在逆转录酶的催化下,从RNA→DNA只发生在某些病毒侵染宿主细胞的过程中,大肠杆菌属于原核生物,无此过程,A错误;从DNA→DNA,即DNA的复制,通过复制,DNA将遗传信息从亲代传给子代,保证了遗传信息的稳定性、连续性,B正确;从DNA→蛋白质,即基因的表达,基因控制生物体的性状通过控制蛋白质的合成来实现,C正确;从DNA→tRNA,即转录形成tRNA,tRNA具有转运氨基酸的功能,D正确。
答案:A
3.用链霉素和新霉素可使核糖体与单链DNA结合,这一单链DNA就可以代替mRNA翻译成多肽,这说明( )
A.遗传信息可由RNA流向DNA
B.遗传信息可由蛋白质流向DNA
C.遗传信息可由DNA流向蛋白质
D.遗传信息可由RNA流向蛋白质
解析:核糖体与单链DNA结合,这一单链DNA就可以代替mRNA翻译成多肽,这说明遗传信息可由DNA流向蛋白质。
答案:C
4.生物体内性状的表达一般遵循“DNA→RNA→蛋白质”的历程。下面是几种与此有关的说法,不正确的是( )
A.DNA→RNA主要在细胞核中完成
B.RNA→蛋白质在细胞质中完成
C.在同一个体不同的体细胞中DNA相同
D.在细胞的一生中,DNA、RNA和蛋白质的种类和数量是不变的
解析:DNA是细胞中的遗传物质,一般是不变的;由于同一个体不同的体细胞中存在基因的选择性表达,因此不同细胞中的DNA相同,而RNA和蛋白质却不一定相同。
答案:D
5.下列关于基因与性状之间关系的叙述,错误的是( )
A.很多情况下一对基因决定一个性状
B.有的情况下多对基因决定一个性状
C.有的情况下一对基因决定多个性状
D.生物体的性状不会受到环境的影响
解析:生物体的性状是基因型和外界环境共同作用的结果,生物体的性状受环境的影响。
答案:D
6.已停止分裂的细胞,其遗传信息的传递情况可能是( )
A.DNA→DNA→RNA→蛋白质
B.RNA→RNA→蛋白质
C.DNA→RNA→蛋白质
D.蛋白质→RNA
解析:DNA→DNA是DNA的复制,发生在能够进行分裂的细胞内;RNA→RNA是RNA的复制,只发生在被RNA病毒侵染的宿主细胞内;DNA→RNA→蛋白质是基因表达的过程,几乎发生在整个生命历程中;蛋白质→RNA目前还未发现。
答案:C
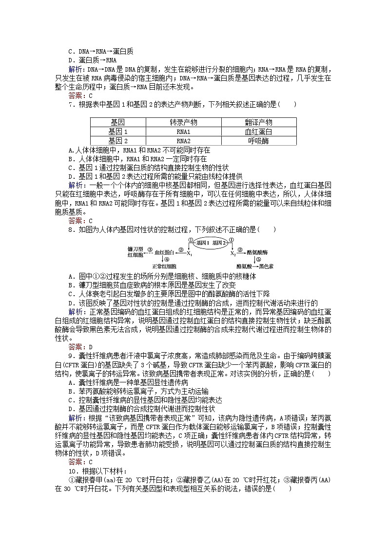
7.根据表中基因1和基因2的表达产物判断,下列相关叙述正确的是( )
A.人体体细胞中,RNA1和RNA2不可能同时存在
B.人体体细胞中,RNA1和RNA2一定同时存在
C.基因1通过控制蛋白质的结构直接控制生物的性状
D.基因1和基因2表达过程所需的能量只能由线粒体提供
解析:一般一个个体内的细胞中核基因都相同,但基因进行选择性表达,血红蛋白基因只能在红细胞中表达,呼吸酶存在于所有细胞中,可以在任何细胞中表达,所以,人体体细胞中,RNA1和RNA2可能同时存在。基因1和基因2表达过程所需的能量可以来自线粒体和细胞质基质。
答案:C
8.如图为人体内基因对性状的控制过程,下列叙述不正确的是( )
A.图中①②过程发生的场所分别是细胞核、细胞质中的核糖体
B.镰刀型细胞贫血症致病的根本原因是基因发生了改变
C.人体衰老引起白发增多的主要原因是图中的酪氨酸酶的活性下降
D.该图反映了基因对性状的控制是通过控制酶的合成,进而控制代谢活动来进行的
解析:正常基因编码的血红蛋白组成的红细胞结构是正常的,而异常基因编码的血红蛋白组成的红细胞结构异常,说明基因通过控制血红蛋白的结构直接控制生物性状;缺乏酪氨酸酶会导致黑色素无法合成,说明基因通过控制酶的合成来控制代谢过程进而控制生物体的性状。
答案:D
9.囊性纤维病患者汗液中氯离子浓度高,常造成肺部感染而危及生命。由于编码跨膜蛋白(CFTR蛋白)的基因缺失了3个碱基,导致CFTR蛋白缺少一个苯丙氨酸,影响CFTR蛋白的结构,使氯离子的转运异常。该致病基因携带者表现正常。对该实例的分析,正确的是( )
A.囊性纤维病是一种单基因显性遗传病
B.苯丙氨酸能够转运氯离子,方式为主动运输
C.控制囊性纤维病的显性基因和隐性基因均能表达
D.基因通过控制酶的合成控制代谢进而控制性状
解析:根据“该致病基因携带者表现正常”可知,该病为隐性遗传病,A项错误;苯丙氨酸并不能够转运氯离子,而是CFTR蛋白作为载体蛋白能够运输氯离子,B项错误;控制囊性纤维病的显性基因和隐性基因均能表达,C项正确;囊性纤维病患者体内CFTR结构异常,转运氯离子功能异常,导致患者肺功能受损,说明基因可以通过控制蛋白质的结构直接控制生物体的性状,D项错误。
答案:C
10.根据以下材料:
①藏报春甲(aa)在20 ℃时开白花;②藏报春乙(AA)在20 ℃时开红花;③藏报春丙(AA)在30 ℃时开白花。下列有关基因型和表现型相互关系的说法,错误的是( )
A.由材料①②可知生物的性状表现是由基因型决定的
B.由材料①③可知生物的性状表现是由基因型和环境共同决定的
C.由材料②③可知环境影响基因型的表达
D.由材料①②③可知生物的性状表现是由基因型和环境共同作用的结果
解析:①和②、②和③实验中,都只有一个变量,可以得出结论。而①和③温度和基因型都不同,所以不能判断性状表现是由温度还是基因型决定的,或是由它们共同决定的。
答案:B
11.中心法则反映了生物体内遗传信息的传递过程,请结合图示回答问题:
(1)图示遗传信息传递过程中能发生碱基A—U(或U—A)配对的过程有________;其中需要核糖核苷酸作为原料的过程有________。(填序号)
(2)一个细胞周期中,细胞核中一个DNA分子可发生图中①过程________次,此过程中,模板链和子链中(A+T)/(G+C)的值的关系是________。
(3)图中③过程必需的物质有________________________________________________________________________;
若某DNA经过图中②③过程产生的蛋白质中部分氨基酸序列为“—甘氨酸—亮氨酸—谷氨酸—半胱氨酸—缬氨酸—”,根据此序列及密码子表能否推测出此DNA中相关的碱基对序列?________,说明理由:________________________________________________________________________。
(4)肠道病毒EV71是不能进行逆转录过程的RNA病毒,则其在宿主细胞中增殖过程的会发生图中的________(填数字序号)过程。
解析:据图分析,图示中心法则反映了生物体内遗传信息的传递过程,其中①表示DNA的自我复制,②表示转录,③表示翻译,④表示逆转录,⑤表示RNA的自我复制。(1)能发生碱基A—U(或U—A)配对的过程必须有RNA(可以是模板或产物)的参与,因此图中符合要求的过程有②③④⑤,其中以RNA为产物的②⑤过程需要的原料是核糖核苷酸。(2)一个细胞周期中,细胞核中的DNA分子只复制一次;根据碱基互补配对原则可知,(A+T)/(G+C)的值在两条单链以及整个DNA分子中是相等的。(3)③表示翻译,需要的物质有mRNA(作为模板)、氨基酸(作为原料)、tRNA(作为运输氨基酸的工具),还需要酶和ATP。由于密码子具有简并性,因此根据氨基酸序列不能确定mRNA中碱基序列,进而不能推测基因组相应的碱基对序列。(4)根据题意分析,肠道病毒EV71是不能进行逆转录过程的RNA病毒,则其不能进行④逆转录过程,但是可以进行⑤RNA的复制和③翻译过程。
答案:(1)②③④⑤ ②⑤ (2)一 相等 (3)mRNA、氨基酸、tRNA、酶、ATP 不能 密码子具有简并性,根据氨基酸序列不能确定mRNA中碱基序列,进而不能推测基因组相应的碱基对序列 (4)③⑤
【等级提升练】
12.结合下图分析,下列叙述错误的是( )
A.生物的遗传信息储存在DNA或RNA的核苷酸序列中
B.核苷酸序列不同的基因可表达出相同的蛋白质
C.遗传信息传递到蛋白质是表现型实现的基础
D.编码蛋白质的基因含遗传信息相同的两条单链
解析:生物的遗传物质是DNA或RNA,即遗传信息储存在DNA或RNA的核苷酸序列中,故A项正确;因为密码子的简并性,转录形成的mRNA碱基序列不同,最终翻译出的蛋白质可能相同,故B项正确;蛋白质是生命活动的主要承担者,即生物的表现型是通过蛋白质体现的,故C项正确;遗传信息是由碱基序列决定的,DNA两条单链的碱基互补配对,所含遗传信息不同,故D项错误。
答案:D
13.尿嘧啶核糖核苷(简称尿苷)在细胞内可以转化为尿嘧啶核糖核苷酸。如果选用含有3H尿嘧啶核糖核苷的营养液,处理活的小肠黏膜层,几小时后检测小肠绒毛,发现整个小肠黏膜层上均有放射性出现。推测与之密切相关的过程是图中的( )
A.① B.②
C.③ D.①和②
解析:小肠黏膜层上均有放射性出现是因为3H尿嘧啶核糖核苷被利用,说明合成了mRNA,即发生了转录过程。
答案:B
14.下图1中Ⅲ、Ⅱ、Ⅰ表示哺乳动物一条染色体上相邻的三个基因,a、b为基因的间隔序列;图2为Ⅰ基因进行的某种生理过程。下列叙述错误的是( )
A.Ⅲ、Ⅱ、Ⅰ基因在不同的细胞中表达的情况可能不同
B.图2中甲为RNA聚合酶,丙中所含的五碳糖是核糖
C.若丙中(A+U)占36%,则丙对应的乙片段中G占32%
D.基因指导合成的终产物不一定都是蛋白质
解析:不同细胞的形成是细胞分化的结果,而细胞分化的根本原因是基因的选择性表达,因此Ⅲ、Ⅱ、Ⅰ基因在不同的细胞中表达的情况可能不同,A正确;图2表示转录过程,甲为RNA聚合酶,丙为转录的产物mRNA,mRNA中所含的五碳糖是核糖,B正确;依据碱基互补配对原则可推知,若丙所示的mRNA中(A+U)占36%,则丙所对应的乙(模板链)片段中(T+A)占36%,但不能确定G占32%,C错误;基因指导合成的终产物不一定都是蛋白质,也可能是RNA或肽链等,D正确。
答案:C
15.如图为一组模拟实验,假设实验能正常进行且5支试管中都有产物生成,回答下列问题。
(1)A、D试管中的产物是____________,但A试管模拟的是________过程,D试管模拟的是________过程。
(2)B、C试管中的产物是________,但B试管模拟的是________过程,C试管模拟的是________过程。
(3)假如B试管中加入的DNA含有306个碱基,那么产物最多含有________个碱基,有________个密码子。
(4)E过程称为________,在细胞中进行的场所是________,图中的原料为__________,工具是__________,产物是__________。
解析:(1)A试管中以加入的DNA为模板,脱氧核苷酸为原料,合成DNA,因此模拟的是DNA复制的过程;D试管中以加入的RNA为模板,脱氧核苷酸为原料,合成DNA,因此模拟的是逆转录过程。(2)B试管中以加入的DNA为模板,核糖核苷酸为原料,合成RNA,因此模拟的是转录过程;C试管中以加入的RNA为模板,核糖核苷酸为原料,合成RNA,因此模拟的是RNA的复制过程。(3)假如B试管中加入的DNA含有306个碱基,产物是RNA,为单链,最多含有153个碱基,相邻的3个碱基为一个密码子,共有51个密码子。(4)E过程为翻译,在细胞中的核糖体上进行,以氨基酸为原料,以tRNA为工具,合成多肽(蛋白质)。
答案:(1)DNA DNA复制 逆转录 (2)RNA 转录 RNA复制 (3)153 51 (4)翻译 核糖体 氨基酸 转运RNA 多肽(蛋白质)
【素养达成练】
16.已知果蝇的长翅与残翅是一对相对性状,且长翅(V)对残翅(v)为显性,但遗传学家在不同温度下培养长翅果蝇幼虫,得到不同的结果,如下表。请结合所学知识回答问题:
(1)请针对出现残翅果蝇的原因提出假说,并进行解释。
________________________________________________________________________。
(2)这个实验说明基因与性状是怎样的关系?________________________________________________________________________
________________________________________________________________________。
(3)果蝇B的残翅性状能否遗传?________________________________________________________________________。
原因是________________________________________________________________________。
(4)人们将果蝇B的残翅性状称为表型模拟,若现有一残翅果蝇,如何判断它是否为表型模拟?请设计鉴定方案。
①方法步骤:
________________________________________________________________________
________________________________________________________________________。
②结果分析:A.若后代均为残翅果蝇,________________________________________________________________________
________________________________________________________________________。
B.若后代有长翅果蝇出现,________________________________________________________________________。
解析:(1)性状不仅受基因的控制,还受环境的影响,如酶的活性要受温度的影响,而酶是在基因指导下合成的,翅的发育需要经过一系列酶的催化作用。(2)这个实验说明表现型=基因型+环境。(3)残翅的形成是由环境改变而引起的,不是由遗传物质改变引起的,属于不可遗传的变异。(4)可让该个体与常温下发育的异性残翅果蝇(vv)交配,并让其后代在常温下发育,若后代均为残翅,说明该果蝇为纯合子(vv),若后代有长翅出现,则该果蝇为表型模拟。
答案:(1)翅的发育过程需要酶的催化,而酶是在基因指导下合成的,酶的活性受温度条件的影响 (2)基因控制生物的性状,而性状的形成同时还受到环境的影响 (3)不能遗传 这种残翅性状是单纯由环境条件的改变而引起的,其遗传物质(基因型)并没有发生改变 (4)①A.让这只残翅果蝇与多只在正常温度条件下发育成的异性残翅果蝇(基因型为vv)交配;B.使其后代在正常温度条件下发育 ②A.则该果蝇为纯合子(vv),它不是表型模拟 B.则该果蝇为表型模拟
基因
转录产物
翻译产物
基因1
RNA1
血红蛋白
基因2
RNA2
呼吸酶
实验材料
实验处理
结果
长翅果蝇幼虫A
25℃条件培养
长翅果蝇
长翅果蝇幼虫B
35~37℃处理6~24 h培养
残翅果蝇
人教版 (新课标)第2节 基因工程及其应用随堂练习题: 这是一份人教版 (新课标)<a href="/sw/tb_c4433_t7/?tag_id=28" target="_blank">第2节 基因工程及其应用随堂练习题</a>,共6页。
生物必修2《遗传与进化》第1节 杂交育种与诱变育种巩固练习: 这是一份生物必修2《遗传与进化》<a href="/sw/tb_c4432_t7/?tag_id=28" target="_blank">第1节 杂交育种与诱变育种巩固练习</a>,共6页。
高中生物人教版 (新课标)必修2《遗传与进化》第2节 染色体变异同步达标检测题: 这是一份高中生物人教版 (新课标)必修2《遗传与进化》<a href="/sw/tb_c4429_t7/?tag_id=28" target="_blank">第2节 染色体变异同步达标检测题</a>,共6页。

