高二物理寒假精品课(人教版2019)第4天串并联电路电阻定律(原卷版+解析)
展开1.理解电流的定义,知道电流的单位和方向.会推导电流的微观表达式
2.掌握电阻定律,知道影响电阻率大小的因素.4.能根据I-U图像或U-I图像求导体的电阻 .
3.掌握串、并联电路的电流、电压和电阻关系,并能进行有关计算.掌握小量程电流表改装成电压表和大量程电流表的原理,并能根据串、并联电路的知识进行有关计算.
4. 理解滑动变阻器的限流式和分压式接法,并能正确选择和应用.认识伏安法测电阻的两种电路并能正确选择和应用.
1. 由欧姆定律I=eq \f(U,R)导出U=IR和R=eq \f(U,I),下列叙述中不正确的是( )
A .导体的电阻跟导体两端的电压成正比,跟导体中的电流成反比
B .导体的电阻由导体本身的性质决定,跟导体两端的电压及流过导体的电流的大小无关
C .对确定的导体,其两端电压和流过它的电流的比值就是它的电阻值
D .一定的电流流过导体,电阻越大,其电压越大
2. (多选)滑动变阻器的原理如图所示,则下列说法中正确的是( )
A.若将a、c两端连在电路中,则当滑片OP向右滑动时,变阻器接入电路中的阻值增大
B.若将a、d两端连在电路中,则当滑片OP向右滑动时,变阻器接入电路中的阻值减小
C.将滑动变阻器以限流式接法接入电路时,必须连入三个接线柱
D.将滑动变阻器以分压式接法接入电路时,必须连入三个接线柱
一、电流
1.电流的方向:规定正电荷定向移动的方向为电流的方向,则负电荷定向移动的方向与电流的方向相反.
2.电流的大小
定义式:I=eq \f(q,t).用该式计算出的电流是时间t内的平均值.对于恒定电流,电流的瞬时值与平均值相等.
3.电流是标量
电流虽然有方向,但它不是矢量而是标量.
4.电流的微观表达式I=nqSv的理解
(1)I=eq \f(q,t)是电流的定义式,I=nqvS是电流的决定式,因此I与通过导体横截面的电荷量q及时间t无关,从微观上看,电流决定于导体中单位体积内的自由电荷数n、每个自由电荷的电荷量大小q、定向移动的速率v,还与导体的横截面积S有关.
(2)v表示电荷定向移动的速率.自由电荷在不停地做无规则的热运动,其速率为热运动的速率,电流是自由电荷在热运动的基础上向某一方向定向移动形成的.
二、电阻定律 电阻率
1 .导体电阻的决定式R=ρeq \f(l,S)
l是导体的长度,S是导体的横截面积,ρ是比例系数,与导体材料有关,叫作电阻率 .
2 .电阻率
(1)电阻率是一个反映导体材料导电性能的物理量,是导体材料本身的属性,与导体的形状、大小无关 .
(2)电阻率与温度的关系及应用
①金属的电阻率随温度的升高而增大,可用于制作电阻温度计 .
②大部分半导体的电阻率随温度的升高而减小,半导体的电阻率随温度的变化较大,可用于制作热敏电阻 .
③有些合金,电阻率几乎不受温度变化的影响,常用来制作标准电阻 .
④一些导体在温度特别低时电阻率可以降到零,这个现象叫作超导现象 .
3 .R=eq \f(U,I)与R=ρeq \f(l,S)的区别与联系
三、串并联电路
1.关于电压和电流的分配关系:
(1)串联电路中各电阻两端的电压跟它们的阻值成正比,即eq \f(U1,R1)=eq \f(U2,R2)=…=eq \f(Un,Rn)=eq \f(U,R总)=I.
(2)并联电路中通过各支路电阻的电流跟它们的阻值成反比,即I1R1=I2R2=…=InRn=I总R总=U.
2.串、并联电路总电阻的比较
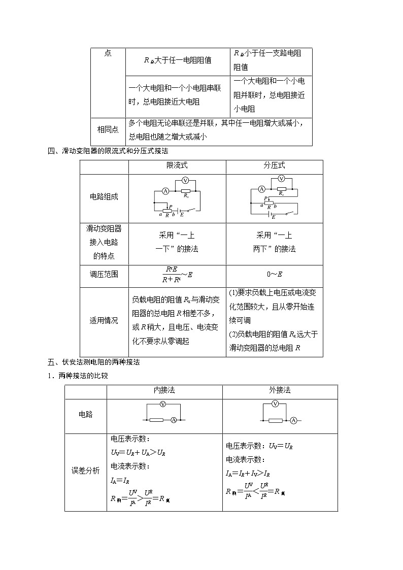
四、滑动变阻器的限流式和分压式接法
五、伏安法测电阻的两种接法
1.两种接法的比较
2.电流表内、外接的选择方法
(1)直接比较法:当Rx≫RA时,采用内接法,当Rx≪RV时,采用外接法,可记忆为“大内小外”.
(2)公式计算法
当eq \f(RV,Rx)
当Rx=eq \r(RARV)时,两种接法效果相同.
(3)试触法:如图,把电压表的可动接线端分别试接b、c两点,观察两电表的示数变化,若电流表的示数变化明显,说明电压表的分流作用对电路影响大,应选用内接法,若电压表的示数有明显变化,说明电流表的分压作用对电路影响大,所以应选外接法.
一、伏安特曲线
例题1. (多选)两个电阻R1、R2的伏安特曲线如图所示,由图可知( )
A .R1为线性元件,R2为非线性元件
B .R1的电阻R1=tan 45° Ω=1 Ω
C .R2的电阻随电压的增大而减小
D .当U=1 V时,R2的电阻等于R1的电阻
解题归纳:导体的伏安特性曲线
1 .伏安特性曲线:用纵坐标表示电流I,用横坐标表示电压U,这样画出的导体的I-U图像叫作导体的伏安特性曲线 .
2 .线性元件和非线性元件
(1)线性元件:伏安特性曲线是一条过原点的直线,欧姆定律适用的元件,如金属导体、电解质溶液 .
(2)非线性元件:伏安特性曲线是一条曲线,欧姆定律不适用的元件 .如气态导体和半导体元件 .
3 .I-U图像与U-I图像
二、电表改装
例题2. 有一电流表G,内阻Rg=10 Ω,满偏电流Ig=3 mA.
(1)要把它改装成量程为0~3 V的电压表,应串联一个多大的电阻?改装后电压表的内阻是多大?
(2)要把它改装成量程为0~0.6 A的电流表,需要并联一个多大的电阻?改装后电流表的内阻是多大?
解题归纳:
关于电表改装的四点提醒
1.电表改装的问题实际上是串、并联电路中电流、电压的计算问题,只要把表头看成一个电阻Rg即可.
2.无论表头改装成电压表还是电流表,它的三个参量Ug、Ig、Rg是不变的,即通过表头的最大电流并不改变.
3.由改装后电压表的内阻RV=R串+Rg=nRg(其中n=eq \f(U,Ug)=eq \f(U,IgRg))可知,电压表量程越大,其分压电阻R越大,电压表内阻RV越大.
4.由改装后电流表的内阻RA=eq \f(R并Rg,R并+Rg)=eq \f(Rg,n)(其中n=eq \f(I,Ig))可知,电流表的量程越大,其分流电阻R并越小,电流表的内阻RA越小.
(建议用时:30分钟)
一、单选题
1.有甲、乙两导体,甲的横截面积是乙的2倍,而单位时间内通过乙导体横截面的电荷量是甲的2倍,以下说法正确的是( )
A.通过甲、乙两导体的电流相同
B.通过乙导体的电流是甲导体的2倍
C.乙导体中自由电荷定向移动的速率是甲导体的2倍
D.甲、乙两导体中自由电荷定向移动的速率相等
2.磁电式电流表(表头)最基本的组成部分是磁铁和放在磁铁两极之间的线圈,由于线圈的导线很细,允许通过的电流很弱,所以在使用时还要扩大量程.已知某一表头G,内阻Rg=30 Ω,满偏电流Ig=5 mA,要将它改装为量程为0~3 A的电流表,所做的操作是( )
A.串联一个570 Ω的电阻
B.并联一个570 Ω的电阻
C.串联一个0.05 Ω的电阻
D.并联一个0.05 Ω的电阻
3.用电流表(内阻约4 Ω)和电压表(内阻约3 kΩ)测量电阻R的阻值.某次按照如图所示电路的测量情况:电流表的示数是5 mA,电压表的示数是2.5 V.下列说法正确的是( )
A.电阻R的值为500 Ω
B.电阻R的值略大于500 Ω
C.电阻R的值略小于500 Ω
D.如果采用电流表外接法测量,结果更加精确
4.如图所示的电路中,U=24 V,滑动变阻器R2的最大阻值为100 Ω,R1=50 Ω.当滑片P滑至R2的中点时,a、b两端的电压为( )
A.8 V
B.12 V
C.16 V
D.4 V
二、多选题
5.(多选)将两个相同的表头分别改装成A1(0~3 A)和A2(0~0.6 A)两个电流表,把两个电流表并联接入电路中测量电流,如图5所示,则下列说法正确的是( )
A.A1的指针半偏时,A2的指针也半偏
B.A1的指针还没半偏时,A2的指针已经半偏
C.A1的读数为1.0 A时,A2的读数为0.2 A
D.A1的读数为1.0 A时,干路的电流为2.0 A
6. (多选)用伏安法测电阻,当对被测电阻的阻值一无所知而无法选择用何种接法时,可采用试触的方法.如图所示,某同学测量未知电阻R时,让电压表的一端接在A点,另一端先后接到B点和C点;他发现电流表示数有明显变化,而电压表示数无明显变化,则下列说法中正确的是( )
A.R与电压表阻值接近,应选择电流表内接电路
B.如果选择电流表内接电路,测量值大于真实值
C.R与电流表阻值接近,应选择电流表外接电路
D.如果选择电流表外接电路,测量值大于真实值
三、解答题
7.在如图所示的电路中,小量程电流表G的内阻Rg=100 Ω,满偏电流Ig=1 mA,R1=900 Ω,R2=eq \f(100,999) Ω.
(1)当S1和S2均断开时,改装成的表是什么表?量程为多大?
(2)当S1和S2均闭合时,改装成的表是什么表?量程为多大?
8.如图甲为一测量电解液电阻率的玻璃容器,P、Q为电极,已知a=1 m,b=0.2 m,c=0.1 m,当里面注满某种电解液,且P、Q间加上电压后,其U-I图线如图乙所示,当U=10 V时,电解液的电阻率ρ是多少?
两个公式
区别与联系
定义式:R=eq \f(U,I)
决定式:R=ρeq \f(l,S)
区别
适用于纯电阻元件
适用于粗细均匀的金属导体或浓度均匀的电解液、等离子体
联系
R=ρeq \f(l,S)是对R=eq \f(U,I)的进一步说明,即导体的电阻与U和I无关,而是取决于导体本身的材料、长度和横截面积
串联电路的总电阻R总
并联电路的总电阻R总
不
同
点
n个相同电阻R串联,总电阻R总=nR
n个相同电阻R并联,总电阻R总=eq \f(R,n)
R总大于任一电阻阻值
R总小于任一支路电阻阻值
一个大电阻和一个小电阻串联时,总电阻接近大电阻
一个大电阻和一个小电阻并联时,总电阻接近小电阻
相同点
多个电阻无论串联还是并联,其中任一电阻增大或减小,总电阻也随之增大或减小
限流式
分压式
电路组成
滑动变阻器
接入电路
的特点
采用“一上
一下”的接法
采用“一上
两下”的接法
调压范围
eq \f(RxE,R+Rx)~E
0~E
适用情况
负载电阻的阻值Rx与滑动变阻器的总电阻R相差不多,或R稍大,且电压、电流变化不要求从零调起
(1)要求负载上电压或电流变化范围较大,且从零开始连续可调
(2)负载电阻的阻值Rx远大于滑动变阻器的总电阻R
内接法
外接法
电路
误差分析
电压表示数:
UV=UR+UA>UR
电流表示数:
IA=IR
R测=eq \f(UV,IA)>eq \f(UR,IR)=R真
电压表示数:UV=UR
电流表示数:
IA=IR+IV>IR
R测=eq \f(UV,IA)<eq \f(UR,IR)=R真
误差来源
电流表的分压作用
电压表的分流作用
适用情况
测大电阻
测小电阻
图线
比较内容
I-U图线
U-I图线
坐标轴
横坐标表示电压U、纵坐标表示电流I
横坐标表示电流I、纵坐标表示电压U
斜率
图线上的点与坐标原点连线的斜率表示导体电阻的倒数
图线上的点与坐标原点连线的斜率表示导体的电阻
线性元件图线的形状
R1>R2
R1<R2
非线性元件图线的形状
电阻随U的增大而增大
电阻随I的增大而减小
第4天 串并联电路 电阻定律 (复习篇)
1.理解电流的定义,知道电流的单位和方向.会推导电流的微观表达式
2.掌握电阻定律,知道影响电阻率大小的因素.4.能根据I-U图像或U-I图像求导体的电阻 .
3.掌握串、并联电路的电流、电压和电阻关系,并能进行有关计算.掌握小量程电流表改装成电压表和大量程电流表的原理,并能根据串、并联电路的知识进行有关计算.
4. 理解滑动变阻器的限流式和分压式接法,并能正确选择和应用.认识伏安法测电阻的两种电路并能正确选择和应用.
1. 由欧姆定律I=eq \f(U,R)导出U=IR和R=eq \f(U,I),下列叙述中不正确的是( )
A .导体的电阻跟导体两端的电压成正比,跟导体中的电流成反比
B .导体的电阻由导体本身的性质决定,跟导体两端的电压及流过导体的电流的大小无关
C .对确定的导体,其两端电压和流过它的电流的比值就是它的电阻值
D .一定的电流流过导体,电阻越大,其电压越大
答案 A
解析 导体的电阻由导体本身的性质决定,导体电阻由长度、横截面积和材料决定,跟导体两端的电压及流过导体的电流的大小无关,故A错误,B正确;由R=eq \f(U,I)可知,对确定的导体,其两端电压和流过它的电流的比值就是它的电阻值,故C正确;根据U=IR可知,一定的电流流过导体,电阻越大,其电压越大,故D正确 .
2. (多选)滑动变阻器的原理如图所示,则下列说法中正确的是( )
A.若将a、c两端连在电路中,则当滑片OP向右滑动时,变阻器接入电路中的阻值增大
B.若将a、d两端连在电路中,则当滑片OP向右滑动时,变阻器接入电路中的阻值减小
C.将滑动变阻器以限流式接法接入电路时,必须连入三个接线柱
D.将滑动变阻器以分压式接法接入电路时,必须连入三个接线柱
答案 AD
解析 若将a、c两端连在电路中,aP部分将连入电路,则当滑片OP向右滑动时,aP部分变长,变阻器接入电路中的阻值将增大,A正确;若将a、d两端连在电路中,也是aP部分连入电路,则当滑片OP向右滑动时,aP部分变长,变阻器接入电路中的阻值将增大,B错误;A、B两个选项中均为限流式接法,可见在限流式接法中,a、b两个接线柱中任意选一个,c、d两个接线柱中任意选一个,接入电路即可,C错误;在滑动变阻器的分压式接法中,a、b两个接线柱必须接入电路,c、d两个接线柱中任意选一个,接入电路即可,D正确.
一、电流
1.电流的方向:规定正电荷定向移动的方向为电流的方向,则负电荷定向移动的方向与电流的方向相反.
2.电流的大小
定义式:I=eq \f(q,t).用该式计算出的电流是时间t内的平均值.对于恒定电流,电流的瞬时值与平均值相等.
3.电流是标量
电流虽然有方向,但它不是矢量而是标量.
4.电流的微观表达式I=nqSv的理解
(1)I=eq \f(q,t)是电流的定义式,I=nqvS是电流的决定式,因此I与通过导体横截面的电荷量q及时间t无关,从微观上看,电流决定于导体中单位体积内的自由电荷数n、每个自由电荷的电荷量大小q、定向移动的速率v,还与导体的横截面积S有关.
(2)v表示电荷定向移动的速率.自由电荷在不停地做无规则的热运动,其速率为热运动的速率,电流是自由电荷在热运动的基础上向某一方向定向移动形成的.
二、电阻定律 电阻率
1 .导体电阻的决定式R=ρeq \f(l,S)
l是导体的长度,S是导体的横截面积,ρ是比例系数,与导体材料有关,叫作电阻率 .
2 .电阻率
(1)电阻率是一个反映导体材料导电性能的物理量,是导体材料本身的属性,与导体的形状、大小无关 .
(2)电阻率与温度的关系及应用
①金属的电阻率随温度的升高而增大,可用于制作电阻温度计 .
②大部分半导体的电阻率随温度的升高而减小,半导体的电阻率随温度的变化较大,可用于制作热敏电阻 .
③有些合金,电阻率几乎不受温度变化的影响,常用来制作标准电阻 .
④一些导体在温度特别低时电阻率可以降到零,这个现象叫作超导现象 .
3 .R=eq \f(U,I)与R=ρeq \f(l,S)的区别与联系
三、串并联电路
1.关于电压和电流的分配关系:
(1)串联电路中各电阻两端的电压跟它们的阻值成正比,即eq \f(U1,R1)=eq \f(U2,R2)=…=eq \f(Un,Rn)=eq \f(U,R总)=I.
(2)并联电路中通过各支路电阻的电流跟它们的阻值成反比,即I1R1=I2R2=…=InRn=I总R总=U.
2.串、并联电路总电阻的比较
四、滑动变阻器的限流式和分压式接法
五、伏安法测电阻的两种接法
1.两种接法的比较
2.电流表内、外接的选择方法
(1)直接比较法:当Rx≫RA时,采用内接法,当Rx≪RV时,采用外接法,可记忆为“大内小外”.
(2)公式计算法
当eq \f(RV,Rx)
当Rx=eq \r(RARV)时,两种接法效果相同.
(3)试触法:如图,把电压表的可动接线端分别试接b、c两点,观察两电表的示数变化,若电流表的示数变化明显,说明电压表的分流作用对电路影响大,应选用内接法,若电压表的示数有明显变化,说明电流表的分压作用对电路影响大,所以应选外接法.
一、伏安特曲线
例题1. (多选)两个电阻R1、R2的伏安特曲线如图所示,由图可知( )
A .R1为线性元件,R2为非线性元件
B .R1的电阻R1=tan 45° Ω=1 Ω
C .R2的电阻随电压的增大而减小
D .当U=1 V时,R2的电阻等于R1的电阻
答案 AD
解析 由题图可知R1的伏安特性曲线为过原点的直线,故R1为线性元件,R2的伏安特性曲线为曲线,故R2是非线性元件,故A正确;R1的电阻为2 Ω,故B错误;由题图可知,当U=1 V时,R2的电阻等于R1的电阻,都为2 Ω,故D正确;I-U图像上的点与坐标原点连线的斜率表示电阻的倒数,由题图可知R2的电阻随电压的增大而增大,故C错误 .
解题归纳:导体的伏安特性曲线
1 .伏安特性曲线:用纵坐标表示电流I,用横坐标表示电压U,这样画出的导体的I-U图像叫作导体的伏安特性曲线 .
2 .线性元件和非线性元件
(1)线性元件:伏安特性曲线是一条过原点的直线,欧姆定律适用的元件,如金属导体、电解质溶液 .
(2)非线性元件:伏安特性曲线是一条曲线,欧姆定律不适用的元件 .如气态导体和半导体元件 .
3 .I-U图像与U-I图像
二、电表改装
例题2. 有一电流表G,内阻Rg=10 Ω,满偏电流Ig=3 mA.
(1)要把它改装成量程为0~3 V的电压表,应串联一个多大的电阻?改装后电压表的内阻是多大?
(2)要把它改装成量程为0~0.6 A的电流表,需要并联一个多大的电阻?改装后电流表的内阻是多大?
答案 (1)990 Ω 1 000 Ω (2)0.05 Ω 0.05 Ω
解析 (1)由题意知电流表G的满偏电压
Ug=IgRg=0.03 V
改装成量程为0~3 V的电压表,当达到满偏时,分压电阻R两端的电压UR=U-Ug=2.97 V
所以分压电阻R=eq \f(UR,Ig)=eq \f(2.97,0.003) Ω=990 Ω
改装后电压表的内阻RV=Rg+R=1 000 Ω.
(2)改装成量程为0~0.6 A的电流表,当达到满偏时,通过分流电阻R′的电流IR′=I-Ig=0.597 A
所以分流电阻R′=eq \f(Ug,IR′)≈0.05 Ω
改装后电流表的内阻RA=eq \f(RgR′,Rg+R′)≈0.05 Ω.
解题归纳:
关于电表改装的四点提醒
1.电表改装的问题实际上是串、并联电路中电流、电压的计算问题,只要把表头看成一个电阻Rg即可.
2.无论表头改装成电压表还是电流表,它的三个参量Ug、Ig、Rg是不变的,即通过表头的最大电流并不改变.
3.由改装后电压表的内阻RV=R串+Rg=nRg(其中n=eq \f(U,Ug)=eq \f(U,IgRg))可知,电压表量程越大,其分压电阻R越大,电压表内阻RV越大.
4.由改装后电流表的内阻RA=eq \f(R并Rg,R并+Rg)=eq \f(Rg,n)(其中n=eq \f(I,Ig))可知,电流表的量程越大,其分流电阻R并越小,电流表的内阻RA越小.
(建议用时:30分钟)
一、单选题
1.有甲、乙两导体,甲的横截面积是乙的2倍,而单位时间内通过乙导体横截面的电荷量是甲的2倍,以下说法正确的是( )
A.通过甲、乙两导体的电流相同
B.通过乙导体的电流是甲导体的2倍
C.乙导体中自由电荷定向移动的速率是甲导体的2倍
D.甲、乙两导体中自由电荷定向移动的速率相等
答案 B
解析 由于单位时间内通过乙导体横截面的电荷量是甲的2倍,因此通过乙导体的电流是甲的2倍,故A错,B对.由于I=nqSv,所以v=eq \f(I,nqS),由于不知道甲、乙两导体的n、q关系,所以无法判断v,故C、D错.
2.磁电式电流表(表头)最基本的组成部分是磁铁和放在磁铁两极之间的线圈,由于线圈的导线很细,允许通过的电流很弱,所以在使用时还要扩大量程.已知某一表头G,内阻Rg=30 Ω,满偏电流Ig=5 mA,要将它改装为量程为0~3 A的电流表,所做的操作是( )
A.串联一个570 Ω的电阻
B.并联一个570 Ω的电阻
C.串联一个0.05 Ω的电阻
D.并联一个0.05 Ω的电阻
答案 D
解析 将表头G改装成量程为0~3 A的电流表要并联一个电阻,要并联的电阻阻值为:R并=eq \f(IgRg,I-Ig)=eq \f(5×10-3×30,3-5×10-3) Ω≈0.05 Ω,故选D.
3.用电流表(内阻约4 Ω)和电压表(内阻约3 kΩ)测量电阻R的阻值.某次按照如图所示电路的测量情况:电流表的示数是5 mA,电压表的示数是2.5 V.下列说法正确的是( )
A.电阻R的值为500 Ω
B.电阻R的值略大于500 Ω
C.电阻R的值略小于500 Ω
D.如果采用电流表外接法测量,结果更加精确
答案 C
解析 根据欧姆定律可得:R=eq \f(U,I)-RA=eq \f(2.5,5×10-3) Ω-RA=500 Ω-RA,即电阻R的值略小于500 Ω;由R≫RA可知采用电流表内接的方法测量,结果更加精确,故C正确.
4.如图所示的电路中,U=24 V,滑动变阻器R2的最大阻值为100 Ω,R1=50 Ω.当滑片P滑至R2的中点时,a、b两端的电压为( )
A.8 V
B.12 V
C.16 V
D.4 V
答案 A
解析 由题图可知,滑片P滑至R2的中点时,滑动变阻器下半部分电阻为R下=50 Ω,下半部分电阻与R1并联后的阻值为R并=eq \f(R1R下,R1+R下)=25 Ω,则a、b两端的电压为Uab=eq \f(R并,R并+R上)U=eq \f(25,25+50)×24 V=8 V,故A正确.
二、多选题
5.(多选)将两个相同的表头分别改装成A1(0~3 A)和A2(0~0.6 A)两个电流表,把两个电流表并联接入电路中测量电流,如图5所示,则下列说法正确的是( )
A.A1的指针半偏时,A2的指针也半偏
B.A1的指针还没半偏时,A2的指针已经半偏
C.A1的读数为1.0 A时,A2的读数为0.2 A
D.A1的读数为1.0 A时,干路的电流为2.0 A
答案 AC
解析 A1(0~3 A)和A2(0~0.6 A)是由两个相同的表头改装而成的,只是它们并联的电阻不同.当两个电流表并联时,加在两电流表上的电压相等,所以通过两表头的电流也相等,选项A正确,B错误;A1的读数为1.0 A时,A2的读数应为eq \f(1,3)×0.6 A=0.2 A,通过干路的电流为1.2 A,选项C正确,D错误.
6. (多选)用伏安法测电阻,当对被测电阻的阻值一无所知而无法选择用何种接法时,可采用试触的方法.如图所示,某同学测量未知电阻R时,让电压表的一端接在A点,另一端先后接到B点和C点;他发现电流表示数有明显变化,而电压表示数无明显变化,则下列说法中正确的是( )
A.R与电压表阻值接近,应选择电流表内接电路
B.如果选择电流表内接电路,测量值大于真实值
C.R与电流表阻值接近,应选择电流表外接电路
D.如果选择电流表外接电路,测量值大于真实值
答案 AB
解析 由题图电路图可知,电压表的一端接A点,另一端接到B点时,电压表与电阻并联,电流表测电阻与电压表电流之和,另一端接到C点时,电流表测通过电阻的电流;若电流表示数有明显变化,而电压表示数无明显变化,说明电压表分流较大,而电流表分压较小,故R阻值较大,与电压表阻值接近,故应选择电流表内接电路;如果选择电流表内接电路,测量值是待测电阻和电流表电阻的串联总电阻,测量值大于真实值,故A、B正确,C、D错误.
三、解答题
7.在如图所示的电路中,小量程电流表G的内阻Rg=100 Ω,满偏电流Ig=1 mA,R1=900 Ω,R2=eq \f(100,999) Ω.
(1)当S1和S2均断开时,改装成的表是什么表?量程为多大?
(2)当S1和S2均闭合时,改装成的表是什么表?量程为多大?
答案 (1)电压表 0~1 V (2)电流表 0~1 A
解析 (1)S1和S2均断开时,电阻R1与小量程电流表G串联,可组成较大量程的电压表,电压表的内阻RV=Rg+R1=1 000 Ω,所以电压表两端的电压最高为:
U=IgRV=0.001×1 000 V=1 V,
即改装成的电压表的量程为0~1 V.
(2)S1和S2均闭合时,电阻R1被短路,电阻R2与小量程电流表G并联,组成较大量程的电流表.当小量程电流表G满偏时,通过R2的电流为:IR2=eq \f(IgRg,R2)=eq \f(0.001×100,\f(100,999)) A=0.999 A,故改装成的电流表的电流最大为I=IR2+Ig=0.999 A+0.001 A=1 A,即改装成的电流表的量程为0~1 A.
8.如图甲为一测量电解液电阻率的玻璃容器,P、Q为电极,已知a=1 m,b=0.2 m,c=0.1 m,当里面注满某种电解液,且P、Q间加上电压后,其U-I图线如图乙所示,当U=10 V时,电解液的电阻率ρ是多少?
答案 40 Ω·m
解析 由题图乙可求得当U=10 V时,电解液的电阻为
R=eq \f(U,I)=eq \f(10,5×10-3) Ω=2 000 Ω,
由题图甲可知电解液长为l=a=1 m,横截面积为S=bc=0.02 m2,结合电阻定律R=ρeq \f(l,S)得
ρ=eq \f(RS,l)=eq \f(2 000×0.02,1) Ω·m=40 Ω·m.
两个公式
区别与联系
定义式:R=eq \f(U,I)
决定式:R=ρeq \f(l,S)
区别
适用于纯电阻元件
适用于粗细均匀的金属导体或浓度均匀的电解液、等离子体
联系
R=ρeq \f(l,S)是对R=eq \f(U,I)的进一步说明,即导体的电阻与U和I无关,而是取决于导体本身的材料、长度和横截面积
串联电路的总电阻R总
并联电路的总电阻R总
不
同
点
n个相同电阻R串联,总电阻R总=nR
n个相同电阻R并联,总电阻R总=eq \f(R,n)
R总大于任一电阻阻值
R总小于任一支路电阻阻值
一个大电阻和一个小电阻串联时,总电阻接近大电阻
一个大电阻和一个小电阻并联时,总电阻接近小电阻
相同点
多个电阻无论串联还是并联,其中任一电阻增大或减小,总电阻也随之增大或减小
限流式
分压式
电路组成
滑动变阻器
接入电路
的特点
采用“一上
一下”的接法
采用“一上
两下”的接法
调压范围
eq \f(RxE,R+Rx)~E
0~E
适用情况
负载电阻的阻值Rx与滑动变阻器的总电阻R相差不多,或R稍大,且电压、电流变化不要求从零调起
(1)要求负载上电压或电流变化范围较大,且从零开始连续可调
(2)负载电阻的阻值Rx远大于滑动变阻器的总电阻R
内接法
外接法
电路
误差分析
电压表示数:
UV=UR+UA>UR
电流表示数:
IA=IR
R测=eq \f(UV,IA)>eq \f(UR,IR)=R真
电压表示数:UV=UR
电流表示数:
IA=IR+IV>IR
R测=eq \f(UV,IA)<eq \f(UR,IR)=R真
误差来源
电流表的分压作用
电压表的分流作用
适用情况
测大电阻
测小电阻
图线
比较内容
I-U图线
U-I图线
坐标轴
横坐标表示电压U、纵坐标表示电流I
横坐标表示电流I、纵坐标表示电压U
斜率
图线上的点与坐标原点连线的斜率表示导体电阻的倒数
图线上的点与坐标原点连线的斜率表示导体的电阻
线性元件图线的形状
R1>R2
R1<R2
非线性元件图线的形状
电阻随U的增大而增大
电阻随I的增大而减小
高二物理寒假精品课(人教版2019)第2天电场能的性质(原卷版+解析): 这是一份高二物理寒假精品课(人教版2019)第2天电场能的性质(原卷版+解析),共16页。试卷主要包含了电势差的理解,电势差与静电力做功的关系,匀强电场中电势差与电场强度,1×0等内容,欢迎下载使用。
高二物理寒假精品课(人教版2019)第1天电场力的性质(原卷版+解析): 这是一份高二物理寒假精品课(人教版2019)第1天电场力的性质(原卷版+解析),共17页。试卷主要包含了理解摩擦起电和感应起电,9×10-4 N,4×10-12 C,qb=-2,012) N,76×10-11 N等内容,欢迎下载使用。
高中物理人教版 (2019)必修 第三册4 串联电路和并联电路课时训练: 这是一份高中物理人教版 (2019)必修 第三册<a href="/wl/tb_c163130_t7/?tag_id=28" target="_blank">4 串联电路和并联电路课时训练</a>,共22页。试卷主要包含了串联电路、并联电路总电阻的比较,把一个电流计接成如图所示电路等内容,欢迎下载使用。

