河北省唐山市第二中学2024-2025学年高三上学期第一次月考化学试题(原卷版+解析版)
展开考试时间 75分钟 满分 100分
可能用到的相对原子质量:H-1 C-12 O-16 Fe-56
一、选择题:本题共14小题,共42分。
1. 青少年帮厨既可培养劳动习惯,也能将化学知识应用于实践。下列有关解释合理的是
A. 清洗铁锅后及时擦干,能减缓铁锅因发生吸氧腐蚀而生锈
B. 烹煮食物的后期加入食盐,能避免长时间受热而分解
C. 将白糖熬制成焦糖汁,利用蔗糖高温下充分炭化为食物增色
D. 制作面点时加入食用纯碱,利用中和发酵过程产生的酸
【答案】A
【解析】
【详解】A.铁发生吸氧腐蚀时,正极上O2得电子结合水生成氢氧根离子,清洗铁锅后及时擦干,除去了铁锅表面的水分,没有了电解质溶液,能减缓铁锅因发生吸氧腐蚀而生锈,A正确;
B.食盐中含有碘酸钾,碘酸钾受热不稳定易分解,因此烹煮食物时后期加入食盐,与NaCl无关,B错误;
C.焦糖的主要成分仍是糖类,同时还含有一些醛类、酮类等物质,蔗糖在高温下并未炭化,C错误;
D.食用纯碱主要成分为Na2CO3,制作面点时加入食用纯碱,利用了Na2CO3中和发酵过程产生的酸,D错误;
故答案选A。
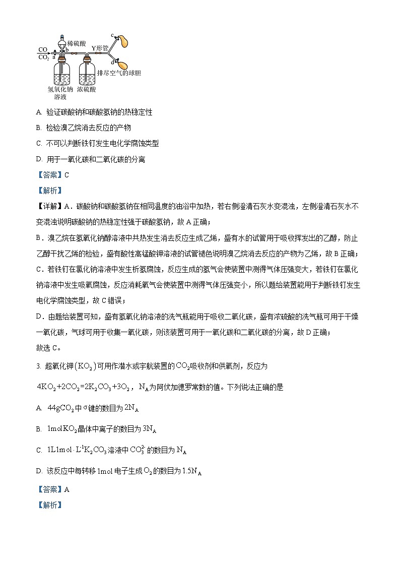
2. 关于下列装置图的叙述错误的是
A. 验证碳酸钠和碳酸氢钠的热稳定性
B. 检验溴乙烷消去反应的产物
C. 不可以判断铁钉发生电化学腐蚀类型
D. 用于一氧化碳和二氧化碳的分离
【答案】C
【解析】
【详解】A.碳酸钠和碳酸氢钠在相同温度的油浴中加热,若右侧澄清石灰水变混浊,左侧澄清石灰水不变混浊说明碳酸钠的热稳定性强于碳酸氢钠,故A正确;
B.溴乙烷在氢氧化钠醇溶液中共热发生消去反应生成乙烯,盛有水的试管用于吸收挥发出的乙醇,防止乙醇干扰乙烯的检验,盛有酸性高锰酸钾溶液的试管褪色说明溴乙烷消去反应的产物为乙烯,故B正确;
C.若铁钉在氯化钠溶液中发生析氢腐蚀,反应生成的氢气会使装置中测得气体压强变大,若铁钉在氯化钠溶液中发生吸氧腐蚀,反应消耗氧气会使装置中测得气体压强变小,所以题给装置能用于判断铁钉发生电化学腐蚀类型,故C错误;
D.由题给装置可知,盛有氢氧化钠溶液的洗气瓶能用于吸收二氧化碳,盛有浓硫酸的洗气瓶可用于干燥一氧化碳,气球可用于收集一氧化碳,则该装置可用于一氧化碳和二氧化碳的分离,故D正确;
故选C。
3. 超氧化钾可用作潜水或宇航装置的吸收剂和供氧剂,反应为,为阿伏加德罗常数的值。下列说法正确的是
A. 中键的数目为
B. 晶体中离子的数目为
C. 溶液中的数目为
D. 该反应中每转移电子生成的数目为
【答案】A
【解析】
【详解】A.(即)中键的数目为,A正确;
B.由和构成,晶体中离子的数目为,B错误;
C.在水溶液中会发生水解:,故溶液中的数目小于,C错误;
D.该反应中部分氧元素化合价由价升至0价,部分氧元素化合价由价降至价,则每参加反应转移电子,每转移电子生成数目为,D错误;
故选A。
4. 侯氏制碱法工艺流程中的主反应为,其中W、X、Y、Z、Q、R分别代表相关化学元素。下列说法正确的是
A. 原子半径:B. 第一电离能:
C. 单质沸点:D. 电负性:
【答案】C
【解析】
【分析】侯氏制碱法主反应的化学方程式为,则可推出W、X、Y、Z、Q、R分别为H元素、C元素、N元素、O元素、元素、元素。
【详解】A.一般原子的电子层数越多半径越大,电子层数相同时,核电荷数越大,半径越小,则原子半径:,故A错误;
B.同周期从左到右元素第一电离能呈增大趋势,ⅡA族、ⅤA族原子的第一电离能大于同周期相邻元素,则第一电离能:,故B错误;
C.、为分子晶体,相对分子质量越大,沸点越高,二者在常温下均为气体,在常温下为固体,则沸点:,故C正确;
D.同周期元素,从左往右电负性逐渐增大,同族元素,从上到下电负性逐渐减小,电负性:,故D错误;
故选C。
5. 是火箭固体燃料重要的氧载体,与某些易燃物作用可全部生成气态产物,如:。下列有关化学用语或表述正确的是
A. 的形成过程可表示为
B. 中的阴、阳离子有相同的VSEPR模型和空间结构
C. 在、石墨、金刚石中,碳原子有和三种杂化方式
D. 和都能作制冷剂是因为它们有相同类型的分子间作用力
【答案】B
【解析】
【详解】A.是共价化合物,其电子式为,的形成过程可表示为,故A错误;
B.中的中心N原子孤电子对数为,价层电子对数为4,的中心原子孤电子对数为,价层电子对数为4,则二者的模型和空间结构均为正四面体形,故B正确;
C.、石墨、金刚石中碳原子的杂化方式分别为、、,共有2种杂化方式,故C错误;
D.易液化,其汽化时吸收热量,可作制冷剂,干冰易升华,升华时吸收热量,也可作制冷剂,分子间作用力为氢键和范德华力,分子间仅存在范德华力,故D错误;
故选B。
6. 某离子液体由原子序数依次增大的短周期元素X、Y、Z、W、M组成,结构简式如图。其中Y、Z位于同周期相邻主族,W和M的p轨道均含一个未成对电子。下列说法错误的是
A. 简单离子半径:W
【答案】D
【解析】
【分析】依据结构可知X形成一键,且在五种元素中原子序数最小,则X为H,Y均形成四键,则Y为C,由于Y、Z位于同周期相邻主族,故Z为N元素,该物质阳离子应该是N(CH3)3与H+结合,其中N上有1个孤电子对,H+提供空轨道,二者形成配位键,该物质的阴离子为-1价,结合W和M的p轨道均含有一个未成对电子,故W的价电子结构为3s23p1,M的价电子结构为3s23p5,该阴离子应该为AlCl,其中Al3+提供空轨道,Cl-提供孤电子对,二者形成配位键,由此可以得知,X为H,Y为C,Z为N,W为Al,M为Cl。
【详解】A.Al3+、N3-均为10电子微粒,Cl-为18电子微粒,所以Cl-的半径最大,依据序大径小的规律可知N3->Al3+,因此简单离子半径Al3+<N3-<Cl-,故A正确;
B.W为Al,其第一电离能较小,C和N属于相同周期元素,随着原子序数最大,第一电离能有增大的趋势,故第一电离能Al<C<N,故B正确;
C.由上述分析可知,该离子液体中阴阳离子中均含有配位键,故C正确;
D.NH5应该为NH4H,其中NH中N的价层电子对数为4,其杂化方式为,故D错误;
故选D。
7. CalebinA可用于治疗阿尔茨海默病,在其合成过程中有如下物质转化过程:
下列有关化合物X、Y和Z的说法正确的是
A. X有3种含氧官能团
B. X、Y和Z均可发生水解反应
C. 可用新制Cu(OH)2悬浊液检验Z中是否混有X
D. 将Z与NaOH乙醇溶液共热,可发生消去反应
【答案】C
【解析】
【详解】A.根据物质结构简式可知:X有2种含氧官能团:醚键和醛基,A错误;
B.X、Y和Z均不含可水解的官能团:如酯基、卤素原子等,B错误;
C.X中含醛基,而Z中无醛基,可用新制Cu(OH)2悬浊液检验Z中是否混有X,C正确;
D.Z中含有羟基,由于在羟基连接的C原子的邻位C原子上含有H原子,因此可在浓硫酸存在的条件下加热发生消去反应,D错误;
故合理选项是C。
8. 单质硫和氢气在低温高压下可形成一种新型超导材料,其晶胞如图。下列说法错误的是
A. S位于元素周期表p区B. 该物质的化学式为
C. S位于H构成的八面体空隙中D. 该晶体属于分子晶体
【答案】D
【解析】
【分析】
【详解】A.S的价电子排布式为:3s23p4,故S位于元素周期表p区,A正确;
B.由该物质形成晶体的晶胞可知:S个数为,H个数为:,故H、S原子个数比为3:1,故该物质的化学式为,B正确;
C.S位于H构成的八面体空隙中,如图所示,C正确;
D.由于该晶体是一种新型超导材料,说明其是由阴、阳离子构成的,故该晶体属于离子晶体,D错误;
故答案为:D。
9. 冠醚是一种超分子,它能否适配碱金属离子与其空腔直径和离子直径有关。二苯并-18-冠-6与形成的螯合离子的结构如图所示。下列说法错误的是
A. 冠醚可以用来识别碱金属离子B. 二苯并-18-冠-6也能适配
C. 该冠醚分子中碳原子杂化方式有2种D. 一个鳌合离子中配位键的数目为6
【答案】B
【解析】
【详解】A.二苯并-18-冠-6与形成的鳖合离子,故冠醚可以用来识别碱金属离子,A正确;
B.冠醚能否适配碱金属离子与其空腔直径和离子直径有关,二苯并-18-冠-6能适配钾离子,而锂离子半径明显小于钾离子,故不能适配,B错误;
C.该冠醚分子中苯环上碳为sp2杂化,碳链上饱和碳为sp3杂化,碳原子杂化方式有2种,C正确;
D.由图结构可知,一个鳌合离子中配位键的数目为6,D正确;
故选B。
10. 下列陈述Ⅰ与陈述Ⅱ均正确,且具有因果关系的是
A. AB. BC. CD. D
【答案】B
【解析】
【详解】A.金属钠具有强还原性,钠和TiCl4溶液反应时会先与水反应,所以不能用钠和TiCl4溶液反应冶炼金属钛,A项错误;
B.已知烷基为推电子基团,减小了O-H的极性,越难电离出氢离子,与Na反应越不剧烈,故有CH3OH与Na反应的剧烈程度弱于H2O与Na反应的剧烈程度,B项正确;
C.已知H2O中心原子O原子周围的价层电子对数为4,有两对孤电子对;而SO3中心原子S原子周围的价层电子对数为3,无孤电子对;故H2O为V形,而SO3为平面三角形,故键角:H2O
答案选B。
11. Li-FeS2电池是目前电池中综合性能最好的一种电池,其结构如图所示。已知电池放电时的反应为4Li+FeS2=Fe+2Li2S。下列说法正确的是
A. Li为电池的负极,发生还原反应
B. 电池工作时,Li+向负极移动
C. 正极的电极反应式为FeS2+4e-=Fe+2S2-
D. 将熔融的LiCF3SO3改为LiCl的水溶液,电池性能更好
【答案】C
【解析】
【分析】根据电池反应式知,放电时Li失电子发生氧化反应,则Li是负极,电极反应式为Li-e-=Li+,FeS2为正极,正极反应式为FeS2+4e-=Fe+2S2-,放电时电解质中阳离子向正极移动、阴离子向负极移动,据此分析解答。
【详解】A.由分析可知,Li是负极,Li失电子发生氧化反应, 故A错误;
B.放电时,阳离子Li+向正极移动,故B错误;
C.FeS2为正极,正极反应式为FeS2+4e-=Fe+2S2-,故C正确;
D.将熔融的LiCF2SO4改为LiCl的水溶液,Li和水发生氧化还原反应生成氢气,所以不能将熔融的LiCF2SO4改为LiCl的水溶液,故D错误;
答案选C。
12. 下列实验操作和现象、结论或目的均正确的是( )
A. AB. BC. CD. D
【答案】A
【解析】
【分析】A.氧化铁溶于盐酸反应得氯化铁溶液,滴加KSCN溶液变红色;B.CO还原Fe2O3得到的黑色固体中可能含有铁,可与Fe3+发生反应生成Fe2+;C.溶液中含有NO3-,在酸性条件下会氧化Fe2+离子,不能证明是否已变质;D.若溶液中存在铁离子,加入KSCN溶液也变红色。
【详解】A. 氧化铁和盐酸反应生成氯化铁和水,三价铁离子遇KSCN溶液会变红色,说明红砖中含有氧化铁,故A正确;
B.CO还原Fe2O3得到单质Fe,即使有Fe3O4,其溶于盐酸后产生的Fe3+与Fe发生反应:Fe+2Fe3+=3Fe2+,加入KSCN溶液也不显红色,故B错误;
C. NO3-+H+具有强氧化性,而Fe2+具有还原性,二者发生氧化还原反应,有Fe3+生成,遇KSCN溶液呈红色,不能证明样品是否变质,故C错误;
D.若原溶液中不存在Fe2+存在Fe3+,也有此现象,故D错误,答案选A。
13. 高铁酸钾()是新型的绿色环保水处理剂。一种制备的流程如下:
下列说法错误的是
A. 步骤i中反应的离子方程式为
B. 步骤ⅱ说明碱性条件下,氧化性:NaClO>Na2FeO4
C. 步骤ⅲ的反应为复分解反应,说明溶解度:
D. 作为性能优良的水处理剂,主要是利用了其强氧化性和还原后产生的具有絮凝作用的Fe(Ⅲ)
【答案】C
【解析】
【分析】根据制备流程分析,FeSO4溶液在酸性条件下与H2O2发生氧化还原反应得到Fe2(SO4)3,Fe2(SO4)3与NaClO在碱性条件下发生氧化还原得到Na2FeO4,Na2FeO4与饱和的KOH溶液作用得到K2FeO4粗品,经洗涤干燥后得到K2FeO4纯品,据此分析解答问题。
【详解】A.由上述分析可知,步骤ⅰ为FeSO4溶液在酸性条件下与H2O2发生氧化还原反应生成H2O和Fe2(SO4)3,根据氧化还原反应规律可得反应的离子方程式为:2Fe2++H2O2+2H+=2Fe3++2H2O,A选项正确;
B.步骤ⅱ为Fe2(SO4)3与NaClO在碱性条件下发生氧化还原得到Na2FeO4,氧化剂是NaClO,氧化产物为Na2FeO4,因为氧化剂的氧化性大于氧化产物,故在碱性条件下,氧化性:NaClO>Na2FeO4,B选项正确;
C.步骤ⅲ为Na2FeO4与饱和的KOH溶液发生复分解反应得到K2FeO4粗品,溶解度大的物质转化为溶解度小的物质,故溶解度:Na2FeO4>K2FeO4,C选项错误;
D.由于K2FeO4具有强氧化性,因此可用于水的杀菌消毒,且其还原产物Fe3+水解得到的Fe(OH)3胶体,具有絮凝的作用,故K2FeO4是性能优良的水处理剂,D选项正确;
答案选C。
14. 实验室使用pH传感器来测定Na2CO3和NaHCO3混合物中NaHCO3的含量。称取1.59 g样品,溶于水配成250.00 mL溶液,取出25.00 mL,该溶液用0.1 ml·L-1盐酸进行滴定,得到如下曲线。以下说法或操作正确的是
A. 第一个计量点之前发生反应的离子方程式:HCO3-+H+=H2O+CO2↑
B. 第二个计量点对应溶液中大量存在的阴离子是Cl-、HCO3-
C. 此样品中n(NaHCO3)=(28.1-2×11.9)×10-3 ml
D. 使用该方法测定Na2CO3和NaOH混合溶液中的NaOH含量,将会得到1个计量点
【答案】C
【解析】
【分析】A. 第一个计量点前溶液显示碱性,据此确定发生的离子反应;
B. 第二个计量点溶液pH=4,显示酸性,据此确定存在的离子;
C. Na2CO3和NaHCO3混合物加盐酸,先是碳酸钠转化为碳酸氢钠,随后是碳酸氢钠转化为氯化钠的过程,据此计算;
D. Na2CO3和NaOH混合溶液中加入盐酸,先是HCl和NaOH发生中和反应,然后是HCl和Na2CO3之间发生反应,据此回答。
【详解】A. 根据图示知道第一个计量点前溶液显示碱性,发生的离子反应:CO32-+H+=HCO3-,A错误;
B. 第二个计量点溶液pH=4,显示酸性,H+与HCO3-会发生反应,因此不能大量存在HCO3-离子,B错误;
C. Na2CO3和NaHCO3混合物加盐酸,首先是碳酸钠转化为碳酸氢钠:CO32-+H+=HCO3-,此时消耗的盐酸的体积为11.9 mL,随后是碳酸氢钠转化为氯化钠的过程,HCO3-+H+=H2O+CO2↑,由于CO32-+H+=HCO3-过程和HCO3-+H+=H2O+CO2↑过程消耗的盐酸体积应该是相同的,所以样品中碳酸钠消耗的盐酸为2×11.9 mL,则样品中碳酸氢钠消耗的盐酸n(HCl)=(28.1-2×11.9)×10-3 L×0.1 ml/L=(28.1-2×11.9)×10-4 ml,所以此样品n(NaHCO3)= (28.1-2×11.9)×10-4 ml×10=(28.1-2×11.9)×10-3 ml,C正确;
D. Na2CO3和NaOH混合溶液中加入盐酸,HCl先和氢氧化钠发生中和反应,然后是HCl和Na2CO3之间发生反应,生成NaHCO3,最后是生成氯化钠,不止得到1个计量点,是三个计量点,D错误;
故合理选项是C。
本题考查学生碳酸钠和碳酸氢钠与盐酸之间的反应,注意物质反应的先后是解题的关键,侧重考查学生读图能力和应用能力。
二、非选择题:本题共4小题,共58分。
15. 草酸亚铁晶体(FeC2O4·2H2O,难溶于水)是电池磷酸铁锂正极材料所需主要原材料。某同学在实验室,利用废铁屑制备草酸亚铁晶体(FeC2O4·2H2O)。回答下列问题:
(1)利用废铁屑制备硫酸亚铁溶液。废铁屑在使用前需要用热的饱和碳酸钠溶液进行洗涤,目的是___________;为了防止硫酸亚铁变质,制备过程中应采取的措施是___________。
(2)草酸亚铁晶体制备,实验装置如图所示。
①仪器X的名称为___________。
②实验过程中不断通入N2,其目的除了提供无氧环境,另一个目的是___________(结合实验装置回答)。
③反应完全后,用蒸馏水和无水乙醇多次洗涤,进行固液分离,在60℃下干燥12h,得到淡黄色的草酸亚铁晶体产品。检验草酸亚铁晶体洗涤干净的方法是___________;写出制备草酸亚铁晶体的离子方程式:___________。
(3)产品中FeC2O4·2H2O的质量分数测定[假设产品中杂质仅为FeSO4和(NH4)2SO4]
Ⅰ.将准确称量的ag草酸亚铁晶体样品置于250mL锥形瓶内,加入适量的H2SO4溶解,加热至70℃左右,立即用浓度为的高锰酸钾标准溶液滴定至终点,重复2~3次,平均消耗高锰酸钾溶液bmL;
Ⅱ.向上述滴定混合液中加入适量的Zn粉和过量的的H2SO4溶液,煮沸(不含Fe3+),继续用的高锰酸钾标准溶液滴定至终点,平均消耗高锰酸钾溶液cmL。
①步骤Ⅱ中检验溶液不含Fe3+的操作:取一滴煮沸后的溶液滴入装有___________(填化学式)溶液的试管中,若___________,则说明溶液不含Fe3+。
②产品中FeC2O4·2H2O的质量分数为___________%(用含a、b、c的式子表示)。
已知。
【答案】(1) ①. 洗涤铁屑表面油污 ②. 硫酸亚铁溶液中加少量铁粉
(2) ①. 三口烧瓶 ②. 起到搅拌作用,使草酸铵和硫酸亚铁溶液充分混合 ③. 取最后一次洗涤液,加足量盐酸,再加氯化钡溶液,若无白色沉淀生成,说明洗涤液中不含硫酸根离子,则草酸亚铁晶体已洗涤干净 ④.
(3) ①. KSCN溶液 ②. 不变红 ③.
【解析】
【小问1详解】
热的纯碱溶液可以去油污,废铁屑在使用前需要用热的饱和碳酸钠溶液进行洗涤,目的是洗涤铁屑表面油污;Fe3+能被Fe还原为Fe2+,为了防止硫酸亚铁变质,制备过程中应采取的措施是在硫酸亚铁溶液中加少量铁粉;
【小问2详解】
①根据装置图,仪器X的名称为三口烧瓶。
②实验过程中不断通入N2,根据图示,通入氮气可以起到搅拌作用,使草酸铵和硫酸亚铁溶液充分混合,加快反应速率。
③取最后一次洗涤液,加足量盐酸,再加氯化钡溶液,若无白色沉淀生成,说明洗涤液中不含硫酸根离子,则草酸亚铁晶体已洗涤干净;草酸铵、硫酸亚铁反应生成草酸亚铁晶体、硫酸铵,反应的离子方程式为。
【小问3详解】
①Fe3+遇KSCN溶液变红,步骤Ⅱ中检验溶液不含Fe3+的操作:取一滴煮沸后的溶液滴入装有KSCN溶液的试管中,若溶液不变红,则说明溶液不含Fe3+。
②根据步骤Ⅰ,Fe2+、 共消耗高锰酸钾的物质的量为,根据步骤Ⅱ,Fe2+消耗高锰酸钾的物质的量为,则消耗高锰酸钾的物质的量为,根据,可知的物质的量为,根据守恒FeC2O4·2H2O的物质的量为,产品中FeC2O4·2H2O的质量分数为。
16. 镍氢电池是一种新型绿色电池,利用废旧镍氢电池的金属电极芯[主要成分为Ni(OH)2、C(OH)2及少量铁、铝的氧化物等]生产硫酸镍、碳酸钴的工艺流程如图。
已知:部分金属阳离子以氢氧化物的形式沉淀时溶液的pH见表:
回答下列问题:
(1)步骤①用稀硫酸浸取金属电极芯前,提高浸取率方法_______(写两种)。
(2)沉淀A的主要成分_______,步骤②调pH的范围为_______。
(3)将“母液1”的pH调至3~4,再加入NaClO,NaClO的作用是_______。
(4)步骤④离子方程式_______。
(5)步骤⑤中“母液3”与NaHCO3溶液反应的离子方程式为_______。
(6)由“母液4”获得NiSO4·7H2O的操作为_______、_______、过滤、洗涤、干燥。
【答案】(1)适当增加硫酸浓度,将电极芯粉碎
(2) ①. Al(OH)3、Fe(OH)3 ②. 4.7≤pH<6.2
(3)将C2+氧化为C3+
(4)
(5)
(6) ① 蒸发浓缩 ②. 冷却结晶
【解析】
【分析】含镍废电池的金属电极芯加入硫酸溶液酸溶,浸取液加入双氧水氧化将Fe2+氧化为Fe3+,调pH,产生Fe(OH)3沉淀、Al(OH)3沉淀,过滤后,母液1加入次氯酸钠将C2+氧化为C3+、调pH,得到C(OH)3沉淀,在硫酸参与下,被双氧水还原为C2+,加入碳酸氢钠溶液得CCO3沉淀;过滤所得母液2,经加入氨气、硫酸后转化为Ni(OH)2沉淀,过滤后,在硫酸参与下,得到NiSO4,用于生成NiSO4·7H2O,据此分析答题。
【小问1详解】
根据影响化学反应速率因素可知,用硫酸浸取金属电极芯时,提高浸取率的方法有适当增加硫酸浓度,将电极芯粉碎等;
【小问2详解】
金属电极芯中C、Ni、Fe、Al等元素,加入稀硫酸酸浸时都转化为金属离子(Ni2+、C2+、Fe2+、A13+),浸出液中加入过氧化氢的作用是氧化亚铁离子为铁离子,由流程图中最终产物可知,调节pH的作用是除去溶液中的Fe3+、A13+,故沉淀A的主要成分是Al(OH)3、Fe(OH)3;为了保证Fe3+、A13+沉淀完全而不沉淀Ni2+、C2+,由表格数据可知,要调节pH的范围为4.7≤pH<6.2;
【小问3详解】
由流程图中母液1的后续产物可知,加入NaClO的作用是将C2+氧化为C3+,从而使其容易形成沉淀,与母液分离;
【小问4详解】
由分析可知,步骤④C(OH)3和硫酸、过氧化氢反应生成二价钴离子,同时过氧化氢被氧化生成氧气,离子方程式为;
【小问5详解】
碳酸氢根电离出碳酸根离子和氢离子,“母液3”中的C2+与碳酸根形成难溶物碳酸钙,促进碳酸氢根电离,氢离子浓度增大,有一部分碳酸氢根就转变为二氧化碳和水, “母液3”与NaHCO3溶液反应的离子方程式为:;
【小问6详解】
步骤⑧从母液中得到硫酸镍的晶体,为蒸发结晶的过程,操作为蒸发浓缩,冷却结晶,过滤洗涤干燥。
17. 二氧化碳催化加氢制甲醇,有利于减少温室气体二氧化碳。回答下列问题:
(1)二氧化碳加氢制甲醇的总反应可表示为:。该反应一般认为通过如下步骤来实现:①。②。总反应的_______,若反应①为慢反应,下列示意图中能体现上述反应能量变化的是_______(填标号)。
A. B.
C. D.
(2)合成总反应在起始物时,在不同条件下达到平衡,设体系中甲醇的物质的量分数为,在℃下的、在下的如图所示。
①用各物质的平衡分压表示总反应的平衡常数,表达式_______。
②图中对应等压过程的曲线是_______,判断的理由是_______ 。
③当时,的平衡转化率_______,反应条件可能为_______或_______。
【答案】(1) ①. -49 ②. A
(2) ①. ②. b ③. 总反应ΔH<0,升高温度时平衡向逆反应方向移动,甲醇的物质的量分数变小 ④. 33.3% ⑤. 5×105Pa,210℃ ⑥. 9×105Pa,250℃
【解析】
【小问1详解】
依据盖斯定律,将反应①+②得, ∆H=∆H1+∆H2=+41kJ∙ml-1-90kJ∙ml-1=-49 kJ∙ml-1;由题给信息可知,该反应①为慢反应,则反应①的活化能大于反应②,且∆H<0;
A.图象中,反应①活化能大于反应②,且总反应中反应物的总能量大于生成物的总能量,反应①为吸热反应,反应②为放热反应,A符合题意;
B.图象中,总反应的反应物的总能量小于生成物的总能量,B不符合题意;
C.图象中,反应①的活化能小于反应②,C不符合题意;
D.图象中,总反应的反应物的总能量小于生成物的总能量,D不符合题意;
故答案选A;
【小问2详解】
①二氧化碳加氢制甲醇的总反应为,因此利用各物质的平衡分压表示总反应的平衡常数,表达式Kp= ;
②该反应为放热反应,升高温度平衡逆向移动,体系中x(CH3OH)将减小,因此图中对应等压过程的曲线是b;理由是:总反应ΔH<0,升高温度时平衡向逆反应方向移动,甲醇的物质的量分数变小;
③设起始时n(CO2)=1ml,n(H2)=3ml,则可建立如下三段式:
,ml,从而得出平衡时CO2的转化率为;由图可知,反应条件可能为5×105Pa,210℃或者9×105Pa,250℃。
对于一个化学反应来说,正反应的活化能越大,反应越困难,反应速率越慢。
18. 甲磺司特(M)是一种在临床上治疗支气管哮喘、特应性皮炎和过敏性鼻炎等疾病的药物。M的一种合成路线如下(部分试剂和条件省略)。
回答下列问题:
(1)A的化学名称为_______。
(2)的反应类型为_______。
(3)D的结构简式为_______。
(4)由F生成G的化学方程式为_______。
(5)G和H相比,H的熔、沸点更高,原因为_______。
(6)K与E反应生成L,新构筑官能团的名称为_______。
(7)同时满足下列条件的I的同分异构体共有_______种。
(a)核磁共振氢谱显示为4组峰,且峰面积比为;
(b)红外光谱中存在和硝基苯基()吸收峰。
其中,可以通过水解反应得到化合物H的同分异构体的结构简式为_______。
【答案】(1)丙烯酸 (2)加成反应
(3) (4)+HO-NO2+H2O
(5)H分子中存在羟基,能形成分子间氢键
(6)酰胺基 (7) ①. 6 ②.
【解析】
【分析】由流程图可知,A与甲醇发生酯化反应生成B,则A的结构简式为;B与CH3SH发生加成反应生成C;C在碱性条件下发生酯的水解反应,酸化后生成D,则D的结构简式为;D与SOCl2发生取代反应生成E;由F的分子式可知,F的结构简式为;F发生硝化反应生成G,G的结构简式为;G在一定条件下发生水解反应生成H,H的结构简式为;H与发生取代反应生成I;I与乙醇钠发生反应生成J;J发生硝基的还原生成K,K的结构简式为;K与E发生取代反应生成L;L与反应生成M。
【小问1详解】
由A→B的反应条件和B的结构简式可知该步骤为酯化反应,因此A为,其名称为丙烯酸。
【小问2详解】
B与发生加成反应,和分别加到双键碳原子上生成C。
【小问3详解】
结合C和E的结构简式以及C→D和D→E的反应条件,可知C→D为C先在碱性条件下发生水解反应后酸化,D为,D与亚硫酰氯发生取代反应生成E。
【小问4详解】
F→G的反应中,结合I的结构可知,苯环上碳氯键的对位引入硝基,浓硫酸作催化剂和吸水剂,吸收反应产物中的水,硝化反应的条件为加热,反应的化学方程式是:+HO-NO2+H2O。
【小问5详解】
由分析可知,G的结构简式为,H的结构简式为,H分子中存在羟基,能形成分子间氢键,G分子不能形成分子间氢键,分子间氢键会使物质的熔、沸点显著升高。
【小问6详解】
根据分析可知,K与E反应生成L为取代反应,反应中新构筑的官能团为酰胺基。
【小问7详解】
I的分子式为,其不饱和度为6,其中苯环占4个不饱和度,和硝基各占1个不饱和度,因此满足条件的同分异构体中除了苯环、和硝基之外没有其他不饱和结构。由题给信息,结构中存在“”,根据核磁共振氢谱中峰面积之比为可知,结构中不存在羟基、存在甲基,结构高度对称,硝基苯基和共占用3个O原子,还剩余1个O原子,因此剩余的O原子只能插入两个相邻的C原子之间。不考虑该O原子,碳骨架的异构有2种,且每种都有3个位置可以插入该O原子,如图:,(序号表示插入O原子的位置),因此符合题意的同分异构体共有6种。其中,能够水解生成H()的结构为。
第(7)问在确定同分异构体数量时也可以采用排列法,首先确定分子整体没有支链,且甲基和硝基苯基位于分子链的两端,之后可以确定中间的基团有亚甲基、和氧原子,三者共有种排列方式,则符合条件的同分异构体共有6种。选项
陈述Ⅰ
陈述Ⅱ
A
金属钠具有强还原性
工业上用钠和TiCl4溶液反应冶炼金属钛
B
与Na反应剧烈程度:CH3OH
C
键角:H2O
D
煤中含有二甲苯
煤的干馏可得二甲苯
选项
操作和现象
结论或目的
A
向红砖粉末中加入盐酸,充分反应后取上层清液于试管中,滴加KSCN溶液2~3滴,溶液呈红色
红砖中含有氧化铁
B
CO还原Fe2O3得到的黑色固体加入盐酸溶解后再加入KSCN溶液,溶液不显红色
黑色固体中没有Fe3O4
C
取少量Fe(NO3)2试样加水溶解,加稀H2SO4酸化,滴加KSCN溶液,溶液变为红色
该Fe(NO3)2试样已经变质
D
向某溶液中通入Cl2,然后再加入KSCN溶液变红色
原溶液中含有Fe2+
金属阳离子
Fe2+
Fe3+
Al3+
Ni2+
C2+
开始沉淀时pH
6.3
1.5
3.4
6.2
7.15
完全沉淀时pH(金属阳离子浓度<10-5ml/L)
9.0
3.2
4.7
9.2
9.15
湖南省邵阳市第二中学2023-2024学年高一下学期第一次月考化学试题(原卷版+解析版): 这是一份湖南省邵阳市第二中学2023-2024学年高一下学期第一次月考化学试题(原卷版+解析版),文件包含湖南省邵阳市第二中学2023-2024学年高一下学期第一次月考化学试题原卷版docx、湖南省邵阳市第二中学2023-2024学年高一下学期第一次月考化学试题解析版docx等2份试卷配套教学资源,其中试卷共23页, 欢迎下载使用。
河北省唐山市第五中学2023-2024学年高一下学期开学考试化学试题(原卷版+解析版): 这是一份河北省唐山市第五中学2023-2024学年高一下学期开学考试化学试题(原卷版+解析版),文件包含精品解析河北省唐山市第五中学2023-2024学年高一下学期开学考试化学试题原卷版docx、精品解析河北省唐山市第五中学2023-2024学年高一下学期开学考试化学试题解析版docx等2份试卷配套教学资源,其中试卷共23页, 欢迎下载使用。
河北省唐山市2024届高三一模化学试题(原卷版+解析版): 这是一份河北省唐山市2024届高三一模化学试题(原卷版+解析版),文件包含精品解析河北省唐山市2024届高三一模化学试题原卷版docx、精品解析河北省唐山市2024届高三一模化学试题解析版docx等2份试卷配套教学资源,其中试卷共33页, 欢迎下载使用。

