化学第四节 化学反应的调控精品测试题
展开⒈了解化学反应的调控原理,掌握化学反应速率和化学平衡的基本概念和调控方法。
⒉理解合成氨反应的特点以及外部条件对合成氨反应的影响,能够解析合成氨生产的主要流程。
⒊掌握工业生产条件选择的依据和原则,了解实际生产过程中调控化学反应的方法和手段。
重点: 化学反应的调控重点在于理解化学反应速率和化学平衡的概念及其在合成氨反应中的应用。
难点:根据化学反应的特点和外部条件来选择适宜的反应条件,以及如何利用化学反应速率和化学平衡理论来解释实际生产中的问题。
一、外界条件对合成氨反应的影响
1. 、 、增大 浓度及使用 等,都可以使合成氨的反应速率增大。
2、 、 、 等有利于提高平衡混合物中氨的含量。
3.催化剂可以增大 ,但不改变 的组成。
二、合成氨生产条件的选择和优化
1.压强的选择
根据合成氨反应的热化学方程式,正向反应气体体积减小,从平衡控制的角度来看,合成氨时压强越 越好。但压强越大,对 的要求越高。这将大大增加生产投资,并可能降低综合经济效益。目前,我国合成氨厂一般采用的压强为 。
2.温度的选择
根据平衡移动原理,合成氨应该采用 以提高平衡转化率。但是温度降低会使化学反应速率 ,达到平衡时间过长,这在工业生产中是很不经济的。因此,需要选择一个合适的温度。目前,实际生产一般采用的温度是 。
3.催化剂的选择
即使在高温、高压下,N2和H2的化合反应仍然进行得十分缓慢,通常需要加入 。目前,合成氨工业中普遍使用的是以 为主体的多成分催化剂,又称铁触媒。铁触媒在
左右时活性最大,这也是合成氨反应一般选择在 进行的重要原因。
4.浓度对合成氨生产的影响
(1)原料气必须净化,防止“ ”。
(2)采取迅速冷却的方法及时分离出液态氨,促进平衡向 的方向移动。
(3)原料气体循环使用。
5.调控化学反应的原则
(1)综合考虑影响 和 的因素。
(2)结合 、 、 等实际问题考虑。
(3)根据 及 等方面的规定和要求做出解析、权衡利弊。
1. 工业上合成氨时一般采用500摄氏度左右的温度,其原因是( )
①适当提高NH3的合成速率
②适当提高H2或N2的转化率
③提高NH3的产率
④催化剂在500摄氏度左右活性最大.
A.① B.①④ C.②③ D.①②③④
考点1 工业生产中化学反应条件的选择和优化
1.化学反应条件选择的基本原则
化学反应速率和化学平衡的调控在生活、生产中起着重要作用,在实际生产中应当运用对立统一规律,综合化学反应速率和化学平衡移动规律,既考虑反应进行的快慢,又考虑反应的限度,在这个过程中还要坚持以下三个原则:
(1)既要注意外界条件对化学反应速率和化学平衡影响的一致性,又要注意对二者影响的矛盾性。
(2)既要注意温度、催化剂对化学反应速率影响的一致性,又要注意催化剂的活性对温度的要求。
(3)既要注意理论上的需要,又要考虑实际生产的可能性。
2.选择适宜条件的基本思路
(1)从可逆性、反应前后气态物质系数的变化、焓变、反应的方向四个角度解析反应的特点。
(2)根据反应特点具体解析外界条件对反应速率和限度的影响;从反应速率和限度的角度综合解析,再充分考虑实际情况,选择适宜的外界条件。
(3)工业合成氨条件选择的理论依据
续表
关于工业合成氨的叙述中错误的是( )
A.在动力、设备、材料允许的条件下尽可能在高压下进行
B.温度越高越有利于工业合成氨
C.在工业合成氨中、的循环利用可提高其利用率,降低成本
D.及时从反应体系中分离出氨气有利于平衡向正反应方向移动
2007年度诺贝尔化学奖,授予致力于研究合成氨与催化剂表面积大小关系的德国科学家格哈德•埃特尔,表彰他在“固体表面化学过程”研究中作出的贡献.下列说法中正确的是( )
A.工业生产中,合成氨采用压强越高,温度越低,越有利于提高经济效益
B.增大催化剂的表面积,能加快合成氨的正反应速率、降低逆反应速率
C.采用催化剂时,反应的活化能降低,使反应易达过渡态,故明显加快
D.增大催化剂的表面积,能增大氨气的产率
近日,中国科学家在国际学术期刊《科学》上发表一项重大成果——首次在实验室用CO₂人工合成淀粉,生物酶催化剂是这项技术的关键因素。以下说法错误的是( )
A. 淀粉和酶都属天然有机高分子化合物
B.使用生物酶大大提高了人工合成淀粉速率
C. 人工合成淀粉有利于推进“碳中和”目标的实现
D. 催化剂能降低化学反应的反应热
考点2 化学反应速率与平衡图像解析
1.化学平衡图像题的思维流程
2.解题步骤
3.解题技巧
(1)“定一议二”原则
在化学平衡图像中,了解纵轴、横轴和曲线所表示的三个物理量的意义。在确定横轴所表示的物理量后,讨论纵轴与曲线的关系,或在确定纵轴所表示的物理量后,讨论横轴与曲线的关系。
如反应2A(g)+B(g) eq \a\vs4\al( eq \a\vs4\al())2C(g)达到化学平衡时,A的平衡转化率与压强和温度的关系如图1所示[纵轴为A的平衡转化率(α),横轴为反应温度(T)]。
定压看温度变化,升高温度曲线走势降低,说明A的转化率降低,平衡向逆反应方向移动,正反应是放热反应。
定温看压强变化,因为此反应是反应后气体体积减小的反应,压强增大,平衡向正反应方向移动,A的转化率增大,故p2>p1。
(2)“先拐先平数值大”原则
对于同一化学反应在化学平衡图像中,先出现拐点的反应先达到平衡状态,相应曲线对应的反应速率大,所以先出现拐点的曲线表示的温度较高(如图2所示,α表示反应物的转化率)或压强较大[如图3所示,φ(A)表示反应物A的体积分数]。
图2:T2>T1,正反应放热。
图3:p1
一看反应速率是增大还是减小;二看v正、v逆的相对大小;三看化学平衡移动的方向。
有一化学平衡mA(g)+nB(g)⇌pC(g)+qD(g),如图表示的是A的转化率与压强、温度的关系。下列叙述正确的是()
A.ΔH>0,ΔS>0 B.ΔH<0,ΔS>0 C.ΔH>0,ΔS<0 D.ΔH<0,ΔS<0
合成氨反应达到平衡时,NH3的体积分数与温度、压强的关系如图所示,据此解析合成氨工业中最有前途的研究方向是( )
A.提高分离技术
B.研制耐高压的合成塔
C.研制低温催化剂
D.探索不用N2和H2合成氨的新途径
在合成氨反应中使用催化剂和施加高压,下列叙述中正确的是( )
A.都能提高反应速率,都对化学平衡无影响
B.都对化学平衡有影响,但都不影响达到平衡状态所用的时间
C.都能缩短达到平衡状态所用的时间,只有施加高压对化学平衡有影响
D.使用催化剂能缩短反应达到平衡状态所用时间,而施加高压无此效果
1.4.合成氨反应的正反应是气态物质系数减小的放热反应。合成氨工业的生产流程如图所示。下列关于合成氨工业的说法中不正确的是
A. 将混合气体进行循环利用符合绿色化学思想
B. 合成氨反应需在低温下进行
C. 对原料气进行压缩是为了增大原料气的转化率
D. 使用催化剂可以提高反应速率,但不能使平衡向正反应方向移动
2. 二甲醚(DME)被誉为“21世纪的清洁燃料”,由合成气制备二甲醚的主要原理如下:
(CO(g)+2H₂(g)D[CH₃OH(g)△H₁=-90.7kJ⋅ml1
②2CH₃OH(g)]CCH₃OCH₃(g)+H₂O(g)△H₂=-23.5kJm1-1
③CO(g)+H₂O(g)][CCO₂(g)+H₂(g)ΔH₃=-41.2kJ⋅ml⁻¹
回答下列问题:
(1)反应3H₂(g)+3CO(g)-CH₃OCH₃(g)+CO₂(g)的△H= kJml⁻¹.下列措施中,能提高CH₂OCH₃产率的有_ (填字母)。
A. 使用过量的 CO
B. 升高温度
C. 增大压强
(2)反应③能提高CH₃OCH₃的产率,原因是 。
(3)将合成气以n(H2)n(CO)=2通入 1L的反应容器中,一定条件下发生反应:4H₂(g)+2CO(g)CH₃OCH₃(g)+H₂O(g) △H,则CO的平衡转化率随温度、压强变化关系如图所示,下列说法正确的是 (填字母)。
A.△H<0
B.p1
4.氢气是一种理想的绿色能源。利用生物质发酵得到的乙醇制取氢气,具有良好的应用前景。乙醇水蒸气重整制氢的部分反应过程如下图所示:
已知:反应Ⅰ和反应Ⅱ的平衡常数随温度变化曲线如图所示。
(1)①试说明反应Ⅰ能否发生自发反应 .
②反应Ⅰ、 Ⅱ达平衡后,若在恒温恒压条件下,向体系中充入 N₂,CO的体积分数会 (填“上升”“不变”或“下降”)。
(2)反应Ⅱ,在进气比| nCO:nH₂O不同时,测得相应的CO的平衡转化率见下图1:
(各点对应的反应温度可能相同,也可能不同)
①图1中 D、E两点对应的反应温度分别为 I₀和 7₁,判断: T0¯T1(填 “<”“=”或“>”)。
②经解析计算,A、E和G三点对应的反应温度相同,理由是 。
③在图2中,画出D点所对应温度下 CO 平衡转化率随进气比 nCO:nH₂O的曲线。
5. 11.煤气化的一种方法是在气化炉中给煤炭加氢,发生的主要反应为:C(s)+2H2(g)⇌CH4(g)。在V L的容器中投入a ml碳(足量),同时通入2a ml H2,控制条件使其发生上述反应,实验测得碳的平衡转化率随压力及温度的变化关系如图所示。下列说法正确的是( )
A.上述正反应为放热反应
B.在4 MPa,1200 K时,图中X点v正(H2)>v逆(H2)
C.在5 MPa,800 K时,该反应的平衡常数为eq \f(V2,a2)
D.工业上维持6 MPa,1000 K而不采用10 MPa,1000 K,主要是因为前者碳的转化率高
6. 工业上可在高纯度氨气下,通过球磨氢化锂的方式合成高纯度的储氢材料氨基锂,该过程中发生反应:LiH(s)+NH3(g)⇌LiNH2(s)+H2(g)。在NH3分压为0.3 MPa下,LiNH2的相对纯度随球磨时间的变化情况如图所示。下列说法正确的是( )
A.增大压强可以提高原料的利用率
B.若平衡时混合气体中H2的物质的量分数为60%,则该反应的平衡常数K=1.5
C.工业生产中,在NH3分压为0.3 MPa下合成LiNH2的球磨时间越长越好
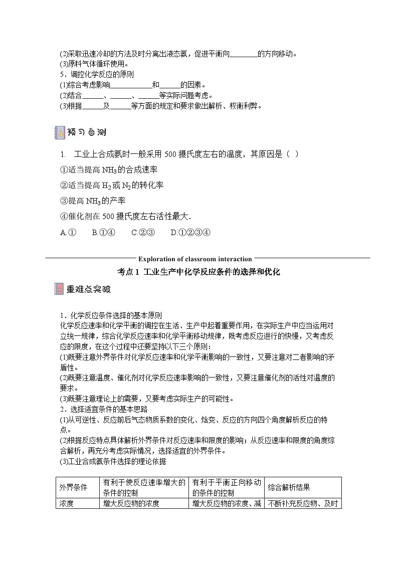
D.投入定量的反应物,平衡时混合气体的平均摩尔质量越大,LiNH2的相对纯度越高外界条件
有利于使反应速率增大的条件的控制
有利于平衡正向移动的条件的控制
综合解析结果
浓度
增大反应物的浓度
增大反应物的浓度、减小生成物的浓度
不断补充反应物、及时分离出生成物
催化剂
加合适的催化剂
无影响
加合适的催化剂
外界条件
有利于使反应速率增大的条件的控制
有利于平衡正向移动的条件的控制
综合解析结果
温度
高温
ΔH<0
低温
兼顾反应速率和化学平衡,考虑催化剂的适宜温度
压强
高压
ΔV(g)<0
高压
在设备条件允许的前提下,尽量采取高压
高中化学人教版 (2019)选择性必修1第二章 化学反应速率与化学平衡第四节 化学反应的调控精品同步测试题: 这是一份高中化学人教版 (2019)选择性必修1<a href="/hx/tb_c4002422_t7/?tag_id=28" target="_blank">第二章 化学反应速率与化学平衡第四节 化学反应的调控精品同步测试题</a>,共9页。试卷主要包含了1aml·L-1·min-1,下面是合成氨的简易流程示意图等内容,欢迎下载使用。
高中第四节 化学反应的调控一课一练: 这是一份高中<a href="/hx/tb_c4002422_t7/?tag_id=28" target="_blank">第四节 化学反应的调控一课一练</a>,共30页。试卷主要包含了影响因素,1a ml·L-1·min-1等内容,欢迎下载使用。
高中化学第二章 化学反应速率与化学平衡第四节 化学反应的调控课时训练: 这是一份高中化学第二章 化学反应速率与化学平衡第四节 化学反应的调控课时训练,共8页。试卷主要包含了4化学反应的调控同步练习题,100 ml/L,则c=0,6kJ/ml,33等内容,欢迎下载使用。

