专题05 质量守恒定律的验证(含答案)【实验攻略】备战2024年中考化学实验
展开实验要求:必须发生化学反应且有明显现象。
装置:如有气体参加或生成,则必须在密闭容器中进行。
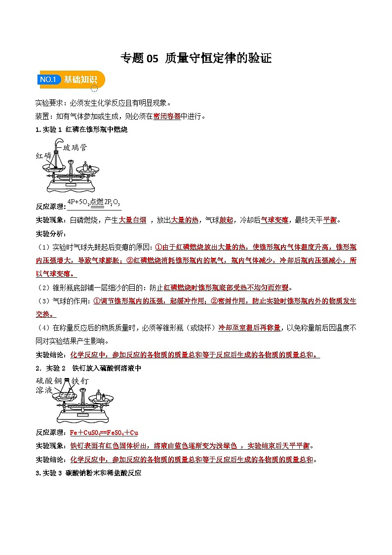
1.实验1 红磷在锥形瓶中燃烧
反应原理:
实验现象:白磷燃烧,产生大量白烟 ,放出大量的热,气球鼓起,冷却后气球变瘪,最终天平平衡。
实验分析:
(1)实验时气球先鼓起后变瘪的原因:①由于红磷燃烧放出大量的热,使锥形瓶内气体温度升高,锥形瓶内压强增大,导致气球膨胀;②红磷燃烧消耗锥形瓶内的氧气,瓶内气体减少,冷却后瓶内压强减小,所以气球变瘪。
(2)锥形瓶底部铺一层细沙的目的:防止红磷燃烧时锥形瓶底部受热不均匀而炸裂。
(3)气球的作用:①调节锥形瓶内的压强,起缓冲作用;②密封作用,防止实验时锥形瓶内外的物质发生交换。
(4)在称量反应后的物质质量时,必须等锥形瓶(或烧杯)冷却至室温后再称量,以免称量前后因温度不同对实验结果产生影响。
实验结论:化学反应中,参加反应的各物质的质量总和等于反应后生成的各物质的质量总和。
2.实验2 铁钉放入硫酸铜溶液中
反应原理:Fe+CuSO4==FeSO4+Cu
实验现象:铁钉表面有红色固体析出,溶液由蓝色逐渐变为浅绿色 ,实验结束后天平平衡。
实验结论:化学反应中,参加反应的各物质的质量总和等于反应后生成的各物质的质量总和。
3.实验3 碳酸钠粉末和稀盐酸反应
反应原理:Na2CO3+ 2HCl==2NaCl+H2O+CO2↑
实验现象:烧杯中有大量气泡产生,实验结束后天平指针向右偏转。
4.实验4 镁条在空气中燃烧
反应原理:2Mg+O2 2MgO
实验现象:镁条燃烧,发出耀眼的白光,产生少量白烟,生成白色固体,反应前后用天平称量时,指针可能向左或向右偏转,也可能不偏转。
5.解释
(1)天平为何有的平衡,有的不平衡?实验1和实验2发生了化学反应,且反应均在密闭容器中进行,故实验结束后天平平衡;实验3在敞口烧杯中进行,反应生成的气体逸散到空气中,烧杯中物质的质量减少,故实验结束后天平指针向右偏转;实验4在空气中进行,由于参与反应的氧气和生成的白烟的质量无法称量,故反应前后用天平称量时,指针有可能向左或向右偏转,也可能不偏转。
(2)质量相等的微观解释:物质在发生化学反应前后,各物质的质量总和相等,是因为在化学反应中,反应前后原子的种类没有改变,数目没有增减,原子的质量也没有改变,所以各物质的质量总和相等。
1.教材实验装置的不足
(1)在沪教版教材第四章第二节中设计的探究实验
实验一 氢氧化钠溶液与硫酸铜溶液反应
反应比较快,操作简单,产物中有蓝色沉淀生成,视觉冲击力较强。但学生对此类反应不是太熟悉。
(2)在人教版教材第五单元课题1中设计的探究实验
实验一 红磷燃烧实验
①在使红磷燃烧的过程中,必须取下橡皮塞,给玻璃管加热,导致锥形瓶中的空气有所流动,造成实验结果不准确:
②由于烧热的玻璃管深入瓶内太长,导致瓶内的气体受热膨胀逸出,导致实验失败;
③给玻璃管加热到红热时,有可能会将玻璃管融化,把管口封闭,使实验时间延长。
实验二 铁钉与硫酸铜溶液反应。
此反应的速度较慢,用时较长,效果不够理想,视觉冲击力不强。
实验三 碳酸钠与盐酸反应
按教材上的操作方法,观察到天平不再平衡,只能从理论分析是因为二氧化碳逸散到空气中,但没有通过实验证明,同时由于小试管的容积小,所盛盐酸很少,产生的气体的质量小,天平指针偏转不明显。
2.装置改进
【例1】(2023·湖南岳阳·统考中考真题)实验是科学探究的重要手段,下列实验不能达到目的的是
A.测定空气中氧气的含量
B.探究燃烧需要氧气
C.验证质量守恒定律
D.探究石墨的导电性
【例2】(2023·吉林·统考中考真题)化学兴趣小组用气密性良好的不同装置进行下列实验,验证质量守恒定律。
(1)实验一:称量装置和药品的总质量为m1保持装置密闭。使红磷燃烧,待装置冷却后。再次称量装置和药品的总质量为m2,m1与m2的大小关系是:m1 m2;
(2)实验二:将气球中的碳酸钠粉末倒入稀盐酸后,观察到的现象是 ,白色固体消失,气球瘪缩,受浮力影响电子天平示数减小;
(3)为克服实验二中气球受浮力的影响。在实验三中利用硬塑料纸改进实验装置,用电子天平称量装置和药品的总质量,接下来的实验操作为 ,待反应结束后,再次称量装置和药品的总质量,。电子天平示数不变;
(4)化学反应遵守质量守恒定律,其微观原因是 。
【变式1】(2023上·河南鹤壁·九年级期末)某化学兴趣小组利用图甲装置进行质量守恒定律的探究。
(1)锥形瓶底部放一些细沙的目的是 ,在导管口安装气球的目的是 。
(2)小新同学采用图乙所示的方法引燃瓶中的白磷,白磷引燃后瓶中的现象是 。
(3)某同学在实验结束后打开橡胶塞,发现瓶中又开始产生大量的烟,原因是 ,然后,他又立即将橡胶塞塞回去,这时天平 (填“平衡”或“不平衡”)。
【变式2】(2024上·北京西城·九年级统考期末)用下图装置研究质量守恒定律。
(1)实验1能验证质量守恒定律,现象是锥形瓶中 ,电子天平示数 。
(2)实验2,观察到电子天平示数a中不变、b中变小。b中电子天平示数变小的原因是 。
1.(2023·上海徐汇·统考三模)用如图装置验证质量守恒定律。反应前称得质量为m1,引燃白磷,冷却后称得质量为m2。下列说法正确的是
A.实验中白磷一定要过量
B.实验过程中气球膨胀会影响实验结果
C.若装置气密性良好,则 m1=m2
D.反应生成P2O5的质量一定等于装置中白磷和氧气的质量和
2.(2023·内蒙古呼和浩特·统考中考真题)下列实验设计不能达到实验目的的是
A.AB.BC.CD.D
3.(2024上·河北邯郸·九年级统考期末)下列实验设计不能达到实验目的的是
A.探究铁生锈的条件之一是与空气(或氧气)接触
B.测定空气中氧气的含量
C.验证质量守恒定律
D.探究甲烷中是否含氢元素
4.(2023上·江苏南京·九年级统考期中)用如图所示实验验证质量守恒定律。
(1)从宏观上看,硫酸铜是由 这三种元素组成的;从微观上看,硫酸铜是由 构成的(填粒子符号)。
(2)铁钉与硫酸铜溶液在锥形瓶内充分反应后,观察到锥形瓶内的实验现象是 。
(3)通过该实验可以证明, 等于反应后生成的铜和硫酸亚铁的质量总和。
(4)下列现象能用质量守恒定律解释的是 (填字母)。
A.在密闭装置中,少量红磷燃烧后装置质量不变
B.在密闭装置中,少量水加热蒸发后装置质量不变
C.碳酸钠粉末和盐酸充分反应后,装置质量减小
D.铜丝在空气中加热至表面变黑,固体质量增大
5.(2023上·河南南阳·九年级统考期中)某同学用如图所示的3个实验验证质量守恒定律:
(1)其中不能达到实验目的的是 (填字母代号),理由是 。
(2)由质量守恒定律可知。化学反应前后一定不变的是 (填序号)。
①原子数目②原子的种类③分子数目④分子的种类⑤元素的种类⑥物质的总质量⑦物质的种类
6.(2024上·贵州黔东南·九年级校联考期末)在“质量守恒定律”的课堂学习中,同学们设计了如下图所示的实验来验证质量守恒定律。回答下列问题:
【实验验证】
(1)A 实验反应前后锌片和硫酸铜溶液的总质量 (填“相等”或“不相等”),由此可知化学反应前后物质总质量 (填“相等”或“不相等”),A实验 (填“是”或“否”)遵守质量守恒定律。
(2)B实验中天平指针会向 (填“左”或“右”)偏转,原因是 。
【微观解释】
(3)由质量守恒定律可知,化学反应前后一定不变的是 (填序号)。
A.原子种类B.原子数目C.原子质量D.分子种类
【综合应用】
(4)12g碳在空气中完全燃烧后,生成二氧化碳的质量 (填“大于”、“小于”或“等于”)12g。
(5)结合本实验得出,有气体参加或气体生成的反应,在验证质量守恒定律时,实验应在 中进行。
7.(2024上·广西柳州·九年级校联考期末)某同学以“稀盐酸与碳酸钙反应”为研究对象证明“质量守恒定律”,设计的实验装置如图甲所示。
(1)实验步骤如下:
①按如图方式放好仪器,使天平平衡,记录称量数据。
②将碳酸钙粉末全部倒入锥形瓶中,观察到锥形瓶中产生大量气泡。
③当反应结束时,气球已经完全鼓起,小明发现天平的指针已经向右偏了,小明又重新做了一遍实验,天平依然向右偏。你认为出现该实验现象的合理解释最应该是下列各项中的___________(填序号)。
A.该反应前后原子的种类,数目变少
B.该反应生成物的总质量小于反应物的总质量
C.空气的浮力作用干扰了实验结果
D.生成气体的反应不遵守质量守恒定律
(2)小华同学用图乙所示装置进行实验,反应前称得左盘内装置及物质总重量为 ,然后注入硫酸铜溶液,观察到锥形瓶内有蓝色沉淀生成,充分反应后,能证明质量守恒定律的现象是 。
(3)结论分析:请你从原子的角度解释质量守恒的原因是 。
8.(2023上·陕西咸阳·九年级咸阳市实验中学校考阶段练习)老师组织同学们对质量守恒定律进行了实验探究。回答相关问题:
(1)第1组设计甲图的实验方案,用电子秤称量,读取反应前后的总质量。
①锥形瓶内发生反应的化学方程式为 。
②有同学认为该实验会产生误差,理由是气球膨胀后不可忽略 的影响。
(2)第2小组设计了乙图方案,既能探究质量守恒定律,还能测定空气中氧气的含量。连接好装置后,检查装置的气密性。关闭弹簧夹,强光引燃白磷,待充分反应并冷却至室温后,打开弹簧夹。
①为测定空气中氧气的含量,实验中需要测定的数据是锥形瓶(含导管)的容积、 。
②用此装置探究质量守恒定律时,若取用白磷的量不足,对实验结果 (填“有”或“无”)影响。
9.(2024上·广西柳州·九年级校联考期末)某同学以“稀盐酸与碳酸钙反应”为研究对象证明“质量守恒定律”,设计的实验装置如图甲所示。
(1)实验步骤如下:
①按如图方式放好仪器,使天平平衡,记录称量数据。
②将碳酸钙粉末全部倒入锥形瓶中,观察到锥形瓶中产生大量气泡。
③当反应结束时,气球已经完全鼓起,小明发现天平的指针已经向右偏了,小明又重新做了一遍实验,天平依然向右偏。你认为出现该实验现象的合理解释最应该是下列各项中的___________(填序号)。
A.该反应前后原子的种类,数目变少
B.该反应生成物的总质量小于反应物的总质量
C.空气的浮力作用干扰了实验结果
D.生成气体的反应不遵守质量守恒定律
(2)小华同学用图乙所示装置进行实验,反应前称得左盘内装置及物质总重量为 ,然后注入硫酸铜溶液,观察到锥形瓶内有蓝色沉淀生成,充分反应后,能证明质量守恒定律的现象是 。
(3)结论分析:请你从原子的角度解释质量守恒的原因是 。
10.(2024上·西藏林芝·九年级统考期末)白磷、红磷都是可燃物,都可以在一定条件下燃烧。以下是利用它们的可燃性进行的三个实验,请分别回答问题。
(1)通过实验1可以探究燃烧的条件。烧杯中放有热水,a、b、c处分别放有药品,实验中只有a处的白磷燃烧,a与c对比、a与b对比说明燃烧需要的条件是可燃物与氧气接触和 ,白磷燃烧的化学方程式为 。
(2)通过实验2可以测定 。集气瓶中的红磷熄灭,冷却后打开弹簧夹,当观察到 的现象时,说明达到了该实验的目的。
(3)通过实验3可以验证质量守恒定律。实验前将白磷放入锥形瓶中,称量装置的总质量,引燃白磷,待反应后再称量装置的总质量,发现托盘天平保持平衡,整个实验过程中气球会出现的现象是 。
11.(2024上·四川泸州·九年级校联考阶段练习)化学课堂上,老师如图1演示了教材中两个实验,用于验证质量守恒定律。
(1)图A实验中,发生的反应化学方程式是 。
(2)同学们对AB实验分别进行了两次称量得如下数据,其中一定有误的是 (填序号)。
(3)为达到验证量守恒定律的目的,小林更换了B实验中的药品,以下改进正确的是 (填序号)。
①换成双氧水和二氧化锰 ②换成氢氧化钠溶液和硫酸铜溶液 ③换成白糖和蒸馏水
(4)为达到验证质量守恒定律的目的,小郭更换了B实验的装置,如图2所示,此装置中气球的作用是 (填序号)。
①控制气体的总量 ②盛放、添加固体药品 ③调节装置的压强 ④调节装置的容积
改变装置后进行实验,最终发现天平示数变小,原因是 。
12.(2024上·山东泰安·八年级校考期末)某化学课外小组同学用如图所示实验探究质量守恒定律:
(1)甲同学用图A所示实验,在瓶中先铺一层细沙,再引燃白磷。目的是 ,此实验中气球的主要作用是 。实验过程中产生的现象是 。
(2)乙同学用B装置探究质量守恒定律,开始时天平平衡,取下烧杯然后倾斜烧杯使盐酸与碳酸钠粉末接触,一段时间后再把烧杯放到天平上,发现天平的指针偏右。
①造成天平的指针向右偏转的原因是 。
②若将本实验中的烧杯替换成带有气球的锥形瓶,如下图所示,其他操作不变,最终天平仍不平衡。原因可能是气球受到的向上的 影响了称量结果。
(3)丙同学认为C实验证明了质量守恒定律。请你从原子的角度说明质量守恒的原因是 。
(4)丁同学用镁条在空气中燃烧的实验来探究质量守恒定律时,发现一定质量的镁完全燃烧后留下的固体质量比反应前镁条的质量小,联系实验现象,可能的原因是 。如果在燃着的镁条上方罩上罩,将生成物全部收集起来称量,则比原镁条的量 (填“大”“小”或“相等”)。
(5)综上所述,A、B、C、D所示四个实验中能用质量守恒定律解释的是实验 。在探究质量守恒定律时,若利用有气体参加或生成的化学反应来设计实验,在装置设计方面应做到 。
13.(2024上·北京西城·九年级北师大实验中学校考期末)用下图实验研究质量守恒定律。
(1)实验1,反应后天平指针 (填“偏左”、“偏右”或“不偏转”)。
(2)实验2,能证明化学反应发生的现象是 。
(3)实验3中气球的作用是 。实验中观察到气球的变化是 (填序号)。
A.先变鼓后变瘪 B.先变瘪后变鼓 C.先变鼓后回复原状
(4)三个实验中,遵守质量守恒定律的是 。
14.(2023上·山东济南·九年级统考期中)请回答下列问题。
(1)某化学兴趣小组欲通过实验探究化学反应中的质量守恒,请回答相关问题。
【实验设计】甲同学选用白磷进行实验,乙同学选用硫酸铜溶液和氢氧化钠溶液进行实验,甲、乙同学选用的实验装置如图所示。
【实验现象】
①甲同学观察到的实验现象为 ,托盘天平平衡。
②乙同学观察到的实验现象为烧杯内产生蓝色沉淀,托盘天平 (填“平衡”或“不平衡”)。
【实验结论】甲同学和乙同学根据实验现象,得出化学反应都遵循质量守恒定律。分析原因,他们认为在化学反应前后,一定不变的是 (填选项序号、合理均选)
①分子种类;②原子种类;③分子数目;④原子数目;⑤元素种类
【交流反思】丙同学将镁条在氧气中充分燃烧,然后将生成物全部收集起来,并准确称量了生成物的总质量,发现反应后生成物的质量大于反应前镁条的质量。所以丙同学提出镁条燃烧的反应不遵循质量守恒定律。你是否同意他的观点? (填“同意”或“不同意”)。请解释此实验现象产生的原因: 。
(2)某化学兴趣小组在学习O2制备时,对MnO2做催化剂加快过氧化氢分解产生了兴趣,他们提出疑问:其他物质能否对过氧化氢分解速率产生影响?
【查阅资料】影响化学反应速率的因素有很多,如:使用催化剂、改变反应物的浓度等。
【实验探究】同学们按右图组装实验装置,在室温下分别进行了四组实验,并用O2传感器测定实验过程中O2含量的变化情况,得到如下图所示曲线:
【实验结论】
I.对比第1~3组实验曲线,进行分析:
①CuO粉末对H2O2的分解 (填“有”或“无”)催化作用;
②实验中对H2O2分解催化效果最优的物质是 。
③设置第1组实验的目的是 。
Ⅱ.对比第3、4两组实验曲线,据此可得出的结论为: 。
15.(2023上·江苏盐城·九年级统考期中)质量守恒定律是自然界的基本定律之一。项目化学习小组以“探究质量守恒定律”为主题开展项目化探究学习。
【提出问题】化学反应前后各物质的质量总和是否相等?
【猜想与假设】猜想1:不相等;猜想2:相等。
【查阅资料】碳酸钠与稀盐酸反应的化学方程式:。
【实验探究】
(1)用托盘天平分别称量反应前后装置的质量,并填写下表中空格。
【评价分析】
(2)两个实验得出了相反结论,经过讨论分析,猜想 成立。
【得出结论】
(3) 等于反应后生成的各物质的质量总和,其微观本质是 。
【总结反思】
(4)验证质量守恒定律,若反应有气体生成时,应在 中进行。
【拓展延伸】
(5)有同学提出设计如图实验:将蒸馏水加到酒精中来验证质量守恒定律,其他同学认为该设计是错误的,原因是 。
【解释应用】学习小组利用31.6g高锰酸钾制取氧气,试管中固体质量随时间变化如图所示。
(6)反应结束可制得氧气的质量为 g。
(7)A点时对应的固体成分 (填物质化学式)。
(8)B中二氧化锰的质量分数 。(结果精确到0.1%)
改变点燃方式
利用放大镜会聚太阳光,点燃密闭容器内的红磷,优点是装置简单,操作方便,现象明显,且防止烧热的玻璃管伸入瓶内过程中,导致瓶内的气体受热膨胀逸出。
改变测量方式
该验证实验一般都是用托盘天平来衡量,而托盘天平的灵敏度较低,而实验所取用的磷质量较小,实验结果说服力不强。利用电子天平测量质量变化,灵敏度更高,更有说服力,并减少调节托盘天平的时间。
改变反应原理
利用在密闭装置内铜氧化,称量反应前后的质量变化,发生反应的化学方程为2Cu+O22CuO
改变装置
1.磷燃烧实验中,用注射器代替气球,优点是比气球更不易漏气,操作比气球简单。
2.碳酸钠与盐酸的反应改在密封的可乐瓶内进行,优点是采用了生活中常见的物品-可乐瓶,而可乐瓶能承受更大的压强,使实验更安全,气体收集在可乐瓶中,不会使可乐瓶的体积变大,实验设计更科学合理。也可用锥形瓶,安装配有胶头滴管的单孔塞。但药品用量要小。
3.镁条燃烧改为在密封装置内点燃。改进装置能够使反应前后质量不变化。得出正确实验结论。
A.证明水是由氢、氧元素组成
B.验证质量守恒定律
C.探究可燃物燃烧的条件
D.鉴别氯化钾和氯化铵
序号
①
②
③
④
实验类别
A实验
A实验
B实验
B实验
反应前称量/g
280
283.5
250.3
255.2
反应后称量/g
280
283
250.9
254.l
组别
试剂
第1组
2mL 5%H2O2
第2组
第3组
第4组
方案一
方案二
实验方案
实验现象
有气泡产生,天平指针 偏转(填写“向左”“向右”或“不”)
锥形瓶内 ,天平指针没有偏转
实验结论
猜想1正确
猜想2正确
专题03 分子运动现象的探究(含答案)【实验攻略】备战2024年中考化学实验: 这是一份专题03 分子运动现象的探究(含答案)【实验攻略】备战2024年中考化学实验,文件包含专题03分子运动现象的探究原卷版实验攻略备战2024年中考化学实验docx、专题03分子运动现象的探究解析版实验攻略备战2024年中考化学实验docx等2份试卷配套教学资源,其中试卷共32页, 欢迎下载使用。
专题03 与压强有关的实验(含答案)【实验攻略】备战2024年中考化学实验: 这是一份专题03 与压强有关的实验(含答案)【实验攻略】备战2024年中考化学实验,文件包含专题03与压强有关的实验原卷版实验攻略备战2024年中考化学实验docx、专题03与压强有关的实验解析版实验攻略备战2024年中考化学实验docx等2份试卷配套教学资源,其中试卷共35页, 欢迎下载使用。
专题2 物质的检验和鉴别(含答案)【实验攻略】备战2024年中考化学实验: 这是一份专题2 物质的检验和鉴别(含答案)【实验攻略】备战2024年中考化学实验,文件包含专题2物质的检验和鉴别原卷版实验攻略备战2024年中考化学实验docx、专题2物质的检验和鉴别解析版实验攻略备战2024年中考化学实验docx等2份试卷配套教学资源,其中试卷共32页, 欢迎下载使用。

