还剩8页未读,
继续阅读
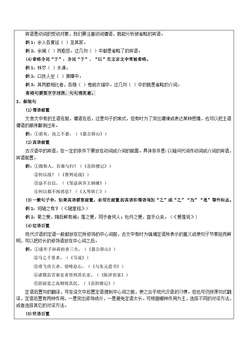
中考语文二轮专题复习:文言文句式及翻译知识点汇总
展开
这是一份中考语文二轮专题复习:文言文句式及翻译知识点汇总,共11页。试卷主要包含了文言特殊句式,文言翻译,调——调整语序,引——引申词义,增——增补词语或句子成分,删——删去不译,“补”,“对”等内容,欢迎下载使用。
相关试卷
中考语文二轮专题复习:文言文实词知识点汇总:
这是一份中考语文二轮专题复习:文言文实词知识点汇总,共18页。
初中语文文言文翻译题型汇总+断句技法:
这是一份初中语文文言文翻译题型汇总+断句技法,共6页。试卷主要包含了抓住关键实词,抓住关键虚词,熟悉文言句式等内容,欢迎下载使用。
中考语文二轮复习文言文专题05 文言句子翻译(教师版):
这是一份中考语文二轮复习文言文专题05 文言句子翻译(教师版),共11页。

