- 六下《腊八粥》教学设计 教案 0 次下载
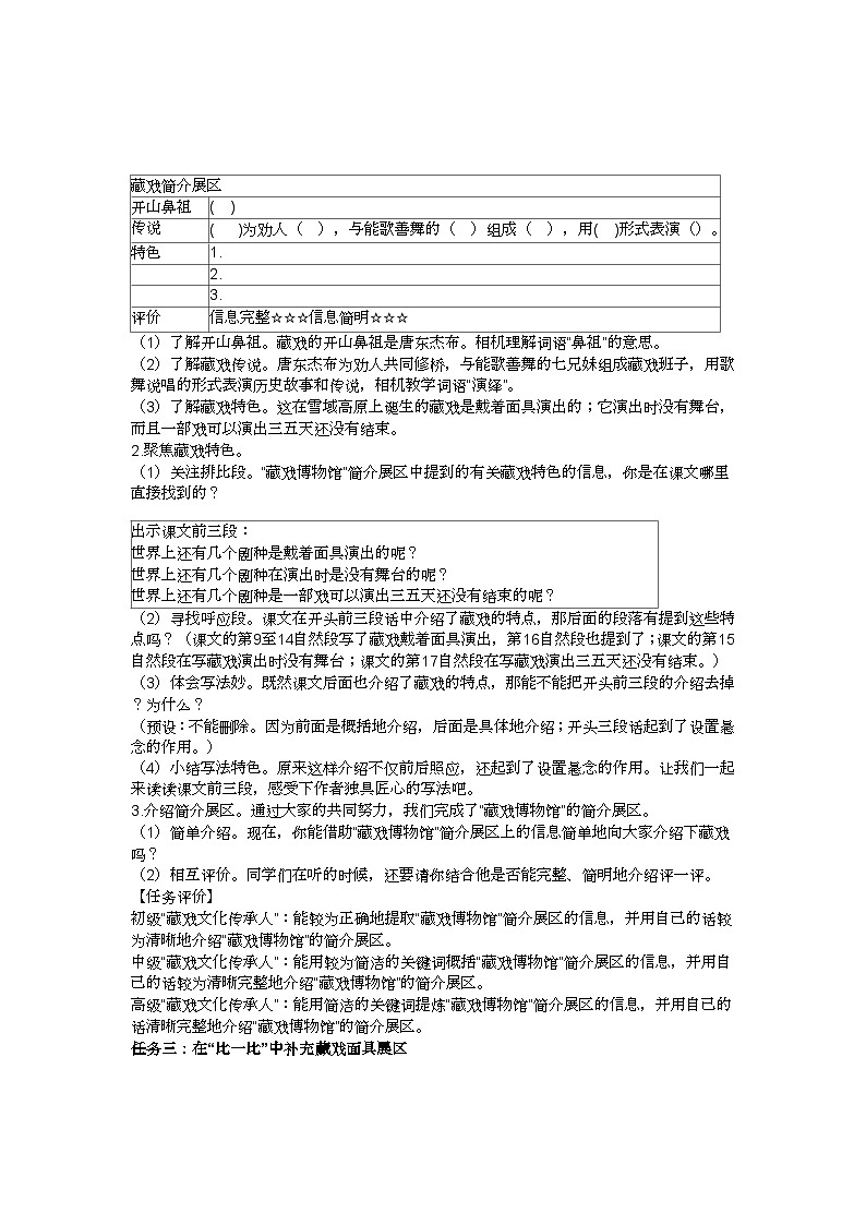
- 六下《藏戏》教学设计 教案 0 次下载
- 六下《十五夜望月》教学设计 教案 0 次下载
- 六下《北京的春节》(第二课时)教学设计 教案 0 次下载
- 六下《十五夜望月》教学设计 教案 0 次下载
小学语文人教部编版六年级下册藏戏教学设计
展开小学语文人教部编版六年级下册藏戏教案设计: 这是一份小学语文人教部编版六年级下册<a href="/yw/tb_c161235_t8/?tag_id=27" target="_blank">藏戏教案设计</a>,共6页。
小学语文人教部编版六年级下册藏戏教学设计及反思: 这是一份小学语文人教部编版六年级下册藏戏教学设计及反思,共5页。教案主要包含了激趣导入,揭示课题,初读课文,整体感知,研读课文,重点探究,课堂回顾,作业设计等内容,欢迎下载使用。
小学语文人教部编版六年级下册4* 藏戏教学设计: 这是一份小学语文人教部编版六年级下册4* 藏戏教学设计,共4页。教案主要包含了导入新课,读文,理清思路,朗读品味,了解藏戏的特点,了解藏戏的形成,总结等内容,欢迎下载使用。

