湖南省部分学校2023-2024学年高一下学期7月期末联考化学试卷(Word版附解析)
展开1.答题前,考生务必将自己的姓名、考生号填写在试卷和答题卡上,并将考生号条形码粘贴在答题卡上的指定位置。
2.回答选择题时,选出每小题答案后,用铅笔把答题卡对应题目的答案标号涂黑。如需改动,用橡皮擦干净后,再选涂其他答案标号。回答非选择题时,将答案写在答题卡上。写在本试卷上无效。
3.考试结束后,将本试卷和答题卡一并交回。可能用到的相对原子质量:H:1 C:12 N:14 O:16 Si:28 S:32 Cu:64
一、选择题:本题共14小题,每小题3分,共42分。在每小题给出的四个选项中,只有一项是符合题目要求的。
1. 湖南历史悠久,物产丰富。下列是湖南的一些特产,有关说法正确的是
A. 铜官陶器与玻璃、水晶都属于硅酸盐材料
B. 湘绣的主要材料是蚕丝,蚕丝的主要成分是蛋白质,属于天然高分子
C. 常德板鸭富含脂肪,脂肪属于天然高分子,可用于制肥皂
D. 荸荠中含有较多的淀粉,淀粉与纤维素互为同分异构体,水解产物相同
2. 下列溶液能用pH试纸测其pH的是
A. 浓硫酸B. 新制浓氯水C. 稀盐酸D. 浓硝酸
3. 在中学化学中将同位素、同素异形体、同系物和同分异构体称为“四同”,下列有关说法一定正确的是
A. 和互为同位素B. 和互为同系物
C. 和互为同素异形体D. 和互为同分异构体
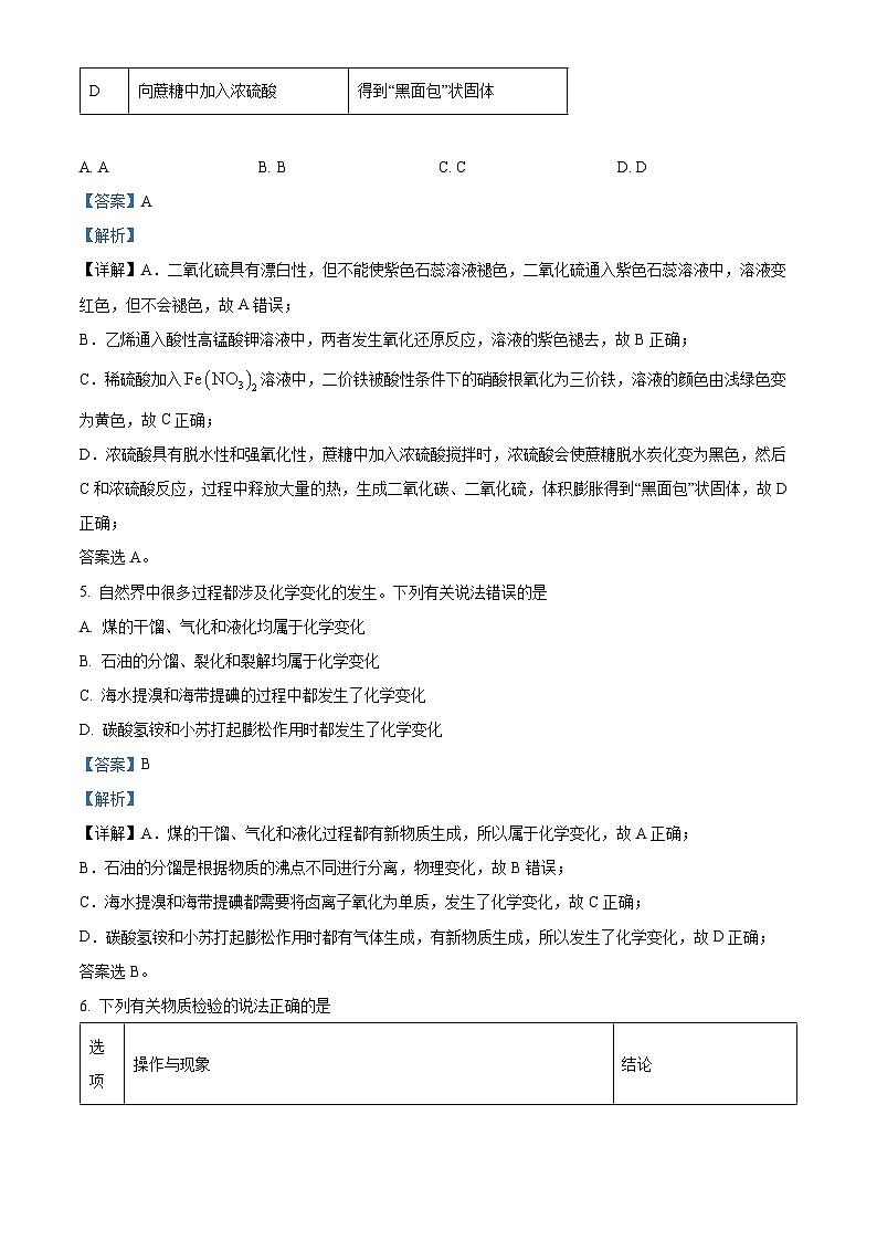
4. 众多化学变化中伴有颜色变化。下列操作过程中有关颜色变化的说法错误的是
A. AB. BC. CD. D
5. 自然界中很多过程都涉及化学变化的发生。下列有关说法错误的是
A. 煤的干馏、气化和液化均属于化学变化
B. 石油的分馏、裂化和裂解均属于化学变化
C. 海水提溴和海带提碘的过程中都发生了化学变化
D. 碳酸氢铵和小苏打起膨松作用时都发生了化学变化
6. 下列有关物质检验的说法正确的是
A. AB. BC. CD. D
7. 下列化学方程式或离子方程式书写正确的是
A. 铁粉和过量的稀硝酸反应:
B. 乙酸与乙醇的酯化反应:
C. 向溶液中通入少量:
D. 向溶液中加入足量氨水:
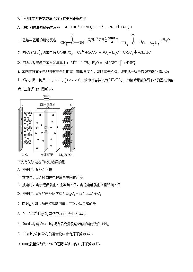
8. 某固体锂离子电池具有安全性能高、能量密度大、续航高等特点。该电池一极是嵌锂硬碳(可表示为),另一极是,放电时会转化为,电解质是能传导的固态电解质,工作原理如图所示。
下列有关该电池说法错误的是
A. 放电时,b极为正极
B. 放电时,经固体电解质由左向右迁移
C. 放电时,电子经负载由a极流向b极,再经电解质由b极流向a极
D. 放电时,a极的电极反应式为
9. 设为阿伏加德罗常数的值。下列说法正确的是
A. 溶液中含数目为
B. 与混合后充分反应转移的电子数为
C. 和的混合物中含有原子数为
D. 100g质量分数为46%的乙醇溶液中含O原子数为
10. 下列有关气体的制备和处理方式均正确的是
A AB. BC. CD. D
11. 湖南有色集团是中国金属产量最大的有色金属综合生产商,该集体的多项冶金技术在国内具有领先水平。下列有关金属冶炼的说法正确的是
A. 用电解熔融的方法冶炼金属铝
B. 用Al和MgO进行铝热反应的方法冶炼金属镁
C. 用加热HgO方法冶炼金属汞
D. 用电解氯化钠溶液的方法冶炼金属钠
12. 近日,广东工业大学舒日洋与集美大学徐莹课题组联合突破了Ni基海绵状氧化铝催化甲醇重整制氢技术。甲醇重整制氢反应为,该反应的能量变化如图所示。
下列有关说法错误的是
A. 该反应为吸热反应,反应时热能主要转化成化学能
B. 使用Ni基催化剂可加快反应速率,提高生产效率
C. 该反应达平衡时,无化学键的断裂与形成
D. 通过调控反应条件,可以提高反应的限度
13. 学习化学需要不断地进行归纳、对比和总结。下面是某同学对一些化学知识的归纳、对比和总结,下列说法正确的是
A. 向蛋清中分别加入和溶液,蛋白质均发生了变性
B. 将相同质量和形状的钠颗粒分别加入等体积的水和乙醇中,前者反应较剧烈
C. 洗去器皿内的植物油和矿物油都可以用热的纯碱溶液或NaOH溶液
D. 、和都可以用于治疗胃酸过多
14. 化合物甲可用作食品和洗涤剂添加剂、电镀液等,其结构式如图所示,组成元素X、Y、Z、W、M是原子序数依次增大的五种短周期元素,Z和W原子的最外层电子数之和等于M的原子序数。下列有关叙述正确的是
A. 简单离子半径:
B. 氢化物的稳定性:
C. 最高价氧化物对应水化物的酸性:
D. 化合物甲中所有原子最外层均满足8电子结构
二、非选择题:本题共4小题,共58分。
15. 无水氯化铁常用作染料工业的氧化剂和媒染剂、有机合成工业的催化剂和氧化剂、铜电路板的腐蚀剂等。无水氯化铁的制备实验装置如图所示(部分夹持装置略):
已知:无水氯化铁易吸水潮解,沸点为316℃,受热易升华。
请回答下列问题:
(1)装置A中发生反应的化学方程式为______。
(2)装置B和C中盛放的试剂分别为______、_______。
(3)仪器E的作用是_____。
(4)集气瓶F是为了收集,硬质玻璃管与集气瓶F之间不用细导管相连而是与橡胶塞直接连接,这样做的目的是_______。
(5)装置G是为了处理尾气,该装置中发生反应的离子方程式为______。
(6)工业上用溶液腐蚀铜电路板,试写出该过程中发生反应的离子方程式:______。
16. 反应速率和反应限度是化学研究的两个重点,对指导生产、生活具有重要意义。
(1)某温度下,向2L恒容密闭容器中通入4ml X、10ml Y,反应过程中X、Y、Z三种气体的物质的量(n)随反应时间的变化如图所示,
①该反应的化学方程式为_______。
②0~4min内,用Y的浓度变化表示的平均反应速率为_____。
③在2min时,向容器中通入氩气(容器体积不变),X的反应速率将_____(填“变大”“不变”或“变小”)。
④若刚通入气体时容器内的压强为p,则平衡时容器内的压强为______(用含p的代数式表示),平衡时X和Y的转化率之比为______。
⑤下列能说明该反应达到平衡状态的是_____(填字母)。
a.混合气体的压强不随时间变化
b.混合气体的密度不随时间变化
c.混合气体的平均相对分子质量不随时间变化
d.单位时间内消耗X和Z的物质的量之比为1:2
(2)实验室用溶液与溶液反应探究条件的改变对化学反应速率的影响,设计的实验方案如下表:
①对比实验1和2可探究______因素对化学反应速率的影响。
②对比实验______来探究浓度对化学反应速率的影响,则_______。
17. 碘是国防、工业、农业、医药等部门和行业所依赖的重要原料。下图是某厂家设计的海带提碘流程图:
请回答下列问题:
(1)步骤①是将海带进行灼烧,应该选择的仪器为______(填字母),其名称为______。
(2)步骤②和⑦的操作名称为_______。
(3)步骤③发生反应的离子方程式为______。
(4)设计步骤④⑤⑥的目的是_______。
(5)步骤③中实际消耗的比理论多,其原因是______(用化学方程式表示)。
(6)步骤⑥滴入少量浓硫酸后发生反应的离子方程式为,每生成,时转移的电子数目为______;与直接滴加稀硫酸相比,这里用浓硫酸的好处是_______(填一条)。
18. A是一种重要的化工原料,其产量是衡量一个国家的石油化学工业发展水平的重要指标。
请回答下列问题:
(1)A的结构简式为_______。
(2)A→B的化学方程式为_______,反应类型为________。
(3)C和D中官能团的名称分别为______、_______。
(4)实验室中进行B和D反应生成E的实验时,饱和溶液的作用是中和乙酸、______。
(5)J是A的同系物且比A多一个碳原子,J也能发生加聚反应生成一种叫PP的高分子材料,PP和H是使用十分广泛的两种高分子材料,则PP的结构简式为_______。
(6)在E、G、I三种物质中,能与NaOH反应的有_______(填字母)。选项
操作
颜色变化
A
通入紫色石蕊试液中
溶液先变红,后褪色
B
乙烯通入酸性高锰酸钾溶液中
溶液的紫色褪去
C
稀硫酸加入溶液中
溶液的颜色由浅绿色变为黄色
D
向蔗糖中加入浓硫酸
得到“黑面包”状固体
选项
操作与现象
结论
A
取样品于试管中,加入NaOH溶液,将红色石蕊试纸置于试管口,无明显变化
样品中不含
B
取样品于试管中,加入盐酸酸化的溶液,有白色沉淀生成
样品中有
C
用洁净铂丝蘸取样品在酒精灯火焰上灼烧,直接观察焰色为黄色
样品中含有,可能有
D
向淀粉中加稀硫酸,加热,充分反应后,再加入少量新制的,无明显变化
淀粉未水解
选项
气体
制备
处理方式
A
固体与70%浓硫酸混合
用NaOH溶液吸收尾气
B
NO
Cu和稀硝酸混合并加热
用排空气法进行收集
C
大理石与稀硫酸混合
用浓硫酸进行干燥
D
将浓氨水滴入碱石灰固体中
用无水氯化钙固体进行干燥
序号
体积/mL
温度/℃
出现浑浊时间/s
溶液
水
溶液
1
5.0
0.0
5.0
25
2
50
0.0
5.0
50
3
2.0
V
5.0
25
山西省部分学校2023-2024学年高二下学期5月联考化学试题(Word版附解析): 这是一份山西省部分学校2023-2024学年高二下学期5月联考化学试题(Word版附解析),共10页。试卷主要包含了本试卷分选择题和非选择题两部分,本卷命题范围,可能用到的相对原子质量,CCl2溶于水后加氨水先生成C等内容,欢迎下载使用。
江西省部分学校2023-2024学年高二下学期5月联考化学试题(Word版附解析): 这是一份江西省部分学校2023-2024学年高二下学期5月联考化学试题(Word版附解析),共11页。试卷主要包含了本试卷分选择题和非选择题两部分,本卷命题范围,可能用到的相对原子质量,化学是一个以实验为基础的学科,下列有机物的命名错误的是等内容,欢迎下载使用。
广东省河源市部分学校2023-2024学年高一下学期5月期中联考化学试卷(Word版附解析): 这是一份广东省河源市部分学校2023-2024学年高一下学期5月期中联考化学试卷(Word版附解析),共15页。试卷主要包含了选择题的作答,非选择题的作答,下列装置难以达到预期目的的是,劳动有利于“知行合一”等内容,欢迎下载使用。

