- 专题01 集合与常用逻辑用语(四大考点)-【好题汇编】三年(2022-2024)高考数学真题分类汇编(全国通用) 试卷 0 次下载
- 专题03 导数及其应用(八大考点)-【好题汇编】三年(2022-2024)高考数学真题分类汇编(全国通用) 试卷 0 次下载
- 专题04 立体几何(文)(八大考点)-【好题汇编】三年(2022-2024)高考数学真题分类汇编(全国通用) 试卷 0 次下载
- 专题04 立体几何(理)(九大考点)-【好题汇编】三年(2022-2024)高考数学真题分类汇编(全国通用) 试卷 0 次下载
- 专题05 平面解析几何(选择题、填空题)(十三大考点)-【好题汇编】三年(2022-2024)高考数学真题分类汇编(全国通用) 试卷 0 次下载
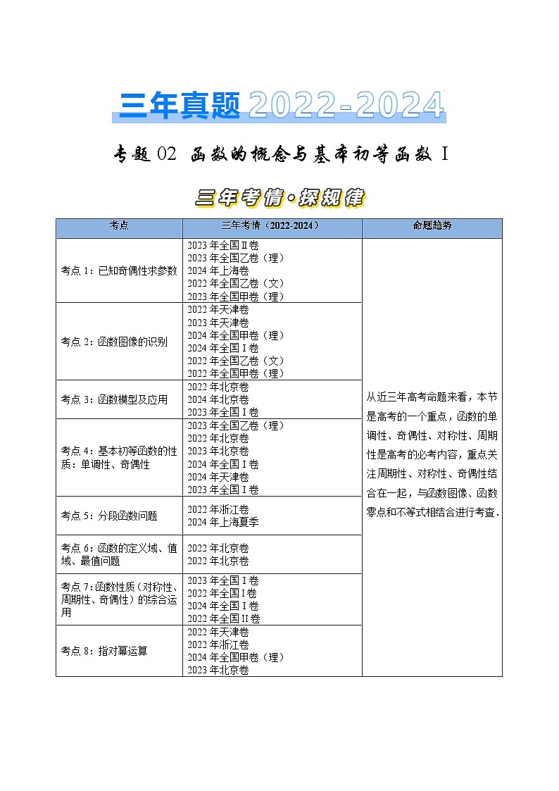
专题02 函数的概念与基本初等函数Ⅰ(八大考点)-【好题汇编】三年(2022-2024)高考数学真题分类汇编(全国通用)
展开考点1:已知奇偶性求参数
1.(2023年新课标全国Ⅱ卷数学真题)若为偶函数,则( ).
A.B.0C.D.1
【答案】B
【解析】因为 为偶函数,则 ,解得,
当时,,,解得或,
则其定义域为或,关于原点对称.
,
故此时为偶函数.
故选:B.
2.(2023年高考全国乙卷数学(理)真题)已知是偶函数,则( )
A.B.C.1D.2
【答案】D
【解析】因为为偶函数,则,
又因为不恒为0,可得,即,
则,即,解得.
故选:D.
3.(2024年上海夏季高考数学真题)已知,,且是奇函数,则 .
【答案】
【解析】因为是奇函数,故即,
故,
故答案为:.
4.(2022年高考全国乙卷数学(文)真题)若是奇函数,则 , .
【答案】 ; .
【解析】[方法一]:奇函数定义域的对称性
若,则的定义域为,不关于原点对称
若奇函数的有意义,则且
且,
函数为奇函数,定义域关于原点对称,
,解得,
由得,,
,
故答案为:;.
[方法二]:函数的奇偶性求参
函数为奇函数
[方法三]:
因为函数为奇函数,所以其定义域关于原点对称.
由可得,,所以,解得:,即函数的定义域为,再由可得,.即,在定义域内满足,符合题意.
故答案为:;.
5.(2023年高考全国甲卷数学(理)真题)若为偶函数,则 .
【答案】2
【解析】因为为偶函数,定义域为,
所以,即,
则,故,
此时,
所以,
又定义域为,故为偶函数,
所以.
故答案为:2.
考点2:函数图像的识别
6.(2022年新高考天津数学高考真题)函数的图像为( )
A.B.
C.D.
【答案】D
【解析】函数的定义域为,
且,
函数为奇函数,A选项错误;
又当时,,C选项错误;
当时,函数单调递增,故B选项错误;
故选:D.
7.(2023年天津高考数学真题)已知函数的部分图象如下图所示,则的解析式可能为( )
A.B.
C.D.
【答案】D
【解析】由图知:函数图象关于y轴对称,其为偶函数,且,
由且定义域为R,即B中函数为奇函数,排除;
当时、,即A、C中上函数值为正,排除;
故选:D
8.(2024年高考全国甲卷数学(理)真题)函数在区间的图象大致为( )
A.B.
C.D.
【答案】B
【解析】,
又函数定义域为,故该函数为偶函数,可排除A、C,
又,
故可排除D.
故选:B.
9.(2024年新课标全国Ⅰ卷数学真题)当时,曲线与的交点个数为( )
A.3B.4C.6D.8
【答案】C
【解析】因为函数的的最小正周期为,
函数的最小正周期为,
所以在上函数有三个周期的图象,
在坐标系中结合五点法画出两函数图象,如图所示:
由图可知,两函数图象有6个交点.
故选:C
10.(2022年高考全国乙卷数学(文)真题)如图是下列四个函数中的某个函数在区间的大致图像,则该函数是( )
A.B.C.D.
【答案】A
【解析】设,则,故排除B;
设,当时,,
所以,故排除C;
设,则,故排除D.
故选:A.
11.(2022年高考全国甲卷数学(理)真题)函数在区间的图象大致为( )
A.B.
C.D.
【答案】A
【解析】令,
则,
所以为奇函数,排除BD;
又当时,,所以,排除C.
故选:A.
考点3:函数的实际应用
12.(2022年新高考北京数学高考真题)在北京冬奥会上,国家速滑馆“冰丝带”使用高效环保的二氧化碳跨临界直冷制冰技术,为实现绿色冬奥作出了贡献.如图描述了一定条件下二氧化碳所处的状态与T和的关系,其中T表示温度,单位是K;P表示压强,单位是.下列结论中正确的是( )
A.当,时,二氧化碳处于液态
B.当,时,二氧化碳处于气态
C.当,时,二氧化碳处于超临界状态
D.当,时,二氧化碳处于超临界状态
【答案】D
【解析】当,时,,此时二氧化碳处于固态,故A错误.
当,时,,此时二氧化碳处于液态,故B错误.
当,时,与4非常接近,故此时二氧化碳处于固态,对应的是非超临界状态,故C错误.
当,时,因, 故此时二氧化碳处于超临界状态,故D正确.
故选:D
13.(2024年北京高考数学真题)生物丰富度指数 是河流水质的一个评价指标,其中分别表示河流中的生物种类数与生物个体总数.生物丰富度指数d越大,水质越好.如果某河流治理前后的生物种类数没有变化,生物个体总数由变为,生物丰富度指数由提高到,则( )
A.B.
C. D.
【答案】D
【解析】由题意得,则,即,所以.
故选:D.
14.(多选题)(2023年新课标全国Ⅰ卷数学真题)噪声污染问题越来越受到重视.用声压级来度量声音的强弱,定义声压级,其中常数是听觉下限阈值,是实际声压.下表为不同声源的声压级:
已知在距离燃油汽车、混合动力汽车、电动汽车处测得实际声压分别为,则( ).
A.B.
C.D.
【答案】ACD
【解析】由题意可知:,
对于选项A:可得,
因为,则,即,
所以且,可得,故A正确;
对于选项B:可得,
因为,则,即,
所以且,可得,
当且仅当时,等号成立,故B错误;
对于选项C:因为,即,
可得,即,故C正确;
对于选项D:由选项A可知:,
且,则,
即,可得,且,所以,故D正确;
故选:ACD.
考点4:基本初等函数的性质:单调性、奇偶性
15.(2023年高考全国乙卷数学(理)真题)设,若函数在上单调递增,则a的取值范围是 .
【答案】
【解析】由函数的解析式可得在区间上恒成立,
则,即在区间上恒成立,
故,而,故,
故即,故,
结合题意可得实数的取值范围是.
故答案为:.
16.(2022年新高考北京数学高考真题)已知函数,则对任意实数x,有( )
A.B.
C.D.
【答案】C
【解析】,故A错误,C正确;
,不是常数,故BD错误;
故选:C.
17.(2023年北京高考数学真题)下列函数中,在区间上单调递增的是( )
A.B.
C.D.
【答案】C
【解析】对于A,因为在上单调递增,在上单调递减,
所以在上单调递减,故A错误;
对于B,因为在上单调递增,在上单调递减,
所以在上单调递减,故B错误;
对于C,因为在上单调递减,在上单调递减,
所以在上单调递增,故C正确;
对于D,因为,,
显然在上不单调,D错误.
故选:C.
18.(2024年新课标全国Ⅰ卷数学真题)已知函数在R上单调递增,则a的取值范围是( )
A.B.C.D.
【答案】B
【解析】因为在上单调递增,且时,单调递增,
则需满足,解得,
即a的范围是.
故选:B.
19.(2024年天津高考数学真题)下列函数是偶函数的是( )
A.B.C.D.
【答案】B
【解析】对A,设,函数定义域为,但,,则,故A错误;
对B,设,函数定义域为,
且,则为偶函数,故B正确;
对C,设,函数定义域为,不关于原点对称, 则不是偶函数,故C错误;
对D,设,函数定义域为,因为,,
则,则不是偶函数,故D错误.
故选:B.
20.(2023年新课标全国Ⅰ卷数学真题)设函数在区间上单调递减,则的取值范围是( )
A.B.
C.D.
【答案】D
【解析】函数在R上单调递增,而函数在区间上单调递减,
则有函数在区间上单调递减,因此,解得,
所以的取值范围是.
故选:D
考点5:分段函数问题
21.(2022年新高考浙江数学高考真题)已知函数则 ;若当时,,则的最大值是 .
【答案】 /
【解析】由已知,,
所以,
当时,由可得,所以,
当时,由可得,所以,
等价于,所以,
所以的最大值为.
故答案为:,.
22.(2024年上海夏季高考数学真题)已知则 .
【答案】
【解析】因为故,
故答案为:.
考点6:函数的定义域、值域、最值问题
23.(2022年新高考北京数学高考真题)函数的定义域是 .
【答案】
【解析】因为,所以,解得且,
故函数的定义域为;
故答案为:
24.(2022年新高考北京数学高考真题)设函数若存在最小值,则a的一个取值为 ;a的最大值为 .
【答案】 0(答案不唯一) 1
【解析】若时,,∴;
若时,当时,单调递增,当时,,故没有最小值,不符合题目要求;
若时,
当时,单调递减,,
当时,
∴或,
解得,
综上可得;
故答案为:0(答案不唯一),1
考点7:函数性质(对称性、周期性、奇偶性)的综合运用
25.(多选题)(2023年新课标全国Ⅰ卷数学真题)已知函数的定义域为,,则( ).
A.B.
C.是偶函数D.为的极小值点
【答案】ABC
【解析】方法一:
因为,
对于A,令,,故正确.
对于B,令,,则,故B正确.
对于C,令,,则,
令,
又函数的定义域为,所以为偶函数,故正确,
对于D,不妨令,显然符合题设条件,此时无极值,故错误.
方法二:
因为,
对于A,令,,故正确.
对于B,令,,则,故B正确.
对于C,令,,则,
令,
又函数的定义域为,所以为偶函数,故正确,
对于D,当时,对两边同时除以,得到,
故可以设,则,
当肘,,则,
令,得;令,得;
故在上单调递减,在上单调递增,
因为为偶函数,所以在上单调递增,在上单调递减,
显然,此时是的极大值,故D错误.
故选:.
26.(多选题)(2022年新高考全国I卷数学真题)已知函数及其导函数的定义域均为,记,若,均为偶函数,则( )
A.B.C.D.
【答案】BC
【解析】[方法一]:对称性和周期性的关系研究
对于,因为为偶函数,所以即①,所以,所以关于对称,则,故C正确;
对于,因为为偶函数,,,所以关于对称,由①求导,和,得,所以,所以关于对称,因为其定义域为R,所以,结合关于对称,从而周期,所以,,故B正确,D错误;
若函数满足题设条件,则函数(C为常数)也满足题设条件,所以无法确定的函数值,故A错误.
故选:BC.
[方法二]:【最优解】特殊值,构造函数法.
由方法一知周期为2,关于对称,故可设,则,显然A,D错误,选BC.
故选:BC.
[方法三]:
因为,均为偶函数,
所以即,,
所以,,则,故C正确;
函数,的图象分别关于直线对称,
又,且函数可导,
所以,
所以,所以,
所以,,故B正确,D错误;
若函数满足题设条件,则函数(C为常数)也满足题设条件,所以无法确定的函数值,故A错误.
故选:BC.
【点评】方法一:根据题意赋值变换得到函数的性质,即可判断各选项的真假,转化难度较高,是该题的通性通法;
方法二:根据题意得出的性质构造特殊函数,再验证选项,简单明了,是该题的最优解.
27.(2024年新课标全国Ⅰ卷数学真题)已知函数的定义域为R,,且当时,则下列结论中一定正确的是( )
A.B.
C.D.
【答案】B
【解析】因为当时,所以,
又因为,
则,
,
,
,
,则依次下去可知,则B正确;
且无证据表明ACD一定正确.
故选:B.
28.(2022年新高考全国II卷数学真题)已知函数的定义域为R,且,则( )
A.B.C.0D.1
【答案】A
【解析】[方法一]:赋值加性质
因为,令可得,,所以,令可得,,即,所以函数为偶函数,令得,,即有,从而可知,,故,即,所以函数的一个周期为.因为,,,,,所以
一个周期内的.由于22除以6余4,
所以.故选:A.
[方法二]:【最优解】构造特殊函数
由,联想到余弦函数和差化积公式
,可设,则由方法一中知,解得,取,
所以,则
,所以符合条件,因此的周期,,且,所以,
由于22除以6余4,
所以.故选:A.
【整体点评】法一:利用赋值法求出函数的周期,即可解出,是该题的通性通法;
29.(2022年高考全国乙卷数学(理)真题)已知函数的定义域均为R,且.若的图像关于直线对称,,则( )
A.B.C.D.
【答案】D
【解析】因为的图像关于直线对称,
所以,
因为,所以,即,
因为,所以,
代入得,即,
所以,
.
因为,所以,即,所以.
因为,所以,又因为,
联立得,,
所以的图像关于点中心对称,因为函数的定义域为R,
所以
因为,所以.
所以.
故选:D
考点8:指对幂运算
30.(2022年新高考天津数学高考真题)化简的值为( )
A.1B.2C.4D.6
【答案】B
【解析】原式
,
故选:B
31.(2022年新高考浙江数学高考真题)已知,则( )
A.25B.5C.D.
【答案】C
【解析】因为,,即,所以.
故选:C.
32.(2024年高考全国甲卷数学(理)真题)已知且,则 .
【答案】64
【解析】由题,整理得,
或,又,
所以,故
故答案为:64.
33.(2023年北京高考数学真题)已知函数,则 .
【答案】1
【解析】函数,所以.
故答案为:1
考点
三年考情(2022-2024)
命题趋势
考点1:已知奇偶性求参数
2023年全国Ⅱ卷
2023年全国乙卷(理)
2024年上海卷
2022年全国乙卷(文)
2023年全国甲卷(理)
从近三年高考命题来看,本节是高考的一个重点,函数的单调性、奇偶性、对称性、周期性是高考的必考内容,重点关注周期性、对称性、奇偶性结合在一起,与函数图像、函数零点和不等式相结合进行考查.
考点2:函数图像的识别
2022年天津卷
2023年天津卷
2024年全国甲卷(理)
2024年全国Ⅰ卷
2022年全国乙卷(文)
2022年全国甲卷(理)
考点3:函数模型及应用
2022年北京卷
2024年北京卷
2023年全国Ⅰ卷
考点4:基本初等函数的性质:单调性、奇偶性
2023年全国乙卷(理)
2022年北京卷
2023年北京卷
2024年全国Ⅰ卷
2024年天津卷
2023年全国Ⅰ卷
考点5:分段函数问题
2022年浙江卷
2024年上海夏季
考点6:函数的定义域、值域、最值问题
2022年北京卷
2022年北京卷
考点7:函数性质(对称性、周期性、奇偶性)的综合运用
2023年全国Ⅰ卷
2022年全国I卷
2024年全国Ⅰ卷
2022年全国II卷
考点8:指对幂运算
2022年天津卷
2022年浙江卷
2024年全国甲卷(理)
2023年北京卷
声源
与声源的距离
声压级
燃油汽车
10
混合动力汽车
10
电动汽车
10
40
专题02 平面向量(原卷版+解析版)【好题汇编】2024年高考真题和模拟题数学分类汇编(全国通用): 这是一份专题02 平面向量(原卷版+解析版)【好题汇编】2024年高考真题和模拟题数学分类汇编(全国通用),文件包含专题02平面向量原卷版好题汇编2024年高考真题和模拟题数学分类汇编全国通用docx、专题02平面向量解析版好题汇编2024年高考真题和模拟题数学分类汇编全国通用docx等2份试卷配套教学资源,其中试卷共27页, 欢迎下载使用。
2021-2023年高考数学真题分类汇编(全国通用)专题02函数的概念与基本初等函数Ⅰ(学生版+解析): 这是一份2021-2023年高考数学真题分类汇编(全国通用)专题02函数的概念与基本初等函数Ⅰ(学生版+解析),共44页。试卷主要包含了已知是偶函数,则,若为偶函数,则,若为偶函数,则 ,已知,,函数,函数的图像为等内容,欢迎下载使用。
专题02 函数的概念与基本初等函数Ⅰ(学生版)2021-2023年高考数学真题分类汇编(全国通用): 这是一份专题02 函数的概念与基本初等函数Ⅰ(学生版)2021-2023年高考数学真题分类汇编(全国通用),共14页。试卷主要包含了已知是偶函数,则,若为偶函数,则,若为偶函数,则 ,已知,,函数,函数的图像为等内容,欢迎下载使用。

